当前位置:首页>文档>西师版数学五年级上期末试卷_小学1-6年级全部试卷_数学_五年级_3-10-3、小学五年级数学上册_3-10-3-2、练习题、作业、试题、试卷_西师版

西师版数学五年级上期末试卷_小学1-6年级全部试卷_数学_五年级_3-10-3、小学五年级数学上册_3-10-3-2、练习题、作业、试题、试卷_西师版

  • 2026-04-01 05:52:21 2026-02-21 04:16:00

文档预览

西师版数学五年级上期末试卷_小学1-6年级全部试卷_数学_五年级_3-10-3、小学五年级数学上册_3-10-3-2、练习题、作业、试题、试卷_西师版
西师版数学五年级上期末试卷_小学1-6年级全部试卷_数学_五年级_3-10-3、小学五年级数学上册_3-10-3-2、练习题、作业、试题、试卷_西师版
西师版数学五年级上期末试卷_小学1-6年级全部试卷_数学_五年级_3-10-3、小学五年级数学上册_3-10-3-2、练习题、作业、试题、试卷_西师版
西师版数学五年级上期末试卷_小学1-6年级全部试卷_数学_五年级_3-10-3、小学五年级数学上册_3-10-3-2、练习题、作业、试题、试卷_西师版

文档信息

文档格式
docx
文档大小
0.024 MB
文档页数
4 页
上传时间
2026-02-21 04:16:00

文档内容

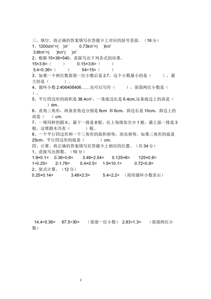
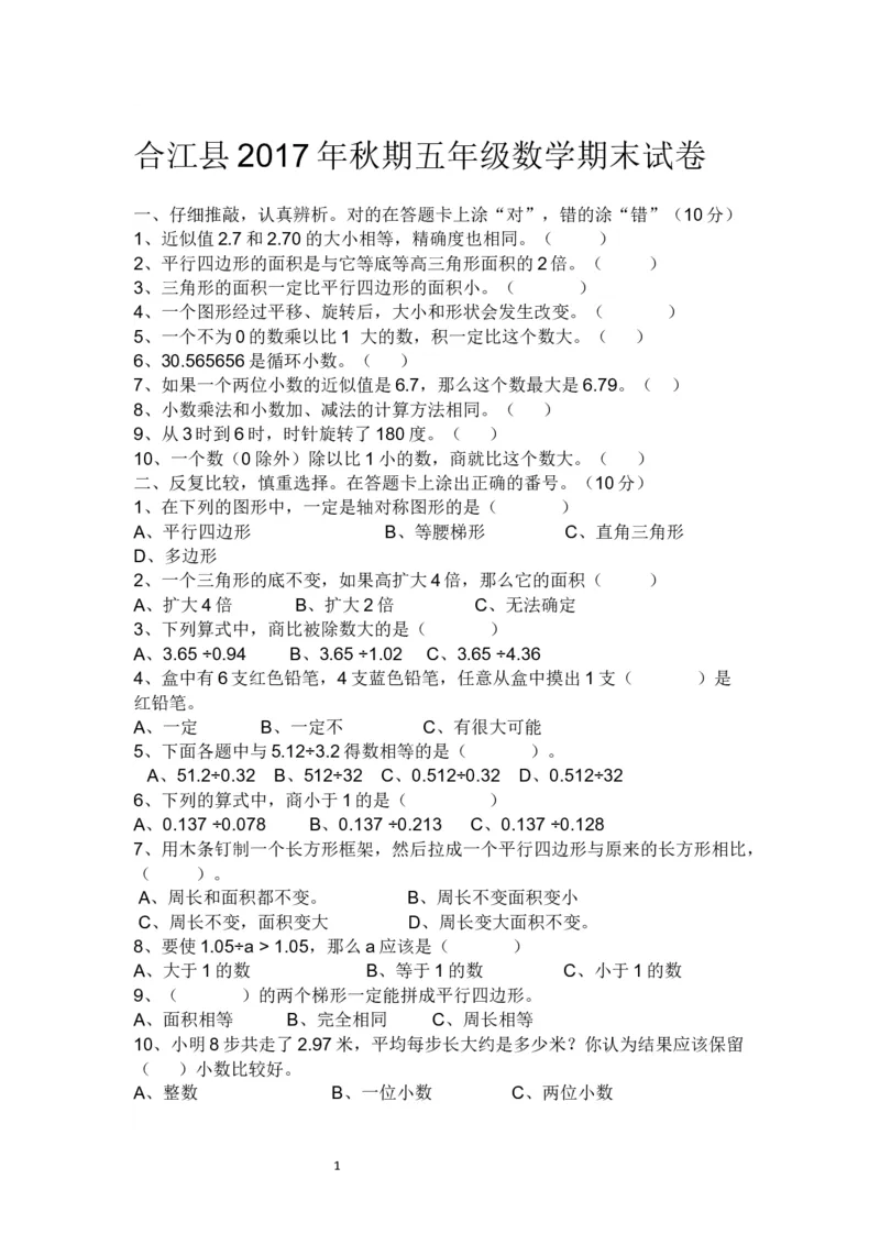
合江县 2017 年秋期五年级数学期末试卷 一、仔细推敲,认真辨析。对的在答题卡上涂“对”,错的涂“错”(10分) 1、近似值2.7和2.70的大小相等,精确度也相同。( ) 2、平行四边形的面积是与它等底等高三角形面积的2倍。( ) 3、三角形的面积一定比平行四边形的面积小。( ) 4、一个图形经过平移、旋转后,大小和形状会发生改变。( ) 5、一个不为0的数乘以比1 大的数,积一定比这个数大。( ) 6、30.565656是循环小数。( ) 7、如果一个两位小数的近似值是6.7,那么这个数最大是6.79。( ) 8、小数乘法和小数加、减法的计算方法相同。( ) 9、从3时到6时,时针旋转了180度。( ) 10、一个数(0除外)除以比1小的数,商就比这个数大。( ) 二、反复比较,慎重选择。在答题卡上涂出正确的番号。(10分) 1、在下列的图形中,一定是轴对称图形的是( ) A、平行四边形 B、等腰梯形 C、直角三角形 D、多边形 2、一个三角形的底不变,如果高扩大4倍,那么它的面积( ) A、扩大4倍 B、扩大2倍 C、无法确定 3、下列算式中,商比被除数大的是( ) A、3.65 ÷0.94 B、3.65 ÷1.02 C、3.65 ÷4.36 4、盒中有6支红色铅笔,4支蓝色铅笔,任意从盒中摸出1支( )是 红铅笔。 A、一定 B、一定不 C、有很大可能 5、下面各题中与5.12÷3.2得数相等的是( )。 A、51.2÷0.32 B、512÷32 C、0.512÷0.32 D、0.512÷32 6、下列的算式中,商小于1的是( ) A、0.137 ÷0.078 B、0.137 ÷0.213 C、0.137 ÷0.128 7、用木条钉制一个长方形框架,然后拉成一个平行四边形与原来的长方形相比, ( )。 A、周长和面积都不变。 B、周长不变面积变小 C、周长不变,面积变大 D、周长变大面积不变。 8、要使1.05÷a > 1.05,那么a应该是( ) A、大于1的数 B、等于1的数 C、小于1的数 9、( )的两个梯形一定能拼成平行四边形。 A、面积相等 B、完全相同 C、周长相等 10、小明8步共走了2.97米,平均每步长大约是多少米?你认为结果应该保留 ( )小数比较好。 A、整数 B、一位小数 C、两位小数 1三、填空。将正确的答案填写在答题卡上对应的括号里面。(16分) 1、1200d㎡=( )㎡ 0.73k㎡=( )h㎡ 3.6h㎡=( )h㎡( )㎡ 2、根据15×36=540,直接写出下列各式的结果。 15×3.6=( ) 0.15×3.6=( ) 5.4÷0.36=( ) 54÷15=( ) 3、如果一个两位数保留一位小数后是2.7,这个小数最小的是( ),最 大的是( )。 4、循环小数2.406406406……也可以写作( ),保留两位小数是( )。 5、平行四边形的面积是38.4c㎡,一条底边长是6.4cm,这条底边上的高是( )dm。 6、直角三角形,两条直角边分别是8cm 和6cm,斜边长是10cm,斜边上的 高是( )cm. 7、一堆同样的圆木,最下一排是8根,往上每排依次少1根,最上面一排是3 根,这堆圆木共有( )根。 8、一个平行四边形和一个三角形的面积相等,高也相等,如果三角形的底是 25cm,平行四边形的底是( )cm。 四、计算。将正确的答案填写在答题卡上相应的位置。(共34分) 1、直接写出得数。(10分) 1.9×0.1= 0.36÷0.6= 3.46+2.54= 0.125×8= 125×0.8= 1÷0.25= 2-1.76= 0.4×0.5= 1.9×10.1= 0.72÷0.8= 2、竖式计算。(12分) 0.25×0.14= 3.48×2.5= 5.4÷2.2= (商用循环小数表示) 14.4÷0.36= 67.5÷30= (保留一位小数) 2.83÷1.3= (保留两位小 数) 23、简便计算。(12分) 0.8×17.9×12.5 3.6×101 5.4×3.2+3.2×4.6 16.2×3.3+16.2×4.7 + 16.2×2 五、画图。(5分) 画出三角形绕O点, 2、画出图形的另一半使它成为 逆时针旋转90度的图形。 轴对称图形。 六、活用知识,解决问题。(25分) 1、甲乙两地相距263.2km,一辆客车2.8时行完全程,一辆货车3.5时行完全 程。客车的速度比货车快多少? 32、在一个底边是250米,高60米的平行四边形实验田里种稻谷,一共收稻谷 23.4吨,平均每公顷收稻谷多少吨? 3、工程队要修一条公路,原计划平均每天修0.2千米,40天修完。实际平均 每天比原计划多修0.05千米。修完这条公路实际需要多少天? 4、哪类收费方式合算? 李老师每月通话时间约260分钟,请帮李老师选择一种缴费方式。 第一类:每月月租30元,送60分钟;超出60分钟,每分钟收费0.1元。 第二类:无月租,每分钟0.2元。 5、一块菜地的形状是梯形,它的上底是9.8米,下底是20.4米,高是10米。 如果每6平方分米种一棵白菜,这块地大约能种白菜多少棵? 4