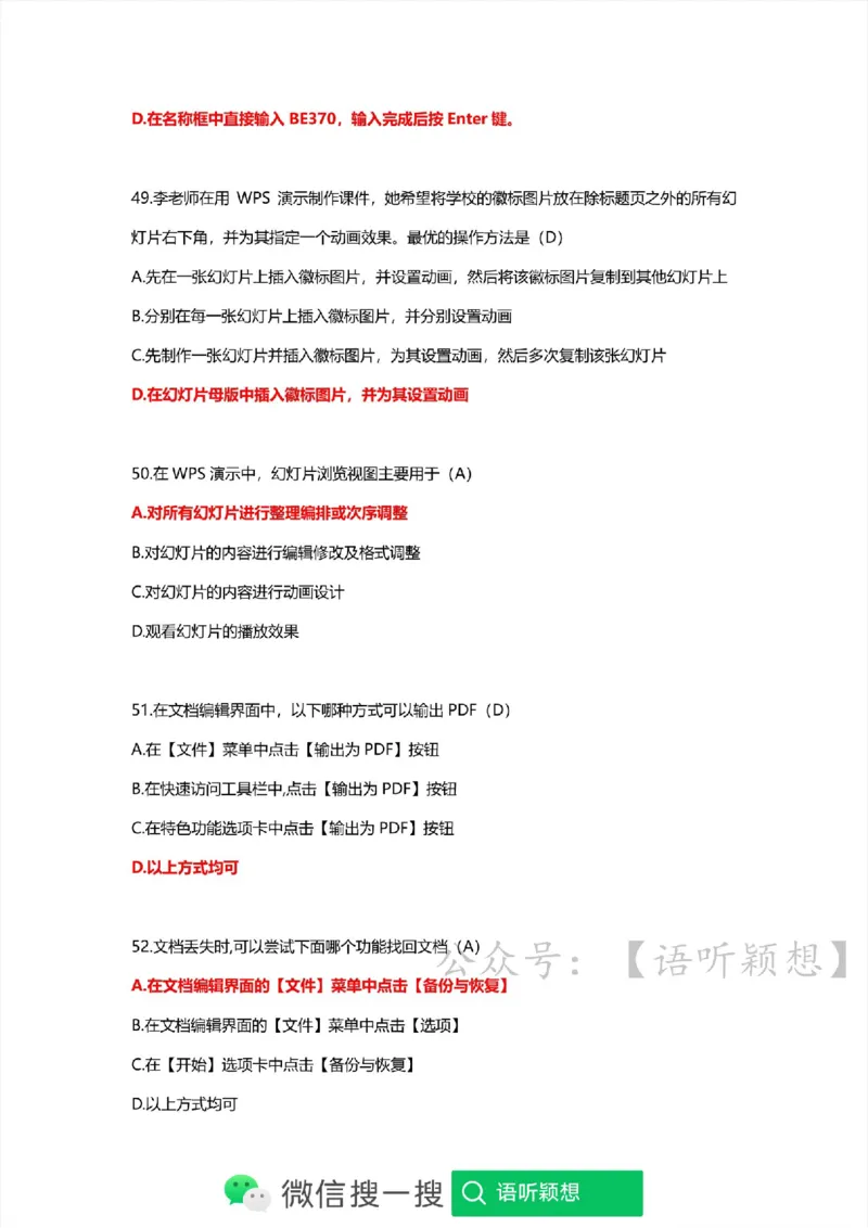
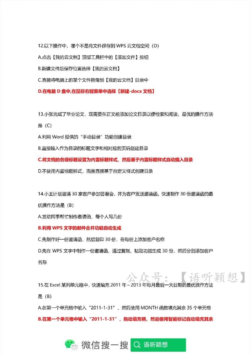
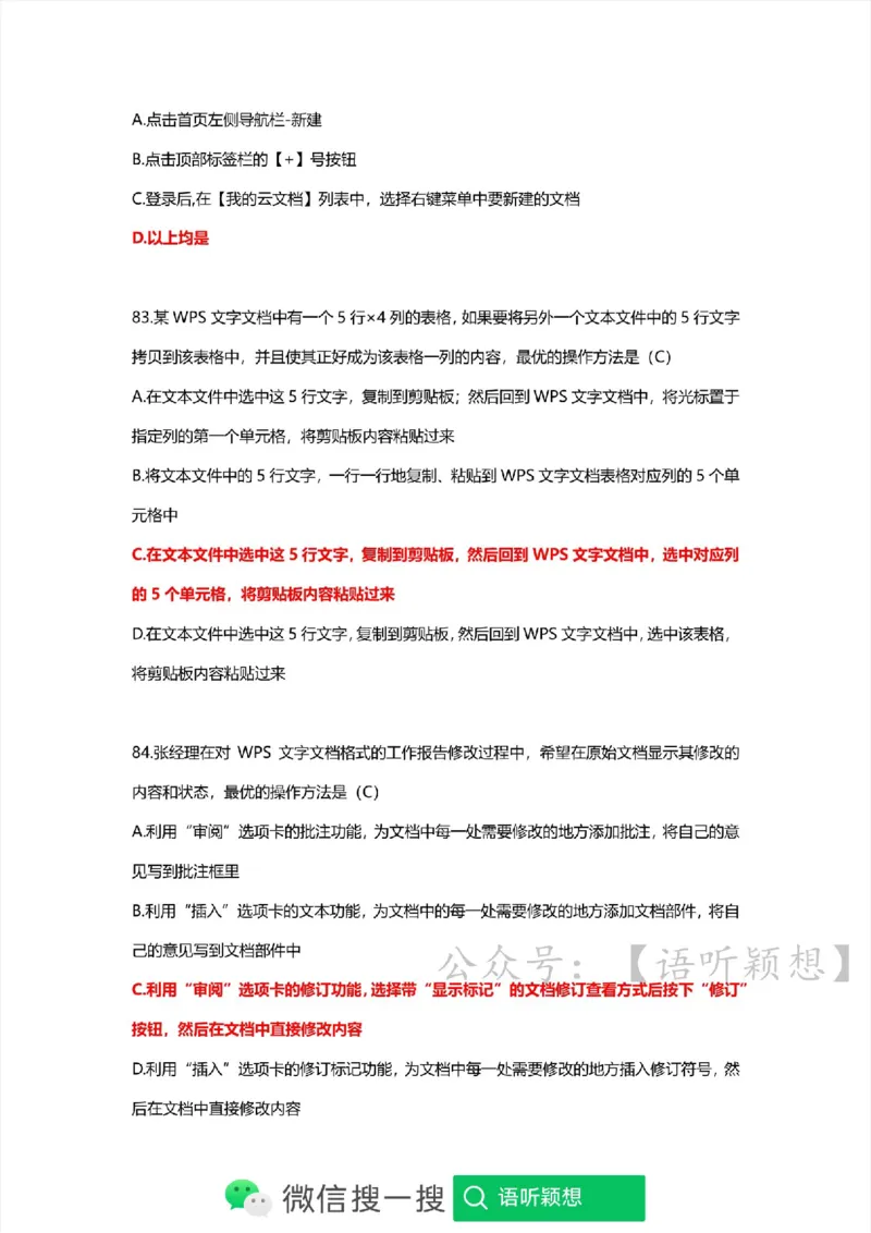
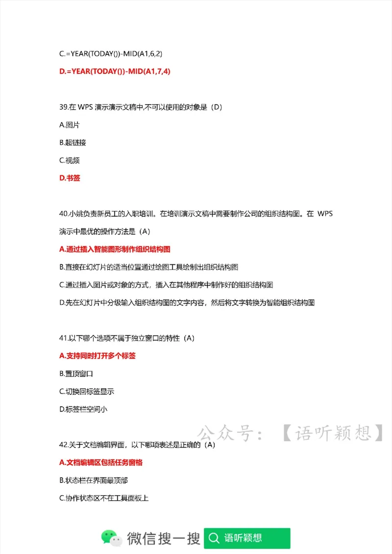
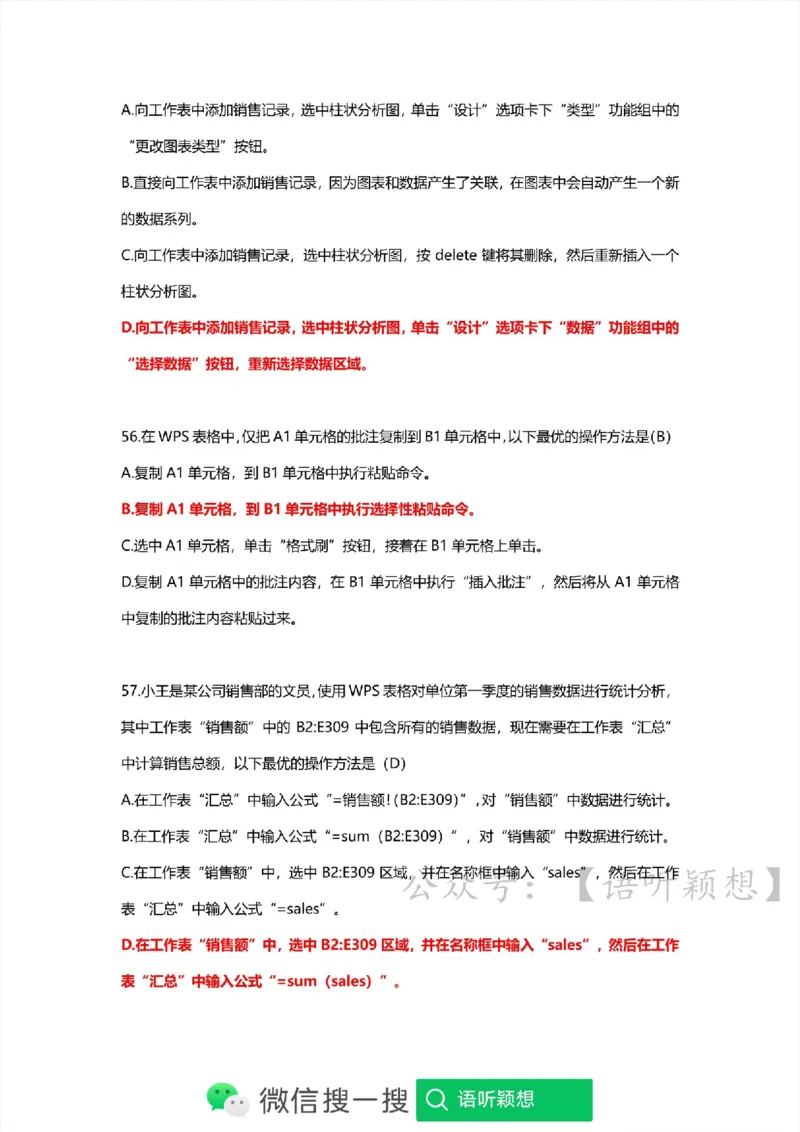
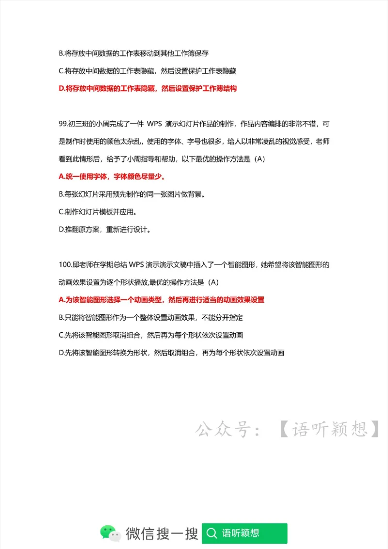
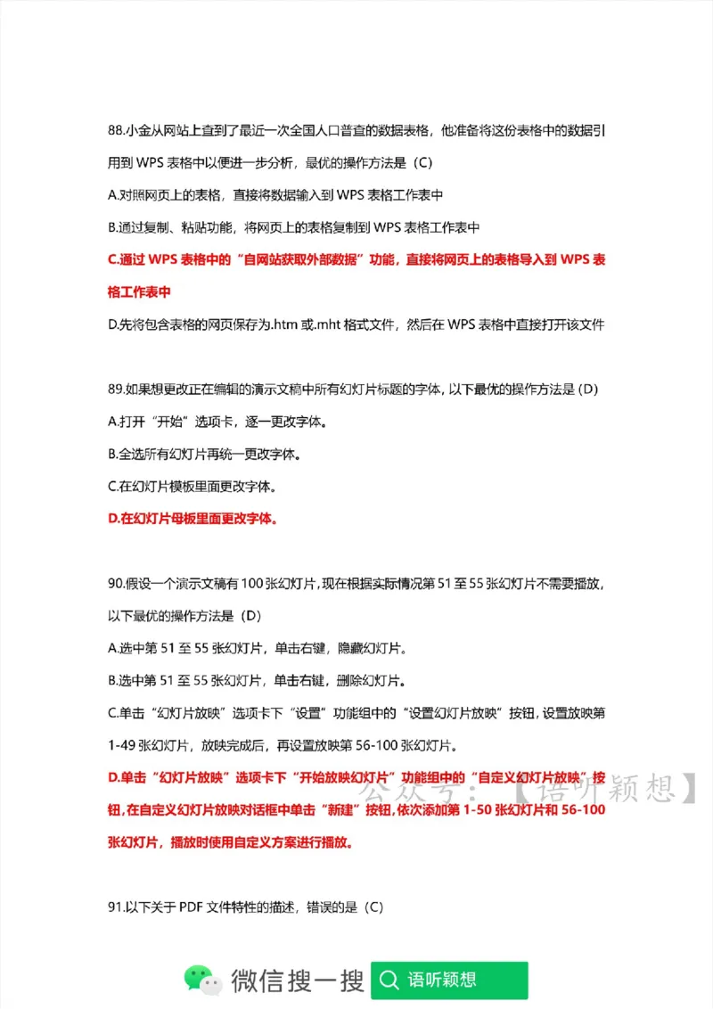
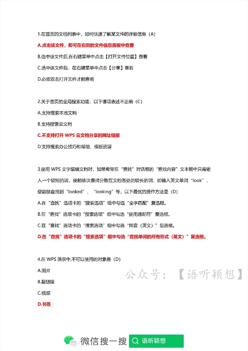
文档
办公文件
生活文档
学习资料
当前位置:
首页
>
文档
>计算机二级考试WPSOffice选择题(WPS基础应用)_计算机二级WPS资料_02WPSOffice选择题练习
计算机二级考试WPSOffice选择题(WPS基础应用)_计算机二级WPS资料_02WPSOffice选择题练习
2026-05-26 18:41:46
2026-02-28 11:19:29
文档预览
文档信息
文档格式
pdf
文档大小
18.857 MB
文档页数
29 页
上传时间
2026-02-28 11:19:29
下载文档
本文档来自网络内容,如有侵犯您的权益请联系我们删除,联系邮箱:wyl860211@qq.com。
上一篇
计算机二级真题pdf版合集_计算机二级WPS资料_03二级wps真题14套(题目+文字解析)_07wps真题讲解文字版
下一篇
计算机二级考试WPSOffice选择题(公共基础)_计算机二级WPS资料_02WPSOffice选择题练习
最新文档
语文试卷_2025年11月高一试卷_251109浙江省台州十校联盟2025-2026学年高一上学期11月期中联考_浙江省台州市十校联盟2025-2026学年高一上学期11月期中考试语文试题(图片版,含答案)
语文试卷_2025年10月高一试卷_251031金太阳·河南省2025-2026年度上学期高一年级第一次联考(25-28A)(全)
语文试卷_2025年10月高一试卷_251023浙江省强基联盟2025-2026学年高一上学期10月联考B卷(全)_浙江省强基联盟2025-2026学年高一上学期10月联考B卷语文PDF版含解析
第6课工业化国家的社会变化(原卷版)_8历史中考复习_2024年中考复习资料_专项复习资料_完三年(2021-2023)中考历史真题分项汇编(全国通用)_九年级下册(单元内分课时呈现)
语文试卷_2025年10月高一试卷_251023浙江省强基联盟2025-2026学年高一上学期10月联考A卷(全)_浙江省强基联盟2025-2026学年高一上学期10月联考A卷语文PDF版含解析
第6课北宋的政治(原卷版)_8历史中考复习_2024年中考复习资料_专项复习资料_完三年(2021-2023)中考历史真题分项汇编(全国通用)_七年级下册(单元内分课时呈现)
第6课动荡的春秋时期(原卷版)_8历史中考复习_2024年中考复习资料_专项复习资料_完三年(2021-2023)中考历史真题分项汇编(全国通用)_七年级上册(单元内分课时呈现)
第5课青铜器与甲骨文(原卷版)_8历史中考复习_2024年中考复习资料_专项复习资料_完三年(2021-2023)中考历史真题分项汇编(全国通用)_七年级上册(单元内分课时呈现)
语文试卷-高一青桐鸣大联考2025年12月联考_2025年12月高一试卷_251221河南省青桐鸣大联考2025-2026学年高一上学期12月月考(全)
第5课罗马城邦和罗马帝国(原卷版)_8历史中考复习_2024年中考复习资料_专项复习资料_完三年(2021-2023)中考历史真题分项汇编(全国通用)_九年级上册(单元内分课时呈现)
热门文档
语文试卷-青铜鸣大联考2025-2026学年上高一期中考试_2025年11月高一试卷_251127河南青铜鸣大联考2025-2026学年上学期高一期中考试(全)
第5课第二次工业革命(原卷版)_8历史中考复习_2024年中考复习资料_专项复习资料_完三年(2021-2023)中考历史真题分项汇编(全国通用)_九年级下册(单元内分课时呈现)
语文试卷-辽宁省名校联盟2025年高一10月份联合考试_2025年10月高一试卷_251013辽宁省名校联盟2025年高一10月份联合考试(全)
语文试卷-浙江省强基联盟2025-2026学年高一上学期12月联考_2025年12月高一试卷_251230浙江省强基联盟2025-2026学年高一上学期12月联考(全)
语文试卷-浙江宁波六校联盟2025学年第一学期高一期中联考_2025年11月高一试卷_251110河浙江宁波六校联盟2025学年第一学期高一期中联考(全)
第5课甲午中日战争与列强瓜分中国狂潮(原卷版)_8历史中考复习_2024年中考复习资料_专项复习资料_完三年(2021-2023)中考历史真题分项汇编(全国通用)
语文试卷-河南省南阳地区2025年秋季高一10月阶段考试卷_2025年11月高一试卷_251102河南省南阳地区2025年秋季高一10月阶段考试卷(全)
第5课安史之乱与唐朝衰亡(原卷版)_8历史中考复习_2024年中考复习资料_专项复习资料_完三年(2021-2023)中考历史真题分项汇编(全国通用)_七年级下册(单元内分课时呈现)
语文试卷-广东深圳市盟校2025-2026学年高一上学期11月期中考试_2025年11月高一试卷_251107广东深圳市盟校2025-2026学年高一上学期11月期中考试(全)
语文试卷-安徽A10联盟2025级高一12月学情检测_2025年12月高一试卷_251229安徽省1号卷·A10联盟2025级高一12月学情检测
随机文档
语文试卷-2025-2026学年河南天一大联考高一年级12月阶段性诊断_2025年12月高一试卷_251220河南省天一大联考2025-2026学年高一上学期12月阶段性检测
语文答题卡·2026年2月高一期末_2026年02月高一试卷_260208安徽省皖江名校联盟2025-2026学年上学期高一期末考试(全)_答题卡PDF
语文答题卡_2026年01月高一试卷_260126海南省天一大联考2025-2026学年高一上学期1月期末联考_海南省2025-2026学年上学期高一年级1月期末语文试卷
语文答题卡_2024年12月试卷_1210四川省绵阳市南山中学2024-2025学年高一上学期12月月考_四川省绵阳市南山中学2024-2025学年高一上学期12月月考语文试题PDF版含答案
2023年广东省广州市荔湾区中考一模化学试题-解析版_初中近3年全区全科一模真题_2023年广州初三一模各区各科真题卷(44份)_化学2023年广州中考一模
语文答案(高一入学Y)_2025年02月试卷_0228湖南省长沙市第一中学2024-2025学年高一下学期入学考试_湖南省长沙市第一中学2024-2025学年高一下学期入学考试语文试题(PDF版,含答案)
2023年广东省广州市白云区中考一模语文试题-题目版_初中近3年全区全科一模真题_2023年广州初三一模各区各科真题卷(44份)_语文2023年广州中考一模
2023年广东省广州市白云区中考一模语文试题-解析版_初中近3年全区全科一模真题_2023年广州初三一模各区各科真题卷(44份)_语文2023年广州中考一模
2023年广东省广州市白云区中考一模英语试题-题目版_初中近3年全区全科一模真题_2023年广州初三一模各区各科真题卷(44份)_英语2023年广州中考一模
第4课洋务运动和边疆危机(原卷版)_8历史中考复习_2024年中考复习资料_专项复习资料_完三年(2021-2023)中考历史真题分项汇编(全国通用)_八年级上册(单元内分课时呈现)