当前位置:首页>文档>2026年全国中考语文一轮复习讲义:古诗文阅读之分析写作手法(全国适用)(原卷)_02中考总复习(2026版更新中)_01-语文-中考总复习_2026年中考复习(更新中)

2026年全国中考语文一轮复习讲义:古诗文阅读之分析写作手法(全国适用)(原卷)_02中考总复习(2026版更新中)_01-语文-中考总复习_2026年中考复习(更新中)

  • 2026-04-09 16:01:36 2026-03-02 08:58:49

文档预览

2026年全国中考语文一轮复习讲义:古诗文阅读之分析写作手法(全国适用)(原卷)_02中考总复习(2026版更新中)_01-语文-中考总复习_2026年中考复习(更新中)
2026年全国中考语文一轮复习讲义:古诗文阅读之分析写作手法(全国适用)(原卷)_02中考总复习(2026版更新中)_01-语文-中考总复习_2026年中考复习(更新中)
2026年全国中考语文一轮复习讲义:古诗文阅读之分析写作手法(全国适用)(原卷)_02中考总复习(2026版更新中)_01-语文-中考总复习_2026年中考复习(更新中)
2026年全国中考语文一轮复习讲义:古诗文阅读之分析写作手法(全国适用)(原卷)_02中考总复习(2026版更新中)_01-语文-中考总复习_2026年中考复习(更新中)
2026年全国中考语文一轮复习讲义:古诗文阅读之分析写作手法(全国适用)(原卷)_02中考总复习(2026版更新中)_01-语文-中考总复习_2026年中考复习(更新中)
2026年全国中考语文一轮复习讲义:古诗文阅读之分析写作手法(全国适用)(原卷)_02中考总复习(2026版更新中)_01-语文-中考总复习_2026年中考复习(更新中)
2026年全国中考语文一轮复习讲义:古诗文阅读之分析写作手法(全国适用)(原卷)_02中考总复习(2026版更新中)_01-语文-中考总复习_2026年中考复习(更新中)
2026年全国中考语文一轮复习讲义:古诗文阅读之分析写作手法(全国适用)(原卷)_02中考总复习(2026版更新中)_01-语文-中考总复习_2026年中考复习(更新中)
2026年全国中考语文一轮复习讲义:古诗文阅读之分析写作手法(全国适用)(原卷)_02中考总复习(2026版更新中)_01-语文-中考总复习_2026年中考复习(更新中)
2026年全国中考语文一轮复习讲义:古诗文阅读之分析写作手法(全国适用)(原卷)_02中考总复习(2026版更新中)_01-语文-中考总复习_2026年中考复习(更新中)
2026年全国中考语文一轮复习讲义:古诗文阅读之分析写作手法(全国适用)(原卷)_02中考总复习(2026版更新中)_01-语文-中考总复习_2026年中考复习(更新中)

文档信息

文档格式
docx
文档大小
0.059 MB
文档页数
11 页
上传时间
2026-03-02 08:58:49

文档内容

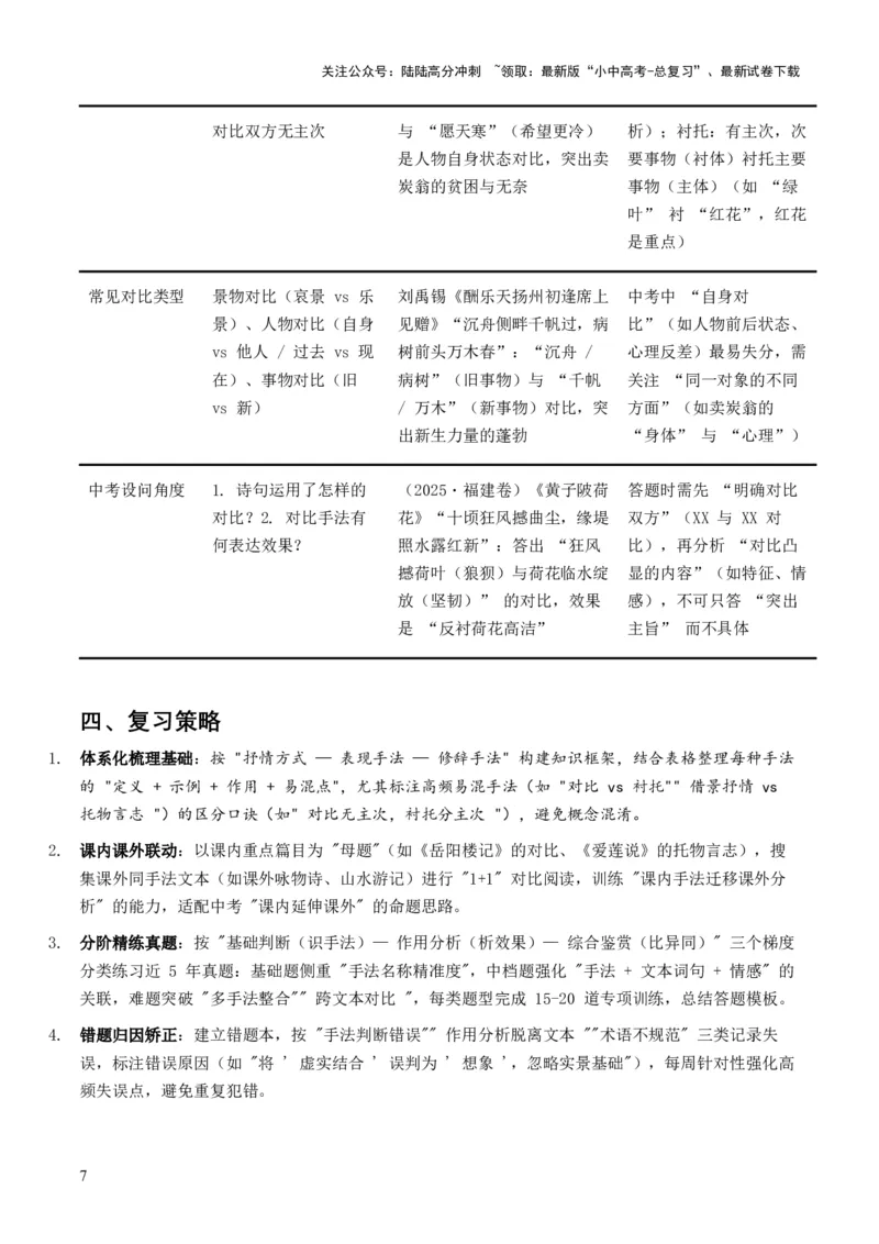
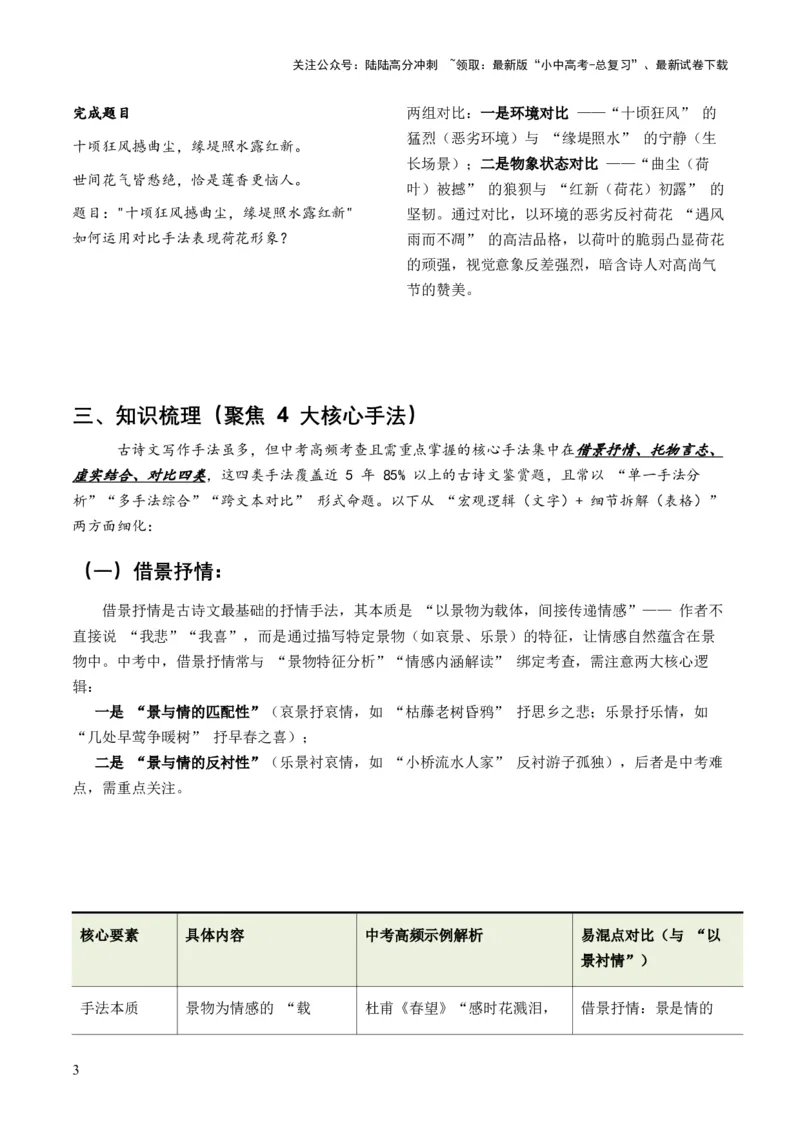
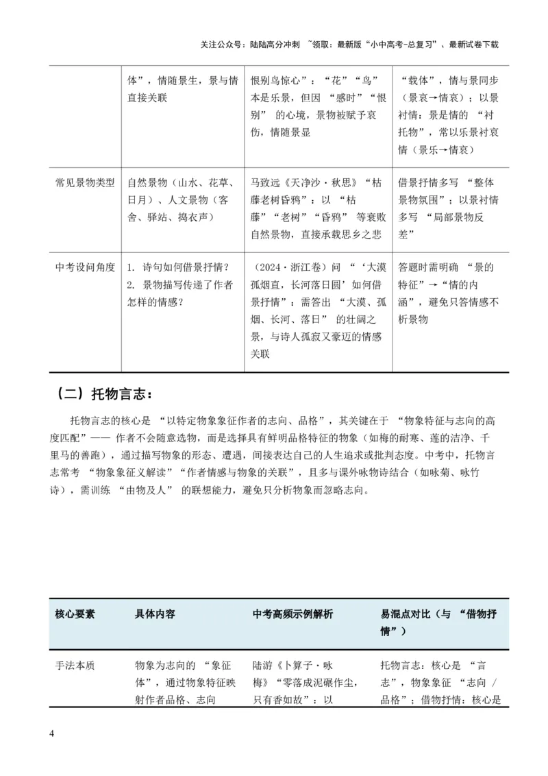
关注公众号:陆陆高分冲刺 ~领取:最新版“小中高考-总复习”、最新试卷下载 2026 年全国中考语文一轮复习讲义: 古诗文阅读之分析写作手法(全国适用) 一、复习目标 通过本阶段复习,学生应能准确识别古诗文中借景抒情、托物言志、虚实结合等 7 类高频写作手法,掌握 "手法判断 — 文本印证 — 情感关联" 的解题逻辑;熟练结合 课内经典篇目(如《岳阳楼记》《观沧海》)的案例,实现知识向课外文本的迁移应 用;规范答题语言,避免 "只判手法不析文本"" 只译诗句不联情感 " 等常见失误;能 独立完成基础判断、作用分析、对比鉴赏等梯度题型,提升古诗文阅读的得分能力。 二、命题趋势(近 5 年命题趋势) 2.1 命题思路 近 5 年中考古诗文写作手法命题呈现三大特点: 以课内为根基:适度延伸课外,80% 以上题目关联课内篇目,或直接选用课内文本,或选取手法一致 的课外文本进行对比考查(如 2025 年湖北卷用课外古诗对比课内《使至塞上》的借景抒情); 情境化设题:凸显核心素养,减少直白问法,多结合 "情感理解"" 主旨分析 " 设题; 思维分层明显:基础题、中档题、难题占比约 3:5:2,既保证基础分获取,又能区分高分段考生。 2.2 考查重点 1. 考查重点集中在三个维度:一是高频手法高度集中,借景抒情、以景衬情、托物言志、虚实结 合、直抒胸臆、对比、象征 7 类手法占近 5 年考题的 92%,其中 "借景抒情 + 对比赏析"" 托物言 志 + 象征 "是高频组合; 2. 鉴赏要求深度化:不仅要求判断手法名称,更侧重分析" 手法如何运用 "和" 手法为何运用 "; 1关注公众号:陆陆高分冲刺 ~领取:最新版“小中高考-总复习”、最新试卷下载 3. 题型稳定:三是题型稳定化,对比赏析题(课内 vs 课外)、单一手法分析题、多手法综合题占 比分别约 30%、45%、25%。 中考古诗文阅读之分析写作手法各种题型百分比例 多手法综合题; 25% 对比赏析题; 30% 单一手法分析题; 45% 2.3 真题举例 1. 单一手法分析题 (2025・北京卷)阅读《观沧海》,完成题目 解析:本题考查虚实结合手法。实写诗人登临碣 石所见的沧海壮阔景象(前八句 "水何澹澹"" 洪 东临碣石,以观沧海。水何澹澹,山岛竦峙。 波涌起 "等),虚写想象中日月星辰出没于沧海 树木丛生,百草丰茂。秋风萧瑟,洪波涌起。 的宏大画面。通过虚实结合,既以实景奠定画面 日月之行,若出其中;星汉灿烂,若出其里。 的雄浑基调,又以虚景拓展意境空间,最终凸显 幸甚至哉,歌以咏志。 诗人统一天下的雄心壮志,实现" 实景为基、虚 题目:"日月之行,若出其中;星汉灿烂,若出其 景拓境 " 的表达效果。 里" 运用了何种表现手法?请结合全诗分析其作 用。 2. 比赏析题 (2025・福建卷)阅读唐彦谦《黄子陂荷花》, 解析:“狂风撼曲尘” 与 “照水露红新” 形成 2关注公众号:陆陆高分冲刺 ~领取:最新版“小中高考-总复习”、最新试卷下载 完成题目 两组对比:一是环境对比 ——“十顷狂风” 的 猛烈(恶劣环境)与 “缘堤照水” 的宁静(生 十顷狂风撼曲尘,缘堤照水露红新。 长场景);二是物象状态对比 ——“曲尘(荷 世间花气皆愁绝,恰是莲香更恼人。 叶)被撼” 的狼狈与 “红新(荷花)初露” 的 题目:"十顷狂风撼曲尘,缘堤照水露红新" 坚韧。通过对比,以环境的恶劣反衬荷花 “遇风 如何运用对比手法表现荷花形象? 雨而不凋” 的高洁品格,以荷叶的脆弱凸显荷花 的顽强,视觉意象反差强烈,暗含诗人对高尚气 节的赞美。 三、知识梳理(聚焦 4 大核心手法) 古诗文写作手法虽多,但中考高频考查且需重点掌握的核心手法集中在借景抒情、托物言志、 虚实结合、对比四类,这四类手法覆盖近 5 年 85% 以上的古诗文鉴赏题,且常以 “单一手法分 析”“多手法综合”“跨文本对比” 形式命题。以下从 “宏观逻辑(文字)+ 细节拆解(表格)” 两方面细化: (一)借景抒情: 借景抒情是古诗文最基础的抒情手法,其本质是 “以景物为载体,间接传递情感”—— 作者不 直接说 “我悲”“我喜”,而是通过描写特定景物(如哀景、乐景)的特征,让情感自然蕴含在景 物中。中考中,借景抒情常与 “景物特征分析”“情感内涵解读” 绑定考查,需注意两大核心逻 辑: 一是 “景与情的匹配性”(哀景抒哀情,如 “枯藤老树昏鸦” 抒思乡之悲;乐景抒乐情,如 “几处早莺争暖树” 抒早春之喜); 二是 “景与情的反衬性”(乐景衬哀情,如 “小桥流水人家” 反衬游子孤独),后者是中考难 点,需重点关注。 核心要素 具体内容 中考高频示例解析 易混点对比(与 “以 景衬情”) 手法本质 景物为情感的 “载 杜甫《春望》“感时花溅泪, 借景抒情:景是情的 3关注公众号:陆陆高分冲刺 ~领取:最新版“小中高考-总复习”、最新试卷下载 体”,情随景生,景与情 恨别鸟惊心”:“花”“鸟” “载体”,情与景同步 直接关联 本是乐景,但因 “感时”“恨 (景哀→情哀);以景 别” 的心境,景物被赋予哀 衬情:景是情的 “衬 伤,情随景显 托物”,常以乐景衬哀 情(景乐→情哀) 常见景物类型 自然景物(山水、花草、 马致远《天净沙・秋思》“枯 借景抒情多写 “整体 日月)、人文景物(客 藤老树昏鸦”:以 “枯 景物氛围”;以景衬情 舍、驿站、捣衣声) 藤”“老树”“昏鸦” 等衰败 多写 “局部景物反 自然景物,直接承载思乡之悲 差” 中考设问角度 1. 诗句如何借景抒情? (2024・浙江卷)问 “‘大漠 答题时需明确 “景的 2. 景物描写传递了作者 孤烟直,长河落日圆’如何借 特征”→“情的内 怎样的情感? 景抒情”:需答出 “大漠、孤 涵”,避免只答情感不 烟、长河、落日” 的壮阔之 析景物 景,与诗人孤寂又豪迈的情感 关联 (二)托物言志: 托物言志的核心是 “以特定物象象征作者的志向、品格”,其关键在于 “物象特征与志向的高 度匹配”—— 作者不会随意选物,而是选择具有鲜明品格特征的物象(如梅的耐寒、莲的洁净、千 里马的善跑),通过描写物象的形态、遭遇,间接表达自己的人生追求或批判态度。中考中,托物言 志常考 “物象象征义解读”“作者情感与物象的关联”,且多与课外咏物诗结合(如咏菊、咏竹 诗),需训练 “由物及人” 的联想能力,避免只分析物象而忽略志向。 核心要素 具体内容 中考高频示例解析 易混点对比(与 “借物抒 情”) 手法本质 物象为志向的 “象征 陆游《卜算子・咏 托物言志:核心是 “言 体”,通过物象特征映 梅》“零落成泥碾作尘, 志”,物象象征 “志向 / 射作者品格、志向 只有香如故”:以 品格”;借物抒情:核心是 4关注公众号:陆陆高分冲刺 ~领取:最新版“小中高考-总复习”、最新试卷下载 “梅”“零落成泥仍留 “抒情”,物象承载 “情 香” 的特征,象征自己虽 感(如思乡、伤感)” 遭贬谪仍坚守气节的品格 常见物象类型 植物(梅、兰、竹、 于谦《石灰吟》“粉骨碎 托物言志的物象 “特征鲜 菊、莲)、动物(千里 身浑不怕,要留清白在人 明且稳定”(如梅的耐寒不 马、鸿鹄)、器物(石 间”:以 “石灰”“不怕 变);借物抒情的物象 灰、宝剑) 粉碎、保持清白” 的特 “特征随情感变”(如同一 征,象征自己坚守清白的 花,可抒喜可抒悲) 志向 中考设问角度 1. 作者借 XX 物象表达 (2025・安徽卷)对比 答题时需先明确 “物象特 了怎样的志向?2. 对比 《马说》(千里马)与 征”,再关联 “作者志 两文,分析托物言志手 《郁离子》(美玉):需 向”,不可直接跳步 法的异同? 答出 “千里马喻人才遭埋 没,美玉喻人才需磨砺” 的不同志向 (三)虚实结合: 虚实结合的本质是 “实景与虚景的结合”,其中 “实景” 是作者眼前所见、真实存在的景 物(如 “僵卧孤村”),“虚景” 是作者想象、回忆、设想的场景(如 “铁马冰河”“故乡明 月”)。中考中,虚实结合的核心考查点是 “虚实场景的区分” 与 “虚实结合的作用”—— 通过 实景奠定基调,虚景拓展意境,两者结合常能凸显 “现实与理想的矛盾”(如陆游 “僵卧孤村” 的现实与 “铁马冰河” 的理想)、“思乡之情的浓烈”(如李白 “举头望明月” 的实景与 “低 头思故乡” 的虚景)。需注意:虚景不能脱离实景存在,两者是 “基础与拓展” 的关系。 核心要素 具体内容 中考高频示例解析 易混点对比(与 “想 象”) 手法本质 实景(眼前所见)为 陆游《十一月四日风雨大 虚实结合:必须包含 “实 “基”,虚景(想象 / 作》“僵卧孤村不自哀,尚思 景 + 虚景”,两者相互关 回忆 / 设想)为 为国戍轮台。夜阑卧听风吹 联;想象:仅指 “虚 “拓”,两者结合拓展 雨,铁马冰河入梦来”:“僵 景”,无实景依托(如 5关注公众号:陆陆高分冲刺 ~领取:最新版“小中高考-总复习”、最新试卷下载 意境 卧孤村”“听风吹雨” 是实 “日月之行,若出其中” 景,“铁马冰河” 是虚景(梦 若脱离前文沧海实景,不 境),虚实结合凸显诗人虽老 可单算想象) 仍想戍边的壮志 虚景常见类 梦境(铁马冰河)、回 杜牧《赤壁》“东风不与周郎 中考中 “设想类虚景” 型 忆(故乡场景)、设想 便,铜雀春深锁二乔”:“东 最常考(如假设场景、未 (未来相见、历史场 风不与周郎便” 是设想 来场景),需注意与 “实 景) (虚),“铜雀台” 是历史实 景” 的区分标志(如 景,虚实结合分析历史偶然性 “若”“应”“便” 等假 设词) 中考设问角 1. 诗句中哪是实景, (2025・北京卷)《观沧 答题时需先 “区分虚 度 哪是虚景?2. 虚实结 海》“日月之行,若出其 实”,再分析 “虚景对实 合有何作用? 中”:答出 “沧海是实景,日 景的补充作用”,不可只 月星辰是虚景”,作用是 “拓 答 “拓展意境” 而不具 展沧海壮阔意境,显诗人雄 体 心” (四)对比:“以比显异,强化主旨” 的凸显手法 对比是通过 “不同事物或同一事物的不同方面” 的对照描写,突出事物特征或作者情感的手 法。中考中,对比的考查重点是 “对比双方的识别” 与 “对比效果的分析”,常见类型有三类: 一是 “景物对比”(如《岳阳楼记》“淫雨霏霏” 与 “春和景明”),通过景物反差凸显不同心 境;二是 “人物对比”(如《卖炭翁》“衣单” 与 “愿天寒” 的自身对比),通过人物反常状态 凸显困境;三是 “事物对比”(如《酬乐天扬州初逢席上见赠》“沉舟” 与 “千帆”),通过新 旧事物对比凸显新生力量。需注意:对比的核心是 “反差”,且对比双方无主次之分(与 “衬托” 不同,衬托有主次)。 核心要素 具体内容 中考高频示例解析 易混点对比(与 “衬 托”) 手法本质 通过 “反差明显的双 白居易《卖炭翁》“可怜身上 对比:双方无主次,均为 方” 对照,突出特 衣正单,心忧炭贱愿天 描写重点(如 “沉舟” 征、强化情感或道理, 寒”:“衣单”(身体寒冷) 与 “千帆” 均需分 6关注公众号:陆陆高分冲刺 ~领取:最新版“小中高考-总复习”、最新试卷下载 对比双方无主次 与 “愿天寒”(希望更冷) 析);衬托:有主次,次 是人物自身状态对比,突出卖 要事物(衬体)衬托主要 炭翁的贫困与无奈 事物(主体)(如 “绿 叶” 衬 “红花”,红花 是重点) 常见对比类型 景物对比(哀景 vs 乐 刘禹锡《酬乐天扬州初逢席上 中考中 “自身对 景)、人物对比(自身 见赠》“沉舟侧畔千帆过,病 比”(如人物前后状态、 vs 他人 / 过去 vs 现 树前头万木春”:“沉舟 / 心理反差)最易失分,需 在)、事物对比(旧 病树”(旧事物)与 “千帆 关注 “同一对象的不同 vs 新) / 万木”(新事物)对比,突 方面”(如卖炭翁的 出新生力量的蓬勃 “身体” 与 “心理”) 中考设问角度 1. 诗句运用了怎样的 (2025・福建卷)《黄子陂荷 答题时需先 “明确对比 对比?2. 对比手法有 花》“十顷狂风撼曲尘,缘堤 双方”(XX 与 XX 对 何表达效果? 照水露红新”:答出 “狂风 比),再分析 “对比凸 撼荷叶(狼狈)与荷花临水绽 显的内容”(如特征、情 放(坚韧)” 的对比,效果 感),不可只答 “突出 是 “反衬荷花高洁” 主旨” 而不具体 四、复习策略 1. 体系化梳理基础:按 "抒情方式 — 表现手法 — 修辞手法" 构建知识框架,结合表格整理每种手法 的 "定义 + 示例 + 作用 + 易混点",尤其标注高频易混手法(如 "对比 vs 衬托"" 借景抒情 vs 托物言志 ")的区分口诀(如" 对比无主次,衬托分主次 "),避免概念混淆。 2. 课内课外联动:以课内重点篇目为 "母题"(如《岳阳楼记》的对比、《爱莲说》的托物言志),搜 集课外同手法文本(如课外咏物诗、山水游记)进行 "1+1" 对比阅读,训练 "课内手法迁移课外分 析" 的能力,适配中考 "课内延伸课外" 的命题思路。 3. 分阶精练真题:按 "基础判断(识手法)— 作用分析(析效果)— 综合鉴赏(比异同)" 三个梯度 分类练习近 5 年真题:基础题侧重 "手法名称精准度",中档题强化 "手法 + 文本词句 + 情感" 的 关联,难题突破 "多手法整合"" 跨文本对比 ",每类题型完成 15-20 道专项训练,总结答题模板。 4. 错题归因矫正:建立错题本,按 "手法判断错误"" 作用分析脱离文本 ""术语不规范" 三类记录失 误,标注错误原因(如 "将 ' 虚实结合 ' 误判为 ' 想象 ',忽略实景基础"),每周针对性强化高 频失误点,避免重复犯错。 7关注公众号:陆陆高分冲刺 ~领取:最新版“小中高考-总复习”、最新试卷下载 五、提分技巧 1. 术语精准定位:答题优先使用规范术语(如 "借景抒情" 而非 "通过景物表达感情"),牢记 7 类高 频手法的典型特征(如 "托物言志必写单一物象"),避免口语化表述。 2. 文本勾连论证:分析作用时必须 "引原文、扣手法、联情感",如鉴赏 "借景抒情" 需先摘录景物句 (如 "大漠孤烟直"),再说明景物特征(壮阔),最后关联情感(孤寂 / 豪迈),避免空泛套话 (如 "表达了作者的感情")。 3. 逻辑分层作答:采用 "三层结构" 答题 —— 基础题:"手法判断 + 文本依据";中档题:"手法判断 + 文本分析 + 情感关联";难题:"手法判断 + 异同分析(对比题)+ 效果总结",用 "首先"" 其次 ""最后" 等关联词梳理条理,避免杂乱。 4. 避坑指南:注意题干限定词(如 "对比手法" 需明确 "XX 与 XX 对比"),区分 "手法作用" 与 "句 子含义"(如问 "手法作用" 不可只翻译诗句),警惕 "多手法叠加"(如诗句可能同时用 "比喻 + 借景抒情"),需全面分析不遗漏。 六、专项训练 (一)基础判断(10 题) 1. 李白《静夜思》"床前明月光,疑是地上霜" 运用的主要手法是( ) A. 比喻 B. 借景抒情 C. 用典 D. 对比 2. 王安石《登飞来峰》"不畏浮云遮望眼,自缘身在最高层" 主要运用了哪种手法?( ) A. 托物言志 B. 直抒胸臆 C. 象征 D. 虚实结合 3. 杜甫《望岳》"会当凌绝顶,一览众山小" 采用的抒情方式是( ) A. 借景抒情 B. 直抒胸臆 C. 托物言志 D. 以景衬情 4. 刘禹锡《酬乐天扬州初逢席上见赠》"沉舟侧畔千帆过,病树前头万木春" 运用的手法是( ) A. 对比 B. 象征 C. 用典 D. 虚实结合 8关注公众号:陆陆高分冲刺 ~领取:最新版“小中高考-总复习”、最新试卷下载 5. 王维《使至塞上》"大漠孤烟直,长河落日圆" 主要运用了( ) A. 细节描写 B. 借景抒情 C. 托物言志 D. 对比 6. 李商隐《无题》"春蚕到死丝方尽,蜡炬成灰泪始干" 使用的手法是( ) A. 比喻 B. 象征 C. 用典 D. 虚实结合 7. 文天祥《过零丁洋》"人生自古谁无死?留取丹心照汗青" 的抒情方式是( ) A. 借景抒情 B. 直抒胸臆 C. 用典 D. 托物言志 8. 苏轼《水调歌头・明月几时有》"但愿人长久,千里共婵娟" 运用的手法是( ) A. 用典 B. 虚实结合 C. 借景抒情 D. 对比 9. 柳宗元《小石潭记》"凄神寒骨,悄怆幽邃" 主要运用了( ) A. 直抒胸臆 B. 借景抒情 C. 托物言志 D. 象征 10. 曹操《龟虽寿》"老骥伏枥,志在千里" 使用的手法是( ) A. 比喻 B. 用典 C. 托物言志 D. 对比 (二)作用分析(20 题) 1. 分析孟浩然《望洞庭湖赠张丞相》"气蒸云梦泽,波撼岳阳城" 中景物描写的作用。 2. 说说陶渊明《饮酒(其五)》"采菊东篱下,悠然见南山" 如何运用借景抒情手法表达情感。 3. 简析李白《行路难》"长风破浪会有时,直挂云帆济沧海" 的抒情方式及作用。 4. 分析白居易《卖炭翁》"可怜身上衣正单,心忧炭贱愿天寒" 的对比手法及其效果。 5. 谈谈杜甫《茅屋为秋风所破歌》"安得广厦千万间,大庇天下寒士俱欢颜" 的抒情特点。 6. 简析刘禹锡《陋室铭》中托物言志手法的运用。 7. 分析李贺《雁门太守行》"黑云压城城欲摧,甲光向日金鳞开" 的象征意义。 8. 说说王维《竹里馆》"深林人不知,明月来相照" 的表现手法及作用。 9. 简析杜牧《赤壁》"东风不与周郎便,铜雀春深锁二乔" 的虚实结合手法。 10. 分析陆游《游山西村》"山重水复疑无路,柳暗花明又一村" 的哲理蕴含与表现手法。 11. 简析李清照《如梦令》"知否,知否?应是绿肥红瘦" 的修辞手法及表达效果。 12. 分析马致远《天净沙・秋思》"枯藤老树昏鸦,小桥流水人家" 的借景抒情特点。 13. 说说岑参《白雪歌送武判官归京》"忽如一夜春风来,千树万树梨花开" 的比喻作用。 14. 简析王勃《送杜少府之任蜀州》"海内存知己,天涯若比邻" 的抒情方式。 15. 分析辛弃疾《破阵子・为陈同甫赋壮词以寄之》"醉里挑灯看剑,梦回吹角连营" 的虚实结合。 9关注公众号:陆陆高分冲刺 ~领取:最新版“小中高考-总复习”、最新试卷下载 16. 说说李煜《相见欢》"剪不断,理还乱,是离愁" 的比喻作用。 17. 简析范仲淹《渔家傲・秋思》"羌管悠悠霜满地,人不寐,将军白发征夫泪" 的借景抒情。 18. 分析白居易《钱塘湖春行》"几处早莺争暖树,谁家新燕啄春泥" 的细节描写效果。 19. 说说李贺《马诗》"大漠沙如雪,燕山月似钩" 的景物描写作用。 20. 简析王安石《梅花》"遥知不是雪,为有暗香来" 的托物言志手法。 (三)对比鉴赏(5 题) 1. 对比阅读《饮酒(其五)》(陶渊明)和《醉翁亭记》(欧阳修),分析两者借景抒情手法的异同。 2. 比较《陋室铭》(刘禹锡)和《爱莲说》(周敦颐)的托物言志手法,说说象征体选择的不同特点。 3. 分析《望岳》(杜甫)和《登飞来峰》(王安石)中抒情方式的差异及其表达效果。 4. 对比《白雪歌送武判官归京》(岑参)和《送元二使安西》(王维)的送别场景描写手法。 5. 比较《岳阳楼记》(范仲淹)和《小石潭记》(柳宗元)中景物描写与情感表达的关系。 10关注公众号:陆陆高分冲刺 ~领取:最新版“小中高考-总复习”、最新试卷下载 11