当前位置:首页>文档>2025-65-第6章-6.4.1-施工成本分析(一)_2026年一级建造师_2026年一建管理_2025年一建管理SVIP_02-基础精讲✿高端面授✿深度强化_10-管理《天一精讲班》金月、王少杰KL推荐_金月

2025-65-第6章-6.4.1-施工成本分析(一)_2026年一级建造师_2026年一建管理_2025年一建管理SVIP_02-基础精讲✿高端面授✿深度强化_10-管理《天一精讲班》金月、王少杰KL推荐_金月

  • 2026-04-09 21:51:08 2026-01-26 21:24:30

文档预览

2025-65-第6章-6.4.1-施工成本分析(一)_2026年一级建造师_2026年一建管理_2025年一建管理SVIP_02-基础精讲✿高端面授✿深度强化_10-管理《天一精讲班》金月、王少杰KL推荐_金月
2025-65-第6章-6.4.1-施工成本分析(一)_2026年一级建造师_2026年一建管理_2025年一建管理SVIP_02-基础精讲✿高端面授✿深度强化_10-管理《天一精讲班》金月、王少杰KL推荐_金月
2025-65-第6章-6.4.1-施工成本分析(一)_2026年一级建造师_2026年一建管理_2025年一建管理SVIP_02-基础精讲✿高端面授✿深度强化_10-管理《天一精讲班》金月、王少杰KL推荐_金月
2025-65-第6章-6.4.1-施工成本分析(一)_2026年一级建造师_2026年一建管理_2025年一建管理SVIP_02-基础精讲✿高端面授✿深度强化_10-管理《天一精讲班》金月、王少杰KL推荐_金月
2025-65-第6章-6.4.1-施工成本分析(一)_2026年一级建造师_2026年一建管理_2025年一建管理SVIP_02-基础精讲✿高端面授✿深度强化_10-管理《天一精讲班》金月、王少杰KL推荐_金月
2025-65-第6章-6.4.1-施工成本分析(一)_2026年一级建造师_2026年一建管理_2025年一建管理SVIP_02-基础精讲✿高端面授✿深度强化_10-管理《天一精讲班》金月、王少杰KL推荐_金月
2025-65-第6章-6.4.1-施工成本分析(一)_2026年一级建造师_2026年一建管理_2025年一建管理SVIP_02-基础精讲✿高端面授✿深度强化_10-管理《天一精讲班》金月、王少杰KL推荐_金月
2025-65-第6章-6.4.1-施工成本分析(一)_2026年一级建造师_2026年一建管理_2025年一建管理SVIP_02-基础精讲✿高端面授✿深度强化_10-管理《天一精讲班》金月、王少杰KL推荐_金月
2025-65-第6章-6.4.1-施工成本分析(一)_2026年一级建造师_2026年一建管理_2025年一建管理SVIP_02-基础精讲✿高端面授✿深度强化_10-管理《天一精讲班》金月、王少杰KL推荐_金月

文档信息

文档格式
pdf
文档大小
0.349 MB
文档页数
5 页
上传时间
2026-01-26 21:24:30

文档内容

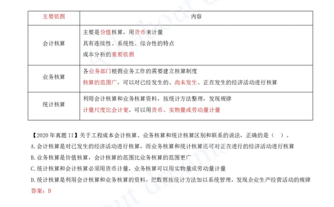
[注:天一文化专有版权,未经许可不可转发或复印传播] 6.4 施工成本分析与管理绩效考核 (4分) 6.4.1 施工成本分析 (1分) 6.4.2 施工成本管理绩效考核 (3分) 6.4.1 施工成本分析 1.施工成本分析的内容和步骤 1)成本分析的依据 项目成本计划;成本核算资料;会计核算、统计核算、业务核算。 主要依据 内容 主要是价值核算,用货币来计量 会计核算 具有连续性、系统性、综合性的特点 成本分析的重要依据 各业务部门根据业务工作的需要建立核算制度 业务核算 核算的范围广,可以对已经发生的、尚未发生、正在发生的经济活动进行核算 利用会计核算和业务核算资料,按统计方法整理,发现规律 统计核算 计量尺度比会计宽,可以用货币、实物量或劳动量计量 【2020年真题II】关于工程成本会计核算、业务核算和统计核算区别和联系的说法,正确的是( )。 A.会计核算是对已发生的经济活动进行核算,而业务核算和统计核算还可对正在进行的经济活动进行核算 B.业务核算是价值核算,会计核算的范围比业务核算的范围更广 C.统计核算和会计核算必须用货币计量,业务核算可以用实物量或劳动量计量 D.统计核算是利用会计核算和业务核算的资料,把数据按统计方法加以系统管理,发现企业生产经营活动的规律 答案:D 【2020年真题】下列项目成本分析所依据资料中,可以计算项目当前实际成本,并可以确定变动速度和预测成本 发展趋势的是( )。 A.统计核算 B.表格核算 C.会计核算 D.业务核算 答案:A[注:天一文化专有版权,未经许可不可转发或复印传播] 3)成本分析的步骤 ①选择成本分析方法 ②收集成本信息 ③进行成本数据处理 ④分析成本形成原因 ⑤确定成本结果 【2022年真题】成本分析的步骤包括:①收集成本信息;②选择成本分析方法;③进行成本数据处理;④分析成 本形成原因;⑤确定成本结果。正确的编制程序是( )。 A.①-②-④-③-⑤ B.①-②-⑤-③-④ C.②-①-③-④-⑤ D.②-①-④-⑤-③ 答案:C 2.施工成本分析方法 基本分析方法、综合成本分析方法、成本项目的分析方法和专项成本的分析方法 1)基本分析方法 基本分析方法包括:比较法、因素分析法、差额计算法、比率法 ⑴比较法(对比分析法) ①将实际指标与目标指标对比:影响目标完成的因素,采取措施。 ②本期实际指标与上期实际指标对比:反应施工管理水平的提高程度。 ③与本行业平均水平、先进水平对比:找差距 ⑵因素分析法(连环置换法) 假定众多因素中的一个因素发生了变化,其他因素不变,然后逐个替换。 因素的替换规则:先实物量,后价值量;先绝对值,后相对值。 【例题】商品混凝土目标成本为 443040 元,实际成本为 473697 元,比目标成本增加 30657元,资料见下表。 商品混凝土目标成本与实际成本对比表 项目 单位 目标 实际 差额 产量 m³ 600 630 +30 单价 元 710 730 +20[注:天一文化专有版权,未经许可不可转发或复印传播] 损耗率 % 4 3 -1 成本 元 443040 473697 +30657 解析:目标成本 443040 元(600×710×1.04)为分析替代的基础。 第一次替代产量,以 630 替代 600 630×710×1.04=465192 元 ① 第二次替代单价,以 730 替代 710 630×730×1.04=478296 元 ② 第三次替代损耗率,以 1.03 替代 1.04 630×730×1.03=473697 元 ③ 结论: 465192-443040=22152元;产量增加是成本增加了22152元 478296-465192=13104元;单价提高使成本增加了13104元 473697-478296=-4599元;损耗率降低使成本减少4599元 假定众多因素中的一个因素发生了变化,其他因素不变,然后逐个替换。 因素的替换规则:先实物量,后价值量;先绝对值,后相对值。 【例题】商品混凝土目标成本为 443040 元,实际成本为 473697 元,比目标成本增加 30657元,资料见下表。 商品混凝土目标成本与实际成本对比表 项目 单位 目标 实际 差额 产量 m³ 600 630 +30 单价 元 710 730 +20 损耗率 % 4 3 -1 成本 元 443040 473697 +30657 【2018年真题II】某单位产品1月份成本相关参数如下表。用因素分析法计算,单位产品人工消耗量变动对成 本的影响是( )元。[注:天一文化专有版权,未经许可不可转发或复印传播] 项目 单位 计划值 实际值 产品产量 件 180 200 单位产品人工消耗量 工日/件 12 11 人工单价 元/工日 100 110 A.-20000 B.-18000 C.-19800 D.-22000 答案:A 【2024年真题】砖基础工程施工成本的主要影响因素由工程量、砖消耗量和价格构成。上述 三个影响因素的计 划值分别为500m³、 529块/m³和0.26元/块,实际值分别为 510m³、530块/m³和0.25元/块。采用因素分析法 进行成本分析时,按上述影响因素顺序第二次替代与第一次替代的差额是( )元。 A.-2703 B.132.6 C.-1195 D.1375.4 答案:B 第一次替代:510×529×0.26=70145.4元; 第二次替代:510×530×0.26=70278元; 差额为70278-70145.4=132.6元。 【2015年真题】某项目施工成本数据如下表,根据差额计算法,成本降低率提高对成本降低额的影响程度为( ) 万元。 项目 单位 计划 实际 差额 成本 万元 220 240 20 成本降低率 % 3 3.5 0.5 成本降低额 万元 6.6 8.4 1.8[注:天一文化专有版权,未经许可不可转发或复印传播] A.0.6 B.0.7 C.1.1 D.1.2 答案:D