当前位置:首页>文档>专题02物质的分类(解析版)_02中考总复习(2026版更新中)_05-化学-中考总复习_2024年中考复习资料_一轮复习资料_完2024年中考化学复习考点一遍过(全国通用)_教师版(含答案解析)

专题02物质的分类(解析版)_02中考总复习(2026版更新中)_05-化学-中考总复习_2024年中考复习资料_一轮复习资料_完2024年中考化学复习考点一遍过(全国通用)_教师版(含答案解析)

  • 2026-03-04 02:34:20 2026-03-04 02:33:43

文档预览

专题02物质的分类(解析版)_02中考总复习(2026版更新中)_05-化学-中考总复习_2024年中考复习资料_一轮复习资料_完2024年中考化学复习考点一遍过(全国通用)_教师版(含答案解析)
专题02物质的分类(解析版)_02中考总复习(2026版更新中)_05-化学-中考总复习_2024年中考复习资料_一轮复习资料_完2024年中考化学复习考点一遍过(全国通用)_教师版(含答案解析)
专题02物质的分类(解析版)_02中考总复习(2026版更新中)_05-化学-中考总复习_2024年中考复习资料_一轮复习资料_完2024年中考化学复习考点一遍过(全国通用)_教师版(含答案解析)
专题02物质的分类(解析版)_02中考总复习(2026版更新中)_05-化学-中考总复习_2024年中考复习资料_一轮复习资料_完2024年中考化学复习考点一遍过(全国通用)_教师版(含答案解析)
专题02物质的分类(解析版)_02中考总复习(2026版更新中)_05-化学-中考总复习_2024年中考复习资料_一轮复习资料_完2024年中考化学复习考点一遍过(全国通用)_教师版(含答案解析)
专题02物质的分类(解析版)_02中考总复习(2026版更新中)_05-化学-中考总复习_2024年中考复习资料_一轮复习资料_完2024年中考化学复习考点一遍过(全国通用)_教师版(含答案解析)
专题02物质的分类(解析版)_02中考总复习(2026版更新中)_05-化学-中考总复习_2024年中考复习资料_一轮复习资料_完2024年中考化学复习考点一遍过(全国通用)_教师版(含答案解析)
专题02物质的分类(解析版)_02中考总复习(2026版更新中)_05-化学-中考总复习_2024年中考复习资料_一轮复习资料_完2024年中考化学复习考点一遍过(全国通用)_教师版(含答案解析)
专题02物质的分类(解析版)_02中考总复习(2026版更新中)_05-化学-中考总复习_2024年中考复习资料_一轮复习资料_完2024年中考化学复习考点一遍过(全国通用)_教师版(含答案解析)
专题02物质的分类(解析版)_02中考总复习(2026版更新中)_05-化学-中考总复习_2024年中考复习资料_一轮复习资料_完2024年中考化学复习考点一遍过(全国通用)_教师版(含答案解析)
专题02物质的分类(解析版)_02中考总复习(2026版更新中)_05-化学-中考总复习_2024年中考复习资料_一轮复习资料_完2024年中考化学复习考点一遍过(全国通用)_教师版(含答案解析)
专题02物质的分类(解析版)_02中考总复习(2026版更新中)_05-化学-中考总复习_2024年中考复习资料_一轮复习资料_完2024年中考化学复习考点一遍过(全国通用)_教师版(含答案解析)
专题02物质的分类(解析版)_02中考总复习(2026版更新中)_05-化学-中考总复习_2024年中考复习资料_一轮复习资料_完2024年中考化学复习考点一遍过(全国通用)_教师版(含答案解析)
专题02物质的分类(解析版)_02中考总复习(2026版更新中)_05-化学-中考总复习_2024年中考复习资料_一轮复习资料_完2024年中考化学复习考点一遍过(全国通用)_教师版(含答案解析)
专题02物质的分类(解析版)_02中考总复习(2026版更新中)_05-化学-中考总复习_2024年中考复习资料_一轮复习资料_完2024年中考化学复习考点一遍过(全国通用)_教师版(含答案解析)
专题02物质的分类(解析版)_02中考总复习(2026版更新中)_05-化学-中考总复习_2024年中考复习资料_一轮复习资料_完2024年中考化学复习考点一遍过(全国通用)_教师版(含答案解析)
专题02物质的分类(解析版)_02中考总复习(2026版更新中)_05-化学-中考总复习_2024年中考复习资料_一轮复习资料_完2024年中考化学复习考点一遍过(全国通用)_教师版(含答案解析)
专题02物质的分类(解析版)_02中考总复习(2026版更新中)_05-化学-中考总复习_2024年中考复习资料_一轮复习资料_完2024年中考化学复习考点一遍过(全国通用)_教师版(含答案解析)
专题02物质的分类(解析版)_02中考总复习(2026版更新中)_05-化学-中考总复习_2024年中考复习资料_一轮复习资料_完2024年中考化学复习考点一遍过(全国通用)_教师版(含答案解析)
专题02物质的分类(解析版)_02中考总复习(2026版更新中)_05-化学-中考总复习_2024年中考复习资料_一轮复习资料_完2024年中考化学复习考点一遍过(全国通用)_教师版(含答案解析)
专题02物质的分类(解析版)_02中考总复习(2026版更新中)_05-化学-中考总复习_2024年中考复习资料_一轮复习资料_完2024年中考化学复习考点一遍过(全国通用)_教师版(含答案解析)
专题02物质的分类(解析版)_02中考总复习(2026版更新中)_05-化学-中考总复习_2024年中考复习资料_一轮复习资料_完2024年中考化学复习考点一遍过(全国通用)_教师版(含答案解析)
专题02物质的分类(解析版)_02中考总复习(2026版更新中)_05-化学-中考总复习_2024年中考复习资料_一轮复习资料_完2024年中考化学复习考点一遍过(全国通用)_教师版(含答案解析)
专题02物质的分类(解析版)_02中考总复习(2026版更新中)_05-化学-中考总复习_2024年中考复习资料_一轮复习资料_完2024年中考化学复习考点一遍过(全国通用)_教师版(含答案解析)
专题02物质的分类(解析版)_02中考总复习(2026版更新中)_05-化学-中考总复习_2024年中考复习资料_一轮复习资料_完2024年中考化学复习考点一遍过(全国通用)_教师版(含答案解析)

文档信息

文档格式
docx
文档大小
0.401 MB
文档页数
25 页
上传时间
2026-03-04 02:33:43

文档内容

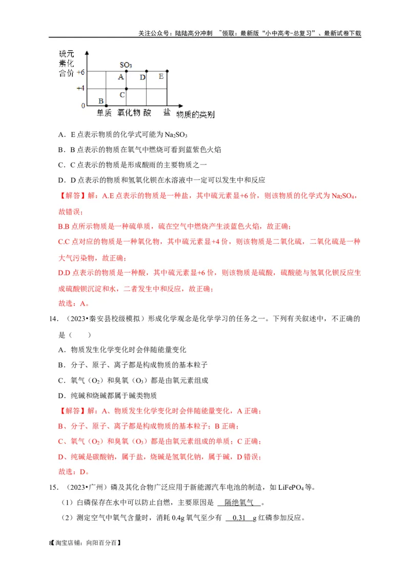
关注公众号:陆陆高分冲刺 ~领取:最新版“小中高考-总复习”、最新试卷下载 专题 02 物质的分类 知识点一、纯净物和混合物 1.由单一物质组成的物质称为纯净物,如氧气(O )、水(H O)等。 2 2 2.由两种或两种以上不同物质组成的物质叫混合物,如空气、海水、合金等。 知识点二、单质和化合物 1.按组成元素的种数又可以将纯净物分为单质和化合物。 2.单质:由同种元素组成的纯净物,如铜(Cu)、银(Ag)、氮气(N )等。 2 3.化合物:由不同种元素组成的纯净物,如HO、KClO 等。 2 3 化合物主要分为有机化合物和无机化合物。 (1)有机化合物是指含碳元素的化合物,如甲烷(CH)、乙醇(C HOH)、蛋白质等。 4 2 5 (2)无机化合物是指不含碳元素的化合物。但有些含碳化合物也属于无机物,包括CO、CO、 2 HCO、NaCO(碳酸盐)和NaHCO (碳酸氢盐)等。 2 3 2 3 3 【易错辨析】 【1 淘宝店铺:向阳百分百】关注公众号:陆陆高分冲刺 ~领取:最新版“小中高考-总复习”、最新试卷下载 (1)区分混合物和纯净物时不看元素种类,看物质种类。相同的元素可组成不同的物质,如HO 2 和HO 等。 2 2 (2)冰水混合物是纯净物而不是混合物。 知识点三、氧化物、酸、碱、盐 1.氧化物:由两种元素组成,其中一种元素是氧元素的化合物,如CO、HO等。 2 2 2.酸:在水溶液中解离出的阳离子全部为 H + 的化合物,如HCl、HSO 等。 2 4 3.碱:在水溶液中解离出的阴离子全部为 OH -的化合物,如NaOH、Ca(OH) 、NH ·H O等。 2 3 2 4.盐:由金属阳离子(或NH +)与酸根阴离子构成的化合物,如NaCl、NaHCO 、KMnO 等。 4 3 2 4 【易错辨析】 (1)含有氧元素的化合物不一定是氧化物,如HSO 是酸而不是氧化物。 2 4 (2)酸性物质不一定是酸,碱性物质不一定是碱。 考点一.从组成上识别氧化物 1.(2023•永州)分类是学习和研究化学的常用方法。下列物质属于氧化物的是( ) A.O B.KMnO C.CaO D.H SO 3 4 2 4 【解答】解:A.O 是由氧元素组成的单质,不属于氧化物,故选项错误; 3 B.KMnO 是由钾元素、锰元素和氧元素组成的化合物,由三种元素组成,所以不属于氧化物, 4 故选项错误; C.CaO是由钙元素和氧元素组成的化合物,属于氧化物,故选项正确; D.H SO 是由氢元素、硫元素和氧元素组成的化合物,由三种元素组成,所以不属于氧化物,故 2 4 选项错误; 故选:C。 2.(2023•广东)下列物质均可用于杀菌消毒,其中属于氧化物的是( ) A.O B.ClO C.NaClO D.C H OH 3 2 2 5 【解答】解:A、O 是由一种元素组成的纯净物,属于单质,故选项错误。 3 B、ClO 是由氯、氧两种元素组成的且有一种是氧元素的化合物,属于氧化物,故选项正确。 2 C、NaClO是由钠、氯、氧三种元素组成的化合物,不属于氧化物,故选项错误。 D、C H OH是由碳、氢、氧三种元素组成的化合物,不属于氧化物,故选项错误。 2 5 【2 淘宝店铺:向阳百分百】关注公众号:陆陆高分冲刺 ~领取:最新版“小中高考-总复习”、最新试卷下载 故选:B。 3.(2023•山西)我国著名雕塑家刘开渠创作的陶艺“踢毽子”,童稚十足,形神兼备。这种陶艺 的制作,用到了钾长石(主要成分KAlSi O )、石英砂(主要成分SiO )、方解石(主要成分 3 8 2 CaCO )和萤石(主要成分CaF )。其中主要成分属于氧化物的物质是( ) 3 2 A.钾长石 B.萤石 C.方解石 D.石英砂 【解答】解:A、钾长石的主要成分是KAlSi O 中,KAlSi O 中有四种元素,也含氧元素,但 3 8 3 8 不属于氧化物,故A不符合题意; B、萤石的主要成分CaF ,CaF 中有两种元素,但不含氧元素,不属于氧化物,故 B不符合题 2 2 意; C、方解石的主要成分CaCO ,CaCO 中有三种元素,也含氧元素,但不属于氧化物,故C不符 3 3 合题意; D、石英砂的主要成分SiO ,SiO 中有两种元素,也含氧元素,属于氧化物,故D符合题意; 2 2 故选:D。 4.(2023•周至县二模)汽车安全气囊的产气药剂主要含有NaN 、Fe O 、KClO 、NaHCO 四种 3 2 3 4 3 物质,其中属于氧化物的是( ) A.NaN B.Fe O C.KClO D.NaHCO 3 2 3 4 3 【解答】解:A、NaN 是由氮元素和钠元素组成的化合物,不含有氧元素,不是氧化物,故 A 3 错误; B、Fe O 是由铁元素和氧元素组成的化合物,属于氧化物,故B正确; 2 3 C、KClO 是由钾、氯、氧三种元素组成的化合物,由三种元素组成,不是氧化物,故C错误; 4 D、NaHCO 是由钠、氢、碳、氧四种元素组成的化合物,由四种元素组成,不是氧化物,故 D 3 错误. 故选:B。 考点二.纯净物和混合物的判别 5.(2023•宁江区校级模拟)如图示中,表示纯净物的是 ACD (填序号,下同),由分子直 接构成的纯净物是 AD ,由原子直接构成的纯净物是 C 。 【3 淘宝店铺:向阳百分百】关注公众号:陆陆高分冲刺 ~领取:最新版“小中高考-总复习”、最新试卷下载 【解答】解:A中只含有一种分子,表示纯净物,该纯净物是由分子直接构成的; B中含有3种分子,表示混合物; C中是一种直接由原子构成的物质,是纯净物; D中只含有一种分子,表示纯净物,该纯净物是由分子直接构成的; 所以表示纯净物的是ACD,由分子直接构成的纯净物是AD,由原子直接构成的纯净物是C。 故答案为:ACD;AD;C。 考点三.单质和化合物的概念 6.(2023•衡阳县模拟)下列说法不正确的是( ) ①催化剂能改变其它物质的化学反应的速率,而本身的质量和化学性质在反应前后不变 ②二氧化碳比一氧化碳多一个氧原子,由于它们的分子构成不同所以化学性质不同 ③质子数相同的粒子不一定属于同种元素 ④由同种分子构成的物质是纯净物,所以纯净物中一定只含一种元素 ⑤含有氧元素的物质一定是含氧化合物 ⑥混合物中一定含多种元素 ⑦热胀冷缩是因为分子间的间隔受热时增大,遇冷时缩小 A.③⑦ B.②④⑤⑥ C.①②⑤⑥ D.①②④⑤⑥ 【解答】解:①催化剂能改变其它物质的化学反应的速率,而本身的质量和化学性质在反应前 后不变,故选项①正确; ②一个二氧化碳分子比一个一氧化碳分子多一个氧原子,由分子构成的物质,分子是保持物质 化学性质的最小粒子,由于它们的分子构成不同,所以化学性质不同,故选项②不正确; ③元素是质子数相同的一类原子的总称,质子数相同的粒子不一定属于同种元素,如 H O和 2 NH 质子数相同,不属于同种元素,故选项③正确; 3 ④由同种分子构成的物质,一定由同种物质组成,一定是纯净物,但是纯净物中不一定只含一 种元素,如二氧化碳属于纯净物,二氧化碳中含C、O两种元素,故选项④不正确; ⑤化合物是由不同种元素组成的纯净物,含氧化合物是含有氧元素的化合物,故含有氧元素的 物质不一定是含氧化合物,如氧气中含氧元素,但是氧气属于单质,故选项⑤不正确; 【4 淘宝店铺:向阳百分百】关注公众号:陆陆高分冲刺 ~领取:最新版“小中高考-总复习”、最新试卷下载 ⑥混合物由不同种物质组成,混合物中不一定含多种元素,如氧气和臭氧的混合物中只含氧元 素,故选项⑥不正确; ⑦分子之间存在间隔,热胀冷缩是因为分子间的间隔受热时增大,遇冷时缩小,故选项⑦正确。 所以错误的是②④⑤⑥。 故选:B。 考点四.单质和化合物的判别 7.(2023•澄城县模拟)丰富多彩的物质激发着人们探究世界的好奇心。下列物质不属于单质的是 ( ) A.灰黑色的石墨 B.紫红色的铜片 C.淡蓝色的液氧 D.蓝色的硫酸铜 【解答】解:A、灰黑色的石墨是由一种元素组成的纯净物,属于单质,不符合题意; B、紫红色的铜片是由一种元素组成的纯净物,属于单质,不符合题意; C、淡蓝色的液氧是由一种元素组成的纯净物,属于单质,不符合题意; D、蓝色的硫酸铜是由不同元素组成的纯净物,属于化合物,符合题意; 故选:D。 8.(2023•虞城县一模)下列物质中,前者属于化合物,后者属于单质的是( ) A.纯净的空气、铜 B.氧化铁、啤酒 C.生锈的铁钉、高锰酸钾 D.冰水、液氧 【解答】解:A、空气中含有多种物质,是混合物,铜是由铜元素组成的纯净物,属于单质,故 A错误; B、氧化铁是由氧和铁元素组成的纯净物,属于化合物,啤酒是由酒精,水,还有糖粉,酯类等 组成的混合物,故B错误; C、生锈的铁钉是铁单质和三氧化二铁组成的混合物,高锰酸钾是由不同种元素组成的纯净物, 属于化合物,故C错误; D、冰是水的固态形式,和水是同种物质,所以冰水混合物为纯净物、化合物,液氧是氧气的液 体状态,只由氧元素组成,属于非金属单质,故D正确; 故选:D。 考点五.氧化物、酸、碱和盐的概念 9.(2023•巴中)证据推理是学习化学重要的思维模式,下列推理正确的是( ) 【5 淘宝店铺:向阳百分百】关注公众号:陆陆高分冲刺 ~领取:最新版“小中高考-总复习”、最新试卷下载 A.Al3+、F﹣的最外层电子数均为8,则最外层电子数为8的微粒均为离子 B.酸中都含有氢元素,则含有氢元素的物质一定为酸 C.H O 和H O的组成元素相同,则它们的化学性质也相同 2 2 2 D.含碳元素的物质完全燃烧有CO 生成,则在氧气中燃烧生成CO 的物质一定含有碳元素 2 2 【解答】解:A、Al3+、F− 的最外层电子数均为8,但是最外层电子数为8的微粒不一定是离子, 如氖原子最外层电子数也为8,故A推理错误,不符合题意; B、酸是指在电离时产生的阳离子全部是氢离子的化合物,酸中都含有氢元素,但含有氢元素的 物质不一定是酸,如Ca(OH) ,故B推理错误,不符合题意; 2 C、由分子构成的物质,分子是保持物质化学性质的最小微粒,H O和H O 的组成元素相同 2 2 2 (都是有氢元素和氧元素组成的),但它们的分子构成不同,因此它们的化学性质不同,故 C 推理错误,不符合题意; D、根据化学反应前后元素种类不变,含碳元素的物质完全燃烧有 CO 生成,则某物质在氧气 2 中燃烧生成二氧化碳,反应物氧气中只含有氧元素,由质量守恒定律可知,反应前后元素种类 不变,则该物质中一定含有碳元素,故D推理正确,符合题意; 故选:D。 考点六.常见的氧化物、酸、碱和盐的判别 10.(2023•郴州)胃舒平治疗胃酸过多的化学反应为:Al(OH) +3HCl═AlCl +3H O,其中未涉 3 3 2 及的物质类别是( ) A.酸 B.碱 C.单质 D.氧化物 【解答】解:Al(OH) 属于碱,HCl属于酸,AlCl 属于盐,H O 属于氧化物,未涉及的物质 3 3 2 类别是单质。 故选:C。 11.(2023•大庆)下列关于部分物质的分类完全正确的是( ) 选项 单质 氧化物 纯净物 碱 盐 A 铝合金 冰水混合物 明矾 熟石灰 BaSO 4 B 氨气 C H O 硝酸 纯碱 NH NO 2 6 4 3 C 水银 Na O 液氧 火碱 Cu (OH) CO 2 2 2 2 3 D 臭氧 干冰 尿素 生石灰 NaHCO 3 【解答】解:A、铝合金属于混合物,不属于单质,可排除该选项,故选项错误。 B、氨气是由不同种元素组成的纯净物,属于化合物;C H O是由碳、氢、氧三种元素组成的化 2 6 合物,不属于氧化物;纯碱是碳酸钠的俗称,属于盐;可排除该选项,故选项错误。 【6 淘宝店铺:向阳百分百】关注公众号:陆陆高分冲刺 ~领取:最新版“小中高考-总复习”、最新试卷下载 C、水银是金属汞的俗称,是由一种元素组成的纯净物,属于单质;Na O 是由两种元素组成的 2 2 且有一种是氧元素的化合物,属于氧化物;液氧是液态的氧气,只含有氧气一种物质,属于纯 净物;火碱是氢氧化钠的俗称,是由钠离子和氢氧根离子构成的化合物,属于碱;Cu (OH) 2 CO 是含有金属离子和酸根离子的化合物,属于盐,故选项正确。 2 3 D、臭氧是由一种元素组成的纯净物,属于单质;干冰(固态的二氧化碳)是由两种元素组成的 且有一种是氧元素的化合物,属于氧化物;尿素中含有杂质,属于混合物;生石灰是氧化钙的 俗称,属于氧化物,可排除该选项,故选项错误。 故选:C。 12.(2023•湘潭)如图是氮及其化合物的“价类二维图”。下列说法错误的是( ) A.甲物质常温下是气体 B.乙物质所属类别是单质 C.丙物质可与氢氧化钠反应 D.丁物质的化学式可以为NaNO 3 【解答】解:A.甲为氨气,常温下是气体,故正确; B.乙为氮气,所属类别是单质,故正确; C.丙为硝酸,可与氢氧化钠反应,故正确; D.丁物质中氮元素为+3价,可以是NaNO ,而NaNO 中氮元素为+5价,故错误; 2 3 故选:D。 13.(2023•娄底)元素化合价和物质类别是认识物质的两个重要维度。如图表示硫元素的化合价 与含硫物质类别之间的关系,已知A点表示SO ,则下列说法错误的是( ) 3 【7 淘宝店铺:向阳百分百】关注公众号:陆陆高分冲刺 ~领取:最新版“小中高考-总复习”、最新试卷下载 A.E点表示物质的化学式可能为Na SO 2 3 B.B点表示的物质在氧气中燃烧可看到蓝紫色火焰 C.C点表示的物质是形成酸雨的主要物质之一 D.D点表示的物质和氢氧化钡在水溶液中一定可以发生中和反应 【解答】解:A.E点表示的物质是一种盐,其中硫元素显+6价,则该物质的化学式为Na SO , 2 4 故错误; B.B点所示物质是一种硫单质,硫在空气中燃烧产生淡蓝色火焰,故正确; C.C点对应的物质是一种氧化物,其中硫元素显+4价,则该物质是二氧化硫,二氧化硫是一种 大气污染物,故正确; D.D点表示的物质是一种酸,其中硫元素显+6价,则该物质是硫酸,硫酸能与氢氧化钡反应生 成硫酸钡沉淀和水,二者发生中和反应,故正确; 故选:A。 14.(2023•秦安县校级模拟)形成化学观念是化学学习的任务之一。下列有关叙述中,不正确的 是( ) A.物质发生化学变化时会伴随能量变化 B.分子、原子、离子都是构成物质的基本粒子 C.氧气(O )和臭氧(O )都是由氧元素组成 2 3 D.纯碱和烧碱都属于碱类物质 【解答】解:A、物质发生化学变化时会伴随能量变化,A正确; B、分子、原子、离子都是构成物质的基本粒子;B正确; C、氧气(O )和臭氧(O )都是由氧元素组成的单质;C正确; 2 3 D、纯碱是碳酸钠,属于盐,烧碱是氢氧化钠,属于碱,D错误; 故选:D。 15.(2023•广州)磷及其化合物广泛应用于新能源汽车电池的制造,如LiFePO 等。 4 (1)白磷保存在水中可以防止自燃,主要原因是 隔绝氧气 。 (2)测定空气中氧气含量时,消耗0.4g氧气至少有 0.3 1 g红磷参加反应。 【8 淘宝店铺:向阳百分百】关注公众号:陆陆高分冲刺 ~领取:最新版“小中高考-总复习”、最新试卷下载 (3)磷有多种化合价,PCl 读作 五氯化磷 ;已知PCl +4H O═5HCl+H PO (磷酸),磷 5 5 2 3 4 酸根离子的化学符号是 PO3− ;根据化合物的分类,LiFePO 属于 盐 。 4 4 【解答】解:(1)白磷的着火点很低,容易缓慢氧化放热引起自燃,所以白磷保存在水中,其 目的是隔绝氧气,防止自燃; (2)设消耗0.4g氧气至少需要红磷的质量为x, 点燃 4P+5O 2 ¯ 2P 2 O 5 ❑ 124 160 x 0.4g 124 x = 160 0.4g 解得x=0.31g, 即测定空气中氧气含量时,消耗0.4g氧气至少有0.31g红磷参加反应; (3)根据化合物的读法:由两种元素组成的化合物,一般从右向左读作某化某,有时候要读出 化学式中各种元素的原子个数,所以PCl 读作五氯化磷; 5 根据磷酸中氢离子显示+1价,根据在化合物中正负化合价代数和为 0的原则,则磷酸根离子显 示﹣3价,则磷酸根离子带3个单位的负电荷,根据离子的表示方法,在表示该离子的元素符号 右上角,标出该离子所带的正负电荷数,数字在前,正负符号在后,带1个电荷时,1要省略, 若表示多个该离子,就在其离子符号前加上相应的数字。磷酸根离子的化学符号表示为PO3− ; 4 根据化合物的分类,LiFePO 是由金属阳离子和酸根阴离子构成的化合物,属于盐。 4 故答案为:(1)隔绝氧气; (2)0.31; (3)五氯化磷;PO3−;盐。 4 16.(2022•资阳)安岳石刻具有“多特精美稀奇古怪”的特点,属于国家级非物质文化遗产。其 中圆觉洞为国家4A级景区,吸引众多游客参观游览。 (1)石刻大多雕刻于红砂岩(主要成分是碳酸钙)上。石刻虽精美,但怕雨水淋洗,因雨水中 溶解的二氧化碳会将碳酸钙转化为可溶性的碳酸氢钙,所以石刻保护的基本措施是保持表面的 干燥。上述反应的化学方程式为 CaCO +CO +H O = Ca ( HCO ) 。 3 2 2 3 2 【9 淘宝店铺:向阳百分百】关注公众号:陆陆高分冲刺 ~领取:最新版“小中高考-总复习”、最新试卷下载 (2)红砂岩的红色来自岩石中含有的少量氧化铁。请写出氧化铁的一种用途 炼铁 。 (3)石刻表面蓝绿色颜料的主要成分为蓝铜矾【Cu SO (OH) •2H O】。蓝铜矾属于 盐 4 4 6 2 (填“酸”、“碱”或“盐”) (4)“保护环境,人人有责”,游客游览过程中产生的垃圾应分类投放。下列垃圾应投放到贴 有“ ”标志垃圾桶的是 BD 。 A.瓜皮果核 B.塑料矿泉水瓶 C.用餐后的残羹 D.铝质饮料罐 【解答】解:(1)根据题意可知,碳酸钙与二氧化碳、水共同作用生成碳酸氢钙,反应的化学 方程式为CaCO +CO +H O=Ca(HCO ) 。 3 2 2 3 2 (2)氧化铁可以用来做冶炼铁的原料,由于其为红色固体,可以做颜料等; (3)金属阳离子与酸根离子形成的化合物为盐,蓝铜矾【Cu SO (OH) •2H O】中含有铜离 4 4 6 2 子、硫酸根离子等,因此蓝铜矾属于盐; (4)“贴有“ ”标志的属于可回收垃圾, A.瓜皮果核不可回收,错误; B.塑料矿泉水瓶属于可回收垃圾,正确; C.用餐后的残羹不可回收,错误; D.铝质饮料罐属于可回收垃圾,正确; 故选:BD; 【10淘宝店铺:向阳百分百】关注公众号:陆陆高分冲刺 ~领取:最新版“小中高考-总复习”、最新试卷下载 故答案为: (1)CaCO +CO +H O=Ca(HCO ) ; 3 2 2 3 2 (2)炼铁或作颜料等;(合理即可) (3)盐; (4)BD。 17.(2023•台江区校级三模)新型高导热镁合金常用作电动汽车和消费电子产品的散热器。请根 据图回答有关问题。 (1)由图1可知,镁元素的相对原子质量为 24.3 1 。镁元素位于第 三 周期。 (2)图2为镁离子的结构示意图,则X的数值为 1 2 。表示镁离子的符号为 M g 2 + 。 (3)以化合价为纵坐标、物质类别为横坐标所绘制的图叫价类二维图。图 3为镁的价类二维图, B处的物质类别是 盐 。MgO中镁元素与氧元素的质量比为 3 : 2 。 (4)价类二维图中的物质在一定条件下可以相互转化,例如金属镁和水在一定条件下发生反应 一定条件下 可以生成A和氢气,则该反应的化学方程式为 Mg+2H 2 O ¯ Mg ( OH ) 2 +H 2 ↑ 。 ❑ 【解答】解:(1)根据每元素周期表小方格可知,镁的相对原子质量为24.31,镁原子的结构 示意图为 ,电子层数与元素的周期数相等,故镁元素位于第三周期; 故答案为:24.31;三; (2)离子结构示意图中圆圈中的数字表示质子数,镁原子在形成离子时质子数不发生改变,故 【11淘宝店铺:向阳百分百】关注公众号:陆陆高分冲刺 ~领取:最新版“小中高考-总复习”、最新试卷下载 x=12;镁原子失去两个电子后形成镁离子,镁离子的符号表示为Mg2+; 故答案为:12;Mg2+; (3)根据图示可知,B处对应的物质为碳酸镁,是由镁离子与碳酸根构成的化合物,属于盐类; 根据化学式中各元素的质量比可知,MgO中镁元素与氧元素的质量比为24:16=3:2; 故答案为:盐;3:2; (4)根据题目信息可知,A为镁离子与氢氧根构成的碱,故A为氢氧化镁,镁和水在一定条件 一定条件下 下生成氢氧化钠和氢气,化学方程式为:Mg+2H 2 O ¯ Mg(OH) 2 +H 2 ↑; ❑ 一定条件下 故答案为:Mg+2H 2 O ¯ Mg(OH) 2 +H 2 ↑。 ❑ 考点七.有机物与无机物的区别 18.(2023•淄博)2023年5月21日,我国用长征二号丙运载火箭成功发射“澳门科学一号”卫星。 火箭推进剂的研究是航天工业中的重要课题,常见推进剂的燃料包括液氢、一氧化碳、甲烷、 乙醇、联氨(化学式为NH )等。回答下列问题。 4 (1)上述燃料中属于单质的是 H (填化学式),属于有机化合物的是 甲烷、乙醇 2 (填名称)。 ( 2 ) 用 甲 烷 和 液 氧 作 火 箭 推 进 剂 , 发 生 反 应 的 化 学 方 程 式 为 点燃 CH +2O ¯ CO +2H O 。 4 2 ❑ 2 2 【解答】解:(1)液氢是只有氢元素组成的纯净物,属于单质,其化学式为:H ;属于有机化 2 合物的是甲烷、乙醇; (2)甲烷和氧气在点燃的条件下生成二氧化碳和水,反应的化学方程式为: 点燃 CH +2O ¯ CO +2H O 。 4 2 ❑ 2 2 故答案为:(1)H ;甲烷、乙醇; 2 点燃 (2) CH +2O ¯ CO +2H O 。 4 2 ❑ 2 2 【12淘宝店铺:向阳百分百】关注公众号:陆陆高分冲刺 ~领取:最新版“小中高考-总复习”、最新试卷下载 19.(2023•娄底)化学与生活联系密切,请按要求回答下列问题: (1)某班同学去公园开展学雷锋活动,对捡到的垃圾进行分类,请问其中的塑料袋属于 可回 收垃圾 (填“可回收垃圾”或“不可回收垃圾”)。 (2)妈妈经常说要多吃海带,可以变得聪明,海带中含有比较多的碘元素,碘元素又称为“智 力元素”,请问海带中的NaI属于 盐 (填“碱”或“盐”)。 (3)学校运动会上,参加长跑的同学中途会有特别难受的感觉,这在运动上叫做“极点”,这 是因为人体内堆积了大量的乳酸(C H O )和CO ,请问乳酸属于 有机化合物 (填“无机 3 6 3 2 化合物”或“有机化合物”)。 (4)宋代画家许道宁用墨(炭黑等制成)绘制的《关山密雪图》至今仍栩栩如生,说明碳的化 学性质 稳定 。 (5)小明在家里打扫卫生时发现卫生间有较多难以清洗的污渍,用洁厕灵就很容易清洗。已知 洁厕灵的主要成分是稀盐酸,请问稀盐酸中氯元素的化合价为 ﹣ 1 。 【解答】解:(1)塑料可以重复利用,属于可回收垃圾; (2)NaI能电离出金属离子和酸根离子,属于盐; (3)C H O 中含有碳元素,属于有机化合物; 3 6 3 (4)碳的化学性质稳定,常用墨画画; (5)氢元素化合价是+1价,在化合物中正负化合价代数和为零,所以氯元素化合价是﹣1价。 故答案为:(1)可回收垃圾; (2)盐; (3)有机化合物; (4)稳定; (5)﹣1。 20.(2023•东安县模拟)(一)用化学用语填空。 +4 (1)碳酸钠中碳元素的化合价 Na CO ; 2 3 (2)3个镁离子 3M g 2 + 。 (二)用下列物质的字母序号填空: A、不锈钢 B、盐酸 C、涤沦布料 D、硝酸钾 E、纯碱 (3)属于复合肥料的是 D ; (4)人体胃液中的酸是 B ; (5)属于有机高分子化合物的是 C 。 【解答】解:(一)(1)元素化合价的表示方法:确定出化合物中所要标出的元素的化合价, 【13淘宝店铺:向阳百分百】关注公众号:陆陆高分冲刺 ~领取:最新版“小中高考-总复习”、最新试卷下载 然后在其化学式该元素的上方用正负号和数字表示,正负号在前,数字在后,数值为1时,不能 +4 省略;碳酸钠中碳元素显+4价表示为:Na CO ; 2 3 (2)离子的表示方法,在表示该离子的元素符号右上角,标出该离子所带的正负电荷数,数字 在前,正负符号在后,带1个电荷时,1要省略,若表示多个该离子,就在其离子符号前加上相 应的数字。3个镁离子表示为3Mg2+; (二)(3)硝酸钾含有钾元素和氮元素,属于复合肥料; (4)人体胃液中的酸是盐酸; (5)涤沦布料属于有机高分子化合物。 +4 故答案为:(1)Na CO ; 2 3 (2)3Mg2+; (3)D; (4)B; (5)C。 一.选择题(共12小题) 1.(2023•平邑县二模)下列属于混合物的是( ) A.液氮 B.二氧化碳 C.汽水 D.水蒸气 【解答】解:A、液氮是氧的一种单质,由一种物质组成,属于纯净物,故A错; B、二氧化碳是一种化合物,由一种物质组成,属于纯净物,故B错; C、汽水是由多种物质组成,属于混合物,故C正确; D、水蒸气是一种化合物,由一种物质组成,属于纯净物,故D错。 故选:C。 2.(2023•九龙坡区模拟)在化学反应3S+6NaOH=2Na S+Na SO +3H O中,没有涉及到的物质类 2 2 3 2 别是( ) A.酸 B.碱 C.盐 D.单质 【解答】解:在化学反应 3S+6NaOH═2Na S+Na SO +3H O中,S是单质,NaOH是碱,Na S 2 2 3 2 2 和Na SO 属于盐,H O属于氧化物,不涉及到酸; 2 3 2 故选:A。 【14淘宝店铺:向阳百分百】关注公众号:陆陆高分冲刺 ~领取:最新版“小中高考-总复习”、最新试卷下载 3.(2023•富平县二模)实验室有四个药品橱,已存放如表药品,现新购进的纯碱,应将它存放在 ( ) 药品橱 甲橱 乙橱 丙橱 丁橱 药品 盐酸 氢氧化钠 氯化钠 铜 A.甲橱 B.乙橱 C.丙橱 D.丁橱 【解答】解:纯碱是碳酸钠的俗名,由金属离子和碳酸根离子构成,属于盐。 A、盐酸是氯化氢的水溶液,氯化氢解离出的阳离子都是氢离子,属于酸,纯碱属于盐不能存放 在甲橱,故A不符合题意; B、氢氧化钠是解离出的阴离子都是氢氧根离子的化合物,属于碱不能存放在乙橱,故 B不符合 题意; C、氯化钠由金属离子和酸根离子构成,属于盐,纯碱属于盐能存放在丙橱,故C符合题意; D、铜是金属单质,属于单质,纯碱属于盐不能存放在丁橱,故D不符合题意; 故选:C。 4.(2023•合肥模拟)物质分类是化学研究的重要方法之一。近年来发现,在金星大气层中存在三 氧化二碳。从物质组成的角度,下列物质与它属于同类的是( ) A.Na SO 、CaCO B.SO 、NO 2 4 3 2 C.HCl、HNO D.N 、H O 3 2 2 【解答】解:三氧化二碳由碳、氧两种元素组成,其一是氧元素,属于氧化物。 A、Na SO 、CaCO 都是盐,A不符合题意; 2 4 3 B、SO 、NO都是氧化物,与三氧化二碳属于同类,B符合题意; 2 C、HCl、HNO 都是酸,C不符合题意; 3 D、N 是单质,H O是氧化物,D不符合题意。 2 2 故选:B。 5.(2023•万荣县四模)对“混合物”理解错误的是( ) A.一定由多种物质组成 B.一定由多种分子组成 C.可能由一种元素组成 D.可能由多种原子组成 【解答】解:A、混合物一定由多种物质组成正确,正确但不符合题意,故选项错误; B、混合物一定由多种分子组成错误,也可以是由原子直接构成的物质,错误符合题意,故选项 正确; C、混合物可能由一种元素组成正确,如氧气和臭氧等,正确但不符合题意,故选项错误; D、混合物可能由多种原子组成正确,如稀有气体,正确但不符合题意,故选项错误; 【15淘宝店铺:向阳百分百】关注公众号:陆陆高分冲刺 ~领取:最新版“小中高考-总复习”、最新试卷下载 故选:B。 6.(2023•洪泽区校级模拟)逻辑推理是化学学习常用的思维方法。下列推理正确的是( ) A.氧化物中一定含有氧元素,含有氧元素的化合物一定是氧化物 B.有机物都含有碳元素,所以含有碳元素的化合物都是有机物 C.分子和原子都是不带电的粒子,所以不带电的粒子一定是分子和原子 D.所有酸性溶液的pH都小于7,所以酸的溶液的pH一定小于7 【解答】解:A、氧化物是指由两种元素组成,其中一种是氧元素的化合物,氧化物中一定含有 氧元素,含有氧元素的化合物不一定是氧化物,例如高锰酸钾等,故选项推理错误; B、有机物都含有碳元素,但含有碳元素的化合物不一定都是有机物,如碳的氧化物、碳酸盐、 碳酸等虽含碳元素,但其性质与无机物类似,因此把它们看作无机物,故选项推理错误; C、分子和原子都是不带电的粒子,不带电的粒子不一定是分子和原子,也可能是中子等,故选 项推理错误; D、pH小于7的溶液显酸性,酸性溶液的pH都小于7,所以酸溶液pH一定小于7,故选推理正 确。 故选:D。 7.(2023•黄冈模拟)类推是化学学习常用的思维方法,以下类推结果:①酸碱中和反应生成盐 和水,所以生成盐和水的反应一定是中和反应;②同种分子构成的物质一定是纯净物,则纯净 物一定都是由同种分子构成的;③有机物都含碳元素,所以含碳元素的化合物都是有机物;④ 氧化物中含有氧元素,所以含有氧元素的化合物一定是氧化物;⑤单质中只含有一种元素,所 以只含一种元素的物质一定是单质。其中错误的是( ) A.只有①③④ B.只有①②③ C.除②外 D.全部 【解答】解:①酸和碱发生中和反应生成盐和水,但是生成盐和水的反应不一定是中和反应, 例如二氧化碳与氢氧化钠反应生成碳酸钠和水,该反应生成盐和水,但是不属于中和反应,故 ①说法错误; ②纯净物是由同种粒子构成的,由同种分子构成的物质一定是纯净物,但是纯净物不一定都是 由同种分子构成的,也可能是由离子或原子构成的,故②说法错误; ③有机物都含有碳元素,但是含碳元素的化合物不都是有机物,例如一氧化碳、二氧化碳等虽 然含有碳元素,但其性质与无机物类似,因此属于无机物,故③说法错误; ④氧化物是指由两种元素组成,且其中一种元素是氧元素的化合物,所以氧化物中含有氧元素, 但是含有氧元素的化合物不一定是氧化物,例如高锰酸钾中含有氧元素,但是不属于氧化物, 故④说法错误; 【16淘宝店铺:向阳百分百】关注公众号:陆陆高分冲刺 ~领取:最新版“小中高考-总复习”、最新试卷下载 ⑤单质是由同种元素组成的纯净物,单质中只含有一种元素,但是只含一种元素的物质不一定 是单质,例如氧气和臭氧的混合物,只含有氧元素,属于混合物,故⑤说法错误; 故上述①②③④全部错误。 故选:D。 8.(2023•普兰店区模拟)下列物质中,属于有机物的是( ) A.CO B.Cu(OH) C.CH D.ZnCO 2 4 3 【解答】解:A、CO虽含碳元素,但其性质与无机物类似,因此把它看作无机物,故选项错误。 B、Cu(OH) 中不含碳元素,不属于有机物,故选项错误。 2 C、CH 是含碳元素的化合物,属于有机物,故选项正确。 4 D、ZnCO 虽含碳元素,但其性质与无机物类似,因此把它看作无机物,故选项错误。 3 故选:C。 9.(2023•东港市二模)推理是化学学习中常用的思维方法,下列推理正确的是( ) A.生理盐水、葡萄糖溶液、酒精溶液是无色透明的,所以溶液都是无色透明的 B.有机物完全燃烧都产生二氧化碳,所以有机物中一定含有碳元素 C.氯化钠、硫酸铜等盐中都含有金属元素,所以盐中一定都含有金属元素 D.化合物是由不同种元素组成的,所以由不同种元素组成的物质一定是化合物 【解答】解:A、生理盐水、葡萄糖溶液、酒精溶液是无色透明的,但溶液不一定都是无色透明 的,如硫酸铜溶液显蓝色,故选项推理错误; B、有机物完全燃烧都产生二氧化碳,二氧化碳是由碳元素和氧元素组成的,根据质量守恒定律, 反应前后元素种类不变,反应物氧气中只含有氧元素,则有机物中一定含有碳元素,故选项推 理正确; C、氯化钠、硫酸铜等盐中都含有金属元素,但盐中不一定都含有金属元素,如硝酸铵,故选项 推理错误; D、化合物是由不同种元素组成的,则由不同种元素组成的纯净物一定是化合物,但由不同种元 素组成的物质不一定是化合物,也可能是混合物,如过氧化氢与水的混合物,故选项推理错误。 故选:B。 10.(2023•普宁市模拟)分类是学习化学的方法之一,下列各组物质按单质、氧化物、混合物的 顺序排列的是( ) A.冰、干冰、冰水混合物 B.氮气、氯酸钾、大理石 C.石墨、氧气、石灰水 D.C 、氧化铁、盐酸 60 【解答】解:A、冰属于氧化物,干冰属于氧化物,冰水混合物属于氧化物,故错误; 【17淘宝店铺:向阳百分百】关注公众号:陆陆高分冲刺 ~领取:最新版“小中高考-总复习”、最新试卷下载 B、氮气属于单质,氯酸钾属于化合物,大理石属于混合物,故错误; C、石墨属于单质,氧气属于单质,石灰水属于混合物,故错误; D、C 属于单质,氧化铁属于氧化物,盐酸属于混合物,故正确。 60 故选:D。 11.(2023•舒城县校级二模)脱氧剂常用于食品保鲜,如表是两种铁系脱氧剂的成分: 铁系脱氧剂 成分 ① 铁粉、二氧化硅、氯化钠、活性炭、水 ② 铁粉、氯化钠、氯化钙、亚硫酸钠、活性炭 下列各成分所属类别正确的是( ) A.铁粉、水——单质 B.二氧化硅、亚硫酸钠——氧化物 C.活性炭、氯化钙——化合物 D.氯化钠、氯化钙——盐 【解答】解:A、水是由氢元素与氧元素组成得纯净物,属于化合物,分类错误; B、亚硫酸钠是由钠、硫、氧三种元素组成的,不属于氧化物,分类错误; C、活性炭中含有多种物质,属于混合物,分类错误; D、氯化钠和氯化钙均是由金属阳离子与酸根阴离子构成的化合物,均属于盐,分类正确。 故选:D。 12.(2023•揭西县校级二模)持续防疫,化学助力。下列有关说法正确的是( ) A.佩戴口罩:医用外科口罩对病毒传播的阻断原理与酒精消毒原理相同 B.定期消毒:可在公共场合大量喷洒医用酒精来消毒 C.测量体温:水银温度计中的液柱上升是因为分子体积变大 D.核酸检测:核酸采样用过的棉签不属于可回收物 【解答】解:A、医用外科口罩能将飞沫和空气分离,医用外科口罩对病毒传播的阻断原理与过 滤的原理相似,都是将物质分离;而酒精消毒的过程发生了化学变化,二者原理不相同,故选 项说法错误。 B、酒精具有可燃性,不能在公共场合大量喷洒医用酒精来消毒,易引发火灾等安全问题,故选 项说法错误。 C、水银是金属汞的俗称,水银温度计中的液柱上升是因为汞原子之间的间隔受热变大,故选项 说法错误。 D、核酸采样用过的棉签有污染,不属于可回收物,故选项说法正确。 【18淘宝店铺:向阳百分百】关注公众号:陆陆高分冲刺 ~领取:最新版“小中高考-总复习”、最新试卷下载 故选:D。 二.填空题(共5小题) 13.(2023•渌口区二模)分类法在日常生活中和科学研究中具有广泛的应用,运用分类法学习能 够收到事半功倍的效果。以下是按组成和性质对学过的物质进行整理和分类。 根据图示回答问题: (1)自然界的许多物质都是混合物,请列举一例 空气(合理即可) 。 (2)根据图示,图中①处应填写 碱 。 (3)生产生活中酸与①类物质的反应有广泛的应用,请列举一例 熟石灰改良酸性土壤(合 理即可) ,该反应的实质是 氢离子和氢氧根离子结合生成水分子或 H + +OH ﹣ = H O 。 2 (4)其实我们身边还有一类有机化合物,如 CH 或 C H OH (合理即可) (写化学式)。 4 2 5 【解答】解:(1)空气是由氮气、氧气等混合而成,属于混合物; (2)化合物包括酸、碱、盐、氧化物,故图中①处应填写碱; (3)酸与①类物质的反应为酸与碱的反应,即中和反应,如熟石灰改良酸性土壤等;中和反应 的实质是氢离子和氢氧根离子结合生成水分子; (4)甲烷、乙醇等含碳元素,属于有机物,化学式分别为:CH 、C H OH。 4 2 5 故答案为:(1)空气(合理即可); (2)碱; (3)熟石灰改良酸性土壤(合理即可);氢离子和氢氧根离子结合生成水分子或H++OH﹣= H O; 2 (4)CH 或C H OH(合理即可)。 4 2 5 14.(2023•泉港区模拟)我国提出在2030年前实现碳达峰,2060年前实现碳中和,彰显了大国责 任与担当。如图是碳元素的价类图。 【19淘宝店铺:向阳百分百】关注公众号:陆陆高分冲刺 ~领取:最新版“小中高考-总复习”、最新试卷下载 (1)CaCO 对应图中的 F 点,用途 建筑材料、补钙剂 。 3 (2)若B可以切割玻璃,则B物质的名称是 金刚石 。 (3)固体D称为 干冰 可做制冷剂。同等质量的碳单质在氧气中燃烧,可能会生成C或D 点对应的物质,取决于参加反应的 氧气是否充足 。 点燃 (4)物质A是最简单的有机物,写出其燃烧的化学方程式 CH 4 +2O 2 ¯ CO 2 +2H 2 O 。 ❑ (5)我国科学家在《科学》杂志撰文宣告首次实现了由CO 到淀粉[(C H O ) ]的人工全合 2 6 10 5 n 一定条件 成。总反应化学方程式为:6nCO 2 +mH 2 ¯ (C 6 H 10 O 5 ) n +7nH 2 O,则化学计量数 m= ❑ 12n ,该技术除有望缓解粮食危机外,还可缓解环境问题中的温室效应加剧。 【解答】解:(1)CaCO 由钙离子和碳酸根离子构成,属于盐,碳酸钙中,碳元素的化合价为 3 +4价,故CaCO 对应图中的F,用途是用作建筑材料、补钙剂; 3 (2)B是碳单质,金刚石是天然存在最硬的物质,可用于裁玻璃和切割大理石等,故B物质的 名称是金刚石; (3)D是碳的氧化物,碳元素的化合价为+4价,则D是二氧化碳,故固体D称为干冰,可作 制冷剂和人工降雨,C是碳的氧化物,碳元素的化合价为+2价,则C是一氧化碳,碳单质在空 气中完全燃烧生成二氧化碳,不完全燃烧生成一氧化碳,故同等质量的碳单质在氧气中燃烧, 可能会生成一氧化碳或二氧化碳,取决于参加反应的氧气是否充足; (4)物质A是最简单的有机物,碳元素的化合价为﹣4价,则A是甲烷,甲烷在空气中完全燃 【20淘宝店铺:向阳百分百】关注公众号:陆陆高分冲刺 ~领取:最新版“小中高考-总复习”、最新试卷下载 点燃 烧生成二氧化碳和水,反应的化学方程式为CH 4 +2O 2 ¯ CO 2 +2H 2 O; ❑ (5)根据质量守恒定律,反应前后原子的种类和原子的数目不变,由化学方程式 6nCO +mH 2 2 一定条件 ¯ (C 6 H 10 O 5 ) n +7nH 2 O可得2m=10n+14n,则m=12n。 ❑ 故答案为:(1)F;建筑材料、补钙剂; (2)金刚石; (3)干冰;氧气是否充足; 点燃 (4)CH 4 +2O 2 ¯ CO 2 +2H 2 O; ❑ (5)12n。 15.(2023•朝阳二模)新型高导热镁合金常用作电动汽车和消费电子产品的散热器。请根据如图 回答有关问题。 (1)由图1可知,镁的相对原子质量为 24.3 1 。 (2)图2为镁离子的结构示意图,表示镁离子的符号为 M g 2 + 。 (3)以化合价为纵坐标、物质类别为横坐标所绘制的图叫价类二维图。图 3为镁的价类二维图, B处的物质类别是 盐 。价类二维图中的物质在一定条件下可以相互转化,例如金属镁和水 发生反应可以生成A和一种单质,则该反应的化学方程式为 Mg+2H O = Mg ( OH ) +H ↑ 2 2 2 。 【解答】解:(1)由镁元素在元素周期表中的信息可知,镁的相对原子质量为24.31;故答案 为:24.31; 【21淘宝店铺:向阳百分百】关注公众号:陆陆高分冲刺 ~领取:最新版“小中高考-总复习”、最新试卷下载 (2)镁是12号元素,所以镁原子中的质子数为12,镁原子失去最外层的电子而形成镁离子, 质子数不变,仍为12;镁离子的质子数为12,核外有10个电子,所以镁离子带两个单位的正电 荷,镁离子符号为Mg2+;故答案为:Mg2+; (3)B处的碳酸镁是由金属阳离子与酸根阴离子构成的化合物,属于盐;A所示物质是一种碱, 其中镁元素显+2价,则该物质是Mg(OH) ,金属镁和水发生反应可以生成氢氧化镁和氢气, 2 化学方程式为Mg+2H O=Mg(OH) +H ↑;故答案为:盐;Mg+2H O=Mg(OH) +H ↑。 2 2 2 2 2 2 16.(2023•渝中区校级三模)化学与生产、生活密切相关。 (1)石墨烯是目前世界上最薄的材料,只有一张A4纸厚度的十万分之一,一根头发丝直径的 五十万分之一。石墨烯可看作将石墨的层状结构一层层的剥开得到的单层碳原子。电子在石墨 烯中的运动速度达到光速的三百分之一,手机充电可以实现“秒充”;用石墨烯代替硅,可提 高电子芯片的性能。下列关于石墨烯的说法中错误的是 AC (填字母)。 A.是一种绝缘材料 B.在氧气中完全燃烧的产物是CO 2 C.石墨烯是一种新型有机物 (2)在汽油中加入适量乙醇(C H OH)作为汽车燃料,可适当节省石油资源,并能减少汽车 2 5 点燃 尾气的污染。写出乙醇充分燃烧的化学方程式 C 2 H 5 OH+3O 2 ¯ 2CO 2 +3H 2 O 。 ❑ (3)明代《天工开物》记载了明矾净水,明矾可以净水,是因为明矾溶于水生成的胶状物可以 吸附 (填“吸附”、“过滤”或“蒸馏)悬浮于水中的杂质,使之从水中沉降出来。如今使 用高铁酸钾(K FeO )不仅能净水,还能消毒,其中铁元素的化合价为 + 6 。 2 4 (4)现有氢气、一氧化碳和二氧化碳的混合气体40g,其中碳元素的质量分数为30%。使该混 合气体通过足量的灼热氧化铜充分反应后,再通入足量的澄清石灰水中,能得到白色沉淀的质 量为 100 g 。 【解答】解:(1)A、电子在石墨烯中的运动速度达到光速的三百分之一,手机充电可以实现 “秒充”,说明石墨烯能导电,不是一种绝缘材料,故A说法符合题意; B、石墨烯可看作将石墨的层状结构一层层的剥开得到的单层碳原子,石墨烯在氧气中完全燃烧 的产物是CO ,故B说法不符合题意; 2 C、含碳元素的化合物是有机物,石墨烯是一种单质,不是化合物,则石墨烯不是一种新型有机 物,故C说法符合题意; 【22淘宝店铺:向阳百分百】关注公众号:陆陆高分冲刺 ~领取:最新版“小中高考-总复习”、最新试卷下载 故选:AC。 点燃 (2)乙醇充分燃烧生成二氧化碳和水,反应的化学方程式为C 2 H 5 OH+3O 2 ¯ 2CO 2 +3H 2 O; ❑ (3)明矾溶于水生成的胶状物可以吸附悬浮于水中的杂质,使之从水中沉降出来,在化合物中 各元素的化合价代数和为零,在化合物里钾显+1价,氧通常显﹣2价,设铁元素的化合价为x, 则(+1)×2+x+(﹣2)×4=0,解得x=+6; (4)混合气体中的一氧化碳与氧化铜反应生成二氧化碳和铜,生成的二氧化碳和原有的二氧化 碳和澄清石灰水反应生成碳酸钙沉淀,根据反应过程可知混合物中的碳元素全部转移到白色沉 12 淀碳酸钙中,能得到白色沉淀的质量为40g×30%÷( ×100%)=100g。 100 故答案为:(1)AC; 点燃 (2)C 2 H 5 OH+3O 2 ¯ 2CO 2 +3H 2 O; ❑ (3)吸附;+6; (4)100g。 17.(2023•济阳区二模)(1)按要求从甲烷、氢气、氧化钙、氢氧化钡、氢氧化铝、硝酸钾中选 取合适物质,并将其化学式填写在下列横线上。 ①一种可溶性的碱 B a ( OH ) 。 2 ②一种可燃性气体单质 H 。 2 ③一种可作肥料的盐 KNO 。 3 ④一种可做干燥剂的金属氧化物 CaO 。 (2)如图为我国首款大型战略运输机运20训练时在空中释放干扰弹场景。干扰弹用来诱骗敌方 红外制导武器脱离真目标,内装烟火剂多为聚四氟乙烯、硝化棉和镁粉的混合物。 ①聚四氟乙烯俗称“塑料王”,化学式为(C F ) ,聚四氟乙烯属于 有机物 (填“有机 2 4 n 物”或“无机物”); ②硝化棉是一种有机高分子化合物,化学式为(C H N O ) ,硝化棉中氮元素与碳元素的质 6 7 3 11 n 量比为 7 : 1 2 (填最简整数比); ③镁粉燃烧时产生强烈的白光并放出高热,试写出镁在氧气中燃烧的化学方程式 2Mg+O 2 【23淘宝店铺:向阳百分百】关注公众号:陆陆高分冲刺 ~领取:最新版“小中高考-总复习”、最新试卷下载 点燃 2MgO ;该反应前后固体质量不相等, 符合 (填“不符合”或“符合”)质量守恒 ¯ ❑ 定律; ④钛镁合金是制造高性能飞机的重要材料。下列说法正确的是 AD 。(填序号) A.钛镁合金比金属镁硬度大 B.镁元素在人体内含量较少,属于微量元素 C.镁原子在化学反应中易得电子 D.钛镁合金能与稀盐酸反应生成一种可燃性气体 【解答】解:(1)①阴离子全部是OH﹣离子的化合物是碱,氢氧化钡是一种可溶性的碱,其 化学式为Ba(OH) ; 2 ②氢气具有可燃性,属于单质,是一种可燃性气体单质,其化学式为H ; 2 ③盐由金属离子(或铵根离子)和酸根离子组成,硝酸钾是复合肥,硝酸钾是可作肥料的盐, 其化学式为KNO ; 3 ④氧化物由两种元素组成,其中一种是氧元素的化合物,含金属元素的氧化物是金属氧化物, 氧化钙能与水反应,可作干燥剂,氧化钙是一种可做干燥剂的金属氧化物,化学式为CaO; (2)①含有碳元素的化合物是有机物,则聚四氟乙烯属于有机物; ②硝化棉是一种有机高分子化合物,化学式为(C H N O ) ,硝化棉中氮元素与碳元素的质 6 7 3 11 n 量比为[n×(14×3)]:[n×(12×6)]=7:12; 点燃 ③镁在氧气中燃烧生成氧化镁,反应的化学方程式为2Mg+O 2 ¯ 2MgO,所有的化学反应都 ❑ 遵循质量守恒定律,则该反应符合质量守恒定律; ④A、合金的硬度比纯金属的硬度大,则钛镁合金比金属镁硬度大的说法正确,故A说法正确; B、镁元素在人体内含量较少,属于常量元素,而不是微量元素,故B说法错误; C、镁原子在化学反应中易失去电子,而不是易得电子,故C说法错误; D、镁的金属活动性强,能与稀盐酸反应放出氢气,氢气具有可燃性,则钛镁合金能与稀盐酸反 应生成一种可燃性气体的说法正确,故D说法正确; 【24淘宝店铺:向阳百分百】关注公众号:陆陆高分冲刺 ~领取:最新版“小中高考-总复习”、最新试卷下载 故选:AD。 故答案为:(1)①Ba(OH) ; 2 ②H ; 2 ③KNO ; 3 ④CaO; (2)①有机物; ②7:12; 点燃 ③2Mg+O 2 ¯ 2MgO;符合; ❑ ④AD。 【25淘宝店铺:向阳百分百】
基本 文件 流程 错误 SQL 调试
  1. 请求信息 : 2026-03-04 04:50:40 HTTP/1.1 GET : https://www.yeyulingfeng.com/wendang/334663.html
  2. 运行时间 : 0.168638s [ 吞吐率:5.93req/s ] 内存消耗:5,546.06kb 文件加载:144
  3. 缓存信息 : 0 reads,0 writes
  4. 会话信息 : SESSION_ID=135d16bb9c8fb3585f083fcffa68d547
  1. /yingpanguazai/ssd/ssd1/www/wwww.yeyulingfeng.com/public/index.php ( 0.79 KB )
  2. /yingpanguazai/ssd/ssd1/www/wwww.yeyulingfeng.com/vendor/autoload.php ( 0.17 KB )
  3. /yingpanguazai/ssd/ssd1/www/wwww.yeyulingfeng.com/vendor/composer/autoload_real.php ( 2.49 KB )
  4. /yingpanguazai/ssd/ssd1/www/wwww.yeyulingfeng.com/vendor/composer/platform_check.php ( 0.90 KB )
  5. /yingpanguazai/ssd/ssd1/www/wwww.yeyulingfeng.com/vendor/composer/ClassLoader.php ( 14.03 KB )
  6. /yingpanguazai/ssd/ssd1/www/wwww.yeyulingfeng.com/vendor/composer/autoload_static.php ( 6.05 KB )
  7. /yingpanguazai/ssd/ssd1/www/wwww.yeyulingfeng.com/vendor/topthink/think-helper/src/helper.php ( 8.34 KB )
  8. /yingpanguazai/ssd/ssd1/www/wwww.yeyulingfeng.com/vendor/topthink/think-validate/src/helper.php ( 2.19 KB )
  9. /yingpanguazai/ssd/ssd1/www/wwww.yeyulingfeng.com/vendor/ralouphie/getallheaders/src/getallheaders.php ( 1.60 KB )
  10. /yingpanguazai/ssd/ssd1/www/wwww.yeyulingfeng.com/vendor/topthink/think-orm/src/helper.php ( 1.47 KB )
  11. /yingpanguazai/ssd/ssd1/www/wwww.yeyulingfeng.com/vendor/topthink/think-orm/stubs/load_stubs.php ( 0.16 KB )
  12. /yingpanguazai/ssd/ssd1/www/wwww.yeyulingfeng.com/vendor/topthink/framework/src/think/Exception.php ( 1.69 KB )
  13. /yingpanguazai/ssd/ssd1/www/wwww.yeyulingfeng.com/vendor/topthink/think-container/src/Facade.php ( 2.71 KB )
  14. /yingpanguazai/ssd/ssd1/www/wwww.yeyulingfeng.com/vendor/symfony/deprecation-contracts/function.php ( 0.99 KB )
  15. /yingpanguazai/ssd/ssd1/www/wwww.yeyulingfeng.com/vendor/symfony/polyfill-mbstring/bootstrap.php ( 8.26 KB )
  16. /yingpanguazai/ssd/ssd1/www/wwww.yeyulingfeng.com/vendor/symfony/polyfill-mbstring/bootstrap80.php ( 9.78 KB )
  17. /yingpanguazai/ssd/ssd1/www/wwww.yeyulingfeng.com/vendor/symfony/var-dumper/Resources/functions/dump.php ( 1.49 KB )
  18. /yingpanguazai/ssd/ssd1/www/wwww.yeyulingfeng.com/vendor/topthink/think-dumper/src/helper.php ( 0.18 KB )
  19. /yingpanguazai/ssd/ssd1/www/wwww.yeyulingfeng.com/vendor/symfony/var-dumper/VarDumper.php ( 4.30 KB )
  20. /yingpanguazai/ssd/ssd1/www/wwww.yeyulingfeng.com/vendor/guzzlehttp/guzzle/src/functions_include.php ( 0.16 KB )
  21. /yingpanguazai/ssd/ssd1/www/wwww.yeyulingfeng.com/vendor/guzzlehttp/guzzle/src/functions.php ( 5.54 KB )
  22. /yingpanguazai/ssd/ssd1/www/wwww.yeyulingfeng.com/vendor/topthink/framework/src/think/App.php ( 15.30 KB )
  23. /yingpanguazai/ssd/ssd1/www/wwww.yeyulingfeng.com/vendor/topthink/think-container/src/Container.php ( 15.76 KB )
  24. /yingpanguazai/ssd/ssd1/www/wwww.yeyulingfeng.com/vendor/psr/container/src/ContainerInterface.php ( 1.02 KB )
  25. /yingpanguazai/ssd/ssd1/www/wwww.yeyulingfeng.com/app/provider.php ( 0.19 KB )
  26. /yingpanguazai/ssd/ssd1/www/wwww.yeyulingfeng.com/vendor/topthink/framework/src/think/Http.php ( 6.04 KB )
  27. /yingpanguazai/ssd/ssd1/www/wwww.yeyulingfeng.com/vendor/topthink/think-helper/src/helper/Str.php ( 7.29 KB )
  28. /yingpanguazai/ssd/ssd1/www/wwww.yeyulingfeng.com/vendor/topthink/framework/src/think/Env.php ( 4.68 KB )
  29. /yingpanguazai/ssd/ssd1/www/wwww.yeyulingfeng.com/app/common.php ( 0.03 KB )
  30. /yingpanguazai/ssd/ssd1/www/wwww.yeyulingfeng.com/vendor/topthink/framework/src/helper.php ( 18.78 KB )
  31. /yingpanguazai/ssd/ssd1/www/wwww.yeyulingfeng.com/vendor/topthink/framework/src/think/Config.php ( 5.54 KB )
  32. /yingpanguazai/ssd/ssd1/www/wwww.yeyulingfeng.com/config/alipay.php ( 3.59 KB )
  33. /yingpanguazai/ssd/ssd1/www/wwww.yeyulingfeng.com/vendor/topthink/framework/src/think/facade/Env.php ( 1.67 KB )
  34. /yingpanguazai/ssd/ssd1/www/wwww.yeyulingfeng.com/config/app.php ( 0.95 KB )
  35. /yingpanguazai/ssd/ssd1/www/wwww.yeyulingfeng.com/config/cache.php ( 0.78 KB )
  36. /yingpanguazai/ssd/ssd1/www/wwww.yeyulingfeng.com/config/console.php ( 0.23 KB )
  37. /yingpanguazai/ssd/ssd1/www/wwww.yeyulingfeng.com/config/cookie.php ( 0.56 KB )
  38. /yingpanguazai/ssd/ssd1/www/wwww.yeyulingfeng.com/config/database.php ( 2.48 KB )
  39. /yingpanguazai/ssd/ssd1/www/wwww.yeyulingfeng.com/config/filesystem.php ( 0.61 KB )
  40. /yingpanguazai/ssd/ssd1/www/wwww.yeyulingfeng.com/config/lang.php ( 0.91 KB )
  41. /yingpanguazai/ssd/ssd1/www/wwww.yeyulingfeng.com/config/log.php ( 1.35 KB )
  42. /yingpanguazai/ssd/ssd1/www/wwww.yeyulingfeng.com/config/middleware.php ( 0.19 KB )
  43. /yingpanguazai/ssd/ssd1/www/wwww.yeyulingfeng.com/config/route.php ( 1.89 KB )
  44. /yingpanguazai/ssd/ssd1/www/wwww.yeyulingfeng.com/config/session.php ( 0.57 KB )
  45. /yingpanguazai/ssd/ssd1/www/wwww.yeyulingfeng.com/config/trace.php ( 0.34 KB )
  46. /yingpanguazai/ssd/ssd1/www/wwww.yeyulingfeng.com/config/view.php ( 0.82 KB )
  47. /yingpanguazai/ssd/ssd1/www/wwww.yeyulingfeng.com/app/event.php ( 0.25 KB )
  48. /yingpanguazai/ssd/ssd1/www/wwww.yeyulingfeng.com/vendor/topthink/framework/src/think/Event.php ( 7.67 KB )
  49. /yingpanguazai/ssd/ssd1/www/wwww.yeyulingfeng.com/app/service.php ( 0.13 KB )
  50. /yingpanguazai/ssd/ssd1/www/wwww.yeyulingfeng.com/app/AppService.php ( 0.26 KB )
  51. /yingpanguazai/ssd/ssd1/www/wwww.yeyulingfeng.com/vendor/topthink/framework/src/think/Service.php ( 1.64 KB )
  52. /yingpanguazai/ssd/ssd1/www/wwww.yeyulingfeng.com/vendor/topthink/framework/src/think/Lang.php ( 7.35 KB )
  53. /yingpanguazai/ssd/ssd1/www/wwww.yeyulingfeng.com/vendor/topthink/framework/src/lang/zh-cn.php ( 13.70 KB )
  54. /yingpanguazai/ssd/ssd1/www/wwww.yeyulingfeng.com/vendor/topthink/framework/src/think/initializer/Error.php ( 3.31 KB )
  55. /yingpanguazai/ssd/ssd1/www/wwww.yeyulingfeng.com/vendor/topthink/framework/src/think/initializer/RegisterService.php ( 1.33 KB )
  56. /yingpanguazai/ssd/ssd1/www/wwww.yeyulingfeng.com/vendor/services.php ( 0.14 KB )
  57. /yingpanguazai/ssd/ssd1/www/wwww.yeyulingfeng.com/vendor/topthink/framework/src/think/service/PaginatorService.php ( 1.52 KB )
  58. /yingpanguazai/ssd/ssd1/www/wwww.yeyulingfeng.com/vendor/topthink/framework/src/think/service/ValidateService.php ( 0.99 KB )
  59. /yingpanguazai/ssd/ssd1/www/wwww.yeyulingfeng.com/vendor/topthink/framework/src/think/service/ModelService.php ( 2.04 KB )
  60. /yingpanguazai/ssd/ssd1/www/wwww.yeyulingfeng.com/vendor/topthink/think-trace/src/Service.php ( 0.77 KB )
  61. /yingpanguazai/ssd/ssd1/www/wwww.yeyulingfeng.com/vendor/topthink/framework/src/think/Middleware.php ( 6.72 KB )
  62. /yingpanguazai/ssd/ssd1/www/wwww.yeyulingfeng.com/vendor/topthink/framework/src/think/initializer/BootService.php ( 0.77 KB )
  63. /yingpanguazai/ssd/ssd1/www/wwww.yeyulingfeng.com/vendor/topthink/think-orm/src/Paginator.php ( 11.86 KB )
  64. /yingpanguazai/ssd/ssd1/www/wwww.yeyulingfeng.com/vendor/topthink/think-validate/src/Validate.php ( 63.20 KB )
  65. /yingpanguazai/ssd/ssd1/www/wwww.yeyulingfeng.com/vendor/topthink/think-orm/src/Model.php ( 23.55 KB )
  66. /yingpanguazai/ssd/ssd1/www/wwww.yeyulingfeng.com/vendor/topthink/think-orm/src/model/concern/Attribute.php ( 21.05 KB )
  67. /yingpanguazai/ssd/ssd1/www/wwww.yeyulingfeng.com/vendor/topthink/think-orm/src/model/concern/AutoWriteData.php ( 4.21 KB )
  68. /yingpanguazai/ssd/ssd1/www/wwww.yeyulingfeng.com/vendor/topthink/think-orm/src/model/concern/Conversion.php ( 6.44 KB )
  69. /yingpanguazai/ssd/ssd1/www/wwww.yeyulingfeng.com/vendor/topthink/think-orm/src/model/concern/DbConnect.php ( 5.16 KB )
  70. /yingpanguazai/ssd/ssd1/www/wwww.yeyulingfeng.com/vendor/topthink/think-orm/src/model/concern/ModelEvent.php ( 2.33 KB )
  71. /yingpanguazai/ssd/ssd1/www/wwww.yeyulingfeng.com/vendor/topthink/think-orm/src/model/concern/RelationShip.php ( 28.29 KB )
  72. /yingpanguazai/ssd/ssd1/www/wwww.yeyulingfeng.com/vendor/topthink/think-helper/src/contract/Arrayable.php ( 0.09 KB )
  73. /yingpanguazai/ssd/ssd1/www/wwww.yeyulingfeng.com/vendor/topthink/think-helper/src/contract/Jsonable.php ( 0.13 KB )
  74. /yingpanguazai/ssd/ssd1/www/wwww.yeyulingfeng.com/vendor/topthink/think-orm/src/model/contract/Modelable.php ( 0.09 KB )
  75. /yingpanguazai/ssd/ssd1/www/wwww.yeyulingfeng.com/vendor/topthink/framework/src/think/Db.php ( 2.88 KB )
  76. /yingpanguazai/ssd/ssd1/www/wwww.yeyulingfeng.com/vendor/topthink/think-orm/src/DbManager.php ( 8.52 KB )
  77. /yingpanguazai/ssd/ssd1/www/wwww.yeyulingfeng.com/vendor/topthink/framework/src/think/Log.php ( 6.28 KB )
  78. /yingpanguazai/ssd/ssd1/www/wwww.yeyulingfeng.com/vendor/topthink/framework/src/think/Manager.php ( 3.92 KB )
  79. /yingpanguazai/ssd/ssd1/www/wwww.yeyulingfeng.com/vendor/psr/log/src/LoggerTrait.php ( 2.69 KB )
  80. /yingpanguazai/ssd/ssd1/www/wwww.yeyulingfeng.com/vendor/psr/log/src/LoggerInterface.php ( 2.71 KB )
  81. /yingpanguazai/ssd/ssd1/www/wwww.yeyulingfeng.com/vendor/topthink/framework/src/think/Cache.php ( 4.92 KB )
  82. /yingpanguazai/ssd/ssd1/www/wwww.yeyulingfeng.com/vendor/psr/simple-cache/src/CacheInterface.php ( 4.71 KB )
  83. /yingpanguazai/ssd/ssd1/www/wwww.yeyulingfeng.com/vendor/topthink/think-helper/src/helper/Arr.php ( 16.63 KB )
  84. /yingpanguazai/ssd/ssd1/www/wwww.yeyulingfeng.com/vendor/topthink/framework/src/think/cache/driver/File.php ( 7.84 KB )
  85. /yingpanguazai/ssd/ssd1/www/wwww.yeyulingfeng.com/vendor/topthink/framework/src/think/cache/Driver.php ( 9.03 KB )
  86. /yingpanguazai/ssd/ssd1/www/wwww.yeyulingfeng.com/vendor/topthink/framework/src/think/contract/CacheHandlerInterface.php ( 1.99 KB )
  87. /yingpanguazai/ssd/ssd1/www/wwww.yeyulingfeng.com/app/Request.php ( 0.09 KB )
  88. /yingpanguazai/ssd/ssd1/www/wwww.yeyulingfeng.com/vendor/topthink/framework/src/think/Request.php ( 55.78 KB )
  89. /yingpanguazai/ssd/ssd1/www/wwww.yeyulingfeng.com/app/middleware.php ( 0.25 KB )
  90. /yingpanguazai/ssd/ssd1/www/wwww.yeyulingfeng.com/vendor/topthink/framework/src/think/Pipeline.php ( 2.61 KB )
  91. /yingpanguazai/ssd/ssd1/www/wwww.yeyulingfeng.com/vendor/topthink/think-trace/src/TraceDebug.php ( 3.40 KB )
  92. /yingpanguazai/ssd/ssd1/www/wwww.yeyulingfeng.com/vendor/topthink/framework/src/think/middleware/SessionInit.php ( 1.94 KB )
  93. /yingpanguazai/ssd/ssd1/www/wwww.yeyulingfeng.com/vendor/topthink/framework/src/think/Session.php ( 1.80 KB )
  94. /yingpanguazai/ssd/ssd1/www/wwww.yeyulingfeng.com/vendor/topthink/framework/src/think/session/driver/File.php ( 6.27 KB )
  95. /yingpanguazai/ssd/ssd1/www/wwww.yeyulingfeng.com/vendor/topthink/framework/src/think/contract/SessionHandlerInterface.php ( 0.87 KB )
  96. /yingpanguazai/ssd/ssd1/www/wwww.yeyulingfeng.com/vendor/topthink/framework/src/think/session/Store.php ( 7.12 KB )
  97. /yingpanguazai/ssd/ssd1/www/wwww.yeyulingfeng.com/vendor/topthink/framework/src/think/Route.php ( 23.73 KB )
  98. /yingpanguazai/ssd/ssd1/www/wwww.yeyulingfeng.com/vendor/topthink/framework/src/think/route/RuleName.php ( 5.75 KB )
  99. /yingpanguazai/ssd/ssd1/www/wwww.yeyulingfeng.com/vendor/topthink/framework/src/think/route/Domain.php ( 2.53 KB )
  100. /yingpanguazai/ssd/ssd1/www/wwww.yeyulingfeng.com/vendor/topthink/framework/src/think/route/RuleGroup.php ( 22.43 KB )
  101. /yingpanguazai/ssd/ssd1/www/wwww.yeyulingfeng.com/vendor/topthink/framework/src/think/route/Rule.php ( 26.95 KB )
  102. /yingpanguazai/ssd/ssd1/www/wwww.yeyulingfeng.com/vendor/topthink/framework/src/think/route/RuleItem.php ( 9.78 KB )
  103. /yingpanguazai/ssd/ssd1/www/wwww.yeyulingfeng.com/route/app.php ( 3.73 KB )
  104. /yingpanguazai/ssd/ssd1/www/wwww.yeyulingfeng.com/vendor/topthink/framework/src/think/facade/Route.php ( 4.70 KB )
  105. /yingpanguazai/ssd/ssd1/www/wwww.yeyulingfeng.com/vendor/topthink/framework/src/think/route/dispatch/Controller.php ( 4.74 KB )
  106. /yingpanguazai/ssd/ssd1/www/wwww.yeyulingfeng.com/vendor/topthink/framework/src/think/route/Dispatch.php ( 10.44 KB )
  107. /yingpanguazai/ssd/ssd1/www/wwww.yeyulingfeng.com/app/controller/Index.php ( 9.50 KB )
  108. /yingpanguazai/ssd/ssd1/www/wwww.yeyulingfeng.com/app/BaseController.php ( 2.05 KB )
  109. /yingpanguazai/ssd/ssd1/www/wwww.yeyulingfeng.com/vendor/topthink/think-orm/src/facade/Db.php ( 0.93 KB )
  110. /yingpanguazai/ssd/ssd1/www/wwww.yeyulingfeng.com/vendor/topthink/think-orm/src/db/connector/Mysql.php ( 5.44 KB )
  111. /yingpanguazai/ssd/ssd1/www/wwww.yeyulingfeng.com/vendor/topthink/think-orm/src/db/PDOConnection.php ( 52.47 KB )
  112. /yingpanguazai/ssd/ssd1/www/wwww.yeyulingfeng.com/vendor/topthink/think-orm/src/db/Connection.php ( 8.39 KB )
  113. /yingpanguazai/ssd/ssd1/www/wwww.yeyulingfeng.com/vendor/topthink/think-orm/src/db/ConnectionInterface.php ( 4.57 KB )
  114. /yingpanguazai/ssd/ssd1/www/wwww.yeyulingfeng.com/vendor/topthink/think-orm/src/db/builder/Mysql.php ( 16.58 KB )
  115. /yingpanguazai/ssd/ssd1/www/wwww.yeyulingfeng.com/vendor/topthink/think-orm/src/db/Builder.php ( 24.06 KB )
  116. /yingpanguazai/ssd/ssd1/www/wwww.yeyulingfeng.com/vendor/topthink/think-orm/src/db/BaseBuilder.php ( 27.50 KB )
  117. /yingpanguazai/ssd/ssd1/www/wwww.yeyulingfeng.com/vendor/topthink/think-orm/src/db/Query.php ( 15.71 KB )
  118. /yingpanguazai/ssd/ssd1/www/wwww.yeyulingfeng.com/vendor/topthink/think-orm/src/db/BaseQuery.php ( 45.13 KB )
  119. /yingpanguazai/ssd/ssd1/www/wwww.yeyulingfeng.com/vendor/topthink/think-orm/src/db/concern/TimeFieldQuery.php ( 7.43 KB )
  120. /yingpanguazai/ssd/ssd1/www/wwww.yeyulingfeng.com/vendor/topthink/think-orm/src/db/concern/AggregateQuery.php ( 3.26 KB )
  121. /yingpanguazai/ssd/ssd1/www/wwww.yeyulingfeng.com/vendor/topthink/think-orm/src/db/concern/ModelRelationQuery.php ( 20.07 KB )
  122. /yingpanguazai/ssd/ssd1/www/wwww.yeyulingfeng.com/vendor/topthink/think-orm/src/db/concern/ParamsBind.php ( 3.66 KB )
  123. /yingpanguazai/ssd/ssd1/www/wwww.yeyulingfeng.com/vendor/topthink/think-orm/src/db/concern/ResultOperation.php ( 7.01 KB )
  124. /yingpanguazai/ssd/ssd1/www/wwww.yeyulingfeng.com/vendor/topthink/think-orm/src/db/concern/WhereQuery.php ( 19.37 KB )
  125. /yingpanguazai/ssd/ssd1/www/wwww.yeyulingfeng.com/vendor/topthink/think-orm/src/db/concern/JoinAndViewQuery.php ( 7.11 KB )
  126. /yingpanguazai/ssd/ssd1/www/wwww.yeyulingfeng.com/vendor/topthink/think-orm/src/db/concern/TableFieldInfo.php ( 2.63 KB )
  127. /yingpanguazai/ssd/ssd1/www/wwww.yeyulingfeng.com/vendor/topthink/think-orm/src/db/concern/Transaction.php ( 2.77 KB )
  128. /yingpanguazai/ssd/ssd1/www/wwww.yeyulingfeng.com/vendor/topthink/framework/src/think/log/driver/File.php ( 5.96 KB )
  129. /yingpanguazai/ssd/ssd1/www/wwww.yeyulingfeng.com/vendor/topthink/framework/src/think/contract/LogHandlerInterface.php ( 0.86 KB )
  130. /yingpanguazai/ssd/ssd1/www/wwww.yeyulingfeng.com/vendor/topthink/framework/src/think/log/Channel.php ( 3.89 KB )
  131. /yingpanguazai/ssd/ssd1/www/wwww.yeyulingfeng.com/vendor/topthink/framework/src/think/event/LogRecord.php ( 1.02 KB )
  132. /yingpanguazai/ssd/ssd1/www/wwww.yeyulingfeng.com/vendor/topthink/think-helper/src/Collection.php ( 16.47 KB )
  133. /yingpanguazai/ssd/ssd1/www/wwww.yeyulingfeng.com/vendor/topthink/framework/src/think/facade/View.php ( 1.70 KB )
  134. /yingpanguazai/ssd/ssd1/www/wwww.yeyulingfeng.com/vendor/topthink/framework/src/think/View.php ( 4.39 KB )
  135. /yingpanguazai/ssd/ssd1/www/wwww.yeyulingfeng.com/vendor/topthink/framework/src/think/Response.php ( 8.81 KB )
  136. /yingpanguazai/ssd/ssd1/www/wwww.yeyulingfeng.com/vendor/topthink/framework/src/think/response/View.php ( 3.29 KB )
  137. /yingpanguazai/ssd/ssd1/www/wwww.yeyulingfeng.com/vendor/topthink/framework/src/think/Cookie.php ( 6.06 KB )
  138. /yingpanguazai/ssd/ssd1/www/wwww.yeyulingfeng.com/vendor/topthink/think-view/src/Think.php ( 8.38 KB )
  139. /yingpanguazai/ssd/ssd1/www/wwww.yeyulingfeng.com/vendor/topthink/framework/src/think/contract/TemplateHandlerInterface.php ( 1.60 KB )
  140. /yingpanguazai/ssd/ssd1/www/wwww.yeyulingfeng.com/vendor/topthink/think-template/src/Template.php ( 46.61 KB )
  141. /yingpanguazai/ssd/ssd1/www/wwww.yeyulingfeng.com/vendor/topthink/think-template/src/template/driver/File.php ( 2.41 KB )
  142. /yingpanguazai/ssd/ssd1/www/wwww.yeyulingfeng.com/vendor/topthink/think-template/src/template/contract/DriverInterface.php ( 0.86 KB )
  143. /yingpanguazai/ssd/ssd1/www/wwww.yeyulingfeng.com/runtime/temp/10a0c909b6afa23b5a52a2e2d58c3c0f.php ( 21.72 KB )
  144. /yingpanguazai/ssd/ssd1/www/wwww.yeyulingfeng.com/vendor/topthink/think-trace/src/Html.php ( 4.42 KB )
  1. CONNECT:[ UseTime:0.000962s ] mysql:host=127.0.0.1;port=3306;dbname=wenku;charset=utf8mb4
  2. SHOW FULL COLUMNS FROM `fenlei` [ RunTime:0.001609s ]
  3. SELECT * FROM `fenlei` WHERE `fid` = 0 [ RunTime:0.000778s ]
  4. SELECT * FROM `fenlei` WHERE `fid` = 63 [ RunTime:0.000687s ]
  5. SHOW FULL COLUMNS FROM `set` [ RunTime:0.001415s ]
  6. SELECT * FROM `set` [ RunTime:0.000607s ]
  7. SHOW FULL COLUMNS FROM `wendang` [ RunTime:0.001792s ]
  8. SELECT * FROM `wendang` WHERE `id` = 334663 LIMIT 1 [ RunTime:0.001452s ]
  9. UPDATE `wendang` SET `liulancishu` = 2 WHERE `id` = 334663 [ RunTime:0.035980s ]
  10. UPDATE `wendang` SET `lasttime` = 1772571040 WHERE `id` = 334663 [ RunTime:0.010393s ]
  11. SELECT * FROM `wendang` WHERE `id` < 334663 ORDER BY `id` DESC LIMIT 1 [ RunTime:0.009408s ]
  12. SELECT * FROM `wendang` WHERE `id` > 334663 ORDER BY `id` ASC LIMIT 1 [ RunTime:0.001286s ]
  13. SELECT * FROM `wendang` WHERE `id` <> 334663 ORDER BY `id` DESC LIMIT 10 [ RunTime:0.002348s ]
  14. SELECT * FROM `wendang` WHERE `id` <> 334663 ORDER BY `id` DESC LIMIT 10,10 [ RunTime:0.005068s ]
  15. SELECT * FROM `wendang` WHERE `id` <> 334663 ORDER BY `id` DESC LIMIT 20,10 [ RunTime:0.004424s ]
0.172549s