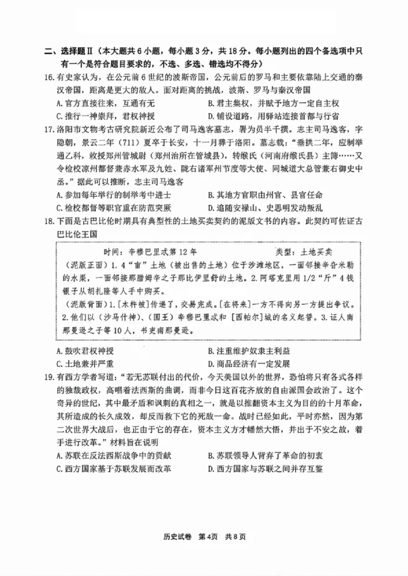
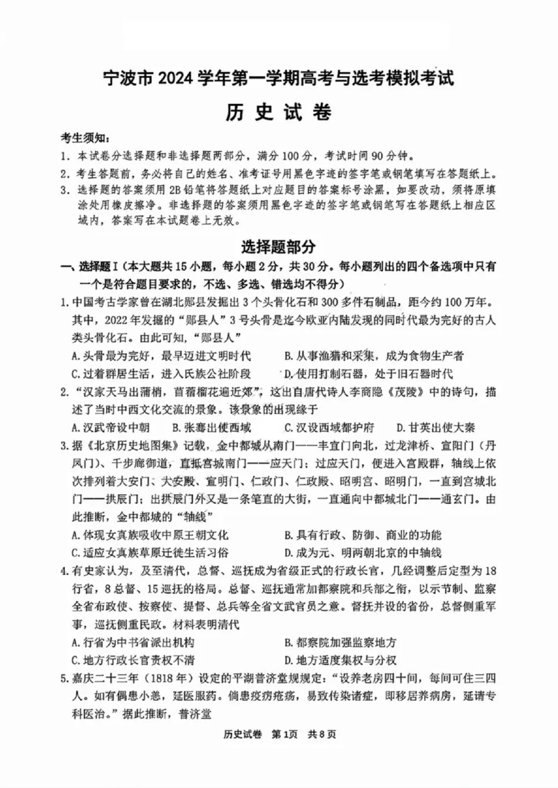
文档
办公文件
生活文档
学习资料
当前位置:
首页
>
文档
>历史试卷_A1502026各地模拟卷(超值!)_11月_241108浙江省宁波2025届高三一模_宁波2025届高三一模历史
历史试卷_A1502026各地模拟卷(超值!)_11月_241108浙江省宁波2025届高三一模_宁波2025届高三一模历史
2026-03-08 05:39:27
2026-03-08 05:17:06
文档预览
文档信息
文档格式
pdf
文档大小
2.504 MB
文档页数
8 页
上传时间
2026-03-08 05:17:06
下载文档
本文档来自网络内容,如有侵犯您的权益请联系我们删除,联系邮箱:wyl860211@qq.com。
上一篇
专题18数据的收集与整理、数据分析学易金卷:5年(2019-2023)中考1年模拟数学真题分项汇编(全国通用)(解析版)_02中考总复习(2026版更新中)_02-数学-中考总复习_2024年中考复习资料
下一篇
精品解析:2024年北京西城区中考二模物理试题(原卷版)(1)_北京初中期末题_C605-京七八九_B京物理八九_物理_北京九下物理_精品解析:2024年北京西城区中考二模物理试题
最新文档
专题19相似三角形重要模型之(双)A字型与(双)8字型(解析版)_02中考总复习(2026版更新中)_02-数学-中考总复习_2024年中考复习资料_专项复习资料_答案解析版
大庆市2025届高三年级第一次教学质量检测政治答案_A1502026各地模拟卷(超值!)_9月_240906黑龙江省大庆市2024-2025学年高三上学期第一次教学质量检测
大庆市2025届高三年级第一次教学质量检测地理试卷_A1502026各地模拟卷(超值!)_9月_240906黑龙江省大庆市2024-2025学年高三上学期第一次教学质量检测
精品解析:北京市一零一中学2021-2022学年八年级上学期期中英语试题(原卷版)(1)_北京初中期末题_C605-京七八九_B京英语七八九_北京8上英语_2021-2022
大庆市2025届高三年级第一次教学质量检测地理答题卡_A1502026各地模拟卷(超值!)_9月_240906黑龙江省大庆市2024-2025学年高三上学期第一次教学质量检测
大庆市2025届高三年级第一次教学质量检测地理答案_A1502026各地模拟卷(超值!)_9月_240906黑龙江省大庆市2024-2025学年高三上学期第一次教学质量检测
精品解析:北京市一零一中学2021-2022学年八年级上学期期中地理试题(解析版)(1)_北京初中期末题_C605-京七八九_B京地理七八九_地理_北京八上地理
大庆市2025届高三年级第一次教学质量检测历史试题_A1502026各地模拟卷(超值!)_9月_240906黑龙江省大庆市2024-2025学年高三上学期第一次教学质量检测
2.2基本不等式(精讲)(提升版)(原卷版)_2.2025数学总复习_2023年新高考资料_一轮复习_2023年高考数学一轮复习(提升版)(新高考地区专用)
大庆市2025届高三年级第一次教学质量检测历史答案_A1502026各地模拟卷(超值!)_9月_240906黑龙江省大庆市2024-2025学年高三上学期第一次教学质量检测
热门文档
大庆市2025届高三年级第一次教学质量检测化学试卷_A1502026各地模拟卷(超值!)_9月_240906黑龙江省大庆市2024-2025学年高三上学期第一次教学质量检测
精品解析:北京市一零一中学2021-2022学年八年级上学期期中地理试题(原卷版)(1)_北京初中期末题_C605-京七八九_B京地理七八九_地理_北京八上地理
2.2基本不等式(精讲)(基础版)(解析版)_2.2025数学总复习_2023年新高考资料_一轮复习_2023年高考数学一轮复习(基础版)(新高考地区专用)
大庆市2025届高三年级第一次教学质量检测化学答案_A1502026各地模拟卷(超值!)_9月_240906黑龙江省大庆市2024-2025学年高三上学期第一次教学质量检测
精品解析:北京市一零一中学2021-2022学年九年级上学期10月月考英语试题(解析版)(1)_北京初中期末题_C605-京七八九_B京英语七八九_北京英语九上_2021-2022
地理齐鲁高三二联答案_A1502026各地模拟卷(超值!)_10月_241012山东省天一大联考·齐鲁名校联盟第二次联考_地理
2020年7月25日全国事业单位联考B类《职业能力倾向测验》答案+解析_26事业职测+综合_闲鱼2026事业单位职测+综合_1.职测资料包_03历年真题合集(15-25年)_B类职业能力测验15-25
精品解析:北京市一零一中学2021-2022学年九年级上学期10月月考英语试题(原卷版)(1)_北京初中期末题_C605-京七八九_B京英语七八九_北京英语九上_2021-2022
专题19相似三角形重要模型之(双)A字型与(双)8字型(原卷版)_02中考总复习(2026版更新中)_02-数学-中考总复习_2024年中考复习资料_专项复习资料
精品解析:北京市一零一中学2021-2022学年九年级3月月考道德与法治试题(解析版)(1)_北京初中期末题_C605-京七八九_B京市道德与法治七八九_道法_北京9下道法(含中考模拟)
随机文档
地理试题解析_A1502026各地模拟卷(超值!)_9月_240911四川省大数据精准教学联盟2025届高三上学期一模考试_四川省大数据精准教学联盟2022级高三第一次统一监测地理
精品解析:北京市一零一中学2021-2022学年九年级3月月考道德与法治试题(原卷版)(1)_北京初中期末题_C605-京七八九_B京市道德与法治七八九_道法_北京9下道法(含中考模拟)
精品解析:北京市一零一中学2021-2022学年九年级10月月考语文试题(解析版)(1)_北京初中期末题_C605-京七八九_B语文七八九_北京9上语文_2019-2022
地理试题济南开学考_A1502026各地模拟卷(超值!)_9月_240913山东省济南市2024-2025学年高三上学期开学摸底考试
精品解析:北京市一零一中学2021-2022学年九年级10月月考语文试题(原卷版)(1)_北京初中期末题_C605-京七八九_B语文七八九_北京9上语文_2019-2022
地理试题_A1502026各地模拟卷(超值!)_9月_2409062025届金太阳百万(甘肃、青海、宁夏)高三9月开学大联考(1002C)_2025届高三金太阳百万9月开学联考地理试题
2.2基本不等式(精讲)(基础版)(原卷版)_2.2025数学总复习_2023年新高考资料_一轮复习_2023年高考数学一轮复习(基础版)(新高考地区专用)
精品解析:北京市一零一中学2021--2022学年九年级3月月考历史试题(解析版)(1)_北京初中期末题_C605-京七八九_B京历史七八九_北京9下历史(含中考模拟)_北京历史9下月考
地理试题_A1502026各地模拟卷(超值!)_6月_240629四川省遂宁市射洪中学2023-2024学年高二下学期期末模拟_四川省遂宁市射洪中学2023-2024学年高二下学期期末模拟地理试题Word版含答案
精品解析:北京市一零一中学2021--2022学年九年级3月月考历史试题(原卷版)(1)_北京初中期末题_C605-京七八九_B京历史七八九_北京9下历史(含中考模拟)_北京历史9下月考