文档
办公文件
生活文档
学习资料
当前位置:
首页
>
文档
>政治答案_A1502026各地模拟卷(超值!)_11月_241108浙江省宁波2025届高三一模
政治答案_A1502026各地模拟卷(超值!)_11月_241108浙江省宁波2025届高三一模
2026-03-11 10:42:43
2026-03-08 23:04:09
文档预览
文档信息
文档格式
pdf
文档大小
1.006 MB
文档页数
2 页
上传时间
2026-03-08 23:04:09
下载文档
本文档来自网络内容,如有侵犯您的权益请联系我们删除,联系邮箱:wyl860211@qq.com。
上一篇
政治答案_A1502026各地模拟卷(超值!)_10月_241013天一大联考皖豫名校联盟2024-2025学年高三10月联考_安徽省皖豫名校联盟2025届高三上学期10月联考(一模)政治
下一篇
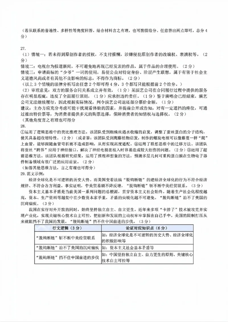
精品解析:北京市昌平区2021-2022学年九年级上学期期末英语试题(原卷版)(1)_北京初中期末题_C605-京七八九_B京英语七八九_北京英语九上_2021-2022
最新文档
2025《万唯中考•深圳黑白卷》历道白卷_初中资料合集_2025《万唯中考•黑白卷》多地方版(更30省)_2025《万唯中考•黑白卷》7科全套(深圳)
第四讲全等、相似三角形(题型突破+专题精练)(原卷版)_02中考总复习(2026版更新中)_02-数学-中考总复习_2024年中考复习资料_一轮复习资料_第四章三角形_题型突破+专题精练
第四讲全等、相似三角形(考点精析+真题精讲)(解析版)_02中考总复习(2026版更新中)_02-数学-中考总复习_2024年中考复习资料_一轮复习资料_第四章三角形_考点精析+真题精讲
2025《万唯中考•海南黑白卷》黑白卷答案_初中资料合集_2025《万唯中考•黑白卷》多地方版(更30省)_2025《万唯中考•黑白卷》7科全套(海南)
第四讲全等、相似三角形(考点精析+真题精讲)(原卷版)_02中考总复习(2026版更新中)_02-数学-中考总复习_2024年中考复习资料_一轮复习资料_第四章三角形_考点精析+真题精讲
专题07数列求和(错位相减法)(典型题型归类训练)(原卷版)_2.2025数学总复习_2024年新高考资料_3.2024专项复习_解题思路训练2024年高考数学复习解答题提优秘籍(新高考专用)_数列
第四讲 光现象_02中考总复习(2026版更新中)_04-物理-中考总复习_2026年中考复习(更新中)_2026年中考物理一轮复习
第四讲 光现象-学生版_02中考总复习(2026版更新中)_04-物理-中考总复习_2026年中考复习(更新中)_2026年中考物理一轮复习
第四章三角形第7节锐角三角函数学案(含答案)2025年中考数学人教版一轮复习_02中考总复习(2026版更新中)_02-数学-中考总复习_2025中考复习资料
第四章三角形第6节相似三角形学案(含答案)2025年中考数学人教版一轮复习_02中考总复习(2026版更新中)_02-数学-中考总复习_2025中考复习资料
热门文档
专题16完形填空之句间+语篇层次题3大技巧解密(分层练)(解析版)-高频考点解密2024年_3.2025英语总复习_2024年新高考资料_2.2024二轮复习
第四章三角形第5节直角三角形与勾股定理学案(含答案)2025年中考数学人教版一轮复习_02中考总复习(2026版更新中)_02-数学-中考总复习_2025中考复习资料
专题07数列求和(解析版)_2.2025数学总复习_2024年新高考资料_3.2024专项复习_计算训练2024年高考数学计算题型精练系列(新高考通用版)
第四章三角形第4节等腰三角形学案(含答案)2025年中考数学人教版一轮复习_02中考总复习(2026版更新中)_02-数学-中考总复习_2025中考复习资料
第四章三角形第3节全等三角形学案(含答案)2025年中考数学人教版一轮复习_02中考总复习(2026版更新中)_02-数学-中考总复习_2025中考复习资料
第四章三角形第2节一般三角形及其性质学案(含答案)2025年中考数学人教版一轮复习_02中考总复习(2026版更新中)_02-数学-中考总复习_2025中考复习资料
第四章三角形第1节线段、角、相交线与平行线学案(含答案)2025年中考数学人教版一轮复习_02中考总复习(2026版更新中)_02-数学-中考总复习_2025中考复习资料
第四章三角形真题测试(提升卷)(解析版)_02中考总复习(2026版更新中)_02-数学-中考总复习_2024年中考复习资料_一轮复习资料_第四章三角形
第四章三角形真题测试(提升卷)(原卷版)_02中考总复习(2026版更新中)_02-数学-中考总复习_2024年中考复习资料_一轮复习资料_第四章三角形
第四章三角形真题测试(基础卷)(解析版)_02中考总复习(2026版更新中)_02-数学-中考总复习_2024年中考复习资料_一轮复习资料_第四章三角形
随机文档
2025《万唯中考•海南黑白卷》道法黑卷_初中资料合集_2025《万唯中考•黑白卷》多地方版(更30省)_2025《万唯中考•黑白卷》7科全套(海南)
第四章三角形真题测试(基础卷)(原卷版)_02中考总复习(2026版更新中)_02-数学-中考总复习_2024年中考复习资料_一轮复习资料_第四章三角形
2025《万唯中考•海南黑白卷》道法白卷_初中资料合集_2025《万唯中考•黑白卷》多地方版(更30省)_2025《万唯中考•黑白卷》7科全套(海南)
2025《万唯中考•海南黑白卷》语文黑卷_初中资料合集_2025《万唯中考•黑白卷》多地方版(更30省)_2025《万唯中考•黑白卷》7科全套(海南)
第四单元走进法治天地学案(含答案)2025年中考道德与法治统编版一轮复习教材梳理_02中考总复习(2026版更新中)_07-道法-中考总复习_2025中考复习资料
2025《万唯中考•海南黑白卷》语文白卷_初中资料合集_2025《万唯中考•黑白卷》多地方版(更30省)_2025《万唯中考•黑白卷》7科全套(海南)
第四单元自然界的水(讲义)-备战2024年中考化学一轮复习考点帮(人教版)(解析版)_02中考总复习(2026版更新中)_05-化学-中考总复习_2024年中考复习资料_一轮复习资料_考点过关讲义
2025《万唯中考•海南黑白卷》英语黑卷_初中资料合集_2025《万唯中考•黑白卷》多地方版(更30省)_2025《万唯中考•黑白卷》7科全套(海南)
2025《万唯中考•海南黑白卷》英语白卷_初中资料合集_2025《万唯中考•黑白卷》多地方版(更30省)_2025《万唯中考•黑白卷》7科全套(海南)
第四单元自然界的水(讲义)-备战2024年中考化学一轮复习考点帮(人教版)(原卷版)_02中考总复习(2026版更新中)_05-化学-中考总复习_2024年中考复习资料_一轮复习资料_考点过关讲义