当前位置:首页>文档>全国中考语文一轮复习讲义:标点符号(全国通用)(原卷)_02中考总复习(2026版更新中)_01-语文-中考总复习_2026年中考复习(更新中)_2026年全国中考语文一轮复习讲义

全国中考语文一轮复习讲义:标点符号(全国通用)(原卷)_02中考总复习(2026版更新中)_01-语文-中考总复习_2026年中考复习(更新中)_2026年全国中考语文一轮复习讲义

  • 2026-03-10 04:46:35 2026-03-10 04:46:35

文档预览

全国中考语文一轮复习讲义:标点符号(全国通用)(原卷)_02中考总复习(2026版更新中)_01-语文-中考总复习_2026年中考复习(更新中)_2026年全国中考语文一轮复习讲义
全国中考语文一轮复习讲义:标点符号(全国通用)(原卷)_02中考总复习(2026版更新中)_01-语文-中考总复习_2026年中考复习(更新中)_2026年全国中考语文一轮复习讲义
全国中考语文一轮复习讲义:标点符号(全国通用)(原卷)_02中考总复习(2026版更新中)_01-语文-中考总复习_2026年中考复习(更新中)_2026年全国中考语文一轮复习讲义
全国中考语文一轮复习讲义:标点符号(全国通用)(原卷)_02中考总复习(2026版更新中)_01-语文-中考总复习_2026年中考复习(更新中)_2026年全国中考语文一轮复习讲义
全国中考语文一轮复习讲义:标点符号(全国通用)(原卷)_02中考总复习(2026版更新中)_01-语文-中考总复习_2026年中考复习(更新中)_2026年全国中考语文一轮复习讲义
全国中考语文一轮复习讲义:标点符号(全国通用)(原卷)_02中考总复习(2026版更新中)_01-语文-中考总复习_2026年中考复习(更新中)_2026年全国中考语文一轮复习讲义
全国中考语文一轮复习讲义:标点符号(全国通用)(原卷)_02中考总复习(2026版更新中)_01-语文-中考总复习_2026年中考复习(更新中)_2026年全国中考语文一轮复习讲义
全国中考语文一轮复习讲义:标点符号(全国通用)(原卷)_02中考总复习(2026版更新中)_01-语文-中考总复习_2026年中考复习(更新中)_2026年全国中考语文一轮复习讲义
全国中考语文一轮复习讲义:标点符号(全国通用)(原卷)_02中考总复习(2026版更新中)_01-语文-中考总复习_2026年中考复习(更新中)_2026年全国中考语文一轮复习讲义
全国中考语文一轮复习讲义:标点符号(全国通用)(原卷)_02中考总复习(2026版更新中)_01-语文-中考总复习_2026年中考复习(更新中)_2026年全国中考语文一轮复习讲义
全国中考语文一轮复习讲义:标点符号(全国通用)(原卷)_02中考总复习(2026版更新中)_01-语文-中考总复习_2026年中考复习(更新中)_2026年全国中考语文一轮复习讲义
全国中考语文一轮复习讲义:标点符号(全国通用)(原卷)_02中考总复习(2026版更新中)_01-语文-中考总复习_2026年中考复习(更新中)_2026年全国中考语文一轮复习讲义
全国中考语文一轮复习讲义:标点符号(全国通用)(原卷)_02中考总复习(2026版更新中)_01-语文-中考总复习_2026年中考复习(更新中)_2026年全国中考语文一轮复习讲义
全国中考语文一轮复习讲义:标点符号(全国通用)(原卷)_02中考总复习(2026版更新中)_01-语文-中考总复习_2026年中考复习(更新中)_2026年全国中考语文一轮复习讲义
全国中考语文一轮复习讲义:标点符号(全国通用)(原卷)_02中考总复习(2026版更新中)_01-语文-中考总复习_2026年中考复习(更新中)_2026年全国中考语文一轮复习讲义
全国中考语文一轮复习讲义:标点符号(全国通用)(原卷)_02中考总复习(2026版更新中)_01-语文-中考总复习_2026年中考复习(更新中)_2026年全国中考语文一轮复习讲义

文档信息

文档格式
docx
文档大小
0.421 MB
文档页数
16 页
上传时间
2026-03-10 04:46:35

文档内容

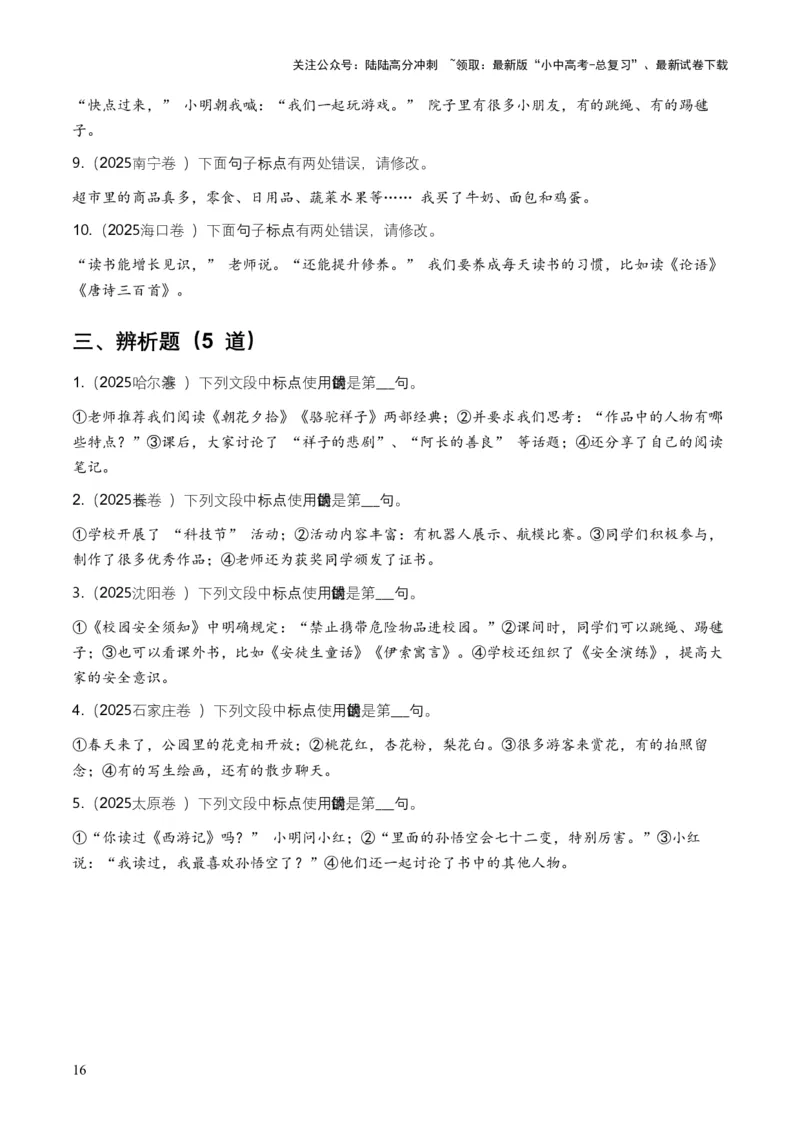
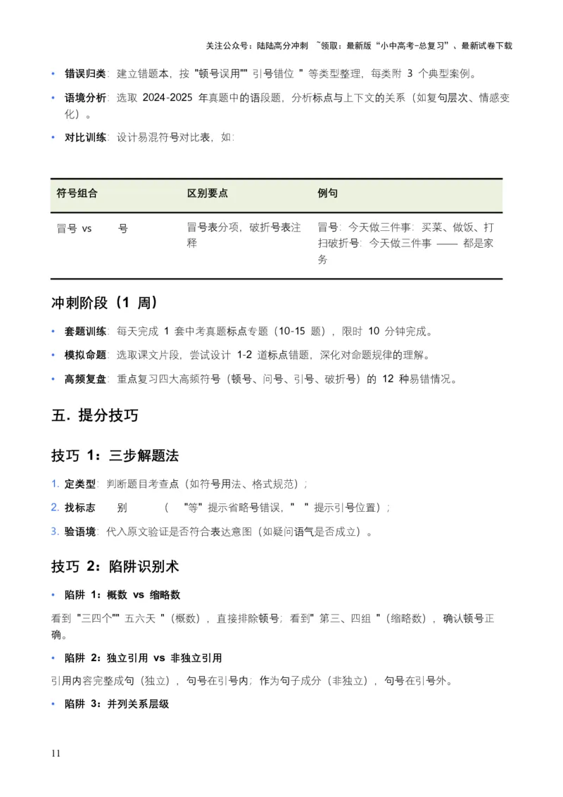
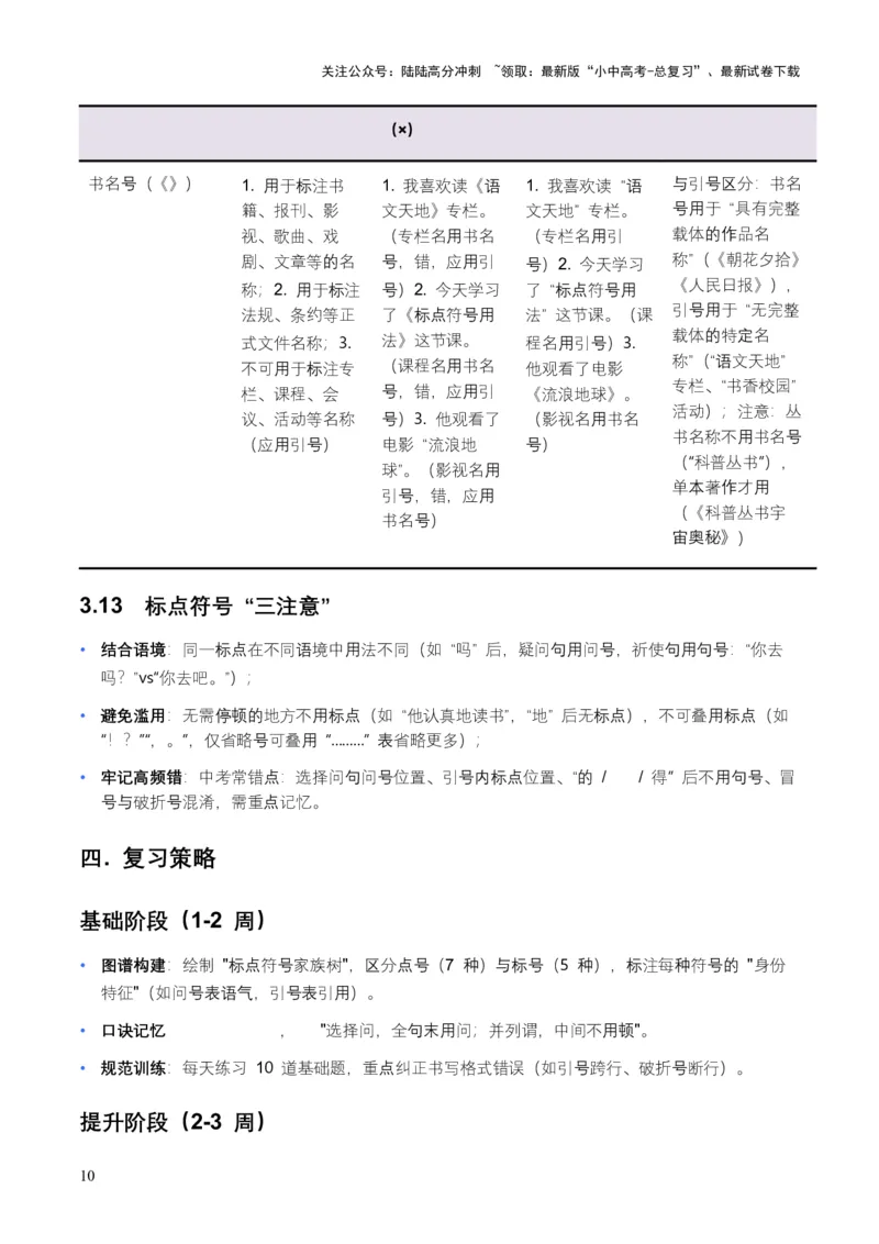
关注公众号:陆陆高分冲刺 ~领取:最新版“小中高考-总复习”、最新试卷下载 全国中考语文一轮复习讲义:标点符号 (全国通用) 一、复习目标 基础目标需准确掌握 1 1 种核心标点 (句号、问号、感叹号等)的规范写法与 基本用法,明确点号(表停顿语气)与标号(表性质作用)的本质区别。能力目标要 能辨析 5 大高频错误(并列关系混淆、疑问语气误判等),并具备结合阅读理解复句 层次、作文情感表达选择恰当标点的语境运用能力。 应试目标需针对中考四种题型(正误判断、错误选择、补全标点、修改错误)形成 标准化解题流程,确保正确率达 99% 以上,同时能快速识别 “选择问 vs 连续问” “概数 vs 缩略数” 等易混点设置的命题陷阱。 二、命题趋势(近 5 年中考趋势) 2.1 命题思路 近5年中考标点符号命题呈现 "三化" 特征: 语境化 综合性 实用性 脱离单一句子辨析,转向结合 与语法知识(句子成分、复 侧重应用文场景(书信称 语段(如记叙文对话、议论文 句关系)结合,如判断并列谓 呼、演讲稿提示语),如 论证层次)考查,如 2025 年 语间的标点使用(2025 年湖 2025 年广东卷考查倡议书标 江苏卷将标点判断融入新闻语 北卷考 "讨论、交流" 作谓语 题的书名号使用。 段阅读。 时的标点)。 2.2 考察重点 1关注公众号:陆陆高分冲刺 ~领取:最新版“小中高考-总复习”、最新试卷下载 高频符号 顿号(并列关系)、问号(语气判断)、引号(引用规则)、破折号(解释说 明)为四大必考点,占比超 60%。 核心能力 区分相似用法(如 分号 v s 逗号在复句中的使用 )、判断特殊情况(如倒装问 句的问号位置)。 2.3 真题举例 1. 选择题(2025・南京卷)下列句子标点使用正确的一项是( ) A. 参加会议的有作家、记者、电影导演等…… B. 我实在想不通:他为什么要这么做? C. "哎呀,真是太美了!" 她兴奋地说:"我要拍下来。" D. 这次活动的主题是 "传承文化、拥抱未来"。 答案:D 解析:A 项省略号与 "等" 重复;B 项冒号后内容非解释说明,应改为逗号;C 项 "说" 在中间,其 后用逗号。 2. 修改题(2025・湖北卷)下面句子标点有两处错误,请修改。 我们学校开展了 "书香校园" 活动,同学们阅读了《朝花夕拾》《西游记》等名著。还撰写了读书笔 记,进行了交流。 修改:将 "名著" 后的句号改为逗号;"交流" 后加句号(或在 "还" 前加逗号) 解析:前两句为连贯复句,中间应用逗号;"撰写" 与 "进行" 为并列谓语,之间用逗号。 3. 辨析题(2025・广东卷)下列文段中标点使用错误的是第___句。 ①《关于开展垃圾分类的倡议》中明确指出:"垃圾分类事关生态环境。"②居民应按照 "可回收物、 厨余垃圾、有害垃圾、其他垃圾" 四类投放;③可回收物包括纸类、塑料、玻璃等;④有害垃圾如电 池、药品等,需单独存放。 答案:② 解析:并列引号间无其他成分时,不用顿号,应删去 "可回收物" 后的顿号。 三、 知识梳理 明确点号(表停顿语气)与标号(表性质作用)的本质区别。 2关注公众号:陆陆高分冲刺 ~领取:最新版“小中高考-总复习”、最新试卷下载 ❏ 点号(表停顿 / 语气,共 7 种) 1. 句末点号(定句末语气 / 停顿) • 句号(。):表陈述句、舒缓祈使句结束 • 问号(?):表疑问句、反问句、设问句语气 • 感叹号(!):表感叹句、强烈祈使句情感 2. 句内点号(定句内停顿层次) • 逗号(,):句内一般性短停顿(主谓间、分句间等) • 顿号(、):短并列词语 / 短语间停顿 • 分号(;):并列分句、多分项间停顿(分句内已用逗号) • 冒号(:):提示下文(引语、列举)、总结上文 ✔ 标号(表性质 / 作用,共 4 种) • 引号(“”):表直接引用、特定称谓、反语(内层用‘’) • 破折号(——):表解释说明、话题转换、声音延长 • 括号(()):表补充注释(句内无句末点号,句外可带) • 省略号(……):表引文 / 列举省略、语意未尽(不与 “等” 连用) 3.1 问号(?) 标点符号 基本用法 常见错误场景 正确示例(√) 易混点辨析 (×) 问号(?) 1. 用于疑问句末 1. 你明天去吗? 1. 你明天去吗, 与句号区分:疑问 尾(表提问);2. 我想去。(选择 我想去?(选择 句表 “提问”(“你去 选择问句中,仅 问句中间用问 问句中间用逗 吗?”),陈述句表 句末用问号(中 号,错)2. 他不 号,句末用问 “陈述”(“你 去。”);注 间用逗号);3. 知道明天是否下 号)2. 他不知道 意:“吗、呢” 不一 非疑问句(陈述 雨?(非疑问句 明天是否下雨。 定表疑问(“他去 句、祈使句)末 用问号,错) (非疑问句用句 吧。” 是祈使句, 尾不用问号 号) 用句号) 3关注公众号:陆陆高分冲刺 ~领取:最新版“小中高考-总复习”、最新试卷下载 3.2 引号(“”) 标点符号 基本用法 常见错误场景 正确示例(√) 易混点辨析 (×) 引号(“”) 1. 用于引用他人 1. 他说:“我爱读 1. 他说:“我爱读 与书名号区分:引 的话(话话话 书”。(完整引 书。”(完整引 号用于 “引用的 用),话话话用话 用,句末标点在 用,标点在引号 话、特定词 句末标点在引号 引号外,错)2. 内)2. “话话话话 语”(“正能量”), 内,部分引用时在 “读书破万卷。” 卷” 是杜甫的诗 书名号用于 “书 籍、文章、影视 引号外;2. 用于 是杜甫的诗句。 句。(部分引 名”(《正能 强调特定词语(如 (部分引用,句 用,标点在引号 量》);例:我读 专有名词、反 末标点在引号 外)3. 他说:“我 了《正能量》这本 语);3. 话号内 内,错)3. 他 喜欢‘正能量’这个 书,知道了 “正能 话用话号话,内层 说:“我喜欢 “正 词。”(内层用单 量” 的含义 用单引号(‘’) 能量” 这个 引号) 词。”(内层用双 引号,错) 3.3 逗号(,) 标点符号 基本用法 常见错误场景 正确示例(√) 易混点辨析 (×) 4关注公众号:陆陆高分冲刺 ~领取:最新版“小中高考-总复习”、最新试卷下载 逗号(,) 1. 用于句子内部 1. 话明,话话 1. 小明在读书。 与顿号区分:逗号 的停顿(主谓之 书。(主谓之间 (主谓之间无停 用于 “较长停顿、 间、动宾之间、修 停顿过长,错, 顿,不用逗号)2. 分句间”(“他喜欢 饰语与中心语之 无需逗号)2. 我 我喜欢苹果、香 读书,也喜欢写 间,停顿较短); 喜欢苹果,香 蕉、橘子。(并 作”),顿号用于 “较短停顿、并列 2. 用于并列短语 蕉,橘子。(并 列短语短,用顿 词语间”(“他喜欢 之间(短语较长 列短语短,用顿 号)3. 虽然下雨 读书、写作”); 时,短则用顿 号,错用逗号)3. 了,但是他没带 例:他买了笔、 号);3. 用于复 虽然下雨了但是 伞。(复句分句 本、橡皮(顿 句中分句之间(除 他没带伞。(复 间用逗号) 号),还买了一本 并列分句用分号 句分句间无逗 字典(逗号) 外,其他用逗号) 号,错) 3.4 句号(。) 标点符号 基本用法 常见错误场景 正确示例(√) 易混点辨析 (×) 句号(。) 1. 用于陈述句末 1. 我喜欢读书。 1. 我喜欢读书, 与逗号区分:句号 尾(表完整语义 也喜欢写作。 也喜欢写作。 表 “语义完整结 结束);2. 用于 (两个分句,错 (两个分句,中 束”(“我吃饭 祈使句末尾(语 用句号断开,应 间用逗号,句末 了。”),逗号表 气话话话,语气 为逗号)2. 请把 用句号)2. 请把 “语义未结束,需停 顿”(“我吃饭了, 强硬用感叹 书递给我!(语 书递给我。(语 还要吃水果。”); 号);3. 不可用 气缓和,错用感 气缓和,用句 注意:句子必须有 于句子中间(如 叹号,可用句 号)3. 美丽的花 主谓宾(或核心成 “的 / 地 / 得” 号)3. 美丽的。 (“的” 后无标 分)才用句号(“吃 后、短语后) 花(“的” 后用句 点,正确) 饭了。” 省略主 号,错,应为逗 语,也可,表完整 号或无标点) 语义) 3.5 破折号(——) 标点符号 基本用法 常见错误场景 正确示例(√) 易混点辨析 (×) 5关注公众号:陆陆高分冲刺 ~领取:最新版“小中高考-总复习”、最新试卷下载 — —号() 1. 表话话话明 1. 这是我的故 1. 这是我的故乡 与冒号区分:破折 (相当于 “即、就 话话话话。(表 —— 话话。(表 号表 “解释说明, 是”);2. 表话题 解释说明,错用 解释说明,用破 无需提前铺 转换(前后语义无 冒号,应用破折 话号)2. 今天天 垫”(“故乡 —— 杭州”),冒号表 关);3. 表声音 号)2. 今天天气 气真好 —— 你 “提示下文,需提 延长(如拟声词 真好,你明天要 明天要去旅行 前有提示词(说、 去旅行吗?(表 吗?(表话题转 后);4. 表总结 如下)”(“他 话题转换,无破 换,用破折号) 上文(较少用) 说:‘杭州是故 折号,错)3. 他 3. 他大喊 “加油 乡’”);例:他去 大喊:“加油 ——”(表声音延 了一个地方 —— ——”(表声音延 长,用破折号, 杭州(破折号), 长,错用冒号, 无需冒号) 那里有句话:“上 无需冒号) 有天堂,下有苏 杭”(冒号) 3.6 冒号(:) 标点符号 基本用法 常见错误场景 正确示例(√) 易混点辨析 (×) 冒号(:) 1. 用于提示下文 1. 他说,“我爱读 1. 他说:“我爱读 与破折号区分:冒 (如 “说、道、如 书。”(有提示词 书。”(有提示词 号需 “提前有提示 下、注意” 后,引 “说”,错用逗号, “说”,用冒号)2. 词”(“说、有、如 出说话内容或具 应用冒号)2. 我 我喜欢的水果 下”),破折号无 需(直接解释); 体事项);2. 用 喜欢的水果有, 有:苹果、香 注意:冒号引出的 于总结上文(较 苹果、香蕉、橘 蕉、橘子。(有 内容需完整(“他 少用,需前文有 子。(有提示词 提示词 “有”,用 说:我爱读书。” 多个事项);3. “有”,错用逗号, 冒号)3. 这是我 错,应加引 不可用于无提示 应用冒号)3. 这 的故乡 —— 杭 号:“他说:‘我爱 词的解释说明 是我的故乡:杭 州。(无提示 读书。’”) (应用破折号) 州。(无提示 词,用破折号) 词,错用冒号, 应用破折号) 3.7 感叹号(!) 6关注公众号:陆陆高分冲刺 ~领取:最新版“小中高考-总复习”、最新试卷下载 标点符号 基本用法 常见错误场景 正确示例(√) 易混点辨析 (×) 感叹号(!) 1. 用于感叹句末 1. 今天的天气很 1. 今天的天气很 与句号区分:感叹 尾(表强烈赞 好!(普通陈述 好。(普通陈述 号表 “强烈情感 / 美、感慨等情 句,无强烈情 句,用句号)2. 强硬语气”(“太精 感);2. 用于语 感,错用感叹 请把门关好! 彩了!”“不许 气强硬的祈使句 号)2. 请把门关 (语气强硬,用 动!”),句号表 末尾(表命令、 好。(语气强 感叹号)3. 难道 “平淡陈述 / 缓和 禁止);3. 用于 硬,需强调,错 这不是真理吗! 祈使”(“今天很精 加强语气的反问 用句号,应用感 (反问 + 强烈肯 彩。”“请不 句末尾(反问 + 叹号)3. 难道这 定,用感叹号) 动。”);注意:避 不是真理吗? 免多重感叹(“太好 感叹);4. 不可 (反问且表强烈 啦!!!” 错,单 滥用在普通陈述 肯定,错用问 个即可) 句中 号,可用感叹 号) 3.8 顿号(、) 标点符号 基本用法 常见错误场景 正确示例(√) 易混点辨析 (×) 顿号(、) 1. 用于句子内部 1. 他买了三、四 1. 他买了三四个 与逗号区分:顿号 短的并列词语 / 个苹果。(概数 苹果。(概数之 用于 “短并列词语 短语之间(停顿最 之间用顿号, 间无顿号)2. 同 / 短语,无停顿延 短);2. 用于缩 错)2. 同学们唱 学们唱歌,跳 长需求”(“笔、 略数之间(如 “第 歌、跳舞。(并 舞。(并列谓语 本、橡皮”),逗 三、四组”);3. 列谓语之间用顿 之间用逗号)3. 号用于 “长并列短 不可用于概数之间 号,错)3. 参加 参加活动的有工 语 / 分句,需停 (如 “三四 活动的有工人, 人、农民、教 顿延长”(“他喜欢 个”)、并列谓语 农民,教师。 师。(短并列词 读书,也喜欢写 之间 (短并列词语间 语间用顿号) 作”);例:货架 用逗号,错用顿 上有零食、饮料 号) (顿号),还有日 用品(逗号) 7关注公众号:陆陆高分冲刺 ~领取:最新版“小中高考-总复习”、最新试卷下载 3.9 分号(;) 标点符号 基本用法 常见错误场景 正确示例(√) 易混点辨析 (×) 分号(;) 1. 用于复句内部 1. 早晨我喜欢跑 1. 早晨,我喜欢 与逗号区分:分号表 并列分句之间 步;傍晚我喜欢 跑步;傍晚,我 “并列分句 / 分项列 (分句内已用逗 散步。(分句内 喜欢散步。(分 举的层次停顿”(“分 号,需区分层 无逗号,错用分 句内有逗号,用 句 1,……句;分 次);2. 用于分 号,应用逗号) 分号)2. 这次任 2,……”),逗号表 项列举的各项之 2. 这次任务要 务要求:第一, “分句内 / 非并列分 间(各项内有逗 话话话话,话话 准时集合;第 句的普通停顿”(“分 号);3. 不可用 集合;第二,服 二,服从安排; 句 1,分句 2”); 于非并列分句、 从安排;第三, 第三,注意安 与冒号区分:分号无 分句内无逗号的 注意安全。(正 全。(分项列举 “提示” 功能,仅表 情况 确)→ 错例:这 用分号)3. 因为 层次,冒号需 “提前 次任务要求:第 下雨了,所以运 提示”(“要求:第 一准时集合,第 动会延期。(因 一……”) 二服从安排,第 果复句用逗号) 三注意安全。 (分项列举无分 号,错)3. 因为 下雨了;所以运 动会延期。(因 果复句非并列, 错用分号,应用 逗号) 3.10 括号(()) 标点符号 基本用法 常见错误场景 正确示例(√) 易混点辨析 (×) 括号(()) 1. 用于句内注释 1. 他喜欢读古典小 1. 他喜欢读古典 与破折号区分:括 (补充说明词语 说(如《红楼梦》 小说(如《红楼 号表 “补充说明, / 短语,括号内 《三国演 梦》《三国演 可删去不影响句 无句末点号,紧 义》。)。(句内 义》)。(句内 意”(“小说(如 贴被注释内 注释带句号,错) 注释无句号)2. 《红楼》)”),破 8关注公众号:陆陆高分冲刺 ~领取:最新版“小中高考-总复习”、最新试卷下载 容);2. 用于句 2. 他每天坚持锻炼 他每天坚持锻 折号表 “解释说 外注释(补充说 (风雨无阻,已坚 炼。(风雨无 明,需突出内 明整个句子,括 持五年)。(句外 阻,已坚持五 容”(“朋友 —— 号内可带句末点 注释放句末点号 年)(句外注释 小明”);例:这本 号,放句末点号 前,错)3. 这是我 放句末点号后)3. 书(作者鲁迅)很 后);3. 不可用 的朋友(小明)。 这是我的朋友 经典(括号),它 于需强调的解释 (需轻微强调,错 —— 小明。(需 就是 ——《朝花夕 (应用破折号) 用括号,应用破折 强调,用破折 话话(话话号) 号) 号) 3.11 省略号(……) 标点符号 基本用法 常见错误场景 正确示例(√) 易混点辨析 (×) … …号)( 1. 用于引文省略 1. 超市里有苹 1. 超市里有苹 与句号区分:省略 (截取部分内 果、香蕉、橙 果、香蕉、橙子 号表 “语意未尽 / 容,省略多余部 子…… 等水果。 等水果。(用 内容省略”(“他 分);2. 用于列 (省略号与 “等” “等”,删省略 说:‘明天……’”), 举省略(省略同 连用,错)2. 他 号)2. 他 句号表 “语意完整 类事物);3. 用 说:“我…… 不知 说:“我…… 不知 结束”(“他说:‘明 于语意未尽(表 道。”(正确)→ 道。”(省略号后 天来。’”);与顿号 说话中断、语气 错例:他 无其他标点)3. 区分:列举省略用 迟疑);4. 不可 说:“我……,不知 他朗诵道:“床前 省略号(“水果:苹 与 “等、等等” 道。”(省略号后 明月光,疑是地 果、香蕉……”),完 整列举用顿号(“水 连用,不可后加 加逗号,错)3. 上霜……”(引文 果:苹果、香蕉、 其他标点 他朗诵道:“床前 省略用省略号) 橘子”) 明月光,疑是地上 霜。”(引文省略 未用省略号,错, 应删句号加省略 号) 3.12 书名号(《》) 标点符号 基本用法 常见错误场景 正确示例(√) 易混点辨析 9关注公众号:陆陆高分冲刺 ~领取:最新版“小中高考-总复习”、最新试卷下载 (×) 书名号(《》) 1. 用于标注书 1. 我喜欢读《语 1. 我喜欢读 “语 与引号区分:书名 籍、报刊、影 文天地》专栏。 文天地” 专栏。 号用于 “具有完整 视、歌曲、戏 (专栏名用书名 (专栏名用引 载体的作品名 剧、文章等的名 号,错,应用引 号)2. 今天学习 称”(《朝花夕拾》 《人民日报》), 称;2. 用于标注 号)2. 今天学习 了 “标点符号用 引号用于 “无完整 法规、条约等正 了《标点符号用 法” 这节课。(课 载体的特定名 式文件名称;3. 法》这节课。 程名用引号)3. 称”(“语文天地” 不可用于标注专 (课程名用书名 他观看了电影 专栏、“书香校园” 栏、课程、会 号,错,应用引 《流浪地球》。 活动);注意:丛 议、活动等名称 号)3. 他观看了 (影视名用书名 书名称不用书名号 (应用引号) 电影 “流浪地 号) (“科普丛书”), 球”。(影视名用 单本著作才用 引号,错,应用 (《科普丛书宇 书名号) 宙奥秘》 ) 3.13 标点符号 “三注意” • 结合语境:同一标点在不同语境中用法不同(如 “吗” 后,疑问句用问号,祈使句用句号:“你去 吗?”vs“你去吧。”); • 避免滥用:无需停顿的地方不用标点(如 “他认真地读书”,“地” 后无标点),不可叠用标点(如 “!?”“,。”,仅省略号可叠用 “………” 表省略更多); • 牢记高频错:中考常错点:选择问句问号位置、引号内标点位置、“的 / 话 / 得” 后不用句号、冒 号与破折号混淆,需重点记忆。 四. 复习策略 基础阶段(1-2 周) • 图谱构建:绘制 "标点符号家族树",区分点号(7 种)与标号(5 种),标注每种符号的 "身份 特征"(如问号表语气,引号表引用)。 • 口诀记忆话话话话话话话,话 "选择问,全句末用问;并列谓,中间不用顿"。 • 规范训练:每天练习 10 道基础题,重点纠正书写格式错误(如引号跨行、破折号断行)。 提升阶段(2-3 周) 10关注公众号:陆陆高分冲刺 ~领取:最新版“小中高考-总复习”、最新试卷下载 • 错误归类:建立错题本,按 "顿号误用"" 引号错位 " 等类型整理,每类附 3 个典型案例。 • 语境分析:选取 2024-2025 年真题中的语段题,分析标点与上下文的关系(如复句层次、情感变 化)。 • 对比训练:设计易混符号对比表,如: 符号组合 区别要点 例句 冒号 vs 话话号 冒号表分项,破折号表注 冒号:今天做三件事:买菜、做饭、打 释 扫破折号:今天做三件事 —— 都是家 务 冲刺阶段(1 周) • 套题训练:每天完成 1 套中考真题标点专题(10-15 题),限时 10 分钟完成。 • 模拟命题:选取课文片段,尝试设计 1-2 道标点错题,深化对命题规律的理解。 • 高频复盘:重点复习四大高频符号(顿号、问号、引号、破折号)的 12 种易错情况。 五. 提分技巧 技巧 1:三步解题法 1. 定类型:判断题目考查点(如符号用法、格式规范); 2. 找标志话话别话话话(话 "等" 提示省略号错误,"话" 提示引号位置); 3. 验语境:代入原文验证是否符合表达意图(如疑问语气是否成立)。 技巧 2:陷阱识别术 • 陷阱 1:概数 vs 缩略数 看到 "三四个"" 五六天 "(概数),直接排除顿号;看到" 第三、四组 "(缩略数),确认顿号正 确。 • 陷阱 2:独立引用 vs 非独立引用 引用内容完整成句(独立),句号在引号内;作为句子成分(非独立),句号在引号外。 • 陷阱 3:并列关系层级 11关注公众号:陆陆高分冲刺 ~领取:最新版“小中高考-总复习”、最新试卷下载 出现多个并列成分时,先找 "和"" 及 " 等连词,连词前不用顿号;再看是否有大小并列(大并列用 逗号)。 技巧 3:应急口诀 • 问号:"有疑才问,无疑问用句" • 顿号:"短并顿,长并逗,谓补不用顿" • 引号:"独立内,非独立外" • 冒号:"管到末,不重复" • 破折号:"不与即,不与括" 技巧 4:实战锦囊 • 遇到复杂语段,先划分句子层次(主谓宾结构),再判断标点; • 话确定话,用 "删除法":删去可疑标点,看句意是否改变(如删去破折号不影响则正确); • 作文中标点规范:标题不用句号,对话 "话" 后标点要规范,段落结尾不滥用省略号。 六. 专项训练 一、选择题(15 道) 1.(2025北京卷 )下列句子标点使用正确的一项是( ) A. 超市里有苹果、香蕉、橙子等…… 水果。 B. 我不知道他明天会不会来? C. “这道题太难了,” 小明皱着眉说:“我得再想想。” D. 我们要践行 “绿水青山就是金山银山” 的理念。 2.(2025上海卷 )下列句子标点使用正确的一项是( ) A. 学校组织了 “红色研学” 活动,我们参观了《李大钊纪念馆》。 B. 你是喜欢读小说,还是喜欢读散文,或者喜欢读诗歌? C. 他每天坚持练习书法,楷书、行书、草书…… 等字体都有涉猎。 D. 老师说:“明天请带好课本,笔记本和文具。” 3.(2025广州卷 )下列句子标点使用正确的一项是( ) 12关注公众号:陆陆高分冲刺 ~领取:最新版“小中高考-总复习”、最新试卷下载 A. 春天的公园里,桃花、杏花、梨花竞相开放;红的像火,粉的像霞,白的像雪。 B. 我刚买了《西游记》、《三国演义》和《水浒传》三本古典名著。 C. 他问我:“今天下午有什么安排?我想和你一起去图书馆。” D. 参加比赛的科目有语文、数学、英语…… 以及物理、化学。 4.(2025深圳卷 )下列句子标点使用正确的一项是( ) A. 妈妈告诉我:“明天要降温,记得多穿衣服。” B. 这个问题该怎么解决:是先找资料,还是先问老师? C. 他看上去很疲惫,是不是昨晚没休息好? D. 我们班的同学来自不同地方,北京、上海、四川、云南…… 等。 5.(2025武汉卷 )下列句子标点使用正确的一项是( ) A. “快点!要迟到了,” 妈妈催促道:“赶紧拿上书包。” B. 我最喜欢的季节是秋天,因为它有金黄的稻田、火红的枫叶。 C. 《论语》中有句话:“学而不思则罔,思而不学则殆。” D. 他不确定这件事是真的?还是假的? 6.(2025成都卷 )下列句子标点使用正确的一项是( ) A. 国家出台了《关于加强青少年体育锻炼的意见》,要求学生每天运动一小时。 B. 教室里摆放着很多绿植,有绿萝、吊兰、多肉…… 等。 C. “你今天怎么没来上课,” 老师问:“是不是身体不舒服?” D. 我想去公园散步,或者去书店看书? 7.(2025杭州卷 )下列句子标点使用正确的一项是( ) A. 他的爱好很广泛,唱歌、跳舞、绘画,还有摄影。 B. 我读过《背影》这篇散文,作者是朱自清先生。 C. “太棒了!” 她兴奋地说:“我们终于完成任务了。” D. 这次考试的科目有语文、数学;英语、物理和化学。 8.(2025苏州卷 )下列句子标点使用正确的一项是( ) A. 你周末是去爬山,还是去看电影? B. 老师强调:“上课要认真听讲,积极思考。” 这是学习的关键。 C. 书架上有《哈利・波特》、《夏洛的网》等儿童读物。 13关注公众号:陆陆高分冲刺 ~领取:最新版“小中高考-总复习”、最新试卷下载 D. 他说:明天我要去外婆家,可能不回来吃饭了。 9.(2025西安卷 )下列句子标点使用正确的一项是( ) A. 杜甫诗云:“会当凌绝顶,一览众山小。” B. 我问他:“你知道这个成语的意思吗”? C. 她经常说,“读书使人明智,写作使人严谨。” D. 校园里的树木有杨树、柳树、松树…… 和柏树。 10.(2025天津卷 )下列句子标点使用正确的一项是( ) A. 菜市场里的蔬菜真多:白菜、萝卜、黄瓜;西红柿、茄子、豆角,应有尽有。 B. 他告诉我,他最喜欢的书是《小王子》等…… C. “今天的天气真好,” 她说:“我们去放风筝吧。” D. 你知道这个问题该怎么解决吗?我实在想不出来。 11.(2025重庆卷 )下列句子标点使用正确的一项是( ) A. 《荷塘月色》是朱自清的代表作之一,写得十分优美。 B. 她穿着一件红色的、漂亮的、新的连衣裙。 C. 老师问:“大家预习课文了吗?请举手。” D. 公园里的人真多,有的散步、有的跳舞、有的下棋。 12.(2025南京卷 )下列句子标点使用正确的一项是( ) A. “我回来了,” 妈妈推开家门说。 B. 这个周末,我打算去参观博物馆:了解历史文化。 C. 他买了很多水果,有苹果、香蕉、梨…… 等。 D. 你明天能来参加活动吗,或者我改天去找你? 13.(2025长沙卷 )下列句子标点使用正确的一项是( ) A. 古人云:“读书破万卷,下笔如有神。” 这话说得很有道理。 B. 他怎么会不知道这件事呢?难道他故意隐瞒? C. 我们班的同学都很努力,小明、小红、小刚…… 等都取得了进步。 D. “快去洗手,” 妈妈说:“饭前洗手是好习惯。” 14.(2025青岛卷 )下列句子标点使用正确的一项是( ) A. 这个孩子大概七、八岁,长得很可爱。 14关注公众号:陆陆高分冲刺 ~领取:最新版“小中高考-总复习”、最新试卷下载 B. 我读过《西游记》,里面的孙悟空形象很经典。 C. “今天的作业有点多,” 小红说:“我得抓紧时间做。” D. 公园里有很多花,牡丹、月季、玫瑰…… 和郁金香。 15.(2025郑州卷 )下列句子标点使用正确的一项是( ) A. 学习要讲究方法:比如课前预习、课上认真听、课后及时复习。 B. 他喜欢的运动有跑步、游泳;篮球、足球。 C. 《朝花夕拾》记录了鲁迅的童年和青年生活。 D. “明天一起去看电影吧,” 他问我:“你有空吗?” 二、修改题(10 道) 1.(2025济南卷 )下面句子标点有两处错误,请修改。 我校举办了《经典诵读比赛》,同学们朗诵了《诗经》《楚辞》中的篇目。还分享了自己的感悟。 2.(2025合肥卷 )下面句子标点有两,处错误请修改。 老师说:“要多读书,读好书。” 我记住了这句话,并且买了《童年》、《在人间》等名著。 3.(2025福州卷 )下面句子标点有两处错误,请修改。 他今年大概十二、三岁,喜欢看《科幻世界》杂志,经常在上面发表小短文。还参加了学校的写作社 团。 4.(2025厦门卷 )下面句子标点有两处错误,请修改。 学校发布了《关于开展课后服务的通知》,通知要求:“课后服务内容包括作业辅导、兴趣小组。体 育锻炼。” 5.(2025南昌卷 )下面句子标点有两处错误,请修改。 你周末是去看电影,还是去逛书店?我打算去书店,买几本喜欢的书。比如《小王子》《格林童 话》。 6.(2025长沙卷 )下面句子标点有两,处错误请修改。 妈妈告诉我:“今天有客人来家里,要礼貌待人。” 我点点头,说,我知道了。 7.(2025昆 明卷)下面句子标点有两处错误,请修改。 《环境调查报告》显示,城市空气质量有所改善;但农村垃圾处理问题仍需关注。我们要共同保护环 境。 8.(2025贵阳卷 )下面句子标点有两处错误,请修改。 15关注公众号:陆陆高分冲刺 ~领取:最新版“小中高考-总复习”、最新试卷下载 “快点过来,” 小明朝我喊:“我们一起玩游戏。” 院子里有很多小朋友,有的跳绳、有的踢毽 子。 9.(2025南宁卷 )下面句子标点有两处错误,请修改。 超市里的商品真多,零食、日用品、蔬菜水果等…… 我买了牛奶、面包和鸡蛋。 10.(2025海口卷 )下面句子标点有两处错误,请修改。 “读书能增长见识,” 老师说。“还能提升修养。” 我们要养成每天读书的习惯,比如读《论语》 《唐诗三百首》。 三、辨析题(5 道) 1.(2025哈尔滨卷 )下列文段中标点使用错误的是第___句。 ①老师推荐我们阅读《朝花夕拾》《骆驼祥子》两部经典;②并要求我们思考:“作品中的人物有哪 些特点?”③课后,大家讨论了 “祥子的悲剧”、“阿长的善良” 等话题;④还分享了自己的阅读 笔记。 2.(2025长春卷 )下列文段中标点使用错误的是第___句。 ①学校开展了 “科技节” 活动;②活动内容丰富:有机器人展示、航模比赛。③同学们积极参与, 制作了很多优秀作品;④老师还为获奖同学颁发了证书。 3.(2025沈阳卷 )下列文段中标点使用错误的是第___句。 ①《校园安全须知》中明确规定:“禁止携带危险物品进校园。”②课间时,同学们可以跳绳、踢毽 子;③也可以看课外书,比如《安徒生童话》《伊索寓言》。④学校还组织了《安全演练》,提高大 家的安全意识。 4.(2025石家庄卷 )下列文段中标点使用错误的是第___句。 ①春天来了,公园里的花竞相开放;②桃花红,杏花粉,梨花白。③很多游客来赏花,有的拍照留 念;④有的写生绘画,还有的散步聊天。 5.(2025太原卷 )下列文段中标点使用错误的是第___句。 ①“你读过《西游记》吗?” 小明问小红;②“里面的孙悟空会七十二变,特别厉害。”③小红 说:“我读过,我最喜欢孙悟空了?”④他们还一起讨论了书中的其他人物。 16
基本 文件 流程 错误 SQL 调试
  1. 请求信息 : 2026-03-10 04:47:11 HTTP/1.1 GET : https://www.yeyulingfeng.com/wendang/369540.html
  2. 运行时间 : 0.206692s [ 吞吐率:4.84req/s ] 内存消耗:5,478.46kb 文件加载:144
  3. 缓存信息 : 0 reads,0 writes
  4. 会话信息 : SESSION_ID=77ca00788156f943b8f7c2def2e83106
  1. /yingpanguazai/ssd/ssd1/www/wwww.yeyulingfeng.com/public/index.php ( 0.79 KB )
  2. /yingpanguazai/ssd/ssd1/www/wwww.yeyulingfeng.com/vendor/autoload.php ( 0.17 KB )
  3. /yingpanguazai/ssd/ssd1/www/wwww.yeyulingfeng.com/vendor/composer/autoload_real.php ( 2.49 KB )
  4. /yingpanguazai/ssd/ssd1/www/wwww.yeyulingfeng.com/vendor/composer/platform_check.php ( 0.90 KB )
  5. /yingpanguazai/ssd/ssd1/www/wwww.yeyulingfeng.com/vendor/composer/ClassLoader.php ( 14.03 KB )
  6. /yingpanguazai/ssd/ssd1/www/wwww.yeyulingfeng.com/vendor/composer/autoload_static.php ( 6.05 KB )
  7. /yingpanguazai/ssd/ssd1/www/wwww.yeyulingfeng.com/vendor/topthink/think-helper/src/helper.php ( 8.34 KB )
  8. /yingpanguazai/ssd/ssd1/www/wwww.yeyulingfeng.com/vendor/topthink/think-validate/src/helper.php ( 2.19 KB )
  9. /yingpanguazai/ssd/ssd1/www/wwww.yeyulingfeng.com/vendor/ralouphie/getallheaders/src/getallheaders.php ( 1.60 KB )
  10. /yingpanguazai/ssd/ssd1/www/wwww.yeyulingfeng.com/vendor/topthink/think-orm/src/helper.php ( 1.47 KB )
  11. /yingpanguazai/ssd/ssd1/www/wwww.yeyulingfeng.com/vendor/topthink/think-orm/stubs/load_stubs.php ( 0.16 KB )
  12. /yingpanguazai/ssd/ssd1/www/wwww.yeyulingfeng.com/vendor/topthink/framework/src/think/Exception.php ( 1.69 KB )
  13. /yingpanguazai/ssd/ssd1/www/wwww.yeyulingfeng.com/vendor/topthink/think-container/src/Facade.php ( 2.71 KB )
  14. /yingpanguazai/ssd/ssd1/www/wwww.yeyulingfeng.com/vendor/symfony/deprecation-contracts/function.php ( 0.99 KB )
  15. /yingpanguazai/ssd/ssd1/www/wwww.yeyulingfeng.com/vendor/symfony/polyfill-mbstring/bootstrap.php ( 8.26 KB )
  16. /yingpanguazai/ssd/ssd1/www/wwww.yeyulingfeng.com/vendor/symfony/polyfill-mbstring/bootstrap80.php ( 9.78 KB )
  17. /yingpanguazai/ssd/ssd1/www/wwww.yeyulingfeng.com/vendor/symfony/var-dumper/Resources/functions/dump.php ( 1.49 KB )
  18. /yingpanguazai/ssd/ssd1/www/wwww.yeyulingfeng.com/vendor/topthink/think-dumper/src/helper.php ( 0.18 KB )
  19. /yingpanguazai/ssd/ssd1/www/wwww.yeyulingfeng.com/vendor/symfony/var-dumper/VarDumper.php ( 4.30 KB )
  20. /yingpanguazai/ssd/ssd1/www/wwww.yeyulingfeng.com/vendor/guzzlehttp/guzzle/src/functions_include.php ( 0.16 KB )
  21. /yingpanguazai/ssd/ssd1/www/wwww.yeyulingfeng.com/vendor/guzzlehttp/guzzle/src/functions.php ( 5.54 KB )
  22. /yingpanguazai/ssd/ssd1/www/wwww.yeyulingfeng.com/vendor/topthink/framework/src/think/App.php ( 15.30 KB )
  23. /yingpanguazai/ssd/ssd1/www/wwww.yeyulingfeng.com/vendor/topthink/think-container/src/Container.php ( 15.76 KB )
  24. /yingpanguazai/ssd/ssd1/www/wwww.yeyulingfeng.com/vendor/psr/container/src/ContainerInterface.php ( 1.02 KB )
  25. /yingpanguazai/ssd/ssd1/www/wwww.yeyulingfeng.com/app/provider.php ( 0.19 KB )
  26. /yingpanguazai/ssd/ssd1/www/wwww.yeyulingfeng.com/vendor/topthink/framework/src/think/Http.php ( 6.04 KB )
  27. /yingpanguazai/ssd/ssd1/www/wwww.yeyulingfeng.com/vendor/topthink/think-helper/src/helper/Str.php ( 7.29 KB )
  28. /yingpanguazai/ssd/ssd1/www/wwww.yeyulingfeng.com/vendor/topthink/framework/src/think/Env.php ( 4.68 KB )
  29. /yingpanguazai/ssd/ssd1/www/wwww.yeyulingfeng.com/app/common.php ( 0.03 KB )
  30. /yingpanguazai/ssd/ssd1/www/wwww.yeyulingfeng.com/vendor/topthink/framework/src/helper.php ( 18.78 KB )
  31. /yingpanguazai/ssd/ssd1/www/wwww.yeyulingfeng.com/vendor/topthink/framework/src/think/Config.php ( 5.54 KB )
  32. /yingpanguazai/ssd/ssd1/www/wwww.yeyulingfeng.com/config/alipay.php ( 3.59 KB )
  33. /yingpanguazai/ssd/ssd1/www/wwww.yeyulingfeng.com/vendor/topthink/framework/src/think/facade/Env.php ( 1.67 KB )
  34. /yingpanguazai/ssd/ssd1/www/wwww.yeyulingfeng.com/config/app.php ( 0.95 KB )
  35. /yingpanguazai/ssd/ssd1/www/wwww.yeyulingfeng.com/config/cache.php ( 0.78 KB )
  36. /yingpanguazai/ssd/ssd1/www/wwww.yeyulingfeng.com/config/console.php ( 0.23 KB )
  37. /yingpanguazai/ssd/ssd1/www/wwww.yeyulingfeng.com/config/cookie.php ( 0.56 KB )
  38. /yingpanguazai/ssd/ssd1/www/wwww.yeyulingfeng.com/config/database.php ( 2.48 KB )
  39. /yingpanguazai/ssd/ssd1/www/wwww.yeyulingfeng.com/config/filesystem.php ( 0.61 KB )
  40. /yingpanguazai/ssd/ssd1/www/wwww.yeyulingfeng.com/config/lang.php ( 0.91 KB )
  41. /yingpanguazai/ssd/ssd1/www/wwww.yeyulingfeng.com/config/log.php ( 1.35 KB )
  42. /yingpanguazai/ssd/ssd1/www/wwww.yeyulingfeng.com/config/middleware.php ( 0.19 KB )
  43. /yingpanguazai/ssd/ssd1/www/wwww.yeyulingfeng.com/config/route.php ( 1.89 KB )
  44. /yingpanguazai/ssd/ssd1/www/wwww.yeyulingfeng.com/config/session.php ( 0.57 KB )
  45. /yingpanguazai/ssd/ssd1/www/wwww.yeyulingfeng.com/config/trace.php ( 0.34 KB )
  46. /yingpanguazai/ssd/ssd1/www/wwww.yeyulingfeng.com/config/view.php ( 0.82 KB )
  47. /yingpanguazai/ssd/ssd1/www/wwww.yeyulingfeng.com/app/event.php ( 0.25 KB )
  48. /yingpanguazai/ssd/ssd1/www/wwww.yeyulingfeng.com/vendor/topthink/framework/src/think/Event.php ( 7.67 KB )
  49. /yingpanguazai/ssd/ssd1/www/wwww.yeyulingfeng.com/app/service.php ( 0.13 KB )
  50. /yingpanguazai/ssd/ssd1/www/wwww.yeyulingfeng.com/app/AppService.php ( 0.26 KB )
  51. /yingpanguazai/ssd/ssd1/www/wwww.yeyulingfeng.com/vendor/topthink/framework/src/think/Service.php ( 1.64 KB )
  52. /yingpanguazai/ssd/ssd1/www/wwww.yeyulingfeng.com/vendor/topthink/framework/src/think/Lang.php ( 7.35 KB )
  53. /yingpanguazai/ssd/ssd1/www/wwww.yeyulingfeng.com/vendor/topthink/framework/src/lang/zh-cn.php ( 13.70 KB )
  54. /yingpanguazai/ssd/ssd1/www/wwww.yeyulingfeng.com/vendor/topthink/framework/src/think/initializer/Error.php ( 3.31 KB )
  55. /yingpanguazai/ssd/ssd1/www/wwww.yeyulingfeng.com/vendor/topthink/framework/src/think/initializer/RegisterService.php ( 1.33 KB )
  56. /yingpanguazai/ssd/ssd1/www/wwww.yeyulingfeng.com/vendor/services.php ( 0.14 KB )
  57. /yingpanguazai/ssd/ssd1/www/wwww.yeyulingfeng.com/vendor/topthink/framework/src/think/service/PaginatorService.php ( 1.52 KB )
  58. /yingpanguazai/ssd/ssd1/www/wwww.yeyulingfeng.com/vendor/topthink/framework/src/think/service/ValidateService.php ( 0.99 KB )
  59. /yingpanguazai/ssd/ssd1/www/wwww.yeyulingfeng.com/vendor/topthink/framework/src/think/service/ModelService.php ( 2.04 KB )
  60. /yingpanguazai/ssd/ssd1/www/wwww.yeyulingfeng.com/vendor/topthink/think-trace/src/Service.php ( 0.77 KB )
  61. /yingpanguazai/ssd/ssd1/www/wwww.yeyulingfeng.com/vendor/topthink/framework/src/think/Middleware.php ( 6.72 KB )
  62. /yingpanguazai/ssd/ssd1/www/wwww.yeyulingfeng.com/vendor/topthink/framework/src/think/initializer/BootService.php ( 0.77 KB )
  63. /yingpanguazai/ssd/ssd1/www/wwww.yeyulingfeng.com/vendor/topthink/think-orm/src/Paginator.php ( 11.86 KB )
  64. /yingpanguazai/ssd/ssd1/www/wwww.yeyulingfeng.com/vendor/topthink/think-validate/src/Validate.php ( 63.20 KB )
  65. /yingpanguazai/ssd/ssd1/www/wwww.yeyulingfeng.com/vendor/topthink/think-orm/src/Model.php ( 23.55 KB )
  66. /yingpanguazai/ssd/ssd1/www/wwww.yeyulingfeng.com/vendor/topthink/think-orm/src/model/concern/Attribute.php ( 21.05 KB )
  67. /yingpanguazai/ssd/ssd1/www/wwww.yeyulingfeng.com/vendor/topthink/think-orm/src/model/concern/AutoWriteData.php ( 4.21 KB )
  68. /yingpanguazai/ssd/ssd1/www/wwww.yeyulingfeng.com/vendor/topthink/think-orm/src/model/concern/Conversion.php ( 6.44 KB )
  69. /yingpanguazai/ssd/ssd1/www/wwww.yeyulingfeng.com/vendor/topthink/think-orm/src/model/concern/DbConnect.php ( 5.16 KB )
  70. /yingpanguazai/ssd/ssd1/www/wwww.yeyulingfeng.com/vendor/topthink/think-orm/src/model/concern/ModelEvent.php ( 2.33 KB )
  71. /yingpanguazai/ssd/ssd1/www/wwww.yeyulingfeng.com/vendor/topthink/think-orm/src/model/concern/RelationShip.php ( 28.29 KB )
  72. /yingpanguazai/ssd/ssd1/www/wwww.yeyulingfeng.com/vendor/topthink/think-helper/src/contract/Arrayable.php ( 0.09 KB )
  73. /yingpanguazai/ssd/ssd1/www/wwww.yeyulingfeng.com/vendor/topthink/think-helper/src/contract/Jsonable.php ( 0.13 KB )
  74. /yingpanguazai/ssd/ssd1/www/wwww.yeyulingfeng.com/vendor/topthink/think-orm/src/model/contract/Modelable.php ( 0.09 KB )
  75. /yingpanguazai/ssd/ssd1/www/wwww.yeyulingfeng.com/vendor/topthink/framework/src/think/Db.php ( 2.88 KB )
  76. /yingpanguazai/ssd/ssd1/www/wwww.yeyulingfeng.com/vendor/topthink/think-orm/src/DbManager.php ( 8.52 KB )
  77. /yingpanguazai/ssd/ssd1/www/wwww.yeyulingfeng.com/vendor/topthink/framework/src/think/Log.php ( 6.28 KB )
  78. /yingpanguazai/ssd/ssd1/www/wwww.yeyulingfeng.com/vendor/topthink/framework/src/think/Manager.php ( 3.92 KB )
  79. /yingpanguazai/ssd/ssd1/www/wwww.yeyulingfeng.com/vendor/psr/log/src/LoggerTrait.php ( 2.69 KB )
  80. /yingpanguazai/ssd/ssd1/www/wwww.yeyulingfeng.com/vendor/psr/log/src/LoggerInterface.php ( 2.71 KB )
  81. /yingpanguazai/ssd/ssd1/www/wwww.yeyulingfeng.com/vendor/topthink/framework/src/think/Cache.php ( 4.92 KB )
  82. /yingpanguazai/ssd/ssd1/www/wwww.yeyulingfeng.com/vendor/psr/simple-cache/src/CacheInterface.php ( 4.71 KB )
  83. /yingpanguazai/ssd/ssd1/www/wwww.yeyulingfeng.com/vendor/topthink/think-helper/src/helper/Arr.php ( 16.63 KB )
  84. /yingpanguazai/ssd/ssd1/www/wwww.yeyulingfeng.com/vendor/topthink/framework/src/think/cache/driver/File.php ( 7.84 KB )
  85. /yingpanguazai/ssd/ssd1/www/wwww.yeyulingfeng.com/vendor/topthink/framework/src/think/cache/Driver.php ( 9.03 KB )
  86. /yingpanguazai/ssd/ssd1/www/wwww.yeyulingfeng.com/vendor/topthink/framework/src/think/contract/CacheHandlerInterface.php ( 1.99 KB )
  87. /yingpanguazai/ssd/ssd1/www/wwww.yeyulingfeng.com/app/Request.php ( 0.09 KB )
  88. /yingpanguazai/ssd/ssd1/www/wwww.yeyulingfeng.com/vendor/topthink/framework/src/think/Request.php ( 55.78 KB )
  89. /yingpanguazai/ssd/ssd1/www/wwww.yeyulingfeng.com/app/middleware.php ( 0.25 KB )
  90. /yingpanguazai/ssd/ssd1/www/wwww.yeyulingfeng.com/vendor/topthink/framework/src/think/Pipeline.php ( 2.61 KB )
  91. /yingpanguazai/ssd/ssd1/www/wwww.yeyulingfeng.com/vendor/topthink/think-trace/src/TraceDebug.php ( 3.40 KB )
  92. /yingpanguazai/ssd/ssd1/www/wwww.yeyulingfeng.com/vendor/topthink/framework/src/think/middleware/SessionInit.php ( 1.94 KB )
  93. /yingpanguazai/ssd/ssd1/www/wwww.yeyulingfeng.com/vendor/topthink/framework/src/think/Session.php ( 1.80 KB )
  94. /yingpanguazai/ssd/ssd1/www/wwww.yeyulingfeng.com/vendor/topthink/framework/src/think/session/driver/File.php ( 6.27 KB )
  95. /yingpanguazai/ssd/ssd1/www/wwww.yeyulingfeng.com/vendor/topthink/framework/src/think/contract/SessionHandlerInterface.php ( 0.87 KB )
  96. /yingpanguazai/ssd/ssd1/www/wwww.yeyulingfeng.com/vendor/topthink/framework/src/think/session/Store.php ( 7.12 KB )
  97. /yingpanguazai/ssd/ssd1/www/wwww.yeyulingfeng.com/vendor/topthink/framework/src/think/Route.php ( 23.73 KB )
  98. /yingpanguazai/ssd/ssd1/www/wwww.yeyulingfeng.com/vendor/topthink/framework/src/think/route/RuleName.php ( 5.75 KB )
  99. /yingpanguazai/ssd/ssd1/www/wwww.yeyulingfeng.com/vendor/topthink/framework/src/think/route/Domain.php ( 2.53 KB )
  100. /yingpanguazai/ssd/ssd1/www/wwww.yeyulingfeng.com/vendor/topthink/framework/src/think/route/RuleGroup.php ( 22.43 KB )
  101. /yingpanguazai/ssd/ssd1/www/wwww.yeyulingfeng.com/vendor/topthink/framework/src/think/route/Rule.php ( 26.95 KB )
  102. /yingpanguazai/ssd/ssd1/www/wwww.yeyulingfeng.com/vendor/topthink/framework/src/think/route/RuleItem.php ( 9.78 KB )
  103. /yingpanguazai/ssd/ssd1/www/wwww.yeyulingfeng.com/route/app.php ( 3.82 KB )
  104. /yingpanguazai/ssd/ssd1/www/wwww.yeyulingfeng.com/vendor/topthink/framework/src/think/facade/Route.php ( 4.70 KB )
  105. /yingpanguazai/ssd/ssd1/www/wwww.yeyulingfeng.com/vendor/topthink/framework/src/think/route/dispatch/Controller.php ( 4.74 KB )
  106. /yingpanguazai/ssd/ssd1/www/wwww.yeyulingfeng.com/vendor/topthink/framework/src/think/route/Dispatch.php ( 10.44 KB )
  107. /yingpanguazai/ssd/ssd1/www/wwww.yeyulingfeng.com/app/controller/Index.php ( 9.69 KB )
  108. /yingpanguazai/ssd/ssd1/www/wwww.yeyulingfeng.com/app/BaseController.php ( 2.05 KB )
  109. /yingpanguazai/ssd/ssd1/www/wwww.yeyulingfeng.com/vendor/topthink/think-orm/src/facade/Db.php ( 0.93 KB )
  110. /yingpanguazai/ssd/ssd1/www/wwww.yeyulingfeng.com/vendor/topthink/think-orm/src/db/connector/Mysql.php ( 5.44 KB )
  111. /yingpanguazai/ssd/ssd1/www/wwww.yeyulingfeng.com/vendor/topthink/think-orm/src/db/PDOConnection.php ( 52.47 KB )
  112. /yingpanguazai/ssd/ssd1/www/wwww.yeyulingfeng.com/vendor/topthink/think-orm/src/db/Connection.php ( 8.39 KB )
  113. /yingpanguazai/ssd/ssd1/www/wwww.yeyulingfeng.com/vendor/topthink/think-orm/src/db/ConnectionInterface.php ( 4.57 KB )
  114. /yingpanguazai/ssd/ssd1/www/wwww.yeyulingfeng.com/vendor/topthink/think-orm/src/db/builder/Mysql.php ( 16.58 KB )
  115. /yingpanguazai/ssd/ssd1/www/wwww.yeyulingfeng.com/vendor/topthink/think-orm/src/db/Builder.php ( 24.06 KB )
  116. /yingpanguazai/ssd/ssd1/www/wwww.yeyulingfeng.com/vendor/topthink/think-orm/src/db/BaseBuilder.php ( 27.50 KB )
  117. /yingpanguazai/ssd/ssd1/www/wwww.yeyulingfeng.com/vendor/topthink/think-orm/src/db/Query.php ( 15.71 KB )
  118. /yingpanguazai/ssd/ssd1/www/wwww.yeyulingfeng.com/vendor/topthink/think-orm/src/db/BaseQuery.php ( 45.13 KB )
  119. /yingpanguazai/ssd/ssd1/www/wwww.yeyulingfeng.com/vendor/topthink/think-orm/src/db/concern/TimeFieldQuery.php ( 7.43 KB )
  120. /yingpanguazai/ssd/ssd1/www/wwww.yeyulingfeng.com/vendor/topthink/think-orm/src/db/concern/AggregateQuery.php ( 3.26 KB )
  121. /yingpanguazai/ssd/ssd1/www/wwww.yeyulingfeng.com/vendor/topthink/think-orm/src/db/concern/ModelRelationQuery.php ( 20.07 KB )
  122. /yingpanguazai/ssd/ssd1/www/wwww.yeyulingfeng.com/vendor/topthink/think-orm/src/db/concern/ParamsBind.php ( 3.66 KB )
  123. /yingpanguazai/ssd/ssd1/www/wwww.yeyulingfeng.com/vendor/topthink/think-orm/src/db/concern/ResultOperation.php ( 7.01 KB )
  124. /yingpanguazai/ssd/ssd1/www/wwww.yeyulingfeng.com/vendor/topthink/think-orm/src/db/concern/WhereQuery.php ( 19.37 KB )
  125. /yingpanguazai/ssd/ssd1/www/wwww.yeyulingfeng.com/vendor/topthink/think-orm/src/db/concern/JoinAndViewQuery.php ( 7.11 KB )
  126. /yingpanguazai/ssd/ssd1/www/wwww.yeyulingfeng.com/vendor/topthink/think-orm/src/db/concern/TableFieldInfo.php ( 2.63 KB )
  127. /yingpanguazai/ssd/ssd1/www/wwww.yeyulingfeng.com/vendor/topthink/think-orm/src/db/concern/Transaction.php ( 2.77 KB )
  128. /yingpanguazai/ssd/ssd1/www/wwww.yeyulingfeng.com/vendor/topthink/framework/src/think/log/driver/File.php ( 5.96 KB )
  129. /yingpanguazai/ssd/ssd1/www/wwww.yeyulingfeng.com/vendor/topthink/framework/src/think/contract/LogHandlerInterface.php ( 0.86 KB )
  130. /yingpanguazai/ssd/ssd1/www/wwww.yeyulingfeng.com/vendor/topthink/framework/src/think/log/Channel.php ( 3.89 KB )
  131. /yingpanguazai/ssd/ssd1/www/wwww.yeyulingfeng.com/vendor/topthink/framework/src/think/event/LogRecord.php ( 1.02 KB )
  132. /yingpanguazai/ssd/ssd1/www/wwww.yeyulingfeng.com/vendor/topthink/think-helper/src/Collection.php ( 16.47 KB )
  133. /yingpanguazai/ssd/ssd1/www/wwww.yeyulingfeng.com/vendor/topthink/framework/src/think/facade/View.php ( 1.70 KB )
  134. /yingpanguazai/ssd/ssd1/www/wwww.yeyulingfeng.com/vendor/topthink/framework/src/think/View.php ( 4.39 KB )
  135. /yingpanguazai/ssd/ssd1/www/wwww.yeyulingfeng.com/vendor/topthink/framework/src/think/Response.php ( 8.81 KB )
  136. /yingpanguazai/ssd/ssd1/www/wwww.yeyulingfeng.com/vendor/topthink/framework/src/think/response/View.php ( 3.29 KB )
  137. /yingpanguazai/ssd/ssd1/www/wwww.yeyulingfeng.com/vendor/topthink/framework/src/think/Cookie.php ( 6.06 KB )
  138. /yingpanguazai/ssd/ssd1/www/wwww.yeyulingfeng.com/vendor/topthink/think-view/src/Think.php ( 8.38 KB )
  139. /yingpanguazai/ssd/ssd1/www/wwww.yeyulingfeng.com/vendor/topthink/framework/src/think/contract/TemplateHandlerInterface.php ( 1.60 KB )
  140. /yingpanguazai/ssd/ssd1/www/wwww.yeyulingfeng.com/vendor/topthink/think-template/src/Template.php ( 46.61 KB )
  141. /yingpanguazai/ssd/ssd1/www/wwww.yeyulingfeng.com/vendor/topthink/think-template/src/template/driver/File.php ( 2.41 KB )
  142. /yingpanguazai/ssd/ssd1/www/wwww.yeyulingfeng.com/vendor/topthink/think-template/src/template/contract/DriverInterface.php ( 0.86 KB )
  143. /yingpanguazai/ssd/ssd1/www/wwww.yeyulingfeng.com/runtime/temp/10a0c909b6afa23b5a52a2e2d58c3c0f.php ( 21.72 KB )
  144. /yingpanguazai/ssd/ssd1/www/wwww.yeyulingfeng.com/vendor/topthink/think-trace/src/Html.php ( 4.42 KB )
  1. CONNECT:[ UseTime:0.000834s ] mysql:host=127.0.0.1;port=3306;dbname=wenku;charset=utf8mb4
  2. SHOW FULL COLUMNS FROM `fenlei` [ RunTime:0.000885s ]
  3. SELECT * FROM `fenlei` WHERE `fid` = 0 [ RunTime:0.000334s ]
  4. SELECT * FROM `fenlei` WHERE `fid` = 63 [ RunTime:0.000291s ]
  5. SHOW FULL COLUMNS FROM `set` [ RunTime:0.000431s ]
  6. SELECT * FROM `set` [ RunTime:0.000209s ]
  7. SHOW FULL COLUMNS FROM `wendang` [ RunTime:0.000609s ]
  8. SELECT * FROM `wendang` WHERE `id` = 369540 LIMIT 1 [ RunTime:0.000876s ]
  9. UPDATE `wendang` SET `liulancishu` = 1 WHERE `id` = 369540 [ RunTime:0.003445s ]
  10. UPDATE `wendang` SET `lasttime` = 1773089231 WHERE `id` = 369540 [ RunTime:0.000533s ]
  11. SELECT * FROM `wendang` WHERE `id` < 369540 ORDER BY `id` DESC LIMIT 1 [ RunTime:0.000435s ]
  12. SELECT * FROM `wendang` WHERE `id` > 369540 ORDER BY `id` ASC LIMIT 1 [ RunTime:0.008941s ]
  13. SELECT * FROM `wendang` WHERE `id` <> 369540 ORDER BY `id` DESC LIMIT 10 [ RunTime:0.009107s ]
  14. SELECT * FROM `wendang` WHERE `id` <> 369540 ORDER BY `id` DESC LIMIT 10,10 [ RunTime:0.006871s ]
  15. SELECT * FROM `wendang` WHERE `id` <> 369540 ORDER BY `id` DESC LIMIT 20,10 [ RunTime:0.020307s ]
0.208730s