当前位置:首页>文档>备战2023年高考物理考试易错题—易错点30分子动理论内能答案_4.2025物理总复习_2023年新高复习资料_一轮复习_备战2023新高考物理一轮复习考试易错题(含答案)

备战2023年高考物理考试易错题—易错点30分子动理论内能答案_4.2025物理总复习_2023年新高复习资料_一轮复习_备战2023新高考物理一轮复习考试易错题(含答案)

  • 2026-04-08 17:30:04 2026-03-10 06:47:20

文档预览

备战2023年高考物理考试易错题—易错点30分子动理论内能答案_4.2025物理总复习_2023年新高复习资料_一轮复习_备战2023新高考物理一轮复习考试易错题(含答案)
备战2023年高考物理考试易错题—易错点30分子动理论内能答案_4.2025物理总复习_2023年新高复习资料_一轮复习_备战2023新高考物理一轮复习考试易错题(含答案)
备战2023年高考物理考试易错题—易错点30分子动理论内能答案_4.2025物理总复习_2023年新高复习资料_一轮复习_备战2023新高考物理一轮复习考试易错题(含答案)
备战2023年高考物理考试易错题—易错点30分子动理论内能答案_4.2025物理总复习_2023年新高复习资料_一轮复习_备战2023新高考物理一轮复习考试易错题(含答案)
备战2023年高考物理考试易错题—易错点30分子动理论内能答案_4.2025物理总复习_2023年新高复习资料_一轮复习_备战2023新高考物理一轮复习考试易错题(含答案)
备战2023年高考物理考试易错题—易错点30分子动理论内能答案_4.2025物理总复习_2023年新高复习资料_一轮复习_备战2023新高考物理一轮复习考试易错题(含答案)
备战2023年高考物理考试易错题—易错点30分子动理论内能答案_4.2025物理总复习_2023年新高复习资料_一轮复习_备战2023新高考物理一轮复习考试易错题(含答案)
备战2023年高考物理考试易错题—易错点30分子动理论内能答案_4.2025物理总复习_2023年新高复习资料_一轮复习_备战2023新高考物理一轮复习考试易错题(含答案)
备战2023年高考物理考试易错题—易错点30分子动理论内能答案_4.2025物理总复习_2023年新高复习资料_一轮复习_备战2023新高考物理一轮复习考试易错题(含答案)

文档信息

文档格式
doc
文档大小
1.483 MB
文档页数
9 页
上传时间
2026-03-10 06:47:20

文档内容

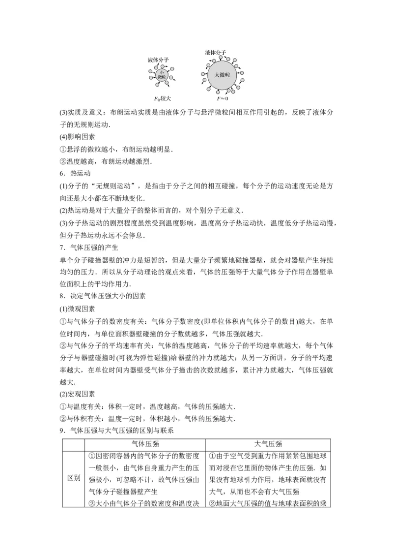
易错点 30 分子动理论 内能 易错总结 1.与阿伏加德罗常数相关的物理量 宏观量:摩尔质量M、摩尔体积V 、物质的质量m、物质的体积V、物质的密度ρ; mol 微观量:单个分子的质量m、单个分子的体积V 0 0 其中密度ρ==,但是切记ρ=是没有物理意义的. 2.微观量与宏观量的关系 (1)分子质量:m==. 0 (2)分子体积:V==(适用于固体和液体). 0 (对于气体,V 表示每个气体分子所占空间的体积) 0 (3)物质所含的分子数:N=nN =N =N . A A A 3.两种分子模型 (1)球体模型 固体和液体可看作一个一个紧挨着的球形分子排列而成,忽略分子间空隙,如图甲所示. d==(V 为分子体积). 0 (1)立方体模型 气体分子间的空隙很大,把气体分成若干个小立方体,气体分子位于每个小立方体的中心 每个小立方体是每个气体分子平均占有的活动空间,忽略气体分子的大小,如图乙所示.d ==(V 为每个气体分子所占据空间的体积). 0 4.扩散现象 (1)扩散现象是由物质分子的无规则运动产生的. (2)气体物质的扩散现象最显著;常温下物质处于固态时扩散现象不明显. (3)扩散现象发生的显著程度与物质的温度有关,温度越高,扩散现象越显著,这表明温度 越高,分子运动得越剧烈. (4)分子运动的特点 ①永不停息;②无规则. 5.布朗运动 (1)微粒的大小:做布朗运动的微粒是由许多分子组成的固体颗粒而不是单个分子.其大小 直接用人眼观察不到,但在光学显微镜下可以看到(其大小在10-6 m的数量级). (2)布朗运动产生的原因:液体分子不停地做无规则运动,不断地撞击微粒.如图,悬浮的 微粒足够小时,来自各个方向的液体分子撞击作用力不平衡,在某一瞬间,微粒在某个方 向受到的撞击作用较强,在下一瞬间,微粒受到另一方向的撞击作用较强,这样,就引起 了微粒的无规则运动.(3)实质及意义:布朗运动实质是由液体分子与悬浮微粒间相互作用引起的,反映了液体分 子的无规则运动. (4)影响因素 ①悬浮的微粒越小,布朗运动越明显. ②温度越高,布朗运动越激烈. 6.热运动 (1)分子的“无规则运动”,是指由于分子之间的相互碰撞,每个分子的运动速度无论是方 向还是大小都在不断地变化. (2)热运动是对于大量分子的整体而言的,对个别分子无意义. (3)分子热运动的剧烈程度虽然受到温度影响,温度高分子热运动快,温度低分子热运动慢, 但分子热运动永远不会停息. 7.气体压强的产生 单个分子碰撞器壁的冲力是短暂的,但是大量分子频繁地碰撞器壁,就会对器壁产生持续 均匀的压力.所以从分子动理论的观点来看,气体的压强等于大量气体分子作用在器壁单 位面积上的平均作用力. 8.决定气体压强大小的因素 (1)微观因素 ①与气体分子的数密度有关:气体分子数密度(即单位体积内气体分子的数目)越大,在单 位时间内,与单位面积器壁碰撞的分子数就越多,气体压强就越大. ②与气体分子的平均速率有关:气体的温度越高,气体分子的平均速率就越大,每个气体 分子与器壁碰撞时(可视为弹性碰撞)给器壁的冲力就越大;从另一方面讲,分子的平均速 率越大,在单位时间内器壁受气体分子撞击的次数就越多,累计冲力就越大,气体压强就 越大. (2)宏观因素 ①与温度有关:体积一定时,温度越高,气体的压强越大. ②与体积有关:温度一定时,体积越小,气体的压强越大. 9.气体压强与大气压强的区别与联系 气体压强 大气压强 ①因密闭容器内的气体分子的数密度 ①由于空气受到重力作用紧紧包围地球 一般很小,由气体自身重力产生的压 而对浸在它里面的物体产生的压强.如 区别 强极小,可忽略不计,故气体压强由 果没有地球引力作用,地球表面就没有 气体分子碰撞器壁产生 大气,从而也不会有大气压强 ②大小由气体分子的数密度和温度决 ②地面大气压强的值与地球表面积的乘定,与地球的引力无关 积,近似等于地球大气层所受的重力值 ③气体对上下左右器壁的压强大小都 ③大气压强最终也是通过分子碰撞实现 是相等的 对放入其中的物体产生压强 联系 两种压强最终都是通过气体分子碰撞器壁或碰撞放入其中的物体而产生的 10.分子力、分子势能与分子间距离的关系(如图所示) 分子间距离r r=r r>r rr 阶段,F做正功,分子动能增大,分子势能减小 0 D.两分子从相距r=r 开始随着分子间距离的增大,分子力先减小后一直增大 0 【答案】C 【详解】 AB.在r=r 时,分子势能最小,但不为零,此时分子力为零,所以乙图线为分子势能与分 0 子间距离的关系图线,故AB错误; C.在r>r 阶段,分子力表现为引力,两分子在相互靠近的过程中,分子力F做正功,分 0 子动能增大,分子势能减小,故C正确; D.由图甲可知,两分子从相距r=r 开始随着分子间距离的增大,分子力先增大后一直减 0 小,故D错误。 故选C。 12.(2021·全国)下列说法中正确的是( ) A.物体自由下落时速度增大,所以物体内能也增大 B.物体的机械能为零时内能也为零 C.物体的体积减小温度不变时,物体内能一定减小 D.气体体积增大时气体分子势能一定增大 【答案】D 【详解】 A.物体的机械能和内能是两个完全不同的概念。物体的动能由物体的宏观速率决定,而物体内分子的动能由分子热运动的速率决定。选项A错误; B.分子动能不可能为零(温度不可能达到绝对零度),故物体的内能不可能为零,而物 体的机械能可能为零,选项B错误; C.物体温度不变、体积减小时,分子间距离减小,但分子势能不一定减小,例如0℃的冰 变成0℃的水,温度相同,分子平均动能相同,但由于吸热内能变大,则分子势能将增大, 选项C错误; D.由于气体分子间距离一定大于r,体积增大时分子间距离增大,分子力做负功,分子 0 势能增大,选项D正确。 故选D。