当前位置:首页>文档>行政法3知识点总结__2025春招题库汇总_国企综合题库_1、国企招聘考试------笔试资料_公共(综合)基础知识_4、国企公共基础知识--知识点总结_行政法--知识点总结

行政法3知识点总结__2025春招题库汇总_国企综合题库_1、国企招聘考试------笔试资料_公共(综合)基础知识_4、国企公共基础知识--知识点总结_行政法--知识点总结

  • 2026-04-08 19:30:10 2026-01-27 02:57:08

文档预览

行政法3知识点总结__2025春招题库汇总_国企综合题库_1、国企招聘考试------笔试资料_公共(综合)基础知识_4、国企公共基础知识--知识点总结_行政法--知识点总结
行政法3知识点总结__2025春招题库汇总_国企综合题库_1、国企招聘考试------笔试资料_公共(综合)基础知识_4、国企公共基础知识--知识点总结_行政法--知识点总结
行政法3知识点总结__2025春招题库汇总_国企综合题库_1、国企招聘考试------笔试资料_公共(综合)基础知识_4、国企公共基础知识--知识点总结_行政法--知识点总结
行政法3知识点总结__2025春招题库汇总_国企综合题库_1、国企招聘考试------笔试资料_公共(综合)基础知识_4、国企公共基础知识--知识点总结_行政法--知识点总结
行政法3知识点总结__2025春招题库汇总_国企综合题库_1、国企招聘考试------笔试资料_公共(综合)基础知识_4、国企公共基础知识--知识点总结_行政法--知识点总结
行政法3知识点总结__2025春招题库汇总_国企综合题库_1、国企招聘考试------笔试资料_公共(综合)基础知识_4、国企公共基础知识--知识点总结_行政法--知识点总结

文档信息

文档格式
pdf
文档大小
0.160 MB
文档页数
3 页
上传时间
2026-01-27 02:57:08

文档内容

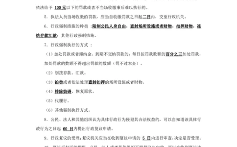
行政法 3 1.行政处罚的决定程序:普通程序、听证程序、简易程序。 2.听证的时间。由行政机关通知听证会举行的时间和地点;当事人要求听证的,应当 在行政机关告知后五日内提出;行政机关应当在听证的七日前,通知当事人举行听证的时间、 地点。 3.普通程序中,执法人员不得少于两人并应当向当事人或者有关人员出示证件。 4.按照简易程序当场作出行政处罚决定,有下列情形之一的执法人员可以当场收缴: 依法给予 100元以下的罚款或者不当场收缴事后难以执行的。 5.执法人员当场收缴的罚款,应当自收缴罚款之日起二日内,交至行政机关。 6.行政强制措施的种类 :限制公民人身自由;查封场所设施或者财物;扣押财物;冻 结存款汇款;其他行政强制措施。 7.行政强制执行的方式 : (1)加处罚款或者滞纳金。到期不交纳罚款的,每日按罚款数额的百分之三加处罚款, 加处罚款的数额不得超出罚款的数额(罚不过本金)。 (2)划拨存款、汇款。 (3)拍卖或者依法处理查封扣押的场所设施或者财物。 (4)排除妨碍、恢复原状。 (5)代履行。 (6)其他强制执行方式。 8.公民、法人和其他组织认为具体行政行为侵犯其合法权益的,可以自知道该具体行 政行为之日起 60 日内提出行政复议申请。 9.行政复议的受理:复议机关应当在收到复议申请的 5 日内进行审查,决定是否受理。 10.复议后起诉的期限:公民、法人或者其他组织不服复议决定的,可以在收到复议决 定书之日起十五日内向人民法院提起诉讼。 11.回避的适用范围:适用于书记员、翻译人员、鉴定人、勘验人。 12.行政赔偿中国家不承担赔偿责任的情形包括: (1)行政机关工作人员与行使职权无关的个人行为。 (2)因公民、法人和其他组织自己的行为致使损害发生的。 (3)法律规定的其他情形。13.国家行政赔偿的赔偿义务机关应当自收到申请之日起两个月内,作出是否赔偿的决 定,赔偿义务机关决定赔偿的,应当制作赔偿决定书,并自作出决定之日起十日内送达赔偿 请求人。赔偿义务机关在规定期限内未作出是否赔偿的决定,赔偿请求人可以自期限届满之 日起三个月内,向人民法院提起诉讼。 【小试牛刀】 1.【单选】公民、法人或者其他组织对具体行政不服申请行政复议或者提起行政诉讼的 期限分别是( )。 A.60 日和一个月 B.15 日和两个月 C.60 日和 6 个月 D.30 日和一个月 2.【单选】我国行政诉讼法规定,下列能够成为行政诉讼被告的是( )。 A.张大力,男,22 周岁 B.吉林省宏峰房地产有限公司 C.长春市公安局 D.美美理发店 3.【单选】行政诉讼的举证责任主要由( )。 A.原告承担 B.法院承担 C.被告承担 D.原告被告共同承担 4.【单选】执法人员当场收缴的罚款,应当自收缴罚款之日起( )日内,交至行 政机关,行政机关应当在( )日内将罚款缴付指定的银行。 A.5 7 B.2 7 C.2 2 D.2 5 5.【单选】以下属于抽象行政行为的是( )。 A.市政府对新华小区房屋拆迁的行政决定 B.某公安局对违反规定驾驶人力三轮车上大桥的人员处以 50 元的罚款 C.某劳动局对辖区内某企业与员工间的劳动合同予以鉴证 D.市政府制定规章设定行政处罚罚款限额的规定 6.【单选】根据《中华人民共和国行政处罚法》的规定,违法事实确凿且有法定依据, 对公民处以( )以下罚款的行政处罚的,可以当场作出行政处罚决定。 A.100 元 B.20 元 C.200 元 D.50 元 7.【单选】道路运输管理机构对李某未经许可擅自从事货运经营的违法行为作出罚款 3 万元的处罚决定,李某认为违法事实认定有问题,在收到行政处罚决定书后立即向法院提起行政诉讼,此时,应当( )。 A.行政处罚停止执行 B.行政处罚暂停执行,待法院作出诉讼判决后再确定李某是否需要缴纳 3 万元的罚款 C.行政处罚中止执行,待法院作出诉讼判决后再确定李某是否需要缴纳 3 万元的罚款 D.行政处罚不停止执行,李某需按期缴纳 3 万元罚款 8.【单选】下列关于行政许可实施机关的表述,正确的是( )。 A.凡是国家行政机关都可以对公民、法人或者其他组织实施行政许可 B.行政机关可以将自己的行政许可权委托给具有管理公共事务职能的组织行使 C.受委托的组织以委托行政机关的名义行使实施行政许可,也可以再委托其他组织实施 行政许可 D.行政机关具有的行政许可权应当在其法定职权范围内实施 9.【单选】2011年3月,张某未经许可在甲县开办了一家机动车维修厂,擅自从事机 电车维修经营,因运营亏损,2012 年 2 月该机动车修理厂倒闭,张某回到家乡乙县。2014 年 1 月张某擅自从事机动车维修经营的行为被举报,对张某的行为应当如何处理?( ) A.由甲县道路运输管理机构对张某的违法行为予以处罚 B.由乙县道路运输管理机构对张某的违法行为予以处罚 C.由甲县、乙县县道路运输管理机构共同对张某的违法行为予以处罚 D.不予处罚 10.【单选】下列争议中,可以提出行政复议的是( )。 A.中纪委做出的具体处理决定 B.国家发改委所制定的规章 C.某市工商局做出的不予颁发营业执照的决定 D.某民族自治区县人大所制定的自治条例 答案 1-5、CCCCD 6-10、CDDAC