文档
办公文件
生活文档
学习资料
当前位置:
首页
>
文档
>2025《万唯中考•长沙定心卷》历史_初中资料合集_万唯2025版万唯中考《定心卷》全国地方版实时更新(已更11省)_2025万唯中考《定心卷》7科(长沙)
2025《万唯中考•长沙定心卷》历史_初中资料合集_万唯2025版万唯中考《定心卷》全国地方版实时更新(已更11省)_2025万唯中考《定心卷》7科(长沙)
2026-04-12 03:16:16
2026-03-12 07:31:21
文档预览
文档信息
文档格式
pdf
文档大小
7.594 MB
文档页数
4 页
上传时间
2026-03-12 07:31:21
下载文档
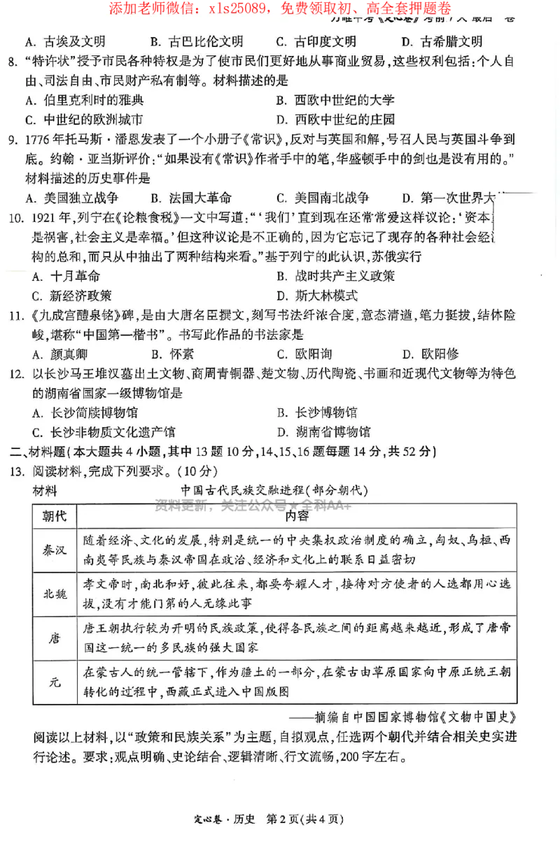
文档内容
添加老师微信:xls25089,免费领取初、高全套押题卷添加老师微信:xls25089,免费领取初、高全套押题卷添加老师微信:xls25089,免费领取初、高全套押题卷添加老师微信:xls25089,免费领取初、高全套押题卷
本文档来自网络内容,如有侵犯您的权益请联系我们删除,联系邮箱:wyl860211@qq.com。
上一篇
2025《万唯中考•长沙定心卷》化学答案_初中资料合集_万唯2025版万唯中考《定心卷》全国地方版实时更新(已更11省)_2025万唯中考《定心卷》7科(长沙)
下一篇
第09讲水的电离溶液的酸碱性与pH(解析版)_2025秋高中《化学暑假衔接讲义》新高一、二、三(培优讲义+暑假作业本)_新高二化学暑假先学讲义
最新文档
六级模考全真模考1-答案&解析_20250508_213626_英语四六级保存避免失效_最新更新,视频都在这_2026,6月六级速转存易和谐_1、2025年6月六级_13.2026六级英语刘晓燕-保命班
六级模拟卷全5套(带书签,可复制可查词)_英语四六级保存避免失效_最新更新,视频都在这_2026,6月六级速转存易和谐_1、2025年6月六级_13.2026六级英语刘晓燕-保命班
六级核心语法讲义-课后练习答案_英语四六级保存避免失效_最新更新,视频都在这_2026,6月六级速转存易和谐_1、2025年6月六级_13.2026六级英语刘晓燕-保命班_2025年6月晓燕6级全程班
六级核心语法讲义-田静_英语四六级保存避免失效_最新更新,视频都在这_2026,6月六级速转存易和谐_1、2025年6月六级_13.2026六级英语刘晓燕-保命班_2025年6月晓燕六级全程班保命班
六级方法论大作战_英语四六级保存避免失效_最新更新,视频都在这_2026,6月六级速转存易和谐_1、2025年6月六级_13.2026六级英语刘晓燕-保命班_2025年6月晓燕六级全程班保命班_01.讲义
六级文章精读讲义_英语四六级保存避免失效_最新更新,视频都在这_2026,6月六级速转存易和谐_1、2025年6月六级_13.2026六级英语刘晓燕-保命班_2025年6月晓燕六级全程班保命班_01.讲义
六级急救班讲义(听力)_英语四六级保存避免失效_最新更新,视频都在这_2026,6月六级速转存易和谐_1、2025年6月六级_13.2026六级英语刘晓燕-保命班_2025年6月晓燕六级全程班保命班
六级急救班讲义(写作+翻译+阅读)_英语四六级保存避免失效_最新更新,视频都在这_2026,6月六级速转存易和谐_1、2025年6月六级_13.2026六级英语刘晓燕-保命班_25年六级保命班讲义
六级寒假班开班课2506_1736170813778_英语四六级保存避免失效_最新更新,视频都在这_2026,6月六级速转存易和谐_1、2025年6月六级_04.2026六级英语新东方_电子资料_课程规划
六级大雁英语保命班讲义(24年6月)_英语四六级保存避免失效_最新更新,视频都在这_2026,6月六级速转存易和谐_1、2025年6月六级_13.2026六级英语刘晓燕-保命班_六级保命班讲义
热门文档
六级听力高频词汇(文本)_英语四六级保存避免失效_最新更新,视频都在这_2026,6月六级速转存易和谐_1、2025年6月六级_13.2026六级英语刘晓燕-保命班_2025年6月晓燕6级保命班课程
六级听力讲义封面_英语四六级保存避免失效_最新更新,视频都在这_2026,6月六级速转存易和谐_0、2025年12月六级_04.笑过六级全程班周思成_00.讲义_25年12月六级讲义_六级听力
六级听力精讲L3_短文笔记_1758121053988_英语四六级保存避免失效_最新更新,视频都在这_2026,6月六级速转存易和谐_0、2025年12月六级_07.东方六级全程班陈志超_00.讲义_六级听力
六级听力保命班讲义24年下_英语四六级保存避免失效_最新更新,视频都在这_2026,6月六级速转存易和谐_1、2025年6月六级_13.2026六级英语刘晓燕-保命班_2025年6月晓燕6级保命班课程
六级听力_精讲L5_对话_秋季班_笔记_1758894226580_英语四六级保存避免失效_最新更新,视频都在这_2026,6月六级速转存易和谐_0、2025年12月六级_07.东方六级全程班陈志超_00.讲义
六级听力_精讲L5_对话_秋季班_1758878878808_英语四六级保存避免失效_最新更新,视频都在这_2026,6月六级速转存易和谐_0、2025年12月六级_07.东方六级全程班陈志超_00.讲义_六级听力
六级听力_精讲L4_讲座做题技巧笔记_1758548311081_英语四六级保存避免失效_最新更新,视频都在这_2026,6月六级速转存易和谐_0、2025年12月六级_07.东方六级全程班陈志超_00.讲义
六级听力_精讲L2笔记_1757857162626_英语四六级保存避免失效_最新更新,视频都在这_2026,6月六级速转存易和谐_0、2025年12月六级_07.东方六级全程班陈志超_00.讲义_六级核心技巧讲解
六级听力_精讲L1PPT_1757772183037_20250917_223519_英语四六级保存避免失效_最新更新,视频都在这_2026,6月六级速转存易和谐_0、2025年12月六级_07.东方六级全程班陈志超_00.讲义_六级听力
六级听力_精讲7_综合训练1笔记_1760017868264_英语四六级保存避免失效_最新更新,视频都在这_2026,6月六级速转存易和谐_0、2025年12月六级_07.东方六级全程班陈志超_00.讲义_六级听力
随机文档
六级听力_精讲6_综合训练1_笔记版_1759071076264_英语四六级保存避免失效_最新更新,视频都在这_2026,6月六级速转存易和谐_0、2025年12月六级_07.东方六级全程班陈志超_00.讲义
六级听力_精讲6_秋季班_1759052870379_英语四六级保存避免失效_最新更新,视频都在这_2026,6月六级速转存易和谐_0、2025年12月六级_07.东方六级全程班陈志超_00.讲义_六级核心技巧讲解
六级听力_精听and泛听方法_1758121054026_英语四六级保存避免失效_最新更新,视频都在这_2026,6月六级速转存易和谐_0、2025年12月六级_07.东方六级全程班陈志超_00.讲义_六级听力
六级写译词汇总结_英语四六级保存避免失效_最新更新,视频都在这_2026,6月六级速转存易和谐_1、2025年6月六级_13.2026六级英语刘晓燕-保命班_2025年6月晓燕六级全程班保命班
六级写作讲义封面_英语四六级保存避免失效_最新更新,视频都在这_2026,6月六级速转存易和谐_0、2025年12月六级_04.笑过六级全程班周思成_00.讲义_25年12月六级讲义_六级写作
六级写作带练_英语四六级保存避免失效_最新更新,视频都在这_2026,6月六级速转存易和谐_1、2025年6月六级_13.2026六级英语刘晓燕-保命班_2025年6月晓燕六级全程班保命班_00.讲义
六级万人模考试卷_英语四六级保存避免失效_最新更新,视频都在这_2026,6月六级速转存易和谐_1、2025年6月六级_13.2026六级英语刘晓燕-保命班_2025年6月晓燕六级全程班保命班
六级2024年12月真题3套答案详解_英语四六级保存避免失效_最新更新,视频都在这_2026,6月六级速转存易和谐_1、2025年6月六级_13.2026六级英语刘晓燕-保命班_2025年6月晓燕6级全程班
你还在背六级单词吗_英语四六级保存避免失效_最新更新,视频都在这_2026,6月六级速转存易和谐_1、2025年6月六级_13.2026六级英语刘晓燕-保命班_2025年6月晓燕六级全程班保命班
介绍_英语四六级保存避免失效_英语四六级真题整合_版本二此版含25真题,后续会持续更新_大学英语四六级高频词汇(带音频)_新课推荐_MTI翻译硕士复试内容合集_去年及往年