文档
办公文件
生活文档
学习资料
当前位置:
首页
>
文档
>2025浙江中考万唯社会黑卷答案2025-5-15034341_初中资料合集_2025《万唯中考•黑白卷》多地方版(更30省)_2025《万唯中考•黑白卷》5科全套(浙江)
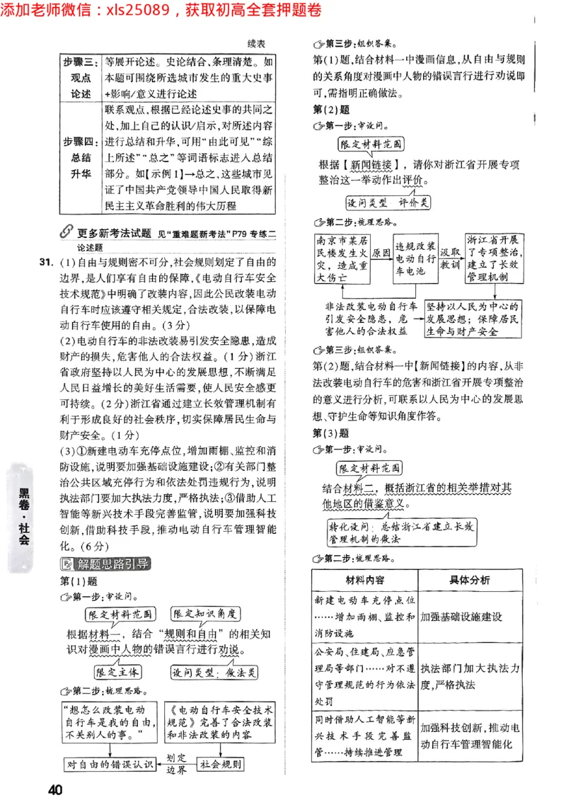
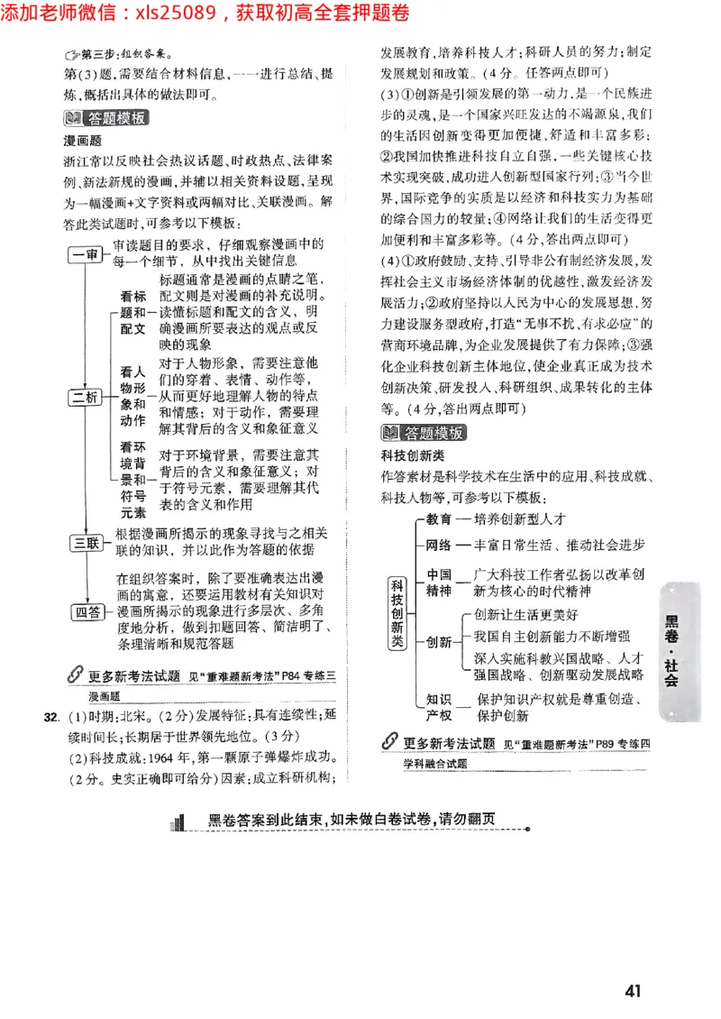
2025浙江中考万唯社会黑卷答案2025-5-15034341_初中资料合集_2025《万唯中考•黑白卷》多地方版(更30省)_2025《万唯中考•黑白卷》5科全套(浙江)
2026-03-12 11:11:56
2026-03-12 11:07:33
文档预览
文档信息
文档格式
pdf
文档大小
11.194 MB
文档页数
8 页
上传时间
2026-03-12 11:07:33
下载文档
文档内容
添加老师微信:xls25089,获取初高全套押题卷添加老师微信:xls25089,获取初高全套押题卷添加老师微信:xls25089,获取初高全套押题卷添加老师微信:xls25089,获取初高全套押题卷添加老师微信:xls25089,获取初高全套押题卷添加老师微信:xls25089,获取初高全套押题卷添加老师微信:xls25089,获取初高全套押题卷添加老师微信:xls25089,获取初高全套押题卷
本文档来自网络内容,如有侵犯您的权益请联系我们删除,联系邮箱:wyl860211@qq.com。
上一篇
跨学科实践活动09探究土壤酸碱性对植物生长的影响(解析版)_02中考总复习(2026版更新中)_05-化学-中考总复习_2025年中考复习资料_跨学科实践备战2025年中考化学命题专项突破
下一篇
跨学科实践活动10调查我国航天科技领域中新型材料、新型能源的应用跨学科实践(原卷版)_02中考总复习(2026版更新中)_05-化学-中考总复习_2025年中考复习资料
最新文档
25年地理白卷答案_初中资料合集_万唯2025万唯中考《黑白卷-地生》多地版本(已更12省)_2025《万唯中考•黑白卷》地生(河北)
速记三中考必考核心知识(讲练)(解析版)_02中考总复习(2026版更新中)_05-化学-中考总复习_2025年中考复习资料_2025中考二轮课件ppt+讲义+练习化学_讲义+练习
25年地理白卷2_初中资料合集_万唯2025万唯中考《黑白卷-地生》多地版本(已更12省)_2025《万唯中考•黑白卷》地生(河北)
速记三中考必考核心知识(讲练)(原卷版)_02中考总复习(2026版更新中)_05-化学-中考总复习_2025年中考复习资料_2025中考二轮课件ppt+讲义+练习化学_讲义+练习
25年地理白卷1_初中资料合集_万唯2025万唯中考《黑白卷-地生》多地版本(已更12省)_2025《万唯中考•黑白卷》地生(河北)
25定心卷答案_初中资料合集_万唯2025版万唯中考《定心卷》地生-实时更新(已更4省)_2025万唯中考《定心卷》地生(河北)
速记一中考必考化学方程式(讲练)(解析版)_02中考总复习(2026版更新中)_05-化学-中考总复习_2025年中考复习资料_2025中考二轮课件ppt+讲义+练习化学_讲义+练习
速记一中考必考化学方程式(讲练)(原卷版)_02中考总复习(2026版更新中)_05-化学-中考总复习_2025年中考复习资料_2025中考二轮课件ppt+讲义+练习化学_讲义+练习
速度计算进阶——题型归类_02中考总复习(2026版更新中)_04-物理-中考总复习_2024年中考复习资料_专项复习资料_2024年中考物理复习辅导系列_❤更新专项复习
通关卷06热点地理(2)(巴以冲突、中美建交四十五周年、金砖国家扩员)(解析版)_02中考总复习(2026版更新中)_09-地理-中考总复习_2024年中考复习资料_三轮复习_考前抢分通关
热门文档
25定心卷抢分速记卡_初中资料合集_万唯2025版万唯中考《定心卷》地生-实时更新(已更4省)_2025万唯中考《定心卷》地生(河北)
25定心卷定心秘籍_初中资料合集_万唯2025版万唯中考《定心卷》地生-实时更新(已更4省)_2025万唯中考《定心卷》地生(河北)
25定心卷定心大题_初中资料合集_万唯2025版万唯中考《定心卷》地生-实时更新(已更4省)_2025万唯中考《定心卷》地生(河北)
2025黑白卷(道法)_初中资料合集_2025《万唯中考•黑白卷》多地方版(更30省)_2025《万唯中考•黑白卷》7科全套(河南)
2025黑白卷(语文)_初中资料合集_2025《万唯中考•黑白卷》多地方版(更30省)_2025《万唯中考•黑白卷》7科全套(河南)
2025黑白卷(英语)_初中资料合集_2025《万唯中考•黑白卷》多地方版(更30省)_2025《万唯中考•黑白卷》7科全套(河南)
2025黑白卷(物理)_初中资料合集_2025《万唯中考•黑白卷》多地方版(更30省)_2025《万唯中考•黑白卷》7科全套(河南)
2025黑白卷(数学)_初中资料合集_2025《万唯中考•黑白卷》多地方版(更30省)_2025《万唯中考•黑白卷》7科全套(河南)
2025黑白卷(历史)_初中资料合集_2025《万唯中考•黑白卷》多地方版(更30省)_2025《万唯中考•黑白卷》7科全套(河南)
2025黑白卷(化学)_初中资料合集_2025《万唯中考•黑白卷》多地方版(更30省)_2025《万唯中考•黑白卷》7科全套(河南)
随机文档
2025黑白卷答题卡_初中资料合集_2025《万唯中考•黑白卷》多地方版(更30省)_2025《万唯中考•黑白卷》7科全套(湖南)
通关卷06热点地理(1)(南极秦岭站、东北旅游热、新质生产力)(解析版)_02中考总复习(2026版更新中)_09-地理-中考总复习_2024年中考复习资料_三轮复习_考前抢分通关
通关卷06热点地理(1)(南极秦岭站、东北旅游热、新质生产力)(原卷版_02中考总复习(2026版更新中)_09-地理-中考总复习_2024年中考复习资料_三轮复习_考前抢分通关
通关卷05跨学科主题(2)中国地理部分(解析版)_02中考总复习(2026版更新中)_09-地理-中考总复习_2024年中考复习资料_三轮复习_备战2024年中考地理抢分秘籍(全国通用)_考前抢分通关
通关卷05跨学科主题(2)中国地理部分(原卷版_02中考总复习(2026版更新中)_09-地理-中考总复习_2024年中考复习资料_三轮复习_备战2024年中考地理抢分秘籍(全国通用)_考前抢分通关
通关卷05跨学科主题(1)世界地理部分(解析版)_02中考总复习(2026版更新中)_09-地理-中考总复习_2024年中考复习资料_三轮复习_备战2024年中考地理抢分秘籍(全国通用)_考前抢分通关
通关卷05跨学科主题(1)世界地理部分(原卷版_02中考总复习(2026版更新中)_09-地理-中考总复习_2024年中考复习资料_三轮复习_备战2024年中考地理抢分秘籍(全国通用)_考前抢分通关
专题10自然地理环境的整体性与差异性-口袋书2024年高考地理一轮复习知识清单_9.2025地理总复习_2024年新高考资料_1.2024一轮复习_2024年高考地理一轮复习知识清单
通关卷04开放性设问类(解析版)_02中考总复习(2026版更新中)_09-地理-中考总复习_2024年中考复习资料_三轮复习_备战2024年中考地理抢分秘籍(全国通用)_考前抢分通关
专题10考点练2 区域特征分析_9.2025地理总复习_赠品通用版(老高考)复习资料_二轮复习_2023年高考地理二轮复习讲义+课件(全国版)_2023年高考地理二轮复习讲义(全国版)_学生版