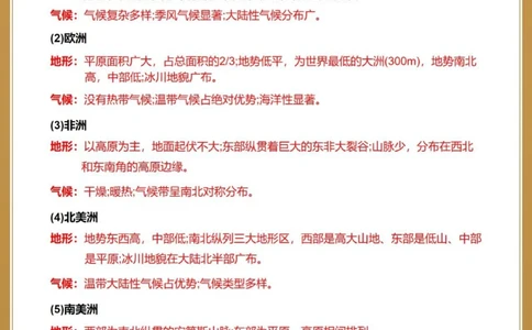
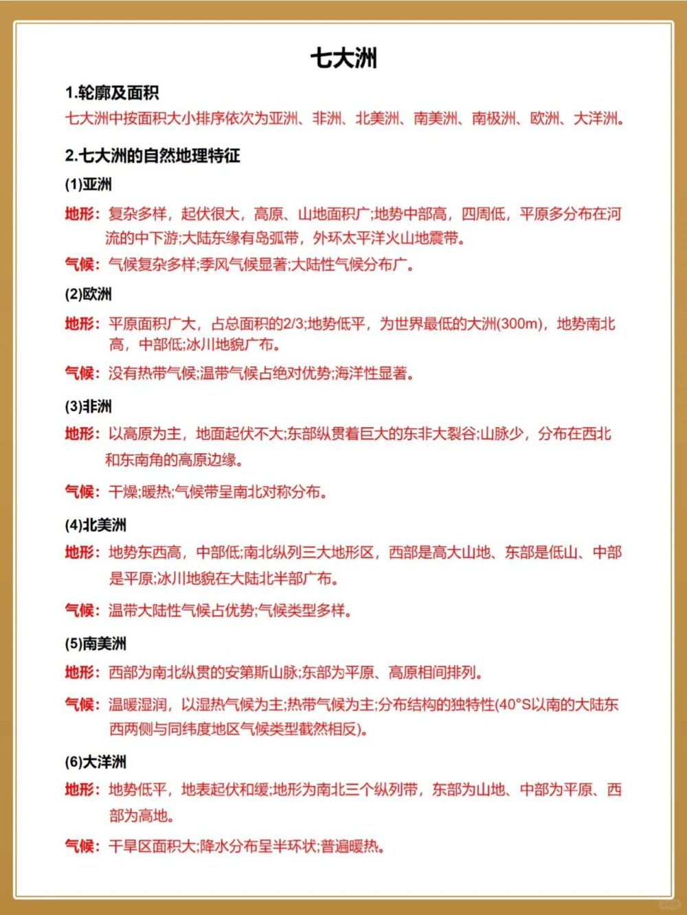
文档
办公文件
生活文档
学习资料
当前位置:
首页
>
文档
>学霸笔记!“七大洲四大洋”专项总结_中小学精品资料(高清可打印)_初中大全集高清资料整理版
学霸笔记!“七大洲四大洋”专项总结_中小学精品资料(高清可打印)_初中大全集高清资料整理版
2026-03-07 15:08:04
2026-01-22 20:43:28
文档预览
文档信息
文档格式
pdf
文档大小
2.156 MB
文档页数
5 页
上传时间
2026-01-22 20:43:28
下载文档
本文档来自网络内容,如有侵犯您的权益请联系我们删除,联系邮箱:wyl860211@qq.com。
上一篇
学霸笔记中国古代诗人雅号别称大全!_中小学精品资料(高清可打印)_百科知识大全集312份高清资料整理版
下一篇
学霸都在背初三政治“丢分”重灾区,必看️_中小学精品资料(高清可打印)_初中大全集高清资料整理版
最新文档
北京市石景山区+2023-2024学年九年级上学期期末道德与法治试卷(1)_北京初中期末题_C605-京七八九_B京市道德与法治七八九_道法_北京9上道法_2022-2024_北京道法9上期末
北京市石景山2021-2022学年八年级下学期期末语文试卷(1)_北京初中期末题_C605-京七八九_B语文七八九_北京语文八下_2022-2023前
北京市牛栏山一中实验学校2021-2022学年九年级下学期3英语月考试题(1)_北京初中期末题_C605-京七八九_B京英语七八九_北京英语九下
北京市燕山地区2021-2022学年八年级下学期期末质量监测数学试题解析版(1)_北京初中期末题_C605-京七八九_B京市数学七八九_北京数学八下_2023前
北京市燕山地区2020-2021学年八年级上学期期末数学试卷解析版(1)_北京初中期末题_C605-京七八九_B京市数学七八九_北京数学八上_2022-2023前
北京市燕山区2022-2023学年八年级下学期数学期末考试试卷解析版(1)_北京初中期末题_C605-京七八九_B京市数学七八九_北京数学八下_2022-2023
北京市燕山区2022-2023学年八年级下学期数学期中考试试卷解析版(1)_北京初中期末题_C605-京七八九_B京市数学七八九_北京数学八下_2022-2023
北京市燕山区2021-2022学年八年级上学期期末质量监测数学试题解析版(1)_北京初中期末题_C605-京七八九_B京市数学七八九_北京数学八上_2022-2023前
北京市清华大学附属中学2023-2024学年九年级4月月考语文试题答案版(1)_北京初中期末题_C605-京七八九_B语文七八九_北京9上语文_2023-2024
北京市清华大学附中2022-2023学年八年级下学期期中英语试卷(1)_北京初中期末题_C605-京七八九_B京英语七八九_北京8下英语_2022-2024_北京英语8下期中
热门文档
北京市海淀区首都师范大学附属育新学校部编版九年级历史下学期第一次阶段检测(1)_北京初中期末题_C605-京七八九_B京历史七八九_北京9下历史(含中考模拟)_北京历史9下月考
北京市海淀区首都师范大学附属育新学校部编版七年级历史下学期阶段检测试卷(1)_北京初中期末题_C605-京七八九_B京历史七八九_北京7下历史_2022-2024_北京历史7下月考
北京市海淀区首都师范大学附属育新学校2020~2021学年七年级上学期12月月考试卷生物试题(1)_北京初中期末题_C605-京七八九_B京生物七八九_北京7上生物_2022-2024_北京生物7上月考
北京市海淀区首都师范大学附属中学2022-2023学年八年级下学期4月期中语文试题解析版(1)_北京初中期末题_C605-京七八九_B语文七八九_北京语文八下_2022-2023
北京市海淀区首都师大附中2023-2024学年八年级上学期月考数学试卷(10月份)解析版(1)_北京初中期末题_C605-京七八九_B京市数学七八九_北京数学八上_2023-2024
北京市海淀区育英中学2020-2021学年八年级上学期期末数学试卷(五四学制)解析版(1)_北京初中期末题_C605-京七八九_B京市数学七八九_北京数学八上_2022-2023前
北京市海淀区清华附中2022-2023学年八年级下学期期末数学试卷解析版(1)_北京初中期末题_C605-京七八九_B京市数学七八九_北京数学八下_2022-2023
北京市海淀区清华大学附属中学2021-2022学年八年级下学期期中物理试卷附答案(1)_北京初中期末题_C605-京七八九_B京物理八九_物理_八年级下学期物理_2022-2023之前
北京市海淀区民大附中2023-2024学年八年级上学期数学期中考试试卷解析版(1)_北京初中期末题_C605-京七八九_B京市数学七八九_北京数学八上_2023-2024
北京市海淀区北京理工大学附属中学分校 2023-2024学年八年级下学期月考数学试卷(4月份)解析版(1)_北京初中期末题_C605-京七八九_B京市数学七八九_北京数学八下_2023-2024
随机文档
北京市海淀区北京大学附属中学2021-2022学年八年级下学期期中考试物理试卷(1)_北京初中期末题_C605-京七八九_B京物理八九_物理_八年级下学期物理_2022-2023之前
北京市海淀区中国人民大学附属中学2023-2024学年九年级下学期3月练习道德与法治试题(1)_北京初中期末题_C605-京七八九_B京市道德与法治七八九_道法_北京9下道法(含中考模拟)
北京市海淀区2023~2024学年八年级上学期期末考试数学试卷解析版(1)_北京初中期末题_C605-京七八九_B京市数学七八九_北京数学八上_2023-2024
北京市海淀区2023-2024学年度第一学期期中练习初三英语试题(1)_北京初中期末题_C605-京七八九_B京英语七八九_北京英语九上_2023-2024_北京市海淀区2023-2024学年上学期期中练习九年级英语试题
北京市海淀区2023-2024学年九年级上学期语文(10月份)月考试卷附解析(1)_北京初中期末题_C605-京七八九_B语文七八九_北京9上语文_2023-2024
北京市海淀区2023-2024学年七年级下学期生物期末试卷(1)_北京初中期末题_C605-京七八九_B京生物七八九_北京7下生物_2022-2024_北京生物7下期末
北京市海淀区2023-2024学年七年级上学期期中英语试题(含听力)(1)_北京初中期末题_C605-京七八九_B京英语七八九_北京7上英语_2023-2024_北京英语7上期中
北京市海淀区2022-2023学年八年级上学期期末语文试题附解析(1)_北京初中期末题_C605-京七八九_B语文七八九_北京语文八上_2022-2023以前
北京市海淀区2022-2023学年九年级上学期期末考试语文试卷附解析(1)_北京初中期末题_C605-京七八九_B语文七八九_北京9上语文_2022-2023
北京市海淀区2022-2023学年七年级上学期期中考试语文试卷(1)_北京初中期末题_C605-京七八九_B语文七八九_北京语文七上_2022-2024_北京语文7上期中