当前位置:首页>文档>08.2025一建市政案例带刷-案例8_2026年一级建造师_2026年一建市政_2025年一建市政SVIP_04-冲刺串讲✿考点强化✿小灶集训_36-市政《案例带刷班》董雨佳HQ推荐

08.2025一建市政案例带刷-案例8_2026年一级建造师_2026年一建市政_2025年一建市政SVIP_04-冲刺串讲✿考点强化✿小灶集训_36-市政《案例带刷班》董雨佳HQ推荐

  • 2026-04-10 20:57:03 2026-01-27 22:42:00

文档预览

08.2025一建市政案例带刷-案例8_2026年一级建造师_2026年一建市政_2025年一建市政SVIP_04-冲刺串讲✿考点强化✿小灶集训_36-市政《案例带刷班》董雨佳HQ推荐
08.2025一建市政案例带刷-案例8_2026年一级建造师_2026年一建市政_2025年一建市政SVIP_04-冲刺串讲✿考点强化✿小灶集训_36-市政《案例带刷班》董雨佳HQ推荐
08.2025一建市政案例带刷-案例8_2026年一级建造师_2026年一建市政_2025年一建市政SVIP_04-冲刺串讲✿考点强化✿小灶集训_36-市政《案例带刷班》董雨佳HQ推荐
08.2025一建市政案例带刷-案例8_2026年一级建造师_2026年一建市政_2025年一建市政SVIP_04-冲刺串讲✿考点强化✿小灶集训_36-市政《案例带刷班》董雨佳HQ推荐

文档信息

文档格式
pdf
文档大小
0.639 MB
文档页数
2 页
上传时间
2026-01-27 22:42:00

文档内容

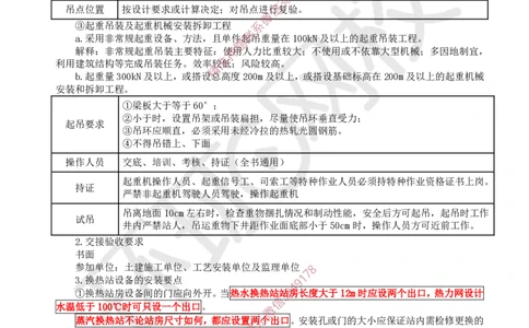
二建、监理、一建、一造、二造、安全、消防、咨询、检测课程押题联系QQ/微信:3849178 学员专用 请勿外泄 2025环球网校一级建造师《市政公用工程管理与实务》案例带刷 案例8 背景资料: A公司中标承建一项热力站安装工程,该热力站位于某公共建筑物的地下一层。一次给回水设计 温度为125℃/65℃,二次给回水设计温度为80℃/60℃,设计压力为1.6MPa;热力站主要设施包括板 式换热器、过滤器,循环水泵、补水泵,水处理器,控制器、温控阀等;采取整体隔声降噪综合处理。 热力站系统工作原理如下图所示。 8 7 1 9 4 8 3 信 微 系 联 题 押 准 工程实施过程中发生如下事件:精 设 面 水 多 得 一 公 备 交 平 年 了 栏 司 事 事 事 事 基 接 度 施 建 均 与 件 件 件 件 础 手 、 工 设 填 B 续 基 经 、 写 公 一 二 三 四 、 预 。 础 验 监 司 : : : : B 安 设 工 留 鉴 为 垂 的 理 公 涉 装 备 程 套 直 下 单 司 嫌 于 方 工 基 施 管 度 属 位 , 违 工 便 程 础 ( 工 程 施 、 的 且 反 B 开 复 过 孔 外 同 相 公 的 工 A 始 验 洞 程 形 意 关 司 公 专 , 前 项 ) 中 尺 。 规 来 业 B 司 , 公 进 目 , 性 寸 定 完 未 A 司 公 质 行 包 较 、 。 成 在 进 司 量 括 了 预 。 强 施 场 与 监 复 纵 留 , 工 后 公 督 验 轴 A 地 现 拟 公 共 部 线 , 脚 场 利 司 建 划 门 和 螺 设 用 决 筑 定 对 横 栓 立 建 定 物 热 了 轴 孔 项 筑 将 的 纵 力 线 中 目 结 工 土 向 站 的 心 管 构 程 建 工 、 坐 线 理 作 交 施 横 程 标 位 机 为 由 工 向 进 位 置 构 起 具 单 安 行 置 。 。 吊 有 位 装 监 、 根 、 独 在 基 基 督 据 搬 立 监 础 准 检 《 运 法 理 面 线 查 中 设 人 单 上 和 , 华 备 资 的 位 发 标 人 的 格 的 预 现 高 民 临 和 主 埋 施 基 共 时 相 持 钢 工 准 和 承 应 下 板 资 点 国 力 资 对 和 料 , 建 构 质 预 基 中 并 筑 件 , 埋 础 施 办 法 , 且 吊 平 理 工 》 并 具 点 面 单 了 , 征 有 、 的 书 位 A 【问题】 1.按照系统形式分类,该热力站所处供热管网属于开式系统还是闭式系统?说明理由。 2.写出图示①②③④⑤的设备名称。 3.补全设备 基础复验项目。 8 4.B公司起吊应 经哪些单位同意?说明理由。 7 1 9 5.结合事件二和事件四,简述A公司和B公司违反4了哪些规定? 8 3 【参考答案】 信 微 1.该供热管网属于闭式系统(2分),因为一次热网与二次热网采用换热器连接(1分)。 系 2.①:板式换热器;②:温 控阀;③:补联水泵;④:过滤器;⑤:循环水泵。(每答对一项得1 分,5分) 一 唯 3.设备基础的复验项目还应包括:不同平面的标高(高程)、预留地脚螺栓孔的深度。 (每答对一项得2分,满分4分) 4.还应征得建筑结构原设计单位的同意,因为设计单位要对结构的承载力(受力)进行核算(验 算、复核),符合要求后方可使用。 (每答对一项得2分,6分) 5.违法转包(2分) 扫码关注更多 第 1 页 共 2 页 内容 名师面授精华、央企内训、考点串讲、习题模考、考前三页纸、绝密押题联系QQ/微信:3849178二建、监理、一建、一造、二造、安全、消防、咨询、检测课程押题联系QQ/微信:3849178 学员专用 请勿外泄 【关联知识点】 1.起重吊装 归纳:起重吊运(全书通用) 方案 编制专项施工方案+专家论证 ①起吊设备稳定性、起吊能力; ②地基的承载力、平整度; ③被吊物体的稳定性、安全性; 检查 ④起吊设备距高压线安全距离; ⑤起重设备必须经起重荷载计算,严禁超负荷使用; 使用前检查验收,合格后方可使用; 7 8 1 ⑥使用中定期检查、维修、保养。 9 4 8 3 吊点位置 按设计要求或计算决定;对吊点进信行复验。 微 ③起重吊装及起重机械安装拆卸工程 系 联 a.采用非常规起重设备、方法,且单件起吊重量在100kN及以上的起重吊装工程。 题 解释:非常规起重吊装主要特征:使押用人力比重较大;不使用或不依靠大型机械;多因地制宜, 准 利用建筑结构等完成吊装任务。效率较低;风险较高。 精 安装 起 操 b 和 吊 作 持 . 起 拆 证 要 人 卸 重 求 员 工 量 程 3 0 ① ② ③ ④ 交 起 严 。 0 k 梁 小 吊 不 底 重 禁 N 板 于 环 得 、 机 非 及 大 时 应 吊 培 操 起 以 于 , 顺 错 训 作 重 上 等 设 直 上 、 人 机 , 于 置 , 、 考 员 驾 或 吊 必 下 核 、 驶 搭 6 0 架 须 面 、 起 人 设 ° 或 采 持 重 员 总 ; 吊 用 证 信 驾 高 装 未 ( 号 驶 度 扁 经 全 工 , 20 担 冷 书 、 操 0m , 拉 通 司 作 及 尽 的 用 索 起 以 量 热 ) 工 重 上 使 轧 等 机 , 吊 光 特 或 环 圆 种 搭 垂 钢 作 设 直 筋 业 基 受 。 人 础 力 员 标 ; 必 高 须 在 持 2 特 00 种 m及 作 以 业 上 资 的 格 起 证 重 书 机 上 械 岗。 吊离地面10cm左右时,检查重物捆扎情况和制动性能,安全后方可起吊,起吊时工作 试 吊 井内严禁站人,吊运重物下井距作业面底部小于50cm时,操作人员方可近前工作。 2.交接 验收要求 书面 参加单位:土建施工单位、工艺安装单位及监理单位 8 7 3.换热站设备的安 装要点 9 1 4 ①换热站房设备间的 门应向外开。当热水换热站 3 站8房长度大于12m时应设两个出口,热力网设计 信 水温低于100℃时可只设一 个出口。 微 蒸汽换热站不论站房尺寸 如何,都应设置两系个出口。安装孔或门的大小应保证站内需检修更换的 联 最大设备出入。多层站房 应考虑用 于设备一垂直搬运的安装孔。 唯 4. ⑤设备基础地脚螺栓底部锚固环钩 的 外缘与预留孔壁和孔底的距离不得小于 15mm 拧紧螺母后, 螺栓外露长度应为 2~5 倍螺距;灌注地脚螺栓使用的细石混凝土(或水泥砂浆)强度等级应比基础 混凝土的强度等级提升一级;拧紧地脚螺栓时,灌注混凝土的强度应不小于设计强度的75%。 扫码关注更多 第 2 页 共 2 页 内容 名师面授精华、央企内训、考点串讲、习题模考、考前三页纸、绝密押题联系QQ/微信:3849178