文档
办公文件
生活文档
学习资料
当前位置:
首页
>
文档
>很全很详细的语文答题技巧_中小学精品资料(高清可打印)_初中大全集高清资料整理版
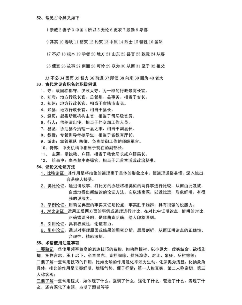
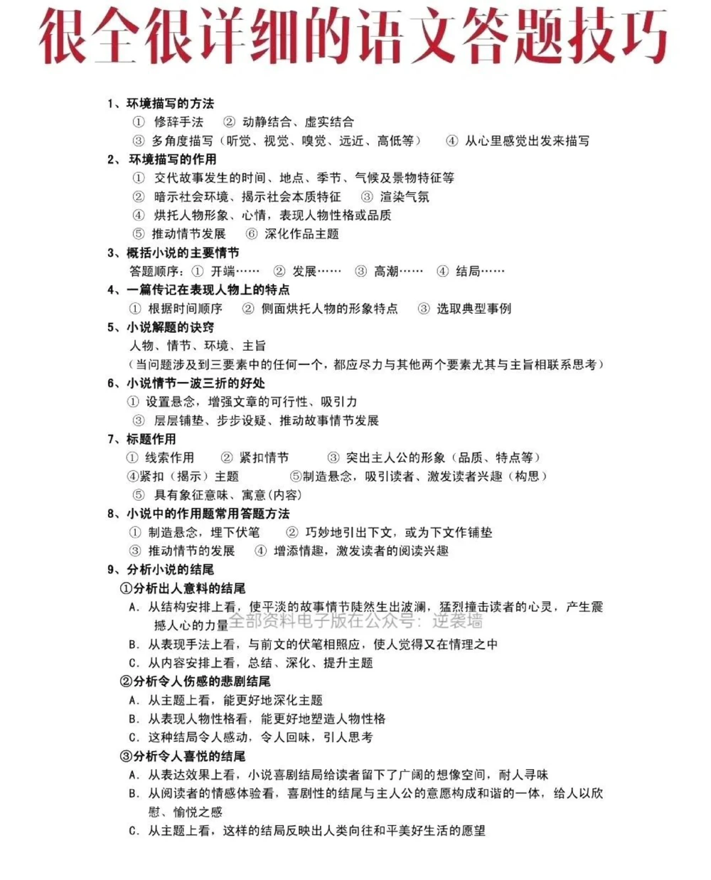
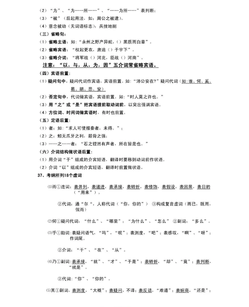
很全很详细的语文答题技巧_中小学精品资料(高清可打印)_初中大全集高清资料整理版
2026-03-09 19:17:43
2026-01-22 22:42:32
文档预览
文档信息
文档格式
pdf
文档大小
5.026 MB
文档页数
19 页
上传时间
2026-01-22 22:42:32
下载文档
本文档来自网络内容,如有侵犯您的权益请联系我们删除,联系邮箱:wyl860211@qq.com。
上一篇
126.自荐格式_表格式_适用于应届生_4页式_无内容_无封面_26考研复试_10考研复试资料25_考研经典面试系列(复试技巧调剂指导口语指导自我介绍导师模板)_简历模板大全_6
下一篇
背熟考试直接用,分享给那些英语不好的朋友#英语#英语学习#英语作文#图文伙伴计划#抖音图文来了_中小学精品资料(高清可打印)_初中大全集高清资料整理版
最新文档
2016年423公务员联考《申论》(福建卷)及参考答案_34省+国考真题_此文件夹为word版,不推荐使用_此word版为,不推荐使用_此word版为,不推荐使用
热点突破04基因组成及概率计算(讲练)(原卷版)_02中考总复习(2026版更新中)_08-生物-中考总复习_2025中考复习资料_2025中考二轮课件ppt+讲义+练习生物_讲义+练习
2016年423公务员联考《申论》(福建卷)及参考答案_34省+国考真题_34省考+国考pdf版推荐用这个版本_34省行测+申论真题pdf推荐用这个版本_福建公务员考试真题pdf版
考点30机械波(核心考点精讲精练)(解析版)_4.2025物理总复习_2025年新高考资料_一轮复习_备战2025年高考物理一轮复习考点帮(新高考通用)
2016年423公务员联考《申论》(福建、广西、四川)卷及答案_34省+国考真题_此文件夹为word版,不推荐使用_此word版为,不推荐使用_此word版为,不推荐使用_714
热点突破03人体生理活动模型构建(讲练)(解析版)_02中考总复习(2026版更新中)_08-生物-中考总复习_2025中考复习资料_2025中考二轮课件ppt+讲义+练习生物_讲义+练习
2016年423公务员联考《申论》(福建、广西、四川)卷及答案_34省+国考真题_此文件夹为word版,不推荐使用_此word版为,不推荐使用_此word版为,不推荐使用
2016年423公务员联考《申论》(福建、广西、四川)卷及答案_34省+国考真题_34省考+国考pdf版推荐用这个版本_34省行测+申论真题pdf推荐用这个版本_广西公务员考试真题pdf版
考点30机械波(核心考点精讲精练)(原卷版)_4.2025物理总复习_2025年新高考资料_一轮复习_备战2025年高考物理一轮复习考点帮(新高考通用)
2016年423公务员联考《申论》(福建、广西、四川)卷及答案_34省+国考真题_34省考+国考pdf版推荐用这个版本_34省行测+申论真题pdf推荐用这个版本_四川公务员考试真题pdf版
热门文档
2016年423公务员联考《申论》(湖北卷)真题答案及解析_34省+国考真题_此文件夹为word版,不推荐使用_此word版为,不推荐使用_此word版为,不推荐使用
2016年423公务员联考《申论》(湖北卷)真题答案及解析_34省+国考真题_34省考+国考pdf版推荐用这个版本_34省行测+申论真题pdf推荐用这个版本_湖北公务员考试真题pdf版
考点29机械振动(核心考点精讲精练)(解析版)_4.2025物理总复习_2025年新高考资料_一轮复习_备战2025年高考物理一轮复习考点帮(新高考通用)
热点突破03人体生理活动模型构建(讲练)(原卷版)_02中考总复习(2026版更新中)_08-生物-中考总复习_2025中考复习资料_2025中考二轮课件ppt+讲义+练习生物_讲义+练习
2016年423公务员联考《申论》(海南卷)真题及参考答案_34省+国考真题_此文件夹为word版,不推荐使用_此word版为,不推荐使用_此word版为,不推荐使用
2016年423公务员联考《申论》(海南卷)真题及参考答案_34省+国考真题_34省考+国考pdf版推荐用这个版本_34省行测+申论真题pdf推荐用这个版本_海南公务员考试真题pdf版
23年枣庄一调-英语答案_3.2025英语总复习_2023年新高考资料_3英语高考模拟题_新高考_2023届山东省枣庄2022-2023学年第一学期高三质量检测(一调)英语
2016年423公务员联考《申论》(江西卷)及参考答案_34省+国考真题_此文件夹为word版,不推荐使用_此word版为,不推荐使用_此word版为,不推荐使用
专题01三角函数与解三角形-大题精做冲刺2023年高考数学大题突破+限时集训(新高考专用)(原卷版)_2.2025数学总复习_2023年新高考资料_专项复习
热点突破02植物的三大作用(讲练)(解析版)_02中考总复习(2026版更新中)_08-生物-中考总复习_2025中考复习资料_2025中考二轮课件ppt+讲义+练习生物_讲义+练习
随机文档
2016年423公务员联考《申论》(江西卷)及参考答案_34省+国考真题_34省考+国考pdf版推荐用这个版本_34省行测+申论真题pdf推荐用这个版本_江西公务员考试真题pdf版
考点29机械振动(核心考点精讲精练)(原卷版)_4.2025物理总复习_2025年新高考资料_一轮复习_备战2025年高考物理一轮复习考点帮(新高考通用)
23届高二理科英语零诊模拟考试试卷答案_3.2025英语总复习_2023年新高考资料_3英语高考模拟题_老高考_成都七中2023届高三英语零诊模拟考试试卷(含答案)
2016年423公务员联考《申论》(安徽B卷)真题及参考答案_34省+国考真题_此文件夹为word版,不推荐使用_此word版为,不推荐使用_此word版为,不推荐使用
考点28验证动量守恒定律(核心考点精讲精练)(解析版)_4.2025物理总复习_2025年新高考资料_一轮复习_备战2025年高考物理一轮复习考点帮(新高考通用)
2016年423公务员联考《申论》(安徽B卷)真题及参考答案_34省+国考真题_34省考+国考pdf版推荐用这个版本_34省行测+申论真题pdf推荐用这个版本_安徽公务员考试真题pdf版
23届高二理科英语零诊模拟考试试卷_3.2025英语总复习_2023年新高考资料_3英语高考模拟题_老高考_成都七中2023届高三英语零诊模拟考试试卷(含答案)
2016年423公务员联考《申论》(安徽A卷)及答案解析_34省+国考真题_此文件夹为word版,不推荐使用_此word版为,不推荐使用_此word版为,不推荐使用
热点突破02植物的三大作用(讲练)(原卷版)_02中考总复习(2026版更新中)_08-生物-中考总复习_2025中考复习资料_2025中考二轮课件ppt+讲义+练习生物_讲义+练习
2016年423公务员联考《申论》(安徽A卷)及答案解析_34省+国考真题_34省考+国考pdf版推荐用这个版本_34省行测+申论真题pdf推荐用这个版本_安徽公务员考试真题pdf版