当前位置:首页>文档>专题04句子衔接与排序(原卷版)_2023-2025《3年中考1年模拟真题分类汇编》语文

专题04句子衔接与排序(原卷版)_2023-2025《3年中考1年模拟真题分类汇编》语文

  • 2026-02-15 01:38:58 2026-01-28 00:11:00

文档预览

专题04句子衔接与排序(原卷版)_2023-2025《3年中考1年模拟真题分类汇编》语文
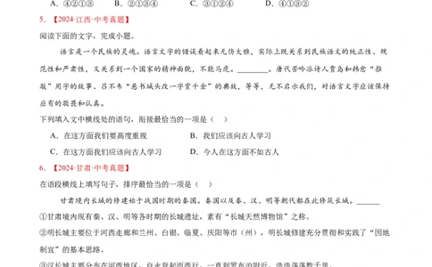
专题04句子衔接与排序(原卷版)_2023-2025《3年中考1年模拟真题分类汇编》语文
专题04句子衔接与排序(原卷版)_2023-2025《3年中考1年模拟真题分类汇编》语文
专题04句子衔接与排序(原卷版)_2023-2025《3年中考1年模拟真题分类汇编》语文
专题04句子衔接与排序(原卷版)_2023-2025《3年中考1年模拟真题分类汇编》语文
专题04句子衔接与排序(原卷版)_2023-2025《3年中考1年模拟真题分类汇编》语文
专题04句子衔接与排序(原卷版)_2023-2025《3年中考1年模拟真题分类汇编》语文
专题04句子衔接与排序(原卷版)_2023-2025《3年中考1年模拟真题分类汇编》语文
专题04句子衔接与排序(原卷版)_2023-2025《3年中考1年模拟真题分类汇编》语文

文档信息

文档格式
docx
文档大小
0.045 MB
文档页数
9 页
上传时间
2026-01-28 00:11:00

文档内容

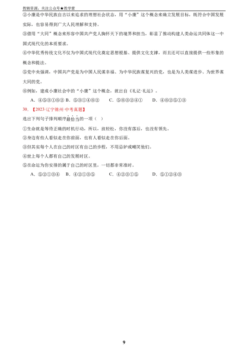
教辅资源,关注公众号★教学营 专题 04 句子衔接与排序 1.【2025·江西·中考真题】 阅读下面的文字,完成各题。 如果你的阅读目的是想变成一个更好的阅读者,你就不能摸到任何书或文章都读。如果你所读的书都 在你的能力范围之内,你就没法提升自己的阅读能力。______下列填入文中横线处的3个句子,排序恰当 的一项是( ) ①只有那样的书能帮助你的思想增长。 ②除非你能增长心智,否则你学不到东西。 ③你必须阅读并学习超越你能力的书,阅读超越你头脑的书。 A.③②① B.②①③ C.③①② D.①②③ 2.【2025·山东·中考真题】 整理展板文字时,你发现部分内容语序错乱。填入横线处的内容排序最恰当的一项是( ) “百年奋斗,换了人间”,伟大的中国人民正是这部奋斗史的谱写者,______每一轮科技攻关、每 一次勇攀高峰的背后,是逐梦的中国奋斗者。 ①每一颗螺栓、每一个铆钉的背后,是大写的中国劳动者;②他们在田间地头耕耘,在工厂车间值守,在 社区街头忙碌,在学校、科研机构劳作不息。③同样,从AI大模型到人形机器人、人工智能等前沿科技, ④从无人化生产车间到火星车、月球车, A.③①②④ B.②③①④ C.④①③② D.②④①③ 3.【2025·云南·中考真题】 下列句子的排序,与上下文衔接最恰当的一项是( ) 八段锦等传统健身项目渐成青年“新宠”,________________,________________。 ________________;________________。________________。恰似古琴新弹,古老文化奏出青春旋律。 ①传统健身在年轻群体中流行,折射了中华优秀传统文化的当代价值 ②也是一场身体与心灵的对话 ③一张一弛中,体悟动静结合的养身智慧 ④这是传统运动与现代生活的相逢 ⑤一吐一纳间,洞见以柔克刚的哲学思辨 1教辅资源,关注公众号★教学营 A.①③④⑤② B.④②③⑤① C.④①②③⑤ D.①⑤④②③ 4.【2024·四川内江·中考真题】 在下列材料横线处填入句子,最恰当的一项是( ) 沱江船工号子是船工在船过急流险滩时所唱。冲滩前所唱的前奏歌为打河号子,声音由轻到重,热 烈但不激烈,______;冲滩开始所唱的是倒板号子,音调忽然变得紧张激烈,______;船只艰难缓慢行驶 时,唱的是数板号子,船工高亢绵长的声音中蕴含着无尽的力量,______;船驶过汹涌的河滩后,唱的是 舒缓轻快的号子,______。 ①像两军交战前的鼓声 ②像宛转悠扬的笛声 ③像军中吹奏的号角声 ④像由远及近的马蹄声 A.④②①③ B.②①③④ C.③①②④ D.④①③② 5.【2024·江西·中考真题】 阅读下面的文字,完成小题。 语言是一个民族的灵魂。语言文字的错误看起来无伤大雅,实际上既关系到民族语文的纯正性、规 范性和严肃性,又关系到一个国家的精神面貌,不能马虎。________。唐代苦吟派诗人贾岛和韩愈“推 敲”用字的故事、吕不韦“悬书城头改一字赏千金”的典故,等等,无不启示我们,对语言文字应该保持 应有的敬畏和认真。 下列填入文中横线处的语句,衔接最恰当的一项是( ) A.在这方面我们要高度重视 B.我们应该向古人学习 C.在这方面我们应该向古人学习 D.今人在这方面不如古人 6.【2024·甘肃·中考真题】 在语段横线上填写句子,排序最恰当的一项是( ) 甘肃境内长城的修建始于战国时期的秦国。秦国以及秦、汉、明等朝代都在此修筑长城。______ ①甘肃境内现有秦、汉、明等各时期的长城遗址,素有“长城天然博物馆”之称。 ②明长城主要位于河西走廊和兰州、白银、临夏、庆阳等市(州),明长城修建充分贯彻和实践了“因地 制宜”的基本思路。 ③汉长城主要分布在河西地区,自永登起而西行,一直到罗布泊附近,浩浩荡荡数千里。 ④秦长城自临洮起而东行,蜿蜒400多公里,横跨临洮、渭源、陇西、通渭、静宁、镇原、环县和华池等 县。 A.②④③① B.④③①② C.③①④② D.①④③② 7.【2024·云南·中考真题】 下列句子的排序,与上下文衔接最恰当的一项是( ) 好的劳动教育让人终身受益。要实现劳动育人目标,就要上好每一节劳动课,______,______; ______,______,______,需要学校、家庭、社会共同努力。 ①可以让学生在真实的任务情境中,亲历实际的劳动过程 ②好的劳动课注重实践,强调身心参与,注重手脑并用 2教辅资源,关注公众号★教学营 ③一堂好的劳动课,还要注重教育效果 ④上好劳动课,对课程实施提出了更高的要求 ⑤帮助学生形成自觉的劳动意识,养成良好的劳动习惯 A.②③①④⑤ B.④③①②⑤ C.④③①⑤② D.②①③⑤④ 8.【2023·山东淄博·中考真题】 依次填入下面句子横线处的语句,顺序最恰当的一项是( ) AI就是人工智能,最早在1956年的达特茅斯会议上被正式提出。______ ①经过数十年的发展,AI已经被广泛应用在生活当中,如手机搭载的智能语音助手、人脸识别等功能,都 离不开AI的参与。 ②甚至一些普遍认为AI难以取代人类的领域,如绘画、作曲等,也开始被AI渗透,其作品的完成度让人 惊叹。 ③温斯顿教授对AI的定义是“研究如何使计算机去做过去只有人才能做的智能工作”。 ④在医疗、物流、生产、交通等高精尖领域,它也发挥着重要作用。 ⑤它是对人的意识和思维过程的模拟,是人类用以了解智能本质的手段。 A.③⑤④②① B.⑤③①④② C.⑤①③②④ D.①②④⑤③ 9.【2023·黑龙江哈尔滨·中考真题】 结合语境,填入下面横线处最恰当的一项是( ) 人人都有自己的乐趣。 ,在繁重的工作之余,还要从时间的隙缝中偷光苦学; ,每天不跑跑跳跳, 舒舒筋骨,就觉得不自在; ,即使到了年老体衰的时候,还要支撑着干点活。积极向上的乐趣,反映了 人高尚的精神面貌。 A.有的人把运动当作乐趣 有的人把读书当作乐趣 有的人把劳动当作乐趣 B.有的人把读书当作乐趣 有的人把劳动当作乐趣 有的人把运动当作乐趣 C.有的人把劳动当作乐趣 有的人把读书当作乐趣 有的人把运动当作乐趣 D.有的人把读书当作乐趣 有的人把运动当作乐趣 有的人把劳动当作乐趣 10.【2023·湖北十堰·中考真题】 根据语境,将下面各句填入横线,语意连贯流畅的一项是( ) 未来,人工智能会和人类抢“饭碗”吗?这样的担忧有一定道理。 。但后来的事实证明,新兴起的 汽车行业拥有比传统马车行业多出数千倍甚至数万倍的产值和工作机会。 ①当年,汽车开始进入大城市并逐渐普及的过程中,曾经在数百年的时间里充当出行工具的马车,面临着 “下岗”威胁。 ②但若从长远来看,就会发现,所有重大科技革命无一例外地都最终成为人类发展的加速器,促进了人的 生活品质提高。 ③回看科技史,划时代的科技成果往往引发人们生活方式的改变,人工智能的确会对就业造成一定冲击。 ④每一项新技术的出现,都会同时制造出足够多的新的就业机会。 ⑤马车被汽车取代就是一个非常典型的例子。 3教辅资源,关注公众号★教学营 A.③①②④⑤ B.④③②①⑤ C.②③④①⑤ D.③②④⑤① 11.【2023·黑龙江牡丹江·中考真题】 依次填入下面文段横线处的语句,符合语境的一项是( ) 中华优秀传统文化是中华文明的智慧结晶和精华所在,蕴藏着中国社会赖以生存发展的价值观,像 “__________________,__________________”饱含的爱国情怀,像“__________________, __________________”体现的奋斗精神,像“__________________,__________________”阐明的诚信原 则,都可以成为今天构筑中国精神、中国价值、中国力量的宝贵财富。 ①天下兴亡,匹夫有责 ②天行健,君子以自强不息 ③得黄金百,不如得季布一诺 A.①②③ B.①③② C.②③① D.③①② 12.【2023·湖南长沙·中考真题】 下面是某同学摘录的介绍围棋的文字,排序最恰当的一项是( ) ①围棋有“三得”,即“得好友、得人和、得心语”。 ②围棋以其丰富的文化底蕴在我国传统文化中占有重要地位。 ③不仅如此,围棋还常被人们称作“头脑体操”,能使头脑得到锻炼,促进健康,可“得天寿”。 ④也就是说,围棋可以使人们广交朋友,教人与人和谐相处,让人们能够进行心灵的沟通,同时,对人们 的健康长寿也有着重要的作用。 ⑤因此,围棋也成为了一项深受广大民众喜爱的体育项目。 A.②①④③⑤ B.②①③④⑤ C.①④③②⑤ D.①②④⑤③ 13.【2023·湖北·中考真题】 下列语句排序最合理的一项是 ①譬如扇面书法、扇面绘画、扇面刺绣、扇面篆刻、扇面雕镂等。 ②在狭小的扇面上,中国扇子呈现出东方文化所能涉及的诸多形式。 ③尽管中国扇子只是日常生活中的“小物件”,但是它的身上含有“大文章”。 ④秦汉时期的仪仗扇,就将普通的扇子与权势联系在一起,表达出扇子的政治化意味。 ⑤中国扇子不只在诸多艺术领域呈现出美学功能,还在政治、经济、外交等领域展现独有的价值。 A.⑤④③①② B.③②①⑤④ C.②①③④⑤ D.③①④②⑤ 14.【2023·黑龙江绥化·中考真题】 下列句子排列顺序最恰当的一项是( ) ①诗画有意境,就有了灵魂。 ②古人说“缘物寄情”,写景就是写情。 ③三首词分别体现了山的崇高、气势和力量,这里并没有直接描写人,实际上都有力地歌颂了人,歌颂了 人的英雄气概。 4教辅资源,关注公众号★教学营 ④毛主席的诗句,意境是很深的。 ⑤如《十六字令三首》,每一首都是写景,每一字都是说山,但每一首、每一字又都充分表达了人的思想 感情。 A.②④⑤③① B.②⑤③④① C.④⑤③②① D.④⑤③①② 15.【2023·湖南张家界·中考真题】 请选出句子排列顺序最恰当的一项( ) ①串点成线,连线成廊,集中展现中国共产党的光辉历程 ②长江延续着中华儿女的红色血脉,传承着中华儿女的红色基因 ③也见证了中国共产党的成立,记录了无数革命先烈前行的足迹 ④这条线路引导人们在回溯红色历史时感悟初心使命,汲取前进力量 ⑤“长江红色基因传承之旅”选择其中具有突出意义、重要影响的节点 A.②④①③⑤ B.⑤①②④③ C.②③⑤①④ D.⑤①④③② 16.【2025·四川德阳·中考真题】 下面的句子排列组合,恰当的一项是( ) ①天地万物都包含有活泼的生命和生意 ②中国传统哲学认为,自然界是一个大生命世界 ③正如程颢所说:“万物之生意最可观。” ④人们在这种观赏中,体验到人与万物一体的境界 ⑤这种生命和生意是最值得观赏的 A.②⑤①④③ B.③⑤④②① C.③⑤②①④ D.②①⑤④③ 17.【2025·四川遂宁·中考真题】 下列句子排序最恰当的一项是( ) ①这些方面都得下功夫,都得养成好的习惯。 ②培养这些方面的能力,使之养成好的习惯,就叫练基本功。 ③学习语文要练基本功。 ④写一篇文章,用一个词,写一个句子,点一个标点,以及全篇的结构组织,这些方面都要做到家 才算好。 ⑤这样,写起文章来就很自由,就没有障碍,能够从心所欲。 A.④①③②⑤ B.④①③⑤② C.③②④①⑤ D.③④①⑤② 18.【2024·内蒙古·中考真题】 将下列句子组成语意连贯的一段话,语序排列正确的一项是( ) ①围棋有“三得”,即“得好友、得人和、得心语”。 ②围棋以其丰富的文化底蕴在我国传统文化中占有重要地位。 ③不仅如此,围棋还常被人们称作“头脑体操”,能使头脑得到锻炼,促进健康,可“得天寿”。 ④也就是说,围棋可以使人们广交朋友,教人们和谐相处,让人们能够进行心灵的沟通。 5教辅资源,关注公众号★教学营 ⑤因此,围棋也成为了一项深受广大民众喜爱的体育项目。 A.①④③②⑤ B.②①④③⑤ C.①④⑤③② D.②①③④⑤ 19.【2024·宁夏·中考真题】 【科学•电影】 当科学幻想与电影结合起来的时候,就有了科幻电影。科幻电影能将想象转化为视觉盛宴,这要归 功于电影特效师的精雕细琢。我们来看看特效师是怎么做的: 谈起科幻电影的特效,我们的第一反应往往是后期的电脑特效。事实上,电影的物理特效是电脑特 效的基础,物理特效的“地基”越扎实,后期制作的“大楼”才能盖得更高。特别是科幻电影中的宇航服, 演员的科技感着装,起到的绝不只是一套“戏服”的作用。 ①演员在狭小密闭的宇航服内表演,时间一长,面罩内就会蒙上一层雾气,因此道具服装就必须像 真正的航天服一样,加装通风系统。②头盔系统通过齿轮组的精巧设计,实现穿脱自如,而为了拍摄时能 捕捉到演员的面部表情,头盔内还要加装照明装置。③从寥寥几张设计概念图,到产出一件质感真实的实 体宇航服,中间要过重重关卡。④要让这些系统顺畅工作,就要提供充足的电能,在道具中设置蓄电池及 供电线路。 摘自《科幻“装备”幕后的神仙推手》,有删改 依据你对上述句子的理解,顺序排列正确的一项是( ) A.①②④③ B.③①②④ C.①③②④ D.③②④① 20.【2024·四川广安·中考真题】 下列句子排序最恰当的一项是( ) ①衡量调查研究搞得好不好,关键要看调查研究的实效,看调研成果的运用,看能不能把问题解决好。 ②所以说,调查研究是一门致力于求真的学问,一种见诸实践的科学,也是一项讲求方法的艺术。 ③比如面对社区停车难这样群众关心的“关键小事”,该怎样盘活各类资源,解决治理难题,满足居民诉 求? ④这类问题都需要切实讲究科学方法和艺术,深入调查研究,才能予以解决。 ⑤调查研究是谋事之基、成事之道。 A.⑤①③④② B.⑤①②③④ C.①⑤②③④ D.①⑤③②④ 21.【2024·四川遂宁·中考真题】 句子排列最恰当的一项是( ) ①如小麦一旦感知到相邻的不同植物达到一定密度,威胁自己的水分和养分吸收,它就开始大量分泌一种 物质抑制其生长。 ②而非亲缘关系的水稻种植在一起则相反,它们会把根系扎得更深极力侵入和挤压对方的生存空间,抑制 对方生长。 ③除了进行交流,植物还能通过感知相邻植物发出的信号决定使用何种方式对付对方。 ④研究发现,相邻植物可以通过释放化学物质进行对外交流。 ⑤对水稻的进一步研究证实,有亲缘关系的水稻种植在一起,根系会小心翼翼地避开彼此,最大程度减少 6教辅资源,关注公众号★教学营 竞争: A.④③①⑤② B.⑤②①④③ C.④⑤②①③ D.⑤②④①③ 22.【2024·四川雅安·中考真题】 下列句子组成语段,顺序排列正确的一项是( ) ①稍远处是一重重长着青冈树的山岗,近处则是一重重种满玉米的丘陵坡地,波浪一般腾向远方。 ②我看清周围都是玉米地,密密的青纱帐郁郁葱葱,一望无际。 ③天渐渐亮了,西天起了一层厚厚的云,可是东边的山坡,涌出明亮的朝霞,又是一个炎热的夏日。 ④西望,最远处是一派连绵青山,那是县城附近的西山,看起来很近,实际上很远。 ⑤丘陵之间,蜿蜒着一条修好了很多年但迟迟未能硬化的乡村土公路,在夏天长满杂草,展现勃勃的生机。 A.①④⑤③② B.②③④⑤① C.③①④⑤② D.②③④①⑤ 23.【2023·四川乐山·中考真题】 把下面的句子组成一段语意连贯的话,排序最恰当的一项是( ) ①魏晋的素淡自然,唐朝的雍容华贵,宋明的纯朴雅致,总有一款适合你。 ②曹衣出水、吴带当风,穿上汉服,装扮生活,成为春天中的一抹亮色吧。 ③“云想衣裳花想容,春风拂槛露华浓”,春天正是出游的好时节,一袭汉服成为国潮的最新风尚。 ④后来随着时代的发展,“汉服”演变为泛指“汉民族的传统服饰”。 ⑤依据《马王堆三号墓遣册》中关于“汉服”的记载,“汉服”最早是指《周礼》《仪礼》《礼 记》里的冠服体系。 ⑥而对于现代的汉服爱好者来说,喜爱汉服大多是恋上华美服饰的开始。 A.③⑤④⑥①② B.③⑤⑥④②① C.②①⑥⑤③④ D.①⑥⑤④②③ 24.【2023·湖南·中考真题】 下列句子排序正确的一项是( ) ①果然,过了一会儿,那里出现了太阳的小半边脸,红是红的很,却没有亮光。 ②一刹那间,这深红的圆东西发出了夺目的亮光,射得人眼睛发痛。它旁边的云也突然有了光彩。 ③红霞的范围慢慢扩大,越来越亮。我知道太阳就要从天边升起来了,便目不转睛地望着那里。 ④太阳像负着什么重担似的,慢慢儿,一纵一纵地,使劲儿向上升。到了最后,它终于冲破了云霞,完全 跳出了海面,颜色红得真可爱。 ⑤天空还是一片浅蓝,很浅很浅的。转眼间,天水相接的地方出现了一道红霞。 (巴金《海上日出》,有删改) A.③⑤②④① B.①⑤③②④ C.⑤③①④② D.⑤③④②① 25.【2023·湖南岳阳·中考真题】 小文在“我看中国传统文化与中国现代化”的班级论坛中,摘录了一段话。为加深同学们印象,特意将一 些语句抽离出来,若将抽离出的语句重新排序填在横线上,构成一段连贯的话,你认为衔接最恰当的一项 是 ( ) 对中国传统文化,有一类人持否定态度,认为中国要走向现代化,只能从西方文化里嫁接。 7教辅资源,关注公众号★教学营 ①事实上,中国传统文化与中国现代化,一点都不矛盾,几乎可以说是直通车——逻辑直达。 ②孔子、孟子、老子、庄子、墨子,甚至韩非的思想里,都包含着非常显著的现代性。 ③他们的文化期待是,从西方文化走向现代。 ④比如,孔子、孟子的民本思想,礼 (规则、权利和责任) 对权力的约束思想,庄子的个体自由,墨子 的尚贤思想等,都与现代社会理念毫无违拗。 A.③②①④ B.①③④② C.③①②④ D.①④③② 26.【2023·四川德阳·中考真题】 下列句子排序最恰当的一项是( ) ①目光如星如月,如夜行的火把,而且异常质朴和厚实。 ②这奇崛诡异的眼球生长神话,仿佛带给人几分温暖的灼痛感。 ③三星堆青铜纵目面具的那对眼球肯定是最特异的,保准会让你过目不忘。 ④只觉得它蕴涵着人类童年的艰辛和希望,让人惊讶赞叹不已! ⑤因为那对眼球呈柱状从眼眶中伸出来,像操纵柄一样可以用手握住,而中部还有一道箍,似带了个镯子。 A.③⑤①②④ B.③⑤②①④ C.⑤③②①④ D.⑤③①②④ 27.【2023·四川雅安·中考真题】 下列语句顺序排列最恰当的一项是( ) ①与舞蹈一样,画中烟波浩渺的江河、层峦起伏的群山,都充满了韵律美。 ②舞蹈演员们眉眼锋利,绛唇高髻,利落甩袖,仿佛化作《千里江山图》中的山峦,舞出山水相依之感, 舞出明月般存在千年的灵魂。 ③正如“诗画本一律”,舞者和画者对这千里江山也必定有文化理解上的共鸣,《只此青绿》将文化传承 中的“艺术通感”发挥得淋漓尽致,彰显了中国人特有的浪漫。 ④春晚节目《只此青绿》是以舞蹈的形式对古代名画《千里江山图》进行了意境还原。 A.④①③② B.③④①② C.①③②④ D.④②①③ 28.【2023·江苏无锡·中考真题】 下列句子组成语段,顺序排列正确的一项是( ) ①现如今,《太湖美》的歌词也逐渐成为“太湖美”的现实。 ②岸线变化比水质改善更明显。 ③未来,无锡还将打造出一条环太湖生态绿色走廊。 ④沿岸处处皆景,到处是生机盎然的绿色。 ⑤经开区的清水河经过综合整治后,水质稳定在Ⅲ类以上。 ⑥一曲《太湖美》,唱不尽三万六千顷波涛、七十二峰苍翠的优美风光。 A.⑥①②⑤④③ B.③①②⑤④⑥ C.⑥①⑤②④③ D.③⑥⑤②④① 29.【2023·山东东营·中考真题】 下列句子语序排列正确的一项是( ) ①这里的“大同”概念,也来源于《礼记·礼运》。 8教辅资源,关注公众号★教学营 ②小康是中华民族自古以来追求的理想社会状态,用“小康”这个概念来确立发展目标,既符合中国发展 实际,也容易得到广大人民理解和支持。 ③借用“大同”概念来形容中国共产党人胸怀天下的境界和担当,彰显了推动构建人类命运共同体这一中 国式现代化的本质要求。 ④中华优秀传统文化不仅为中国式现代化奠定思想根基、提供文化支撑,而且还可以直接提供一些形象的 概念和提法。 ⑤党中央强调,中国共产党是为中国人民谋幸福、为中华民族谋复兴的党,也是为人类谋进步、为世界谋 大同的党。 ⑥例如,建成小康社会中的“小康”这个概念,就出自《礼记·礼运》。 A.④⑤③①⑥② B.⑤③①④⑥② C.⑤⑥③②④① D.④⑥②⑤①③ 30.【2023·辽宁锦州·中考真题】 选出下列句子排列顺序最恰当的一项( ) ①生命就是等待正确的时机行动,所以,放轻松,你没有落后,也没有领先。 ②身边有些人看似走在你前面,也有人看似走在你后面。 ③但其实每个人在自己的时区有自己的步程,不用忌妒或嘲笑他们。 ④世上每个人都有自己的发展时区。 ⑤在命运为你安排的属于自己的时区里,一切都非常准时。 A.⑤②①③④ B.④②①③⑤ C.④②③①⑤ D.⑤①②④③ 9
基本 文件 流程 错误 SQL 调试
  1. 请求信息 : 2026-03-10 07:52:10 HTTP/1.1 GET : https://www.yeyulingfeng.com/wendang/48782.html
  2. 运行时间 : 0.089150s [ 吞吐率:11.22req/s ] 内存消耗:6,198.01kb 文件加载:144
  3. 缓存信息 : 0 reads,0 writes
  4. 会话信息 : SESSION_ID=fca27b00d21fae2d6d4c1dd3e95cf808
  1. /yingpanguazai/ssd/ssd1/www/wwww.yeyulingfeng.com/public/index.php ( 0.79 KB )
  2. /yingpanguazai/ssd/ssd1/www/wwww.yeyulingfeng.com/vendor/autoload.php ( 0.17 KB )
  3. /yingpanguazai/ssd/ssd1/www/wwww.yeyulingfeng.com/vendor/composer/autoload_real.php ( 2.49 KB )
  4. /yingpanguazai/ssd/ssd1/www/wwww.yeyulingfeng.com/vendor/composer/platform_check.php ( 0.90 KB )
  5. /yingpanguazai/ssd/ssd1/www/wwww.yeyulingfeng.com/vendor/composer/ClassLoader.php ( 14.03 KB )
  6. /yingpanguazai/ssd/ssd1/www/wwww.yeyulingfeng.com/vendor/composer/autoload_static.php ( 6.05 KB )
  7. /yingpanguazai/ssd/ssd1/www/wwww.yeyulingfeng.com/vendor/topthink/think-helper/src/helper.php ( 8.34 KB )
  8. /yingpanguazai/ssd/ssd1/www/wwww.yeyulingfeng.com/vendor/topthink/think-validate/src/helper.php ( 2.19 KB )
  9. /yingpanguazai/ssd/ssd1/www/wwww.yeyulingfeng.com/vendor/ralouphie/getallheaders/src/getallheaders.php ( 1.60 KB )
  10. /yingpanguazai/ssd/ssd1/www/wwww.yeyulingfeng.com/vendor/topthink/think-orm/src/helper.php ( 1.47 KB )
  11. /yingpanguazai/ssd/ssd1/www/wwww.yeyulingfeng.com/vendor/topthink/think-orm/stubs/load_stubs.php ( 0.16 KB )
  12. /yingpanguazai/ssd/ssd1/www/wwww.yeyulingfeng.com/vendor/topthink/framework/src/think/Exception.php ( 1.69 KB )
  13. /yingpanguazai/ssd/ssd1/www/wwww.yeyulingfeng.com/vendor/topthink/think-container/src/Facade.php ( 2.71 KB )
  14. /yingpanguazai/ssd/ssd1/www/wwww.yeyulingfeng.com/vendor/symfony/deprecation-contracts/function.php ( 0.99 KB )
  15. /yingpanguazai/ssd/ssd1/www/wwww.yeyulingfeng.com/vendor/symfony/polyfill-mbstring/bootstrap.php ( 8.26 KB )
  16. /yingpanguazai/ssd/ssd1/www/wwww.yeyulingfeng.com/vendor/symfony/polyfill-mbstring/bootstrap80.php ( 9.78 KB )
  17. /yingpanguazai/ssd/ssd1/www/wwww.yeyulingfeng.com/vendor/symfony/var-dumper/Resources/functions/dump.php ( 1.49 KB )
  18. /yingpanguazai/ssd/ssd1/www/wwww.yeyulingfeng.com/vendor/topthink/think-dumper/src/helper.php ( 0.18 KB )
  19. /yingpanguazai/ssd/ssd1/www/wwww.yeyulingfeng.com/vendor/symfony/var-dumper/VarDumper.php ( 4.30 KB )
  20. /yingpanguazai/ssd/ssd1/www/wwww.yeyulingfeng.com/vendor/guzzlehttp/guzzle/src/functions_include.php ( 0.16 KB )
  21. /yingpanguazai/ssd/ssd1/www/wwww.yeyulingfeng.com/vendor/guzzlehttp/guzzle/src/functions.php ( 5.54 KB )
  22. /yingpanguazai/ssd/ssd1/www/wwww.yeyulingfeng.com/vendor/topthink/framework/src/think/App.php ( 15.30 KB )
  23. /yingpanguazai/ssd/ssd1/www/wwww.yeyulingfeng.com/vendor/topthink/think-container/src/Container.php ( 15.76 KB )
  24. /yingpanguazai/ssd/ssd1/www/wwww.yeyulingfeng.com/vendor/psr/container/src/ContainerInterface.php ( 1.02 KB )
  25. /yingpanguazai/ssd/ssd1/www/wwww.yeyulingfeng.com/app/provider.php ( 0.19 KB )
  26. /yingpanguazai/ssd/ssd1/www/wwww.yeyulingfeng.com/vendor/topthink/framework/src/think/Http.php ( 6.04 KB )
  27. /yingpanguazai/ssd/ssd1/www/wwww.yeyulingfeng.com/vendor/topthink/think-helper/src/helper/Str.php ( 7.29 KB )
  28. /yingpanguazai/ssd/ssd1/www/wwww.yeyulingfeng.com/vendor/topthink/framework/src/think/Env.php ( 4.68 KB )
  29. /yingpanguazai/ssd/ssd1/www/wwww.yeyulingfeng.com/app/common.php ( 0.03 KB )
  30. /yingpanguazai/ssd/ssd1/www/wwww.yeyulingfeng.com/vendor/topthink/framework/src/helper.php ( 18.78 KB )
  31. /yingpanguazai/ssd/ssd1/www/wwww.yeyulingfeng.com/vendor/topthink/framework/src/think/Config.php ( 5.54 KB )
  32. /yingpanguazai/ssd/ssd1/www/wwww.yeyulingfeng.com/config/alipay.php ( 3.59 KB )
  33. /yingpanguazai/ssd/ssd1/www/wwww.yeyulingfeng.com/vendor/topthink/framework/src/think/facade/Env.php ( 1.67 KB )
  34. /yingpanguazai/ssd/ssd1/www/wwww.yeyulingfeng.com/config/app.php ( 0.95 KB )
  35. /yingpanguazai/ssd/ssd1/www/wwww.yeyulingfeng.com/config/cache.php ( 0.78 KB )
  36. /yingpanguazai/ssd/ssd1/www/wwww.yeyulingfeng.com/config/console.php ( 0.23 KB )
  37. /yingpanguazai/ssd/ssd1/www/wwww.yeyulingfeng.com/config/cookie.php ( 0.56 KB )
  38. /yingpanguazai/ssd/ssd1/www/wwww.yeyulingfeng.com/config/database.php ( 2.48 KB )
  39. /yingpanguazai/ssd/ssd1/www/wwww.yeyulingfeng.com/config/filesystem.php ( 0.61 KB )
  40. /yingpanguazai/ssd/ssd1/www/wwww.yeyulingfeng.com/config/lang.php ( 0.91 KB )
  41. /yingpanguazai/ssd/ssd1/www/wwww.yeyulingfeng.com/config/log.php ( 1.35 KB )
  42. /yingpanguazai/ssd/ssd1/www/wwww.yeyulingfeng.com/config/middleware.php ( 0.19 KB )
  43. /yingpanguazai/ssd/ssd1/www/wwww.yeyulingfeng.com/config/route.php ( 1.89 KB )
  44. /yingpanguazai/ssd/ssd1/www/wwww.yeyulingfeng.com/config/session.php ( 0.57 KB )
  45. /yingpanguazai/ssd/ssd1/www/wwww.yeyulingfeng.com/config/trace.php ( 0.34 KB )
  46. /yingpanguazai/ssd/ssd1/www/wwww.yeyulingfeng.com/config/view.php ( 0.82 KB )
  47. /yingpanguazai/ssd/ssd1/www/wwww.yeyulingfeng.com/app/event.php ( 0.25 KB )
  48. /yingpanguazai/ssd/ssd1/www/wwww.yeyulingfeng.com/vendor/topthink/framework/src/think/Event.php ( 7.67 KB )
  49. /yingpanguazai/ssd/ssd1/www/wwww.yeyulingfeng.com/app/service.php ( 0.13 KB )
  50. /yingpanguazai/ssd/ssd1/www/wwww.yeyulingfeng.com/app/AppService.php ( 0.26 KB )
  51. /yingpanguazai/ssd/ssd1/www/wwww.yeyulingfeng.com/vendor/topthink/framework/src/think/Service.php ( 1.64 KB )
  52. /yingpanguazai/ssd/ssd1/www/wwww.yeyulingfeng.com/vendor/topthink/framework/src/think/Lang.php ( 7.35 KB )
  53. /yingpanguazai/ssd/ssd1/www/wwww.yeyulingfeng.com/vendor/topthink/framework/src/lang/zh-cn.php ( 13.70 KB )
  54. /yingpanguazai/ssd/ssd1/www/wwww.yeyulingfeng.com/vendor/topthink/framework/src/think/initializer/Error.php ( 3.31 KB )
  55. /yingpanguazai/ssd/ssd1/www/wwww.yeyulingfeng.com/vendor/topthink/framework/src/think/initializer/RegisterService.php ( 1.33 KB )
  56. /yingpanguazai/ssd/ssd1/www/wwww.yeyulingfeng.com/vendor/services.php ( 0.14 KB )
  57. /yingpanguazai/ssd/ssd1/www/wwww.yeyulingfeng.com/vendor/topthink/framework/src/think/service/PaginatorService.php ( 1.52 KB )
  58. /yingpanguazai/ssd/ssd1/www/wwww.yeyulingfeng.com/vendor/topthink/framework/src/think/service/ValidateService.php ( 0.99 KB )
  59. /yingpanguazai/ssd/ssd1/www/wwww.yeyulingfeng.com/vendor/topthink/framework/src/think/service/ModelService.php ( 2.04 KB )
  60. /yingpanguazai/ssd/ssd1/www/wwww.yeyulingfeng.com/vendor/topthink/think-trace/src/Service.php ( 0.77 KB )
  61. /yingpanguazai/ssd/ssd1/www/wwww.yeyulingfeng.com/vendor/topthink/framework/src/think/Middleware.php ( 6.72 KB )
  62. /yingpanguazai/ssd/ssd1/www/wwww.yeyulingfeng.com/vendor/topthink/framework/src/think/initializer/BootService.php ( 0.77 KB )
  63. /yingpanguazai/ssd/ssd1/www/wwww.yeyulingfeng.com/vendor/topthink/think-orm/src/Paginator.php ( 11.86 KB )
  64. /yingpanguazai/ssd/ssd1/www/wwww.yeyulingfeng.com/vendor/topthink/think-validate/src/Validate.php ( 63.20 KB )
  65. /yingpanguazai/ssd/ssd1/www/wwww.yeyulingfeng.com/vendor/topthink/think-orm/src/Model.php ( 23.55 KB )
  66. /yingpanguazai/ssd/ssd1/www/wwww.yeyulingfeng.com/vendor/topthink/think-orm/src/model/concern/Attribute.php ( 21.05 KB )
  67. /yingpanguazai/ssd/ssd1/www/wwww.yeyulingfeng.com/vendor/topthink/think-orm/src/model/concern/AutoWriteData.php ( 4.21 KB )
  68. /yingpanguazai/ssd/ssd1/www/wwww.yeyulingfeng.com/vendor/topthink/think-orm/src/model/concern/Conversion.php ( 6.44 KB )
  69. /yingpanguazai/ssd/ssd1/www/wwww.yeyulingfeng.com/vendor/topthink/think-orm/src/model/concern/DbConnect.php ( 5.16 KB )
  70. /yingpanguazai/ssd/ssd1/www/wwww.yeyulingfeng.com/vendor/topthink/think-orm/src/model/concern/ModelEvent.php ( 2.33 KB )
  71. /yingpanguazai/ssd/ssd1/www/wwww.yeyulingfeng.com/vendor/topthink/think-orm/src/model/concern/RelationShip.php ( 28.29 KB )
  72. /yingpanguazai/ssd/ssd1/www/wwww.yeyulingfeng.com/vendor/topthink/think-helper/src/contract/Arrayable.php ( 0.09 KB )
  73. /yingpanguazai/ssd/ssd1/www/wwww.yeyulingfeng.com/vendor/topthink/think-helper/src/contract/Jsonable.php ( 0.13 KB )
  74. /yingpanguazai/ssd/ssd1/www/wwww.yeyulingfeng.com/vendor/topthink/think-orm/src/model/contract/Modelable.php ( 0.09 KB )
  75. /yingpanguazai/ssd/ssd1/www/wwww.yeyulingfeng.com/vendor/topthink/framework/src/think/Db.php ( 2.88 KB )
  76. /yingpanguazai/ssd/ssd1/www/wwww.yeyulingfeng.com/vendor/topthink/think-orm/src/DbManager.php ( 8.52 KB )
  77. /yingpanguazai/ssd/ssd1/www/wwww.yeyulingfeng.com/vendor/topthink/framework/src/think/Log.php ( 6.28 KB )
  78. /yingpanguazai/ssd/ssd1/www/wwww.yeyulingfeng.com/vendor/topthink/framework/src/think/Manager.php ( 3.92 KB )
  79. /yingpanguazai/ssd/ssd1/www/wwww.yeyulingfeng.com/vendor/psr/log/src/LoggerTrait.php ( 2.69 KB )
  80. /yingpanguazai/ssd/ssd1/www/wwww.yeyulingfeng.com/vendor/psr/log/src/LoggerInterface.php ( 2.71 KB )
  81. /yingpanguazai/ssd/ssd1/www/wwww.yeyulingfeng.com/vendor/topthink/framework/src/think/Cache.php ( 4.92 KB )
  82. /yingpanguazai/ssd/ssd1/www/wwww.yeyulingfeng.com/vendor/psr/simple-cache/src/CacheInterface.php ( 4.71 KB )
  83. /yingpanguazai/ssd/ssd1/www/wwww.yeyulingfeng.com/vendor/topthink/think-helper/src/helper/Arr.php ( 16.63 KB )
  84. /yingpanguazai/ssd/ssd1/www/wwww.yeyulingfeng.com/vendor/topthink/framework/src/think/cache/driver/File.php ( 7.84 KB )
  85. /yingpanguazai/ssd/ssd1/www/wwww.yeyulingfeng.com/vendor/topthink/framework/src/think/cache/Driver.php ( 9.03 KB )
  86. /yingpanguazai/ssd/ssd1/www/wwww.yeyulingfeng.com/vendor/topthink/framework/src/think/contract/CacheHandlerInterface.php ( 1.99 KB )
  87. /yingpanguazai/ssd/ssd1/www/wwww.yeyulingfeng.com/app/Request.php ( 0.09 KB )
  88. /yingpanguazai/ssd/ssd1/www/wwww.yeyulingfeng.com/vendor/topthink/framework/src/think/Request.php ( 55.78 KB )
  89. /yingpanguazai/ssd/ssd1/www/wwww.yeyulingfeng.com/app/middleware.php ( 0.25 KB )
  90. /yingpanguazai/ssd/ssd1/www/wwww.yeyulingfeng.com/vendor/topthink/framework/src/think/Pipeline.php ( 2.61 KB )
  91. /yingpanguazai/ssd/ssd1/www/wwww.yeyulingfeng.com/vendor/topthink/think-trace/src/TraceDebug.php ( 3.40 KB )
  92. /yingpanguazai/ssd/ssd1/www/wwww.yeyulingfeng.com/vendor/topthink/framework/src/think/middleware/SessionInit.php ( 1.94 KB )
  93. /yingpanguazai/ssd/ssd1/www/wwww.yeyulingfeng.com/vendor/topthink/framework/src/think/Session.php ( 1.80 KB )
  94. /yingpanguazai/ssd/ssd1/www/wwww.yeyulingfeng.com/vendor/topthink/framework/src/think/session/driver/File.php ( 6.27 KB )
  95. /yingpanguazai/ssd/ssd1/www/wwww.yeyulingfeng.com/vendor/topthink/framework/src/think/contract/SessionHandlerInterface.php ( 0.87 KB )
  96. /yingpanguazai/ssd/ssd1/www/wwww.yeyulingfeng.com/vendor/topthink/framework/src/think/session/Store.php ( 7.12 KB )
  97. /yingpanguazai/ssd/ssd1/www/wwww.yeyulingfeng.com/vendor/topthink/framework/src/think/Route.php ( 23.73 KB )
  98. /yingpanguazai/ssd/ssd1/www/wwww.yeyulingfeng.com/vendor/topthink/framework/src/think/route/RuleName.php ( 5.75 KB )
  99. /yingpanguazai/ssd/ssd1/www/wwww.yeyulingfeng.com/vendor/topthink/framework/src/think/route/Domain.php ( 2.53 KB )
  100. /yingpanguazai/ssd/ssd1/www/wwww.yeyulingfeng.com/vendor/topthink/framework/src/think/route/RuleGroup.php ( 22.43 KB )
  101. /yingpanguazai/ssd/ssd1/www/wwww.yeyulingfeng.com/vendor/topthink/framework/src/think/route/Rule.php ( 26.95 KB )
  102. /yingpanguazai/ssd/ssd1/www/wwww.yeyulingfeng.com/vendor/topthink/framework/src/think/route/RuleItem.php ( 9.78 KB )
  103. /yingpanguazai/ssd/ssd1/www/wwww.yeyulingfeng.com/route/app.php ( 3.82 KB )
  104. /yingpanguazai/ssd/ssd1/www/wwww.yeyulingfeng.com/vendor/topthink/framework/src/think/facade/Route.php ( 4.70 KB )
  105. /yingpanguazai/ssd/ssd1/www/wwww.yeyulingfeng.com/vendor/topthink/framework/src/think/route/dispatch/Controller.php ( 4.74 KB )
  106. /yingpanguazai/ssd/ssd1/www/wwww.yeyulingfeng.com/vendor/topthink/framework/src/think/route/Dispatch.php ( 10.44 KB )
  107. /yingpanguazai/ssd/ssd1/www/wwww.yeyulingfeng.com/app/controller/Index.php ( 9.69 KB )
  108. /yingpanguazai/ssd/ssd1/www/wwww.yeyulingfeng.com/app/BaseController.php ( 2.05 KB )
  109. /yingpanguazai/ssd/ssd1/www/wwww.yeyulingfeng.com/vendor/topthink/think-orm/src/facade/Db.php ( 0.93 KB )
  110. /yingpanguazai/ssd/ssd1/www/wwww.yeyulingfeng.com/vendor/topthink/think-orm/src/db/connector/Mysql.php ( 5.44 KB )
  111. /yingpanguazai/ssd/ssd1/www/wwww.yeyulingfeng.com/vendor/topthink/think-orm/src/db/PDOConnection.php ( 52.47 KB )
  112. /yingpanguazai/ssd/ssd1/www/wwww.yeyulingfeng.com/vendor/topthink/think-orm/src/db/Connection.php ( 8.39 KB )
  113. /yingpanguazai/ssd/ssd1/www/wwww.yeyulingfeng.com/vendor/topthink/think-orm/src/db/ConnectionInterface.php ( 4.57 KB )
  114. /yingpanguazai/ssd/ssd1/www/wwww.yeyulingfeng.com/vendor/topthink/think-orm/src/db/builder/Mysql.php ( 16.58 KB )
  115. /yingpanguazai/ssd/ssd1/www/wwww.yeyulingfeng.com/vendor/topthink/think-orm/src/db/Builder.php ( 24.06 KB )
  116. /yingpanguazai/ssd/ssd1/www/wwww.yeyulingfeng.com/vendor/topthink/think-orm/src/db/BaseBuilder.php ( 27.50 KB )
  117. /yingpanguazai/ssd/ssd1/www/wwww.yeyulingfeng.com/vendor/topthink/think-orm/src/db/Query.php ( 15.71 KB )
  118. /yingpanguazai/ssd/ssd1/www/wwww.yeyulingfeng.com/vendor/topthink/think-orm/src/db/BaseQuery.php ( 45.13 KB )
  119. /yingpanguazai/ssd/ssd1/www/wwww.yeyulingfeng.com/vendor/topthink/think-orm/src/db/concern/TimeFieldQuery.php ( 7.43 KB )
  120. /yingpanguazai/ssd/ssd1/www/wwww.yeyulingfeng.com/vendor/topthink/think-orm/src/db/concern/AggregateQuery.php ( 3.26 KB )
  121. /yingpanguazai/ssd/ssd1/www/wwww.yeyulingfeng.com/vendor/topthink/think-orm/src/db/concern/ModelRelationQuery.php ( 20.07 KB )
  122. /yingpanguazai/ssd/ssd1/www/wwww.yeyulingfeng.com/vendor/topthink/think-orm/src/db/concern/ParamsBind.php ( 3.66 KB )
  123. /yingpanguazai/ssd/ssd1/www/wwww.yeyulingfeng.com/vendor/topthink/think-orm/src/db/concern/ResultOperation.php ( 7.01 KB )
  124. /yingpanguazai/ssd/ssd1/www/wwww.yeyulingfeng.com/vendor/topthink/think-orm/src/db/concern/WhereQuery.php ( 19.37 KB )
  125. /yingpanguazai/ssd/ssd1/www/wwww.yeyulingfeng.com/vendor/topthink/think-orm/src/db/concern/JoinAndViewQuery.php ( 7.11 KB )
  126. /yingpanguazai/ssd/ssd1/www/wwww.yeyulingfeng.com/vendor/topthink/think-orm/src/db/concern/TableFieldInfo.php ( 2.63 KB )
  127. /yingpanguazai/ssd/ssd1/www/wwww.yeyulingfeng.com/vendor/topthink/think-orm/src/db/concern/Transaction.php ( 2.77 KB )
  128. /yingpanguazai/ssd/ssd1/www/wwww.yeyulingfeng.com/vendor/topthink/framework/src/think/log/driver/File.php ( 5.96 KB )
  129. /yingpanguazai/ssd/ssd1/www/wwww.yeyulingfeng.com/vendor/topthink/framework/src/think/contract/LogHandlerInterface.php ( 0.86 KB )
  130. /yingpanguazai/ssd/ssd1/www/wwww.yeyulingfeng.com/vendor/topthink/framework/src/think/log/Channel.php ( 3.89 KB )
  131. /yingpanguazai/ssd/ssd1/www/wwww.yeyulingfeng.com/vendor/topthink/framework/src/think/event/LogRecord.php ( 1.02 KB )
  132. /yingpanguazai/ssd/ssd1/www/wwww.yeyulingfeng.com/vendor/topthink/think-helper/src/Collection.php ( 16.47 KB )
  133. /yingpanguazai/ssd/ssd1/www/wwww.yeyulingfeng.com/vendor/topthink/framework/src/think/facade/View.php ( 1.70 KB )
  134. /yingpanguazai/ssd/ssd1/www/wwww.yeyulingfeng.com/vendor/topthink/framework/src/think/View.php ( 4.39 KB )
  135. /yingpanguazai/ssd/ssd1/www/wwww.yeyulingfeng.com/vendor/topthink/framework/src/think/Response.php ( 8.81 KB )
  136. /yingpanguazai/ssd/ssd1/www/wwww.yeyulingfeng.com/vendor/topthink/framework/src/think/response/View.php ( 3.29 KB )
  137. /yingpanguazai/ssd/ssd1/www/wwww.yeyulingfeng.com/vendor/topthink/framework/src/think/Cookie.php ( 6.06 KB )
  138. /yingpanguazai/ssd/ssd1/www/wwww.yeyulingfeng.com/vendor/topthink/think-view/src/Think.php ( 8.38 KB )
  139. /yingpanguazai/ssd/ssd1/www/wwww.yeyulingfeng.com/vendor/topthink/framework/src/think/contract/TemplateHandlerInterface.php ( 1.60 KB )
  140. /yingpanguazai/ssd/ssd1/www/wwww.yeyulingfeng.com/vendor/topthink/think-template/src/Template.php ( 46.61 KB )
  141. /yingpanguazai/ssd/ssd1/www/wwww.yeyulingfeng.com/vendor/topthink/think-template/src/template/driver/File.php ( 2.41 KB )
  142. /yingpanguazai/ssd/ssd1/www/wwww.yeyulingfeng.com/vendor/topthink/think-template/src/template/contract/DriverInterface.php ( 0.86 KB )
  143. /yingpanguazai/ssd/ssd1/www/wwww.yeyulingfeng.com/runtime/temp/10a0c909b6afa23b5a52a2e2d58c3c0f.php ( 21.72 KB )
  144. /yingpanguazai/ssd/ssd1/www/wwww.yeyulingfeng.com/vendor/topthink/think-trace/src/Html.php ( 4.42 KB )
  1. CONNECT:[ UseTime:0.000460s ] mysql:host=127.0.0.1;port=3306;dbname=wenku;charset=utf8mb4
  2. SHOW FULL COLUMNS FROM `fenlei` [ RunTime:0.000560s ]
  3. SELECT * FROM `fenlei` WHERE `fid` = 0 [ RunTime:0.000239s ]
  4. SELECT * FROM `fenlei` WHERE `fid` = 63 [ RunTime:0.000273s ]
  5. SHOW FULL COLUMNS FROM `set` [ RunTime:0.000462s ]
  6. SELECT * FROM `set` [ RunTime:0.000191s ]
  7. SHOW FULL COLUMNS FROM `wendang` [ RunTime:0.000531s ]
  8. SELECT * FROM `wendang` WHERE `id` = 48782 LIMIT 1 [ RunTime:0.000494s ]
  9. UPDATE `wendang` SET `liulancishu` = 6 WHERE `id` = 48782 [ RunTime:0.005271s ]
  10. UPDATE `wendang` SET `lasttime` = 1773100330 WHERE `id` = 48782 [ RunTime:0.000476s ]
  11. SELECT * FROM `wendang` WHERE `id` < 48782 ORDER BY `id` DESC LIMIT 1 [ RunTime:0.000379s ]
  12. SELECT * FROM `wendang` WHERE `id` > 48782 ORDER BY `id` ASC LIMIT 1 [ RunTime:0.001011s ]
  13. SELECT * FROM `wendang` WHERE `id` <> 48782 ORDER BY `id` DESC LIMIT 10 [ RunTime:0.003606s ]
  14. SELECT * FROM `wendang` WHERE `id` <> 48782 ORDER BY `id` DESC LIMIT 10,10 [ RunTime:0.000991s ]
  15. SELECT * FROM `wendang` WHERE `id` <> 48782 ORDER BY `id` DESC LIMIT 20,10 [ RunTime:0.004452s ]
0.090882s