文档
办公文件
生活文档
学习资料
当前位置:
首页
>
文档
>历史答案_全国高考模拟卷_2026年2月_260210(潍坊一模)潍坊市2026年2月高考模拟考试(全科)
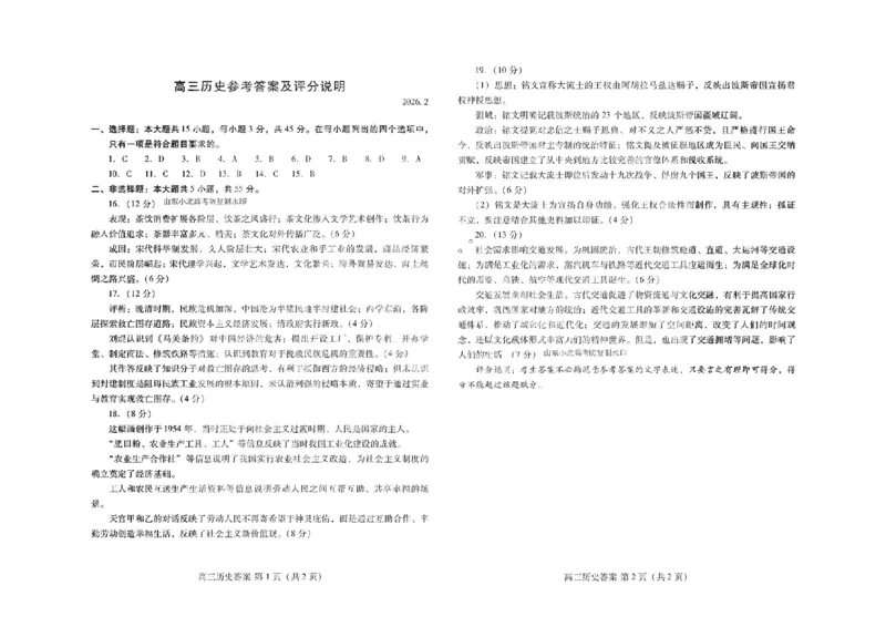
历史答案_全国高考模拟卷_2026年2月_260210(潍坊一模)潍坊市2026年2月高考模拟考试(全科)
2026-04-15 12:05:28
2026-04-15 11:54:21
文档预览
文档信息
文档格式
pdf
文档大小
0.493 MB
文档页数
1 页
上传时间
2026-04-15 11:54:21
下载文档
本文档来自网络内容,如有侵犯您的权益请联系我们删除,联系邮箱:wyl860211@qq.com。
上一篇
历史答案_全国高考模拟卷_2026年2月_260210安徽省合肥市2026届高三上学期第一次教学质量检测(一模)(全科)
下一篇
历史答案_全国高考模拟卷_2026年2月_260211山东省聊城市2025-2026学年度第一学期高三年级期末教学质量检测(全科)
最新文档
4图形长度和角度综合问题作业_奥数专题合集_H003小学奥数培训班课程+习题_四(1)班_衔接课
4四季说课稿_25秋1-6年级语文上册课件教案_25秋统编版语文一年级上册_统编版语文一年级上册教学资源包(25秋七彩课堂)_5.第五单元_4四季_辅教资源_说课稿
4四季精彩片段_25秋1-6年级语文上册课件教案_25秋统编版语文一年级上册_统编版语文一年级上册教学资源包(25秋七彩课堂)_5.第五单元_4四季_辅教资源_精彩片段
4四季精华版教案_25秋1-6年级语文上册课件教案_25秋统编版语文一年级上册_统编版语文一年级上册教学资源包(25秋七彩课堂)_5.第五单元_4四季_教案
4四季教案_25秋1-6年级语文上册课件教案_25秋统编版语文一年级上册_统编版语文一年级上册教学资源包(25秋状元大课堂)_2.1语上教案_5.第五单元
4四季教学反思3_25秋1-6年级语文上册课件教案_25秋统编版语文一年级上册_统编版语文一年级上册教学资源包(25秋七彩课堂)_5.第五单元_4四季_辅教资源_教学反思
4四季教学反思2_25秋1-6年级语文上册课件教案_25秋统编版语文一年级上册_统编版语文一年级上册教学资源包(25秋七彩课堂)_5.第五单元_4四季_辅教资源_教学反思
4四季优质版教案_25秋1-6年级语文上册课件教案_25秋统编版语文一年级上册_统编版语文一年级上册教学资源包(25秋七彩课堂)_5.第五单元_4四季_教案
模块四三角函数与解三角形(测试)(原卷版)_2025年新高考资料_二轮复习_上好课2025年高考数学二轮复习讲练测(新高考通用)3379306
4古诗三首教案_25秋1-6年级语文上册课件教案_25秋统编版语文三年级上册_统编版语文三年级上册教学资源包(25秋状元大课堂)_2.3语上教案_2.第二单元
热门文档
历史详解运城市2025—2026学年第一学期期末调研测试(3)_全国高考模拟卷_2026年2月_260203山西省运城市2025-2026学年高三上学期期末调研(全科)
历史试题运城市2025—2026学年第一学期期末调研测试高三历史_全国高考模拟卷_2026年2月_260203山西省运城市2025-2026学年高三上学期期末调研(全科)
模块四三角函数与解三角形(测试)(原卷版)_2025年新高考资料_二轮复习_01高考语文等多个文件_上好课2025年高考数学二轮复习讲练测(新高考通用)
历史试题卷答案_全国高考模拟卷_2026年2月_260212山西省晋中市2026年2月高三年级适应性调研考试(晋中一模)(全科)
历史试题卷答案_全国高考模拟卷_2026年2月_260210山西省临汾市高三年级2025-2026学年度第一学期期末考试(全科)
历史试题卷答案_全国高考模拟卷_2026年2月_260206山东省日照市2023级(2026届)高三年级上学期期末考试(全科)
历史试题卷答案_全国高考模拟卷_2026年2月_260204江西省赣州市2025一2026学年度第一学期高三年级期末考试(全科)_赣州市2025-2026学年第一学期期末考试历史
历史试题卷_全国高考模拟卷_2026年2月_260212山西省晋中市2026年2月高三年级适应性调研考试(晋中一模)(全科)
模块六立体几何与空间向量(测试)(解析版)_2025年新高考资料_二轮复习_上好课2025年高考数学二轮复习讲练测(新高考通用)3379306
历史试题卷_全国高考模拟卷_2026年2月_260210山西省临汾市高三年级2025-2026学年度第一学期期末考试(全科)
随机文档
历史试题卷_全国高考模拟卷_2026年2月_260206山东省日照市2023级(2026届)高三年级上学期期末考试(全科)
历史试题卷_全国高考模拟卷_2026年2月_260204江西省赣州市2025一2026学年度第一学期高三年级期末考试(全科)_赣州市2025-2026学年第一学期期末考试历史
历史试题卷_全国高考模拟卷_2026年2月_260204山东省泰安市2026届高三一轮检测(泰安一模)(全科)_山东省泰安市高三一轮检测(泰安一模)历史
历史试题_吕梁一模吕梁25-26学年高三上学期期末调研测试及答案_全国高考模拟卷_2026年2月_260208山西省吕梁25-26学年高三上学期期末调研(吕梁一模)(全科)
历史试题_全国高考模拟卷_2026年2月_260210(潍坊一模)潍坊市2026年2月高考模拟考试(全科)
历史试题_全国高考模拟卷_2026年2月_260210安徽省合肥市2026届高三上学期第一次教学质量检测(一模)(全科)
历史试题_全国高考模拟卷_2026年2月_260205山东省青岛市2026届高三第一学期期末学业水平检测(全科)_山东省青岛市2026届高三第一学期期末学业水平检测历史
历史试题_全国高考模拟卷_2026年2月_260203安徽省淮北市2026届高三第一次质量监测(淮北一模)(全科)
历史试题_全国高考模拟卷_2026年2月_260201四川省泸州市高2023级第二次教学质量诊断性考试(泸州二诊)(全科)
模块六立体几何与空间向量(测试)(解析版)_2025年新高考资料_二轮复习_01高考语文等多个文件_上好课2025年高考数学二轮复习讲练测(新高考通用)