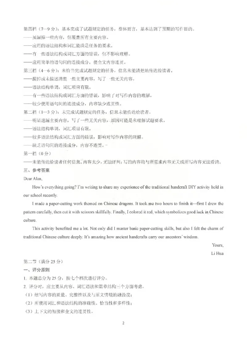
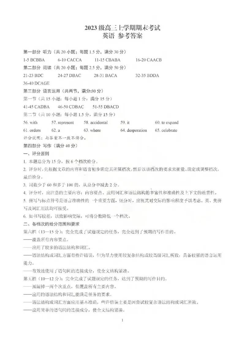
文档
办公文件
生活文档
学习资料
当前位置:
首页
>
文档
>英语试题卷答案_全国高考模拟卷_2026年2月_260206山东省日照市2023级(2026届)高三年级上学期期末考试(全科)
英语试题卷答案_全国高考模拟卷_2026年2月_260206山东省日照市2023级(2026届)高三年级上学期期末考试(全科)
2026-04-15 18:59:00
2026-04-15 18:48:18
文档预览
文档信息
文档格式
pdf
文档大小
3.731 MB
文档页数
8 页
上传时间
2026-04-15 18:48:18
下载文档
本文档来自网络内容,如有侵犯您的权益请联系我们删除,联系邮箱:wyl860211@qq.com。
上一篇
标准化测试六年级英语下册期末测试B卷(人教PEP版含听力音频+答案)_北京小升初全套文件_英语_2022年人教PEP版六年级英语下册期末复习与标准化测试(通用版含听力)(13)份
下一篇
一年级上册语文必考必背仿写句加练习子+(2)_小学1-6年级常用的上册资源汇总_一年级上册资料_曹操老师_资料包
最新文档
语文答案运城市2025—2026学年第一学期期末调研测试高三答案与详解语文_未命名_全国高考模拟卷_2026年2月_260203山西省运城市2025-2026学年高三上学期期末调研(全科)
语文答案_吕梁一模吕梁25-26学年高三上学期期末调研测试及答案_全国高考模拟卷_2026年2月_260208山西省吕梁25-26学年高三上学期期末调研(吕梁一模)(全科)
语文答案_全国高考模拟卷_2026年2月_260211山东省聊城市2025-2026学年度第一学期高三年级期末教学质量检测(全科)
语文答案_全国高考模拟卷_2026年2月_260210(潍坊一模)潍坊市2026年2月高考模拟考试(全科)
语文答案_全国高考模拟卷_2026年2月_2602102026届湖北高三圆创联盟2月联考(全科)_2026届湖北高三圆创联盟2月联考语文
语文答案_全国高考模拟卷_2026年2月_260206九师联盟2025-2026学年高三核心模拟卷(中)(二)(全科)_九师联盟2025-2026学年高三核心模拟卷(中)(二)语文试题
语文答案_全国高考模拟卷_2026年2月_260204江苏省镇江市2025-2026学年第一学期高三零模_江苏省镇江市2025_2026学年第一学期高三零模语文试题(含答案)
一年级上语文九大专项训练_小学1-6年级常用的上册资源汇总_一年级上册资料
语文答案_全国高考模拟卷_2026年2月_260203安徽省淮北市2026届高三第一次质量监测(淮北一模)(全科)
语文答案_全国高考模拟卷_2026年2月_2602032026届湖北省十堰市高三年级元月调研考试一模测试_2026届湖北省十堰市高三年级元月调研考试一模测试语文试题
热门文档
语文答案_全国高考模拟卷_2026年2月_260201四川省泸州市高2023级第二次教学质量诊断性考试(泸州二诊)(全科)
一年级上册语文重点复习_小学1-6年级常用的上册资源汇总_一年级上册资料
语文答案LZN_全国高考模拟卷_2026年2月_260202云南省昆明市2026届高三摸底诊断测试_云南省昆明市2026届高三摸底诊断测试语文
一年级上册语文重点内容总结(2)_小学1-6年级常用的上册资源汇总_一年级上册资料
语文楚雄州2025-2026学年上学期高三期末教育学业质量监测试卷答案_全国高考模拟卷_2026年2月_260208云南省楚雄州2025-2026学年上学期高三期末教育学业质量监测
一年级上册语文重点九大专项练习(2)_小学1-6年级常用的上册资源汇总_一年级上册资料_曹操老师_资料包
语文参考答案长沙市2026年高三模拟考试_全国高考模拟卷_2026年2月_260203湖南省长沙市2026年高三年级模拟考试(长沙一模)_湖南省长沙市2026年高三年级模拟考试语文
一年级上册语文课课贴_小学1-6年级常用的上册资源汇总_一年级上册资料_曹操老师_资料包
语文参考答案_全国高考模拟卷_2026年2月_260205山东省青岛市2026届高三第一学期期末学业水平检测(全科)_山东省青岛市2026届高三第一学期期末学业水平检测语文
一年级上册语文课文与生字_小学1-6年级常用的上册资源汇总_一年级上册资料
随机文档
语文卷苏州零模2601(1)_全国高考模拟卷_2026年2月_260203江苏省苏州市2025-2026学年高三上学期期末考试
一年级上册语文第五单元拔尖检测卷2-1(2)_小学1-6年级常用的上册资源汇总_一年级上册资料_曹操老师_资料包
一年级上册语文第五单元学习单_小学1-6年级常用的上册资源汇总_一年级上册资料
语文_全国高考模拟卷_2026年2月_2602032026届湖北省十堰市高三年级元月调研考试一模测试_2026届湖北省十堰市高三年级元月调研考试一模测试语文试题
(小升初分班考)2024年小升初英语分班考试检测卷(二)(人教新起点版)(含答案解析)_北京小升初全套文件_英语
(小升初分班考)2024年小升初英语分班考试检测卷(二)北京版(含答案解析)_北京小升初全套文件_英语
一年级上册语文第二单元测试卷--含答案(2)_小学1-6年级常用的上册资源汇总_一年级上册资料_曹操老师_资料包
(小升初分班考试)2023年小升初英语(新初一)重点校入学分班考试卷检测卷(二)(人教PEP版)(A4版)_北京小升初全套文件_英语
(小升初分班考试)2023年小升初英语(新初一)重点校入学分班考试卷检测卷(二)(人教PEP版)(A3版)_北京小升初全套文件_英语
(小升初分班考试)2023年小升初英语(新初一)重点校入学分班考试卷检测卷(一)(人教PEP版)(A4版)_北京小升初全套文件_英语