当前位置:首页>文档>板块一 第五单元 阶段贯通5 明清时期_07高考历史_2025年新高考资料_一轮复习_2025高考大一轮复习讲义+课件精准备考2025年新高三历史一轮复习备课课件(完结)

板块一 第五单元 阶段贯通5 明清时期_07高考历史_2025年新高考资料_一轮复习_2025高考大一轮复习讲义+课件精准备考2025年新高三历史一轮复习备课课件(完结)

  • 2026-04-16 00:50:36 2026-04-16 00:49:51

文档预览

板块一 第五单元 阶段贯通5 明清时期_07高考历史_2025年新高考资料_一轮复习_2025高考大一轮复习讲义+课件精准备考2025年新高三历史一轮复习备课课件(完结)
板块一 第五单元 阶段贯通5 明清时期_07高考历史_2025年新高考资料_一轮复习_2025高考大一轮复习讲义+课件精准备考2025年新高三历史一轮复习备课课件(完结)
板块一 第五单元 阶段贯通5 明清时期_07高考历史_2025年新高考资料_一轮复习_2025高考大一轮复习讲义+课件精准备考2025年新高三历史一轮复习备课课件(完结)
板块一 第五单元 阶段贯通5 明清时期_07高考历史_2025年新高考资料_一轮复习_2025高考大一轮复习讲义+课件精准备考2025年新高三历史一轮复习备课课件(完结)
板块一 第五单元 阶段贯通5 明清时期_07高考历史_2025年新高考资料_一轮复习_2025高考大一轮复习讲义+课件精准备考2025年新高三历史一轮复习备课课件(完结)
板块一 第五单元 阶段贯通5 明清时期_07高考历史_2025年新高考资料_一轮复习_2025高考大一轮复习讲义+课件精准备考2025年新高三历史一轮复习备课课件(完结)
板块一 第五单元 阶段贯通5 明清时期_07高考历史_2025年新高考资料_一轮复习_2025高考大一轮复习讲义+课件精准备考2025年新高三历史一轮复习备课课件(完结)
板块一 第五单元 阶段贯通5 明清时期_07高考历史_2025年新高考资料_一轮复习_2025高考大一轮复习讲义+课件精准备考2025年新高三历史一轮复习备课课件(完结)
板块一 第五单元 阶段贯通5 明清时期_07高考历史_2025年新高考资料_一轮复习_2025高考大一轮复习讲义+课件精准备考2025年新高三历史一轮复习备课课件(完结)

文档信息

文档格式
docx
文档大小
1.203 MB
文档页数
5 页
上传时间
2026-04-16 00:49:51

文档内容

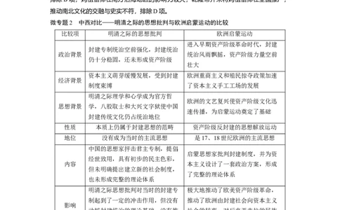
阶段贯通 5 明清时期 微专题1 继承发展——明清时期的旧传统与近代化的新气象 领域 旧传统 新气象 小农经济占主导、重农抑商政策、 经济 商品经济发展、出现新的经营方式 封建经济继续繁荣 废除宰相制、设内阁、军机处、密 制度 皇权专制、科举制、官吏监督制 折制 与少数民族的战、和,册封、重用 改土归流,册封达赖、班禅,设驻 边疆治理 民族首领 藏大臣 理学处于正统地位,传统科技进入 思想文化 早期反专制思想、西学东渐 总结阶段 国际交往 综合国力在国际上仍然占优势地位 东南、东北面临外国挑战 对点训练 1.(2024·重庆部分学校联考)康熙二十三年(1684),台湾地方官员将妈祖封号从“天妃”改 为“天后”的奏请遭礼部否决;乾隆初年,妈祖被正式加封为“天后”;乾隆五十三年 (1788),“天后”被列入国家祀典,地方官须在春、秋两季致祭。乾隆帝的这些做法意在() A.防范地方性势力挟洋自重 B.顺应海外贸易发展的潮流 C.巩固中央集权的专制统治 D.推动南北地域文化的交融 答案 C 解析 据材料可知,台湾的地方官员是服从中央的,因此为了防范地方性势力挟洋自重与主 旨不符,排除A项;乾隆时期实行闭关锁国的政策,顺应海外贸易发展的潮流与史实不符, 排除B项;妈祖信仰在南方沿海地区的影响力较大,乾隆帝并未将妈祖信仰在全国推广, 推动南北文化的交融与史实不符,排除D项。 微专题2 中西对比——明清之际的思想批判与欧洲启蒙运动的比较 比较项 明清之际的思想批判 欧洲启蒙运动 进入早期资产阶级革命时代,封建 封建专制统治空前强化,封建统治 政治背景 统治风雨飘摇,资产阶级力量空前 仍十分稳固,还未形成资产阶级 壮大 资本主义萌芽缓慢发展,受到封建 欧洲重商主义和殖民掠夺政策加速 经济背景 制度束缚 了资本主义手工工场的发展 明清之际理学和心学成为官方哲 欧洲的文艺复兴使资产阶级文化迅 思想背景 学,八股取士和大兴文字狱使中国 速传播,为启蒙运动奠定了基础 封建传统文化仍占统治地位 性质 本质上仍属于封建思想的范畴 资产阶级反封建的思想解放运动 地位 没有成为当时的主流思想 是17、18世纪欧洲的主流思想 中国的思想家抨击君主专制,提倡 启蒙思想家批判封建制度,并为资 经世致用,具有初步的民主色彩, 内容 本主义设计了一套政治方案,形成 但未明确提出建立新的社会制度, 了完整的理论体系 也未形成完整的理论体系 明清之际思想批判对当时的封建专 极大地推动了欧美资产阶级革命, 制起到了一定的冲击作用,但没有 推动了欧洲由封建社会向资本主义 影响 动摇封建统治的理论基础,没有推 社会的转变,对后来亚非拉的民族 动中国社会的变革与转型 民主运动也起了鼓舞作用 对点训练 2.(2023·莆田四模)有学者指出,黄宗羲不具有卢梭式的民主思想。作为一个追求纲常世界 的儒者,他不仅直接参与维护这个纲常世界的政治运作,而且还为此进行了不懈的学术努力。 由此可见该学者( ) A.否定了黄宗羲政治思想的进步性 B.批评了黄宗羲对西方启蒙理念的排斥C.强调了黄宗羲深受传统观念的束缚 D.认识到士大夫阶层躬行实践的重要性 答案 C 解析 据材料可知,该学者认为,黄宗羲的思想并非近代民主思想,其深受中国传统思想的 影响,维护儒家伦理纲常,体现了该学者认为黄宗羲深受传统观念的束缚,故选C项;该 学者看到了黄宗羲思想的不足,但并非否定黄宗羲思想的进步性,排除 A项;黄宗羲与启 蒙思想之间没有交集,不会出现黄宗羲排斥西方启蒙理念的情况,排除B项;据材料可知, 该学者并不提倡黄宗羲为维护封建伦理纲常躬行实践,排除D项。 “比较变化”类选择题 1.题型特点:比较变化类选择题就是把具有可比性的历史事件或同一历史现象在不同历史 阶段的反映放在一起,通过分析、比较,归纳出其异同或变化的选择题。这一类选择题是高 考命题设问中难度较大的题型,通常命题情境复杂(图片、表格、文字材料皆有)。 2.设问方式从形式上看可分为显性和隐性两种,常用的设问关键词是“相同”“相似” “一致”“共同”“不同”“新发展”“新变化”等。特殊连接词如“前……之后”“但是 (但)”“而且(而)”“然而”“与……相比”。 3.解题方法 第1步:分解题干材料信息。在这一步,我们要重点梳理出是对一个事物还是多个事物进行 比较,比较的项目是什么,每个项目都有什么信息。 第2步:总结比较项目信息,得出结论,如有什么趋势、变化等。 第3步:对接知识,分析选项得出答案。结合所学知识,分析这种变化的本质原因或涉及的 历史现象;结合选项内容分析,得出正确答案。 (2023·全国甲卷,27)明代很多熟读儒经而从事商业活动的人,秉持“虽终日做买卖,不害其 为圣为贤”的信条,尽心于实践“圣人之学”。与这种社会行为最契合的思想观念是( ) A.“百姓日用即道” B.“心外无物” C.“存天理,灭人欲” D.“工商皆本” 解题过程 第一步:分解题干材料信息 比较对象 题干社会行为与选项的思想观念 比较要求 “契合”——找相同第二步:总结比较项目信息 明代很多商人深受心学影响,尽心实践“圣人之学”,带有儒商色彩。 第三步:对接知识,分析选项明确答案 题干社会行为是商人秉持信条,实践“圣人之学”与“百姓日用即道”,即圣 A项 人之道体现在百姓的日常生活之中的思想一致 B项 “心外无物”强调从内心求真理,与材料强调实践不相符 C项 “存天理,灭人欲”通过道德修养来克制人的过度欲望,与商业活动不符 “工商皆本”强调手工业、商业的重要性,反对重农抑商,与材料实践“圣人 D项 之学”无关 答案 A 1.(2024·石家庄高三月考)一位在1793年访问中国的英国使臣对当时的中国倍感疑惑,在他 看来,中国已经到了必须雇佣外国人来订正历法和照料钟表的地步,达官贵人也对每年收到 各种各样欧洲精巧机械趋之若鹜,但中国人却仍然认定域外民族与中国人相比都是野蛮人。 这位使臣的“疑惑”( ) A.充斥着欧洲人的傲慢与偏见 B.折射出清朝盛世背后的危机 C.隐含了扩大对华侵略的企图 D.表明闭关自守政策漏洞百出 答案 B 解析 据题干可知,该使臣的“疑惑”折射出清朝盛世背后的危机,即中国人仍然固守“天 朝上国”理念,而不知世界形势的发展与变化,故选B项;题干所述现象表明英国使臣的 认识是比较客观的,而不是“傲慢与偏见”,排除A项;据所学可知,英国侵华始于1840 年的鸦片战争,排除C项;题干所述现象显示的是18世纪后期中国人的思想理念,而不是 清政府的“闭关自守”政策,排除D项。 2.(2024·安徽皖江名校摸底考试)明朝时,西北军用马匹主要是通过茶马互市获得的,朝廷 在西北设立秦州、洮州等8个茶马司。清朝顺治至雍正年间,西北茶马司大约有5个。到乾 隆中叶,西北各茶马司被朝廷裁撤。据此推知,材料所述变化的主要原因是( ) A.统一多民族国家日益巩固 B.马匹在战争中的地位下降 C.各民族之间差异逐渐缩小 D.茶叶生产格局的时代变化 答案 A 解析 明代西北边疆形势不稳,因此战马需求量大,经过清初几十年的努力,西北紧张的民 族关系得以缓和,西北的民族与政治格局基本稳定,统一多民族国家得到巩固,茶马互市走向终结,故选A项;军马在战争中的地位日益突出,是骑兵的重要军备物资,排除 B项; 茶马司被裁撤是边疆形势逐渐稳定,统一多民族国家进一步发展的结果,与民族差异无关, 排除C项;材料中的茶马司主要负责马匹交易,与茶叶生产格局无关,排除D项。