当前位置:首页>文档>板块四 第十四单元 训练42亚非拉民族民主运动的高涨_07高考历史_2025年新高考资料_一轮复习_2025高考大一轮复习讲义+课件精准备考2025年新高三历史一轮复习备课课件(完结)

板块四 第十四单元 训练42亚非拉民族民主运动的高涨_07高考历史_2025年新高考资料_一轮复习_2025高考大一轮复习讲义+课件精准备考2025年新高三历史一轮复习备课课件(完结)

  • 2026-04-16 20:02:04 2026-04-16 02:37:26

文档预览

板块四 第十四单元 训练42亚非拉民族民主运动的高涨_07高考历史_2025年新高考资料_一轮复习_2025高考大一轮复习讲义+课件精准备考2025年新高三历史一轮复习备课课件(完结)
板块四 第十四单元 训练42亚非拉民族民主运动的高涨_07高考历史_2025年新高考资料_一轮复习_2025高考大一轮复习讲义+课件精准备考2025年新高三历史一轮复习备课课件(完结)
板块四 第十四单元 训练42亚非拉民族民主运动的高涨_07高考历史_2025年新高考资料_一轮复习_2025高考大一轮复习讲义+课件精准备考2025年新高三历史一轮复习备课课件(完结)
板块四 第十四单元 训练42亚非拉民族民主运动的高涨_07高考历史_2025年新高考资料_一轮复习_2025高考大一轮复习讲义+课件精准备考2025年新高三历史一轮复习备课课件(完结)
板块四 第十四单元 训练42亚非拉民族民主运动的高涨_07高考历史_2025年新高考资料_一轮复习_2025高考大一轮复习讲义+课件精准备考2025年新高三历史一轮复习备课课件(完结)
板块四 第十四单元 训练42亚非拉民族民主运动的高涨_07高考历史_2025年新高考资料_一轮复习_2025高考大一轮复习讲义+课件精准备考2025年新高三历史一轮复习备课课件(完结)
板块四 第十四单元 训练42亚非拉民族民主运动的高涨_07高考历史_2025年新高考资料_一轮复习_2025高考大一轮复习讲义+课件精准备考2025年新高三历史一轮复习备课课件(完结)
板块四 第十四单元 训练42亚非拉民族民主运动的高涨_07高考历史_2025年新高考资料_一轮复习_2025高考大一轮复习讲义+课件精准备考2025年新高三历史一轮复习备课课件(完结)
板块四 第十四单元 训练42亚非拉民族民主运动的高涨_07高考历史_2025年新高考资料_一轮复习_2025高考大一轮复习讲义+课件精准备考2025年新高三历史一轮复习备课课件(完结)
板块四 第十四单元 训练42亚非拉民族民主运动的高涨_07高考历史_2025年新高考资料_一轮复习_2025高考大一轮复习讲义+课件精准备考2025年新高三历史一轮复习备课课件(完结)

文档信息

文档格式
docx
文档大小
0.581 MB
文档页数
6 页
上传时间
2026-04-16 02:37:26

文档内容

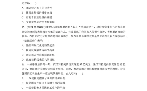
一、选择题(每题3分,共45分) 1.(2023·宁波高三上期中)法国驻印度支那总督于1926年写道:“这场把欧洲浸润在血泊中 的战争已经……唤醒了远离我们的土地上人民的独立意识……过去几年里,一切都变了。不 论是人还是思想,就连亚洲本身都变了。”下列能佐证“亚洲本身都变了”的是( ) A.一战导致亚洲殖民体系土崩瓦解 B.中国民族资产阶级探索政党政治 C.亚洲无产阶级主导民族解放运动 D.中国共产党领导中国革命进程 2.下表反映了一战后亚洲国家革命出现的一些新气象,这主要得益于( ) 国家 内容 中国 1920年8月共产主义小组在上海成立,成员有陈独秀、李达等,陈独秀为书记 朝鲜 1920年,朝鲜劳动共济会作为第一个革命的工会组织在汉城(今首尔)成立 越南 胡志明于1925年创立越南青年革命同志会,组织共产团 印度尼 1920年5月,印度尼西亚共产党成立后,加强对工农革命运动的领导 西亚 A.世界大战的直接影响 B.十月革命的示范效应 C.亚洲殖民体系的瓦解 D.亚洲国家的经济腾飞 3.(2023·安徽示范高中高三上联考)就亚非地区而言,从15世纪末到19世纪,民族解放运 动处于自发的斗争阶段,19世纪晚期后,开始走上自觉的民族民主运动的道路,并在20世 纪初更是走向大觉醒时代。促使亚非地区民族解放运动发生显著变化的主要因素是( ) A.马克思主义思想的传播 B.民族资本主义经济发展 C.无产阶级政党的推动 D.世界殖民体系的崩溃 4.(2023·厦门三模)1933年,甘地创办了印地语报纸《哈里真》周刊,并且在之后的九个月 里巡游印度,发起了一场广泛的反对不可接触制运动。《哈里真》将关注点放在人民生活问 题上,如村落清洁、食品营养、房屋重建等。甘地的这些做法旨在( ) A.推动民族经济的独立发展B.应对世界经济大危机的冲击 C.为社会下层民众争取权利 D.消除抗英斗争中存在的分歧 5.(2023·山东实验中学二模)1919年3月,印度因抗议“罗拉特法”而举行总罢工;5月, 中国发生五四运动;6月,埃及的开罗、亚历山大等地发生了反英暴动;7月,土耳其的凯 末尔提出民族自决。这些事件的共同意义在于( ) A.导致殖民主义体系崩溃 B.动摇殖民体系的秩序 C.标志亚非民族意识觉醒 D.改变一战后国际秩序 6.(2023·沧州调研)1930年3月12日,甘地发起“食盐进军”号召。他在一个月中步行240 英里,到达印度西海岸的丹迪,并从海水里提取食盐。其间追随甘地的人数不断增加,他多 次谈及其对非暴力抵抗运动的愿景,并举行记者招待会,还为《民报》和《年轻的印度》口 述多篇文章。甘地的这些行动( ) A.具有反帝反封建的性质 B.意在团结印度人民争取民族独立 C.恢复了印度的传统经济 D.遭到了英国殖民当局的坚决抵制 7.(2023·惠州模拟检测)被称为“印尼国父”的苏加诺认为民族主义不应该是一种狭隘的排 他主义,他将团结了共产党的孙中山作为民族主义者的榜样,号召印尼的民族主义者与穆斯 林以及马克思主义者团结起来,推翻荷兰的殖民统治。这一主张意在( ) A.获得亚洲各国人民的同情支持 B.凝聚民族力量争取国家独立 C.推动亚洲民族民主运动新高潮 D.表达对北伐战争的深切同情 8.下表所示为20世纪二三十年代伊拉克发展大事记。这可用来说明( ) 年份 事件 1921 英国将费萨尔立为伊拉克国王 1922 费萨尔政府与英国签订《英伊条约》,伊拉克取得名义上的独立 1930 英国宣布正式结束委任统治,伊拉克成为一个独立的国家 1932 伊拉克在英国的支持下成为国际联盟的成员国 A.一战改变欧洲政治格局 B.国际联盟推动民族自决 C.大国协调作用得到发挥 D.世界殖民体系遭到冲击9.(2024·南昌高三联考)以1919年3月9日的学生游行为先声,在开罗、亚历山大及其他各 城市都爆发了全民性的大规模的总罢工、罢课、罢市和示威游行,进而转化为武装起义,愤 怒的群众与前来镇压的军警发生了流血冲突,甚至连埃及的妇女也打破了旧习俗,走上街头, 手执武器与英国侵略者搏斗。这折射出( ) A.埃及民族解放运动斗争的艰巨性 B.民族自决成为反殖民斗争的思想武器 C.世界殖民体系瓦解成为历史必然 D.埃及无产阶级开始登上政治斗争舞台 10.(2023·安徽皖江名校测试)20世纪20—30年代,尼加拉瓜抗美游击战争领导人桑地诺提 出了政治纲领,即用武装斗争来拯救民族的荣誉、恢复国家主权和民族独立。此外,他还提 出了“人人有工作、有活干”的口号。桑地诺的政治纲领和口号意在( ) A.使国家走上社会主义发展道路 B.引领殖民地独立运动新潮流 C.把反帝斗争和民众生活相结合 D.使军事斗争和政治动员结合 11.(2023·重庆调研)如图为墨西哥某著名艺术家在1933年绘制的《帝国主义》。画作描绘了 摆在美国纽约证券交易所周围的枪支和坦克,以及众多死去的统一美洲民众,画中右上角俯 瞰一切的是尼加拉瓜反美游击队领导人桑地诺。该画作揭示出当时( ) A.金融危机引发拉美社会动荡 B.殖民主义是拉美发展的障碍 C.拉美地区民族意识开始觉醒 D.拉美人民抗美斗争走向联合 12.(2023·天津和平区高三上期末)1917年墨西哥宪法规定:实行八小时工作制,每周工作 六天,确定最低工资,实行女工和童工保护制,劳工有组织工会和罢工的权利等。这表明宪 法( ) A.为人民进一步争取民主进步奠定了基础 B.为墨西哥进一步发展民族经济创造条件 C.反映了墨西哥资产阶级民主革命的性质 D.彻底废除了墨西哥的封建土地私有制度 13.(2023·合肥一模)1918年,阿根廷第一个在拉美组建了共产党,随后墨西哥、乌拉圭、 智利、巴西、古巴等先后成立了共产党。从20世纪30年代到50年代,拉美共产党的影响力进一步扩大,在争取民族独立、人民民主、世界和平以及在反对独裁统治的斗争中作出了 应有的贡献。拉美共产主义运动的发展( ) A.摧毁了资本主义世界殖民体系 B.标志着拉美工人阶级登上政治舞台 C.得益于国际工人组织正确领导 D.加快了拉美政治经济一体化的进程 14.(2023·保定高三上期末)1917年2月,墨西哥通过的宪法规定:一切土地、河流和矿藏 的所有权属于国家。国家有权征收和限制私有财产。把公社土地划成小块,归农民使用,并 将国有土地或没收的大地主土地,分配给农民使用。教会不得领有、经营和承典不动产。上 述规定( ) A.承认财产私有的合法性 B.体现出鲜明的反帝立场 C.有利于民族经济的发展 D.受到世界大战的直接影响 15.(2024·南京调研)20世纪20年代墨西哥兴起了“壁画运动”,政府经常委托艺术家在公 共空间绘制代表墨西哥形象的壁画作品。作品展现了印第安人传说中的神、古代墨西哥城的 奠基、西班牙武力征服墨西哥的血腥历史、墨西哥革命和现代社会的生活变迁以及学校标志。 “壁画运动”表明( ) A.墨西哥现代化道路的起步 B.拉美民族解放运动的高涨 C.意识形态色彩被刻意淡化 D.政府建构历史的共同记忆 16.一战爆发后的第一年,英国对拉美的投资降至37亿美元,法国对拉美的投资降至12亿 美元,德国对拉美的投资则丧失殆尽。同时,参战各国对原料和粮食的需求大为增加,拉美 各国的工农业生产一度出现繁荣局面。由此可知( ) A.一战使拉美摆脱了欧洲的经济钳制 B.拉美国家在经济上依附于欧洲各国 C.一战使拉美各国民族工业停滞不前 D.拉美民主革命与改革条件逐渐成熟 二、非选择题(共15分) 17.(2023·杭州三模)(15分)民族主义作为一种思想观念,是近代社会发展的产物,又深刻地 影响着历史发展的进程。阅读材料,完成下列要求。 材料一 在民族主义思潮的推动下,18世纪中后期的欧洲诞生了人类历史上第一批民族国 家。荷兰的尼德兰革命与英国的资产阶级革命践行民族国家理念,由王权国家转变为民族国 家。这不仅推动欧美地区掀起反殖民、反专制的浪潮,激发北美独立战争和法国大革命的爆 发,还赋予民族主义以强烈的政治意义,为其他民族构建民族国家提供了范例……前者是针对外来民族压迫而寻求民族独立的资产阶级民族解放运动,后者表现为反对本国封建压迫、 争取民族自由发展的资产阶级革命运动。民族主义思潮通过资产阶级革命运动以及“人民主 权”“社会契约”等启蒙思想得到进一步传播和扩散。在各国积极争取民族解放的历史进程 中,民族主义由原先“一种模糊情绪发展为一种真正的信仰”。 ——李义天、赵嘉《作为政治思潮的民族主义:历史与问题》 材料二 民族主义在19世纪最后10年成为右派政治人物挥舞的大旗。国际政治舞台上一片 高涨的仇外情绪。民族主义从一个原本与自由主义、民主主义有关的概念,转变成种族主义、 沙文主义、强权主义、帝国主义的运动。“中间阶层所表现的爱国热情,甚至已经超出致力 于帝国扩张的各国政府所欢迎的程度。”——董正华《世界现代化进程十五讲》 材料三 名人 名言 甘地 我的自治的意思是:印度政府由印度人民所同意并由成年人口的最大多数所确定 要民族解放成功,是必须依照列宁主义所指示,联合世界被压迫的阶级与被压迫 陈独秀 的民族,共同打破帝国主义束缚全世界被压迫者的锁链 桑地诺 我将用我的剑来保卫民族的尊严,拯救受压迫的人民 从青年时代,到参加政治运动,到建立自己的政党,到坐牢,到被软禁,到今 苏加诺 天,我的“感情”和“方向”仍然是民族主义 (1)根据材料一,结合所学简述近代民族国家形成的过程,并概括北美独立战争和法国大革 命“赋予民族主义以强烈的政治意义”的内涵。(5分) (2)综合材料一、二、三,运用相关史实,选取一个角度围绕主题写一则历史短文,题目自 拟。(要求:观点明确,史实准确,条理清晰,表述成文)(10分)