文档
办公文件
生活文档
学习资料
当前位置:
首页
>
文档
>二年级下册数学试题-奥数知识点讲解第1课《机智与顿悟》通用版(图片版含答案)_奥数专题合集_H003小学奥数培训班课程+习题_1-6年级上下册奥数_二年级
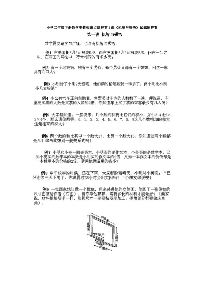
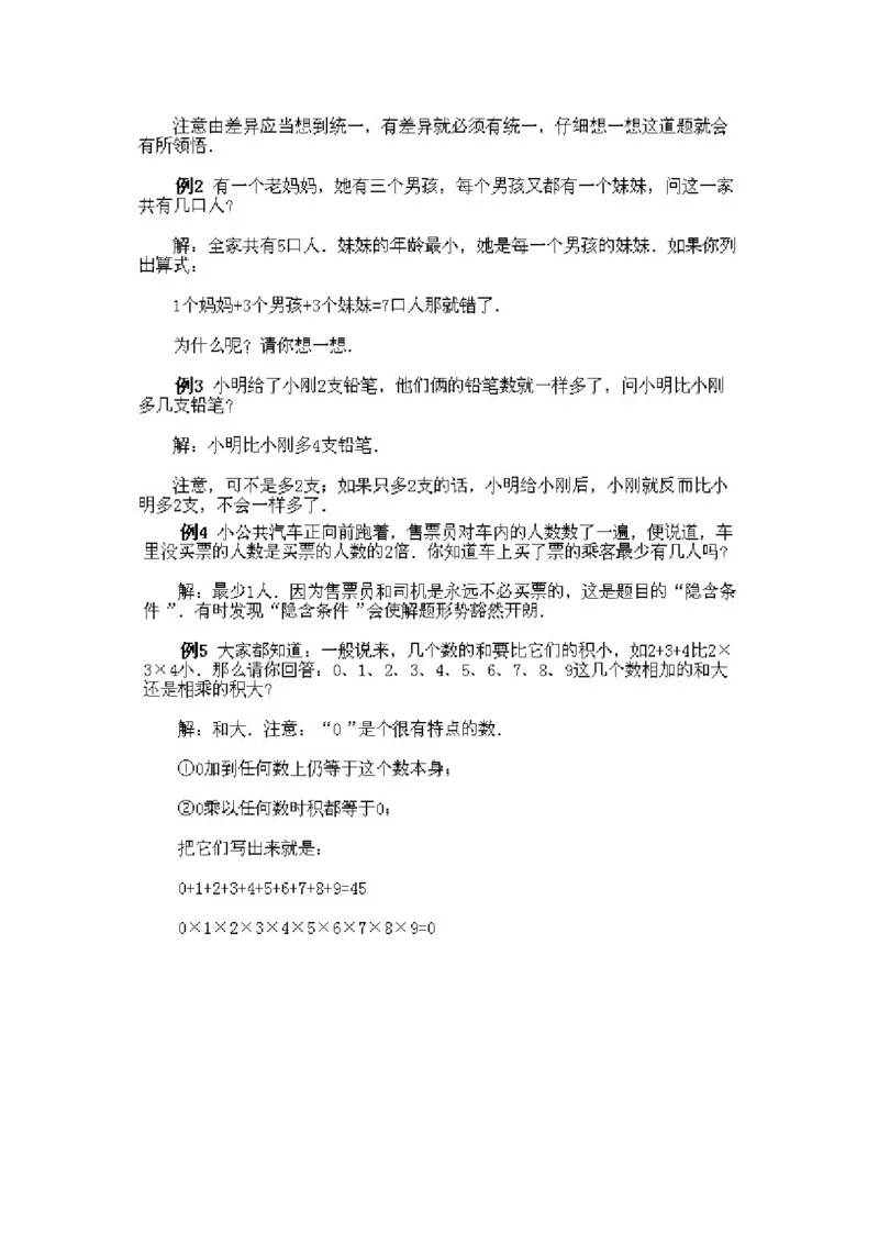
二年级下册数学试题-奥数知识点讲解第1课《机智与顿悟》通用版(图片版含答案)_奥数专题合集_H003小学奥数培训班课程+习题_1-6年级上下册奥数_二年级
2026-04-16 08:05:42
2026-04-16 08:05:42
文档预览
文档信息
文档格式
doc
文档大小
1.108 MB
文档页数
9 页
上传时间
2026-04-16 08:05:42
下载文档
文档内容
小学二年级下册数学奥数知识点讲解第1课《机智与顿悟》试题附答案答案二年级奥数下册:第一讲 机智与顿悟习题解答
本文档来自网络内容,如有侵犯您的权益请联系我们删除,联系邮箱:wyl860211@qq.com。
上一篇
二年级下册数学试题-奥数知识点讲解第13课《画图显示法》试题附答案-通用版_奥数专题合集_H003小学奥数培训班课程+习题_1-6年级上下册奥数_二年级
下一篇
二年级下册数学试题-奥数知识点讲解第3课《速算与巧算》通用版(含答案)_奥数专题合集_H003小学奥数培训班课程+习题_1-6年级上下册奥数_二年级
最新文档
二年级奥数专项练习-认识倍通用版(图片,含答案)_奥数专题合集_H003小学奥数培训班课程+习题_1-6年级上下册奥数_二年级
二年级奥数专项练习-有趣的数列(自然数串)通用版(图片,含答案)_奥数专题合集_H003小学奥数培训班课程+习题_1-6年级上下册奥数_二年级
二年级奥数专项练习-你是小侦探(推理综合)通用版(图片,含答案)_奥数专题合集_H003小学奥数培训班课程+习题_1-6年级上下册奥数_二年级
二年级下册数学试题-奥数知识点讲解第8课《数字游戏问题2》试题附答案-通用版_奥数专题合集_H003小学奥数培训班课程+习题_1-6年级上下册奥数_二年级
二年级下册数学试题-奥数知识点讲解第3课《速算与巧算》通用版(含答案)_奥数专题合集_H003小学奥数培训班课程+习题_1-6年级上下册奥数_二年级
二年级下册数学试题-奥数知识点讲解第13课《画图显示法》试题附答案-通用版_奥数专题合集_H003小学奥数培训班课程+习题_1-6年级上下册奥数_二年级
二年级下册数学扩展专题练习-计算.巧填算式.无答案全国通用_奥数专题合集_H003小学奥数培训班课程+习题_1-6年级上下册奥数_二年级
第03讲三角函数的图象与性质(十大题型)(讲义)(原卷版)_2025年新高考资料_一轮复习_2025年高考数学一轮复习讲练测(新教材新高考,含2024高考真题)_第四章三角函数与解三角形
二年级下册数学扩展专题练习-找规律.学生版全国通用(无答案)_奥数专题合集_H003小学奥数培训班课程+习题_1-6年级上下册奥数_二年级
二年级下册数学一课一练-4.22加减法估算浙教版(含答案)_奥数专题合集_H003小学奥数培训班课程+习题_1-6年级上下册奥数_二年级
热门文档
二年级上册语文预复习高频考点(1)_小学1-6年级常用的上册资源汇总_二年级上册资料(1)
二年级上册语文重点仿写句子汇总(1)_小学1-6年级常用的上册资源汇总_二年级上册资料(1)
二年级上册语文课内必背词语默写单(1)(1)_小学1-6年级常用的上册资源汇总_二年级上册资料(1)
二年级上册语文每日早读晚默(1)_小学1-6年级常用的上册资源汇总_二年级上册资料(1)
第03讲三角函数的图象与性质(十大题型)(练习)(解析版)_2025年新高考资料_一轮复习_2025年高考数学一轮复习讲练测(新教材新高考,含2024高考真题)_第四章三角函数与解三角形
二年级上册语文期中知识点_小学1-6年级常用的上册资源汇总_二年级上册资料(1)
二年级上册语文期中真题卷5(1)_小学1-6年级常用的上册资源汇总_二年级上册资料(1)
二年级上册语文必背知识点汇总(1)_小学1-6年级常用的上册资源汇总_二年级上册资料(1)
二年级上册语文基础知识默写单(1)_小学1-6年级常用的上册资源汇总_二年级上册资料(1)
二年级上册语文全册(高频考点)梳理7.1(1)_小学1-6年级常用的上册资源汇总_二年级上册资料(1)
随机文档
二年级上册语文全册一课一练(1)_小学1-6年级常用的上册资源汇总_二年级上册资料(1)
二年级上册语文仿写句子(1)_小学1-6年级常用的上册资源汇总_一年级上册资料
二年级上册语文10分钟默写小卡片(1)_小学1-6年级常用的上册资源汇总_二年级上册资料(1)
二年级上册语文1-8单元考点默写答案(1)(1)_小学1-6年级常用的上册资源汇总_二年级上册资料(1)
二年级上册数学预习单_满分资料专属(1)_小学1-6年级常用的上册资源汇总_二年级上册资料(1)
第03讲三角函数的图象与性质(十大题型)(练习)(原卷版)_2025年新高考资料_一轮复习_2025年高考数学一轮复习讲练测(新教材新高考,含2024高考真题)_第四章三角函数与解三角形
二年级上册数学长度单位易错题型每日一练5-8_01(1)(1)_小学1-6年级常用的上册资源汇总_二年级上册资料(1)
第02讲函数的性质:单调性、奇偶性、周期性、对称性、最值(十六大题型)(练习)(原卷版)_02高考数学_新高考复习资料_2025年新高考复习
二年级上册数学试题-奥数知识点讲解第4课《认识简单数列》(图片版通用版试题附答案)_奥数专题合集_H003小学奥数培训班课程+习题_1-6年级上下册奥数_二年级
第02讲函数的单调性与最大(小)值(精讲+精练)(教师版)_02高考数学_新高考复习资料_2023年新高考资料_一轮复习_2023新高考数学一轮复习讲练测(新教材新高考)