文档
办公文件
生活文档
学习资料
当前位置:
首页
>
文档
>六年级上册数学试题-奥数知识点讲解第7课《旋转体的计算》附答案-人教新课标(2014秋)(PDF版)_奥数专题合集_H003小学奥数培训班课程+习题_1-6年级上下册奥数_六年级
六年级上册数学试题-奥数知识点讲解第7课《旋转体的计算》附答案-人教新课标(2014秋)(PDF版)_奥数专题合集_H003小学奥数培训班课程+习题_1-6年级上下册奥数_六年级
2026-04-16 15:23:37
2026-04-16 14:49:39
文档预览
文档信息
文档格式
doc
文档大小
1.129 MB
文档页数
13 页
上传时间
2026-04-16 14:49:39
下载文档
文档内容
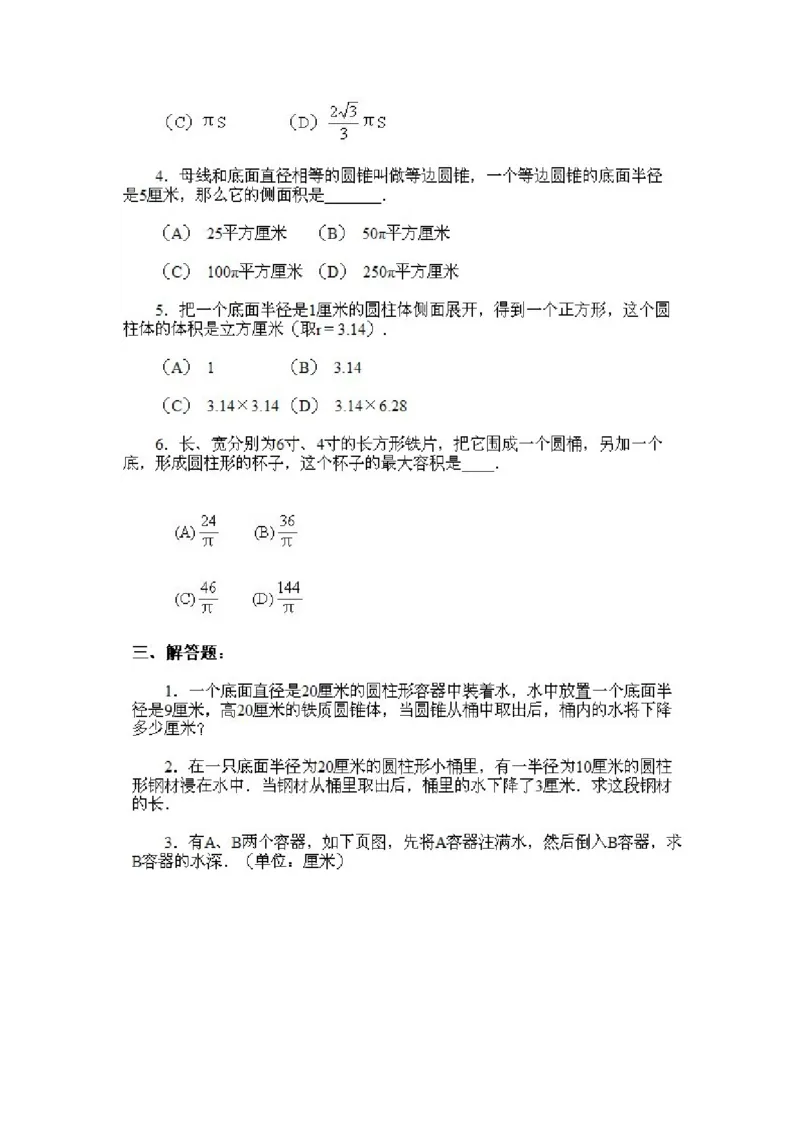
小学六年级上册数学奥数知识点讲解第7课《旋转体的计算》试题附答案答案六年级奥数上册:第七讲 旋转体的计算 习题解答
本文档来自网络内容,如有侵犯您的权益请联系我们删除,联系邮箱:wyl860211@qq.com。
上一篇
六年级上册数学试题-奥数知识点讲解第6课《立体图形的计算》附答案-人教新课标(2014秋)(PDF版)_奥数专题合集_H003小学奥数培训班课程+习题_1-6年级上下册奥数_六年级
下一篇
第03讲极值与最值(七大题型)(讲义)(原卷版)_02高考数学_新高考复习资料_2024年新高考资料_一轮复习资料_完2024年高考数学一轮复习讲练测(课件+讲义+练习)(新高考)
最新文档
二次型喻老_27考研真题_考研数学一、二、三历年真题+考研数学资料(1994-2026)_数学线代基础导图
第04讲新高考新结构命题下的新定义解答题综合训练(学生版)_2025年新高考资料_一轮复习_备战2025年高考数学一轮复习考点帮_备战2025年高考数学一轮复习考点帮(新高考通用)(完结)
第04讲数列求和(精讲)(学生版)_02高考数学_新高考复习资料_2023年新高考资料_一轮复习_2023新高考数学一轮复习讲练测(新教材新高考)
第04讲指数与指数函数(练习)(解析版)_02高考数学_新高考复习资料_2024年新高考资料_一轮复习资料_完2024年高考数学一轮复习讲练测(课件+讲义+练习)(新高考)
第04讲指数与指数函数(练习)(原卷版)_02高考数学_新高考复习资料_2024年新高考资料_一轮复习资料_完2024年高考数学一轮复习讲练测(课件+讲义+练习)(新高考)
第04讲指数与指数函数(四大题型)(讲义)(解析版)_02高考数学_新高考复习资料_2024年新高考资料_一轮复习资料_完2024年高考数学一轮复习讲练测(课件+讲义+练习)(新高考)
第04讲指数与指数函数(四大题型)(讲义)(原卷版)_02高考数学_新高考复习资料_2024年新高考资料_一轮复习资料_完2024年高考数学一轮复习讲练测(课件+讲义+练习)(新高考)
六年级英语上册人教PEP版25秋《拔尖特训》(1)_25秋小学《拔尖特训》多版本合集_3-6年级英语上册人教PEP版25秋《拔尖特训》_六年级英语上册人教PEP版25秋《拔尖特训》
第04讲数列的通项公式(十八大题型)(讲义)(原卷版)_2025年新高考资料_一轮复习_2025年高考数学一轮复习讲练测(新教材新高考,含2024高考真题)_第六章数列
第04讲指数与指数函数(八大题型)(讲义)(原卷版)_02高考数学_新高考复习资料_2025年新高考复习_2025年高考数学一轮复习讲练测(新教材新高考,含2024高考真题)
热门文档
第04讲指数与指数函数(八大题型)(练习)(解析版)_02高考数学_新高考复习资料_2025年新高考复习_2025年高考数学一轮复习讲练测(新教材新高考,含2024高考真题)
第04讲指数与指数函数(八大题型)(练习)(原卷版)_02高考数学_新高考复习资料_2025年新高考复习_2025年高考数学一轮复习讲练测(新教材新高考,含2024高考真题)
第04讲拓展一:非线性经验回归方程(精讲)(学生版)_02高考数学_新高考复习资料_2023年新高考资料_一轮复习_2023新高考数学一轮复习讲练测(新教材新高考)
第04讲平面向量系数和(等和线、等值线)问题(高阶拓展、竞赛适用)(教师版)_02高考数学_2025年新高考资料_一轮复习_备战2025年高考数学一轮复习考点帮_第二部分专项讲义
第04讲导数与函数的极值、最值(教师版)_02高考数学_2025年新高考资料_一轮复习_备战2025年高考数学一轮复习考点帮_备战2025年高考数学一轮复习考点帮(新高考通用)(完结)
第04讲基本不等式(精讲)一轮复习讲义2024年高考数学高频考点题型归纳与方法总结(新高考通用)解析版_02高考数学_新高考复习资料_2024年新高考资料_一轮复习资料
第04讲基本不等式(精讲)一轮复习讲义2024年高考数学高频考点题型归纳与方法总结(新高考通用)原卷版_02高考数学_新高考复习资料_2024年新高考资料_一轮复习资料
《词汇闪过》默写本_27考研真题_考研英语一、二真题+解析(1994-2026)_考研词汇默写本合集
《线性代数》常考思维定势_27考研真题_考研数学一、二、三历年真题+考研数学资料(1994-2026)_数学高分笔记_线性代数36个思维定势
《你还在背单词吗》_27考研真题_考研英语一、二真题+解析(1994-2026)_考研词汇默写本合集_《你还在背单词吗》默写本
随机文档
3、小作文各类别的版式_27考研真题_考研英语一、二真题+解析(1994-2026)_考研作文模版大全_研木易作文模板
2、小作文万能版式_27考研真题_考研英语一、二真题+解析(1994-2026)_考研作文模版大全_研木易作文模板
27考研词汇闪过真题重点高频词精缩本_27考研真题_考研英语一、二真题+解析(1994-2026)_考研词汇默写本合集_02.词汇闪过_附册(共9本)
27考研词汇闪过真题重点高频词替换_27考研真题_考研英语一、二真题+解析(1994-2026)_考研词汇默写本合集_02.词汇闪过_附册(共9本)
27考研词汇闪过真题重点阅读词汇_27考研真题_考研英语一、二真题+解析(1994-2026)_考研词汇默写本合集_02.词汇闪过_附册(共9本)
27考研词汇闪过真题重点翻译词汇_27考研真题_考研英语一、二真题+解析(1994-2026)_考研词汇默写本合集_02.词汇闪过_附册(共9本)
27考研词汇闪过真题重点数词僻义_27考研真题_考研英语一、二真题+解析(1994-2026)_考研词汇默写本合集_02.词汇闪过_附册(共9本)
六年级期末语文通用版_小学1-6年级常用的上册资源汇总_六年级上册资料(1)
第04讲数列的通项公式(十八大题型)(练习)(原卷版)_2025年新高考资料_一轮复习_2025年高考数学一轮复习讲练测(新教材新高考,含2024高考真题)_第六章数列
六年级期末数学苏教版_小学1-6年级常用的上册资源汇总_六年级上册资料(1)