当前位置:首页>文档>14.1分子动理论及内能(讲)--2023年高考物理一轮复习讲练测(全国通用)(原卷版)_04高考物理_通用版(老高考)复习资料_2023年复习资料_一轮复习

14.1分子动理论及内能(讲)--2023年高考物理一轮复习讲练测(全国通用)(原卷版)_04高考物理_通用版(老高考)复习资料_2023年复习资料_一轮复习

  • 2026-04-17 16:24:40 2026-04-17 16:24:40

文档预览

14.1分子动理论及内能(讲)--2023年高考物理一轮复习讲练测(全国通用)(原卷版)_04高考物理_通用版(老高考)复习资料_2023年复习资料_一轮复习
14.1分子动理论及内能(讲)--2023年高考物理一轮复习讲练测(全国通用)(原卷版)_04高考物理_通用版(老高考)复习资料_2023年复习资料_一轮复习
14.1分子动理论及内能(讲)--2023年高考物理一轮复习讲练测(全国通用)(原卷版)_04高考物理_通用版(老高考)复习资料_2023年复习资料_一轮复习
14.1分子动理论及内能(讲)--2023年高考物理一轮复习讲练测(全国通用)(原卷版)_04高考物理_通用版(老高考)复习资料_2023年复习资料_一轮复习
14.1分子动理论及内能(讲)--2023年高考物理一轮复习讲练测(全国通用)(原卷版)_04高考物理_通用版(老高考)复习资料_2023年复习资料_一轮复习
14.1分子动理论及内能(讲)--2023年高考物理一轮复习讲练测(全国通用)(原卷版)_04高考物理_通用版(老高考)复习资料_2023年复习资料_一轮复习
14.1分子动理论及内能(讲)--2023年高考物理一轮复习讲练测(全国通用)(原卷版)_04高考物理_通用版(老高考)复习资料_2023年复习资料_一轮复习
14.1分子动理论及内能(讲)--2023年高考物理一轮复习讲练测(全国通用)(原卷版)_04高考物理_通用版(老高考)复习资料_2023年复习资料_一轮复习
14.1分子动理论及内能(讲)--2023年高考物理一轮复习讲练测(全国通用)(原卷版)_04高考物理_通用版(老高考)复习资料_2023年复习资料_一轮复习
14.1分子动理论及内能(讲)--2023年高考物理一轮复习讲练测(全国通用)(原卷版)_04高考物理_通用版(老高考)复习资料_2023年复习资料_一轮复习
14.1分子动理论及内能(讲)--2023年高考物理一轮复习讲练测(全国通用)(原卷版)_04高考物理_通用版(老高考)复习资料_2023年复习资料_一轮复习

文档信息

文档格式
docx
文档大小
0.751 MB
文档页数
7 页
上传时间
2026-04-17 16:24:40

文档内容

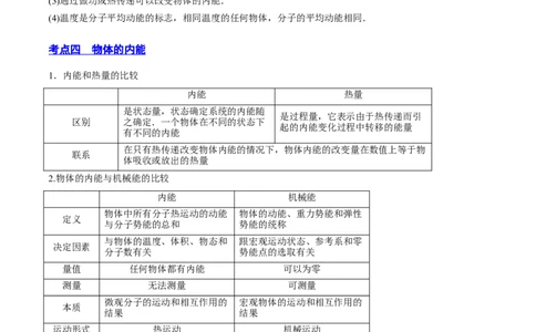
第十四章 热学 近5年考情分析 考题统计 等级 考点要求 2022 2021 2020 2019 2018 要求 2021·北京 分子动理 2022·江苏卷·T6 卷·T4 2020·江苏 2019·北京 2018·北京卷 Ⅰ 论及内能 2022·上海卷·T4 2021·天津 卷·T15 卷·T15 ·T14 卷·T6 2019·全国 2022·重庆卷·T15 2021·海南 ** 错误的表 2022·海南卷·T16 固体 气 卷·T12 2020·海南 达式 **卷 2018·海南卷 2022·江苏卷·T7 体和液体 Ⅱ 2021·山东 卷·T16) ·T33 ·T15 2022·上海卷·T9 卷·T4 2022·辽宁卷·T6 2019·全国 2022·重庆卷·T15 2020·山东 ** 错误的表 2022·北京卷·T3 2021· 山 东 热力学定 卷·T6 达式 **卷 2018·江苏卷 2022·山东卷·T5 卷·T2 律 Ⅱ 2020·天津 ·T33 ·T18 2022·全国乙卷·T33 卷·T5 2019·海南 2022·全国甲卷·T33 卷·T15 实验十 2019·全国 四:油膜 ** 错误的表 法估算分 达式 **卷 子的直径 ·T33 物理观念:1.明确分子动理论的基本观点,了解温度和内能、晶体和非晶体、液体表面张力、液晶 等知识内容;2.掌握理想气体状态方程及热力学第一定律的应用;3.进一步促进相互作用观念及能 量观念的形成. 核心素养 科学思维:1.构建理想气体模型;2.应用理想气体模型分析求解实际气体问题;3.运用概率统计的 方法研究热现象;4.运用能量守恒观点解释热现象、求解问题. 科学探究:通过实验估测油酸分子的大小,学习测量微观物理量的思想和方法. 科学态度与责任:通过对本专题的学习,培养可持续发展观念,提升个人责任感. 命题分析:通过对近几年高考的分析,本专题中分子动理论、热力学定律及理想气体状态方程的应 用仍然是高考命题的热点,题型有选择题、实验题以及计算题. 命题规律 趋势分析:在复习过程中应加强对分子动理论以及热力学定律相关的选择题或计算题的练习,加强 对综合考查气体实验定律及热力学定律的计算题的训练. 对于热学部分,重难点比较集中,气体的性质是本部分的常考点。应用理想气体实验定律解决实际 问题是今后的命题方向。 备考策略 常见题型有:①布朗运动与分子热运动;②对分子力和分子势能的理解;③对固体和液体的考查; ④对气体实验定律及热力学图像的考查;⑤对热力学定律的考查;⑥气体实验定律与热力学定律的 综合。【网络构建】 专题 14.1 分子动理论及内能 【网络构建】 考点一 微观量的估算 1.微观量 分子体积V、分子直径d、分子质量m. 0 0 2.宏观量 物体的体积V、摩尔体积V 、物体的质量m、摩尔质量M、物体的密度ρ. m 3.宏观量、微观量以及它们之间的关系 已知量 可求量 分子体积V=(适用于固体和液体) 0 摩尔体积V mol 分子占据体积V =(适用于气体) 占 摩尔质量M 分子质量m= mol 0 体积V和摩尔体积V 分子数目n=N (适用于固体、液体和气体) mol A 质量m和摩尔质量M 分子数目n=N mol A4.分子的两种模型 物质有固态、液态和气态三种情况,不同物态下应将分子看成不同的模型. (1)固体、液体分子一个一个紧密排列,可将分子看成球形或立方体形,如图所示,分子间距等于小球的直 径或立方体的棱长,所以d=(球体模型)或d=(立方体模型). (2)气体分子不是一个一个紧密排列的,它们之间的距离很大,所以气体分子的大小不等于分子所占有的平 均空间.如图所示,此时每个分子占有的空间视为棱长为d的立方体,所以d=. 考点二 布朗运动与分子热运动 两种运动的比较 布朗运动 热运动 活动主体 固体小颗粒 分子 是固体小颗粒的运动,是比分子大得多的 是指分子的运动,分子不论大小都做热运 分子团的运动,较大的颗粒不做布朗运 区别 动,热运动不能通过光学显微镜直接观察 动,但它本身的以及周围的分子仍在做热 到 运动 共同点 都是永不停息的无规则运动,都随温度的升高而变得更加激烈,都是肉眼所不能看见的 布朗运动是由于小颗粒受到周围分子做热运动的撞击力而引起的,它是分子做无规则运 联系 动的反映 考点三 分子力、分子势能和物体的内能 1.分子力及分子势能比较 分子力F 分子势能E p 图象 随分子 rr r增大,F先增大后减小,表现为引力 r增大,F做负功,E 增大 0 p 的变化 r=r F =F ,F=0 E 最小,但不为零 0 引 斥 p 情况 r>10r 引力和斥力都很微弱,F=0 E=0 p 0 2.分析物体内能问题的四点提醒 (1)内能是对物体的大量分子而言的,不存在某个分子内能的说法. (2)决定内能大小的因素为温度、体积、分子数,还与物态有关系. (3)通过做功或热传递可以改变物体的内能. (4)温度是分子平均动能的标志,相同温度的任何物体,分子的平均动能相同. 考点四 物体的内能 1.内能和热量的比较 内能 热量 是状态量,状态确定系统的内能随 是过程量,它表示由于热传递而引 区别 之确定.一个物体在不同的状态下 起的内能变化过程中转移的能量 有不同的内能 在只有热传递改变物体内能的情况下,物体内能的改变量在数值上等于物 联系 体吸收或放出的热量 2.物体的内能与机械能的比较 内能 机械能 物体中所有分子热运动的动能 物体的动能、重力势能和弹性 定义 与分子势能的总和 势能的统称 与物体的温度、体积、物态和 跟宏观运动状态、参考系和零 决定因素 分子数有关 势能点的选取有关 量值 任何物体都有内能 可以为零 测量 无法测量 可测量 微观分子的运动和相互作用的 宏观物体的运动和相互作用的 本质 结果 结果 运动形式 热运动 机械运动 联系 在一定条件下可以相互转化,能的总量守恒 高频考点一 微观量的估算 例1、钻石是首饰和高强度钻头、刻刀等工具中的主要材料,设钻石的密度为ρ(单位为kg/m3),摩尔质 量为M(单位为g/mol),阿伏加德罗常数为N .已知1克拉=0.2克,则下列说法正确的是 ( ) A A.a克拉钻石所含有的分子数为B.a克拉钻石所含有的分子数为 C.每个钻石分子直径的表达式为 (单位为m) D.每个钻石分子的质量为 E.每个钻石分子的体积为 【变式训练】某一体积为V的密封容器,充入密度为ρ、摩尔质量为M的理想气体,阿伏加德罗常数为 N .则该容器中气体分子的总个数N=________.现将这部分气体压缩成液体,体积变为V ,此时分子中心 A 0 间的平均距离d=________.(将液体分子视为立方体模型) 高频考点二 布朗运动与分子热运动 例2、关于布朗运动,下列说法中正确的是( ) A.布朗运动是分子的运动,牛顿运动定律不再适用 B.布朗运动是分子无规则运动的反映 C.悬浮在液体中的固体小颗粒的无规则运动是布朗运动 D.布朗运动的激烈程度跟温度有关,所以布朗运动也叫做热运动 E.布朗运动的明显程度与颗粒的体积和质量大小有关 【变式训练】“墨滴入水,扩而散之,徐徐混匀”.关于该现象的分析正确的是( ) A.混合均匀主要是由于碳粒受重力作用 B.混合均匀的过程中,水分子和碳粒都做无规则运动 C.使用碳粒更小的墨汁,混合均匀的过程进行得更迅速 D.墨汁的扩散运动是由于碳粒和水分子发生化学反应而引起的 高频考点三 分子力、分子势能和物体的内能 例3、如图所示是分子间作用力跟距离的关系.下列有关说法正确的是( ) A.分子间距离为r 时,分子间既有斥力作用,也有引力作用 0 B.分子间距离为r 时,分子势能最小 0 C.分子间距离为r 时,分子势能为零 0 D.物体间的扩散作用主要是分子间斥力作用的结果 E.某物体中的分子势能总和与该物体体积大小有关 【变式训练】一般情况下,分子间同时存在分子引力和分子斥力.若在外力作用下两分子的间距达到不能 再靠近时,固定甲分子不动,乙分子可自由移动,则去掉外力后,当乙分子运动到很远时,速度为 v,则 在乙分子的运动过程中(乙分子的质量为m)( ) A.乙分子的动能变化量为mv2B.分子力对乙分子做的功为mv2 C.分子引力比分子斥力多做的功为mv2 D.分子斥力比分子引力多做的功为mv2 E.乙分子克服分子力做的功为mv2 高频考点四 物体的内能 例4、关于热量、功和内能三个物理量,下列说法正确的是( ) A.热量、功和内能三者的物理意义相同,只是说法不同 B.热量、功都可以作为物体内能变化的量度 C.热量、功和内能的单位相同 D.功由过程决定,而热量和内能由物体的状态决定 E.物体吸收热量,同时对外做功,其内能可能增加 【变式训练】下列五幅图分别对应五种说法,其中正确的是( ) A.分子并不是球形,但可以当做球形处理,这是一种估算方法 B.微粒的运动就是物质分子的无规则热运动,即布朗运动 C.当两个相邻的分子间距离为r 时,它们间相互作用的引力和斥力大小相等 0 D.实验中要尽可能保证每颗玻璃球与电子秤碰撞时的速率相等 E.0 ℃和100 ℃氧气分子速率都呈现“中间多、两头少”的分布特点