当前位置:首页>文档>2.24考研英二图表作文模板及范文_考研英语+作文模板_考研英语作文模版_3.Fiona_英语一

2.24考研英二图表作文模板及范文_考研英语+作文模板_考研英语作文模版_3.Fiona_英语一

  • 2026-04-17 18:51:35 2026-04-17 18:20:09

文档预览

2.24考研英二图表作文模板及范文_考研英语+作文模板_考研英语作文模版_3.Fiona_英语一
2.24考研英二图表作文模板及范文_考研英语+作文模板_考研英语作文模版_3.Fiona_英语一
2.24考研英二图表作文模板及范文_考研英语+作文模板_考研英语作文模版_3.Fiona_英语一
2.24考研英二图表作文模板及范文_考研英语+作文模板_考研英语作文模版_3.Fiona_英语一
2.24考研英二图表作文模板及范文_考研英语+作文模板_考研英语作文模版_3.Fiona_英语一
2.24考研英二图表作文模板及范文_考研英语+作文模板_考研英语作文模版_3.Fiona_英语一
2.24考研英二图表作文模板及范文_考研英语+作文模板_考研英语作文模版_3.Fiona_英语一
2.24考研英二图表作文模板及范文_考研英语+作文模板_考研英语作文模版_3.Fiona_英语一
2.24考研英二图表作文模板及范文_考研英语+作文模板_考研英语作文模版_3.Fiona_英语一
2.24考研英二图表作文模板及范文_考研英语+作文模板_考研英语作文模版_3.Fiona_英语一
2.24考研英二图表作文模板及范文_考研英语+作文模板_考研英语作文模版_3.Fiona_英语一
2.24考研英二图表作文模板及范文_考研英语+作文模板_考研英语作文模版_3.Fiona_英语一
2.24考研英二图表作文模板及范文_考研英语+作文模板_考研英语作文模版_3.Fiona_英语一

文档信息

文档格式
pdf
文档大小
0.647 MB
文档页数
9 页
上传时间
2026-04-17 18:20:09

文档内容

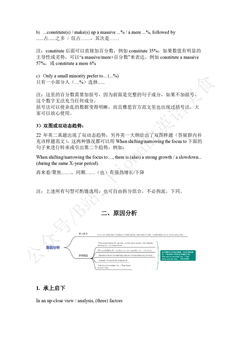
【24 考研】英二图表作文模板及范文 图表作文是考研英语二的重点题型,历年真题考查类型由主到次依次为:柱状图(column / bar chart)、饼状图(pie chart)、折线图(line graph)、表格(table) 食 Bar chart 和Column chart 区别:Bar chart一般指横向柱状图;Column chart是纵向柱状图,所 以真题里的柱状图用Column chart更加准确,但Bar chart也需记忆,以备考题出新。 美 语 英 的 Column chart Bar chart a 下面借助思维导图来为大家呈现图表作文模板,n并以该模板分别套用折线图、柱状图和饼状 图真题。 o i F 一、 图表描述 : 站 B / 号 众 公 1. 综述图表要义 The column chart / bar chart / pie chart / line graph / table 该柱状图/饼状图/折线图/表格 a) invites our attention to (a holistic picture of / a holistic view of / the pattern of) ... 使我们看到了......的 (整体情况/模式)b) offers us an informative glimpse into... 让我们了解到了有关......的信息 注:a)和b)两种引语二选一,其中invites our attention to 后面直接加主题词或主 题句即可,当主题词/句过短时,再考虑通过括号里的表达扩充句意 2. 描述具体内容 食 1)总体趋势: 美 As can be seen / It is clear that / To be specific 如图/显而易见/具体来说 语 a) 稳定上升/下降: an upward trend / a downward trend is visible in... 英 ……有明显的上升趋势/下降趋势 或:a slowdown / an upturn in…has occurred across (all age groups / the income 的 spectrum) 在(各年龄组/各收入阶层)中,……都出现了上升/下降趋势 a n b) 稳定不变: o ...is virtually unchanged i c) 动荡不稳: F fluctuate significantly : d) 先……,再趋平站稳: …, and then remained level through the following (decades/years) B 注:一般情况只需用到a)部分的表达,有精力的同学可以补充记忆b) c) d);另 / 外括号内均为示范性填充内容,大家可根据题意自行变更,下同。 号 2) 给出数值: 众 a) The number / percentage (of...) stands at..., which jumps to / falls to / rises slightly to / drops dramatically to... 公 ......的数量/百分比为...... (跃升/跌落/缓慢上升/剧烈下降到....) 注:a. 时态需根据题意变化,呈现数据等客观内容时使用一般现在时,有年份 的情况下使用过去时。b. 倍数关系可以用如下表达:almost doubled / tripled / quadrupled或which increases about fivefold / sixfold...;c. 最高/低点的表达:an all-time high/low 如果是不带趋势的静态图,可以从第 2)部分写起,并且 a)句可以改成:The number / percentage stands at...when it comes to…b) ...constitute(s) / make(s) up a massive ...% / a mere ...%, followed by ......占......之多 / 仅占……,其次是…… 注:constitute后面可以直接加百分数,例如constitute 35%;如果数值有明显的 主导性或劣势,可以“a massive/mere+百分数”来表达,例如constitute a massive 57%,或constitute a mere 6% 食 c) Only a small minority prefer to... (...%) 只有一小部分人(…%)选择...... 美 注:这里的百分数需要加括号,因为前面是完整的句子成分,如果不加括号, 这个数字无法充当任何成分。 语 括号法可以使杂乱的数据变得明晰,而且雅思官方范文里也出现过括号法,大 家可以放心使用。 英 3)双图或双动态趋势: 的 22 年英二真题出现了双动态趋势,另外英一大纲给出了双图样题(答疑群内补 充该样题范文),这两种情况都可以用When shaifting/narrowing the focus to 下面的 句子来进行转承或引出第二个趋势,例如:n o When shifting/narrowing the focus to…, there is (also) a strong growth / a slowdown... i (during the same X-year period). F 再来看/聚焦……,同期……(也)有强劲增长/下降 : 站 注:上述所有句型可酌情选用,也可自由拆分组合,不必拘泥,下同。 B / 二、原因分析 号 众 公 1. 承上启下 In an up-close view / analysis, (three) factors进一步来看/分析,(三个) 因素 have determined... 决定了…… could lead (us) to more clarity into... 可以使 (我们) 更清楚地了解...... 食 美 2. 罗列原因 语 1) (The convenience of) …allows…, which could power / contributes directly to… / corresponds to… 英 ……(的便利性)使……得以……,从而推动/直接促成……/呼应了…… 的 2) (The availability of) …has become less a problem for…, thanks to... a 由于……,……的(获得)已经不成问题了n o i 3) ...has become an increasingly popular choice especially among... F ……越来越受到人们(尤其是…:…)的欢迎 站 4) …propels / imperils the chances of… B ......增加/损害了......的机会 / 注:pr号opel用法详解(可点击查看) 众 5) This would translate into… / That helps explain why… 公 这会转化成...... / 这有助于解释为什么…… 注:五个原因句可以独立使用,也可以结合应用,比如前四个原因句后面都可以 接:This would translate into… / That helps explain why…,来拓展句意 三、总结收尾食 1. 预测趋势 美 As a final observation / In the final analysis, we can probably expec语t to see a persistent growth of / decline in / focus on... 英 总之,我们很可能会看到...的持续增长 / 下降 / 保持...... 的 2. 影响&建议 a n 1) It is a trend / phenomenon / choice / pattern that is likely to introduce / carry ... o 这种趋势/现象/选择/模式可能会...... i 注: 在缺乏思路的情况下,这一句F也可以无脑写作——It is a trend / phenomenon / choice / pattern that is :likely to carry promising outcomes / uncomfortable consequences / fruitful results for many years to come. 站 2) And the impact of…will be felt in the foreseeable future / immediate future / coming B years. / 在可预号见的将来 / 不久的将来 / 未来几年将会感受到……的影响 众 3) And it may hold a particular promise of… 公 这尤其能够实现…… 4) And...is no longer a remote possibility. ……的实现不再遥远 5) And it is advisable to… 建议……注:可五选一,也可结合应用;如精力有限,可以只背1) 2023 年真题 食 美 语 英 的 a n o i 范文: F The line graph invites our att:ention to the health literacy of Chinese residents from 2012 to 2021. As can be seen, an upward trend is visible in the percentage of health-literacy level, which rose slig站htly in 2012-2015 and then jumped from 10.25% in 2015 to 25.40% in 2021. B 该折线图使我们看到了2012年至2021年中国居民的健康素养水平。如图,健康 素养水平的百/分比呈上升趋势。2012-2015年略有上升,然后从2015年的10.25% 跃升至号2021年的25.40%。 众 In an up-close view, two factors could lead us to more clarity into the improvement of health literacy. First, the availability of health knowledge has become less a problem, 公 thanks to the boom of We-media, apps and websites. This would translate into a better understanding of health-related information and instructions. Second, health preservation has become an increasingly popular choice, especially among the elders, which contributes directly to a higher level of health literacy. 进一步来看,两个因素可以使我们更清楚地了解健康素养水平的提升过程。首先, 由于自媒体、应用程序和网站的迅猛发展,健康知识的获得已经不成问题,这使 人们能够更好地理解与健康相关的信息及说明。其次,养生已经越来越受到人们 的青睐,特别是老年人,这直接促进了健康素养水平的提升。As a final observation, we can probably expect to see a persistent growth of health- literate people. It is a trend that is likely to introduce a health-for-all society / And it may hold a particular promise of a health-for-all society. / And a health-for-all society is no longer a remote possibility. 总之,我们会看到越来越多的人具备健康素养。这很可能会促成一个全民健康型 社会的构建 / 这尤其能够促成一个全民健康型社会的构建 / 一个全民健康型的 社会不再遥远。 食 美 2022 年真题 语 英 的 a n o i F : 站 B / 号 范文: 众The column chart invites our attention to a holistic view of China’s parcel delivery in recent years. To be specific, an upward trend is visible in the total volume of delivery 公nationwide. In 2018, the number of parcels stood at 51 billion, which jumped to 83 billion in 2020. When narrowing the focus to rural areas, there was also a strong growth of parcels rising from 12 billion to 30 billion during the same 3-year period. 在该柱状图中,我们看到了近年来中国包裹投递业务的整体情况。具体而言,我 国投递总量有明显的上升趋势,2018 年的包裹数量为 510 亿件,2020 年跃升至 830 亿件。再来聚焦农村地区,三年同期包裹量从 120 亿,强势增长到 300 亿。 In an up-close analysis, three factors have determined the sprawling of delivery business. First, consumption power has become less a problem for the Chinese, thanksto the booming economy in recent decades. This would translate into a higher demand for goods. Second, online shopping, which enables us to get almost anything anywhere, has become an increasingly popular choice especially among youngsters. Third, the government’s effort on promoting e-commerce allows express companies to prosper, which contributes directly to a climbing volume of parcels. 通过进一步分析可知,三个因素决定了快递业务的迅速发展。首先,由于近几十 年来经济的蓬勃发展,国人已经具备了消费能力,从而提振了消费需求。其食次, 网上购物打破了地域局限,越来越受到人们(尤其是年轻人)的欢迎。第三,政 府致力于推动电子商务的发展,使快递公司快速繁荣起来,这直接促美成了包裹量 的攀升。 语 英 In the final analysis, we can probably expect to see a persistent growth of delivery business, and it is a trend that is likely to make our life more convenient, while carrying promising results for many years to come. 的 总之,我们很可能会看到快递业务的持续增长,这会让我们的生活更加便利,同 a 时带来诸多益处。 n o i F 2020 年真题 : 站 B / 号 众 公 范文: The pie chart invites our attention to the purposes for reading on a smartphone among college students in a certain university. As can be seen, the percentage stands at a massive 59.5% when it comes to students reading for learning, followed by 21.3% ofthose for entertainment, and only a small minority choose to read for getting information (17.0%) and for other purposes (2.2%). 该饼状图使我们关注了某高校学生手机阅读的目的。如图,选择通过手机学习的 学生占59.5%,其次有21.3%的人通过手机消磨时间,只有少数人用手机来获取 信息(17.0%)和做其他事情(2.2%)。 食 In an up-close view, three factors have determined why learning by a phone becomes the most popular choice. First, the availability of a smartphone has become less a 美 problem for college students, thanks to the booming economy and technology. Second, the huge convenience of mobile learning propels the chances of acquiring knowledge 语 through a phone. Third, a smartphone allows us new approaches of learning, which corresponds to the requirements of college students. 英 进一步来看,三个因素决定了为什么用手机学习成了最热门的选择。首先,由于 经济和科技的发展,大学生获得一部智能手机已经不成问题。其次,移动学习拥 的 有巨大的便利,这使更多的人通过手机来获取知识。第三,智能手机为我们提供 了新的学习途径,符合大学生们的需求。 a n o In the final analysis, we can probably expect to see a persistent pattern of learning by a i smartphone. It is a phenomenon that is likely to introduce students to more treasures of F knowledge. : 总之,我们很可能会看到一种通过手机学习的持续现象。该现象可能会使学生通 向更多的知识宝库。 站 B / 号 众 公