当前位置:首页>文档>第27讲 西方人文主义思想的起源与文艺复兴运动_1129111023_07高考历史_通用版(老高考)复习资料_2023年复习资料_一轮+二轮_高考历史一轮复习资料包

第27讲 西方人文主义思想的起源与文艺复兴运动_1129111023_07高考历史_通用版(老高考)复习资料_2023年复习资料_一轮+二轮_高考历史一轮复习资料包

  • 2026-04-18 09:05:13 2026-04-18 09:05:13

文档预览

第27讲 西方人文主义思想的起源与文艺复兴运动_1129111023_07高考历史_通用版(老高考)复习资料_2023年复习资料_一轮+二轮_高考历史一轮复习资料包
第27讲 西方人文主义思想的起源与文艺复兴运动_1129111023_07高考历史_通用版(老高考)复习资料_2023年复习资料_一轮+二轮_高考历史一轮复习资料包
第27讲 西方人文主义思想的起源与文艺复兴运动_1129111023_07高考历史_通用版(老高考)复习资料_2023年复习资料_一轮+二轮_高考历史一轮复习资料包
第27讲 西方人文主义思想的起源与文艺复兴运动_1129111023_07高考历史_通用版(老高考)复习资料_2023年复习资料_一轮+二轮_高考历史一轮复习资料包
第27讲 西方人文主义思想的起源与文艺复兴运动_1129111023_07高考历史_通用版(老高考)复习资料_2023年复习资料_一轮+二轮_高考历史一轮复习资料包
第27讲 西方人文主义思想的起源与文艺复兴运动_1129111023_07高考历史_通用版(老高考)复习资料_2023年复习资料_一轮+二轮_高考历史一轮复习资料包
第27讲 西方人文主义思想的起源与文艺复兴运动_1129111023_07高考历史_通用版(老高考)复习资料_2023年复习资料_一轮+二轮_高考历史一轮复习资料包
第27讲 西方人文主义思想的起源与文艺复兴运动_1129111023_07高考历史_通用版(老高考)复习资料_2023年复习资料_一轮+二轮_高考历史一轮复习资料包
第27讲 西方人文主义思想的起源与文艺复兴运动_1129111023_07高考历史_通用版(老高考)复习资料_2023年复习资料_一轮+二轮_高考历史一轮复习资料包
第27讲 西方人文主义思想的起源与文艺复兴运动_1129111023_07高考历史_通用版(老高考)复习资料_2023年复习资料_一轮+二轮_高考历史一轮复习资料包
第27讲 西方人文主义思想的起源与文艺复兴运动_1129111023_07高考历史_通用版(老高考)复习资料_2023年复习资料_一轮+二轮_高考历史一轮复习资料包
第27讲 西方人文主义思想的起源与文艺复兴运动_1129111023_07高考历史_通用版(老高考)复习资料_2023年复习资料_一轮+二轮_高考历史一轮复习资料包

文档信息

文档格式
doc
文档大小
0.573 MB
文档页数
8 页
上传时间
2026-04-18 09:05:13

文档内容

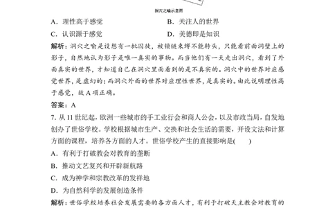
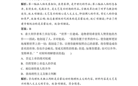
一、选择题(每小题4分,共48分) 1.在古希腊,人们通过订立契约,自愿组成国家社会。在这个国家社会里,每一个 人要承担一定的义务,也要放弃自己的一些自由和独立的权利,但独立的人格和 尊严除外。这反映了古希腊( ) A.提倡民主排斥专制 B.格外强调个人的权利 C.注重法治反对人治 D.具有民主与人文精神 解析:根据材料“国家社会里,每一个人要承担一定的义务,也要放弃自己的一 些自由和独立的权利”可知,古希腊政治具有一定的民主性,但是材料不能体现 出反对专制,故A项错误;根据材料“放弃自己的一些自由和独立的权利”可知 并非格外强调个人的权利,故B项错误;根据材料“订立契约”能看出一定的法 制基础,但材料不能体现出反对人治,故C项错误;材料前半部分体现了古希腊 的民主,而“独立的人格和尊严除外”又体现了人文主义的特色,注重人性,故 D项正确。 答案:D 2.(2017·常州市高三模拟)苏格拉底说:“普罗泰格拉当智者挣到的钱比一个像斐 狄亚斯这样杰出的建筑师再加十个雕刻匠挣到的钱还要多。修鞋匠和裁缝如果过 了一个月还不能补好鞋子和衣服上的洞,甚至把它们弄得更破了,那么他很快就 得饿死。而普罗泰格拉在整个希腊招收学生40年,腐蚀他们,学生离开他的时候 比刚来的时候还要坏,这确实令人难以置信。”苏格拉底主要是批评智者学派( ) A.否定神旨 B.忽视道德 [来源:Z#xx#k.Com] C.善于诡辩 D.轻视教育 解析:材料没有提及神的信息,故A项错误;根据材料“而普罗泰格拉在整个希 腊招收学生40年,腐蚀他们,学生离开他的时候比刚来的时候还要坏,这确实令 人难以置信”说明智者学派忽视道德,故B项正确;材料没有反映智者“善于诡 辩”的信息,故C项错误;智者办学校,说明重视教育,不是轻视教育,故D项错 误。 答案:B 3.(2017·安康市高三调研)苏格拉底认为,“对于自然的真理的追求是无穷无尽的感觉世界常变,因而得来的知识也是不确定的。要追求一种不变的、确定的、永恒 的真理,这就不能求诸自然外界,而要返求于己,研究自我”。据此可知,苏格拉底 主张( ) A.知识即美德 B.拯救人类心灵 C.认识你自己 D.追求生命价值 解析:知识即美德强调人的内心是有善性存在的,但是要通过学习知识才能体现, 这在材料中没有体现,故A项错误;材料中没有涉及心灵的信息,故B项错误; “反求于己,研究自我”表明了主张理性地看待自己,故C项正确;材料强调的 是对真理的追求,不是对生命价值的追求,故D项错误。 答案:C 4.苏格拉底认为“如果神不制定正义的法律就很难有什么别的人制定这样的法 律”。他还论证说:“凡是其本身就给违犯的人带来刑罚的法律,一定是有比人更 好的法者所制定的。”这反映了苏格拉底( ) A.强调公民应该都是法律的服从者 B.思想主张带有浓厚的迷信色彩 C.竭力推崇神的意志高于人的意志 D.主张城邦法律应遵从神的法律 解析:材料信息“如果神不制定正义的法律就很难有什么别的人制定这样的法 律”可知苏格拉底认为法律是正义的,公正的人首先是遵守法律的人,服从法律 是公民的天职、责任和义务,故A项正确;材料没有体现迷信色彩,故B项错误; 材料强调的是法律的正义,而不是神的作用,故C、D两项错误。 答案:A 5.(2017·宜昌市高三调研)法律是一种社会行为准则,是公道与正义的标志。但是 法律的正义与道德正义不尽相同。法律的正义是“诉讼正义”,是指通过法律机 器的正常运转而获得的后果或判决。这表明柏拉图认为( ) A.法律与道德两者相辅相成 B.法律正义是一种程序正义 C.只有法律能保障社会公道 D.法律正义服务于道德正义 解析:法律的正义与道德正义不尽相同,法律服务于道德,并非相辅相成,故A项 错误;法律正义是一种程序正义,但没有反映出与道德正义的关系,故B项错误; C项夸大了法律的作用,道德正义也是社会公道的保障,故C项错误;法律正义通过法律机器的正常运转,服务于道德正义,故D项正确。 答案:D 6.古希腊有人设想:一个地穴中有一批囚徒被锁链束缚,只能看到洞口活动的动 植物因身后矮墙上前方的一堆火投射到洞壁上的影子。因此,囚徒自然地认为影 子是唯一真实的事物。这一设想旨在强调( ) A.理性高于感觉 B.关注人的世界 C.认识源于感觉 D.美德即是知识 解析:洞穴之喻是设想有一批囚徒,被锁链束缚不能转头,只能看前面洞壁上的 影子,自然地认为影子是唯一真实的事物。而当他们有一天走出洞穴,看到了外 面真实的世界,才知道自己在洞穴里面看到的是不真实的。洞穴中的世界对应感 觉世界,是虚幻的;而洞穴外面的世界对应理性世界,是真实的。由此说明理性高 于感觉,故A项正确。 答案:A 7.从11世纪起,欧洲一些城市的手工业行会和商人公会,以及市政当局,自发地 创办了世俗学校。学校根据城市生产、交换和社会生活的需要,开设文法和计算 方面的课程,培养各方面的人才。世俗学校产生的直接影响是( ) A.有利于打破教会对教育的垄断 B.推动文艺复兴和开辟新航路 C.成为神学和宗教改革的发祥地 D.为自然科学的发展创造条件 解析:世俗学校培养社会发展需要的各方面人才,有利于打破天主教会对教育的 垄断,故A项正确;材料没有反映出世俗学校与文艺复兴的关系,故B项错误; 宗教改革的发祥地是德意志教会内部,而非中世纪欧洲的世俗学校,故C项错误 材料没有反映出世俗学校与自然科学发展的关系,故D项错误。 答案:A 8.下面是两幅欧洲不同历史时期的《三女神》画像。这种变化( )A.打破了对罗马教会的迷信 B.肯定了人的现实价值 [来源:学科网] C.标志着理性时代的到来 D.冲击了封建专制统治 解析:第一幅画人物及其相似,表情呆滞,是中世纪的作品;第二幅画人物形态各 异,表情生动,充满活力,是文艺复兴时期的作品。宗教改革打破了对罗马教会的 迷信,故A项错误;文艺复兴的核心是人文主义,即强调人的作用,肯定人的价值 和尊严,故B项正确;标志着理性时代到来的是启蒙运动,故C项错误;冲击了封 建专制统治的是启蒙运动,故D项错误。 答案:B [来源:学科网] 9.意大利学者米兰多拉写道:“世界一旦建成,造物者则希望有人赞赏他的杰 作……因此,他创造了人,并对他说: ‘我将你置于世界的中心,使你能够更好 地观察世界上的一切;我创造了你,以便你能够按照自己的意愿,将你塑造成你 喜欢的形体。你也许会蜕化,变成无理性的牲畜;但是,如果你愿意,也可以升华, 变得神圣。’”对材料理解错误的是( ) A.否定上帝的绝对权威 B.仍然坚持上帝造人的学说 C.相信理性使人性升华 D.崇尚理性主义及独立判断 解析:崇尚理性及独立判断是启蒙运动时期理性主义的内容,材料内容是文艺复 兴时期人文主义的言论,故D项错误,符合题意。 答案:D 10.某一时期的艺术“用古希腊罗马的方法展现人体美和自然美,突破了宗教对 人体的禁忌,以世俗人物的形象刻画宗教人物,以市民阶级的审美标准来诠释世 界”。可见这一时期的艺术( ) A.标志着人文精神的起源 B.披着宗教的外衣反专制 C.以宗教形式宣扬人文思想D.摆脱了宗教和专制束缚 解析:人文精神起源于古希腊,与宗教无关,故A项错误;依据材料推断其为文艺 复兴时期的艺术,与披着宗教的外衣反专制的宗教改革无关,故B项错误;这一 时期的艺术以宗教形式宣传“人体美和自然美”“世俗人物的形象”,体现了人 文主义思想,故C项正确;材料反映出这一时期的艺术没有摆脱宗教的影响,故 D项错误。 答案:C 11.文艺复兴时期,骄傲的人文主义者喜爱研究异教拉丁诗人,但他们很少公开 与基督教决裂;这些人的文学艺术价值也得到许多富有的教会人员的欣赏。这说 明( ) A.教会人员是文艺复兴的推动者 B.人文主义者避免与基督教冲突 C.基督教的包容性助力文艺复兴 D.文艺复兴反对封建宗教不彻底 解析:文艺复兴运动是新兴资产阶级领导的反封建神学的思想解放运动,教会人 员不是文艺复兴的推动者,故A项错误;文艺复兴主要内容是抨击教会神学的腐 朽黑暗,故B项错误;基督教对人们思想的禁锢是文艺复兴运动兴起的原因,故 C项错误;文艺复兴反对神学禁欲苦行,抨击教会腐朽,但从“但他们很少公开 与基督教决裂”可知,文艺复兴反对封建宗教不彻底,故D项正确。 答案:D 12.英国阿伦·布洛克在《西方人文主义传统》里认为: “文艺复兴时期人文主义 按其性质来说是属于个人主义的,它既不是一种信条,也不是一种哲学体系;它 不代表任何一个利益集团,也不想把自己组织成一种运动,它只以受过教育的阶 级为对象,这是人数有限的城市或贵族精英。”据此,作者认为文艺复兴时期人 文主义运动的局限性主要是( ) A.对思想解放作用有限 B.是无组织的少数人行动 C.局限于上层知识分子 D.对政治领域的影响有限 解析:材料与文艺复兴思想解放作用无关,故A项错误;文艺复兴并非是无组织 的,故B项错误;“它不代表任何一个利益集团,也不想把自己组织成一种运动, 它只以受过教育的阶级为对象,这是人数有限的城市或贵族精英”,可知作者认为文艺复兴的局限性体现在局限于上层知识分子,故C项正确;材料与文艺复兴 政治领域的影响无关,故D项错误。 答案:C 二、非选择题(第13题25分,第14题12分,共37分) 13.(25分)阅读材料,完成下列要求。 材料一 但丁首先提出,神学家们以太阳和月亮比拟教会权力和世俗权力,认为 月亮本身没有光,而只是太阳光的反射。同样,世俗权力本身没有权威,而只是仰 赖教会权力的权威,这种说法是错误的。但丁反驳说,第一,上帝先创造日月,然 后才创造人类。政权是为医治人类的罪孽恶疾而设,是上帝在创造人类之后设立 的。上帝并没有在创造日月的时候便创造政权,把政权与教权比拟为日月是不恰 当的。第二,即使这一比喻暂时可以成立,但月亮必须吸收太阳的光辉是一回事, 月亮本身的存在和功能是另一回事,月亮本身的存在不依赖太阳,它的功能及其 功能的行使也不依赖太阳。第三,从逻辑上说,月亮从太阳吸取光辉不能等同于 世俗权力必须从教会权力吸取权威,光辉不等于权威。 但丁强调:教皇并非上帝在人世的全权代表,由上帝执掌天国和尘世的大权是不 能授予教皇和教会的,体现世俗权力和神圣权力的 “两把刀”并不掌握在教会 手中。政权先于教权而存在,罗马政权先前并不受教会的约束,故教会不是帝国 力量的起源。教会不可能被上帝授予向尘世国家授权的权力。而世俗帝王,如康 斯坦丁大帝,把王权赠与教会,实属无效行为。 ——摘编自张小平《评但丁〈论世界帝国〉 中的法律思想》 材料二 李贽对当时程朱理学所极力推崇的孔孟之学大加鞭挞,他认为孔子并非 圣人,“虽孔夫子亦庸众人类也”“耕稼陶渔之人即无不可取,则千圣万贤之善, 独不可取乎?又何必专门学孔子而后为正脉也”,人人都是圣人。李贽否认儒家 的正统地位,否定孔孟学说是“道冠古今”的“万世至论”,认为不能将其当作 教条而随便套用。《六经》《论语》《孟子》 “乃道学之口实,假人之渊薮”。李 贽对孔子及孔孟之道的批判确已达到了“非圣无法”的地步,当时很多卫道士对 他是恨之入骨了。 ——摘编自陈欣雨《李贽经学批判 及反理学思想研究》等 (1)根据材料一,概括但丁关于教会权力和世俗权力的观点。(8分) (2)根据材料并结合所学知识,说明但丁和李贽的思想产生的社会背景的相似之 处及其各自的历史价值。(17分)解析:(1)从材料一“同样,世俗权力本身没有权威,而只是仰赖教会权力的权威, 这种说法是错误的”,可知但丁关于教会权力和世俗权力的观点是反对教权至上; 从“第三,从逻辑上说,月亮从太阳吸取光辉不能等同于世俗权力必须从教会权 力吸取权威,光辉不等于权威”,可知但丁观点是世俗权力不是仰赖教会权力的 权威而存在;从“但丁强调:教皇并非上帝在人世的全权代表……体现世俗权力 和神圣权力的 ‘两把刀’并不掌握在教会手中。政权先于教权而存在,罗马政 权先前并不受教会的约束,故教会不是帝国力量的起源。教会不可能被上帝授予 向尘世国家授权的权力”,可知但丁观点是政权先于教权而存在;教会权力和世 俗权力要相互分离(政教分离)。 (2)第一小问,结合但丁所处的中世纪后期和李贽所处的明清时期的时代背景,从 政治、经济、思想文化等方面总结二者背景上的相似之处;第二小问,结合但丁、 李贽思想主张的进步意义归纳二者的历史价值。 答案:(1)观点:反对教权至上;世俗权力不是仰赖教会权力的权威而存在;政权先 于教权而存在;教会权力和世俗权力要相互分离(政教分离)。 (2)相似:专制政权(或教权);文化压制;商品经济高度发展。 价值:但丁思想:打击了教会势力,推动近代人文主义思想的发展;对后来的宗教 改革有深远影响;提出政教分离原则,有利于近代欧洲民族国家的形成。 李贽思想:对理学的反思、批判,为儒学的发展变革注入了新的活力,具有时代特 色和解放思想的进步意义。 14.(12分)阅读材料,完成下列要求。 材料 [来源:学科网] 19世纪时期以来的圣母像 文艺复兴时期的圣母像 俄罗斯的圣母像几乎淹没在金子 拉斐尔的圣母像集平易与庄重于一体, 和宝石的光泽中。 呈现出理想与现实的完美结合。他所创 韩国人用他们自己的形象诠释了 作的圣母,可谓是理想美的化身。 圣母,其圣母神态更具有东方民族 米开朗琪罗的圣母像集纯洁和崇高为一 特有的谦卑,细长上挑的眼睛是绝 体,体现出一种超越尘世的永恒真实 对的“韩国制造”。 性。 在非洲,圣母被刻画成非洲黑人妇 达·芬奇一反前人的传统画法,把圣母玛 女的形象。 利亚置于大自然,着重刻画人物的内心 在中国,圣母自然是黄皮肤的中国 世界 妇女形象——摘编自任东升等《圣母艺术形象 变迁的文化解读》 根据材料,提取两项有关14世纪到19世纪以来历史变迁的信息,并结合所学知 识予以说明。 解析:第一小问历史变迁的信息,可以从圣母像体现特征变化来分析,也可以从 人文主义发展来分析。第二小问说明,根据历史变迁的信息,结合当时阶段特征 来分析。 答案:示例一 信息:文艺复兴时期所画的圣母像体现出人性化和世俗化的趋势;19世纪以来所 画的圣母像体现的个性化和地方性特征明显。 说明:文艺复兴时期的绘画特色是由于天主教神学统治阻碍社会发展;商品经济 和资本主义萌芽发展;新兴资产阶级反对封建束缚、追求个性而形成。19世纪以 来圣母形象的变化是由于工业化发展;民族国家的发展;文化的多样化趋势加强 而导致。 示例二 信息:14世纪文艺复兴时期意大利是人文主义的中心;19世纪以来人文主义在世 界传播开来。 说明:14世纪意大利最早产生资本主义萌芽;意大利有丰富的文化遗产和人才结 构;新兴资产阶级反对封建束缚、追求个性而形成等。19世纪以来世界工业文明 均有发展;西方文明在世界范围内传播;各国民族意识增强;各地民主化进程推 进等。 示例三 信息:14世纪文艺复兴时期基督教基本是在欧洲传播;19世纪以来基督教在世界 传播开来。 [来源:学科网ZXXK] 说明:14世纪新航路尚未开辟;世界各地区经济文化交流有限;生产力水平较低。 19世纪以来世界市场不断扩大;世界各地区各民族经济文化交流加深;工业革命 和工业化进程的推动。