文档内容
!!!"#$!%" " !!"#!A+.KLM1!!" ))) !#*"
"
!""#!A+.KLM1!"" ))) !#!"
!!"#!$%&’!("!!"))))) !"""
"+$91 ))))))))))))) !#""
!""#!$%&’!("!""))))) !#"
"
!!"#!NOP*+!!" ))))) !#""
"!&’()’ "
" !""#!NOP*+!"" ))))) !##"
!$!"#$"%&’))))))) !%" "
"
!#"#!QA )))))))))) !#+"
!!"#!*+,-+!!")))))) !%""%$:1 ))))))))))))) !#%"
"
!""#!*+,-+!"")))))) !&" !!"#!NRP-+!!" ))))) !#%"
"
"$"!%!#%$")))))))))) !’"" !""#!NRP-+!"" ))))) !#&"
!!"#!"#%.-+./0))))) !’" "
"
!#"#!SA )))))))))) !#’"
!""#!#.-+./0)))))) !(""&$1"#;"%<= )))))) !#("
"
#$("#)" )))))))))) !)" " !"#$% )))))))))))) !#)"
!!"#!1+,2+!!")))))) !)"" %!34.56!%"
"
!""#!1+,2+!"" ))))) !!*"
" !!"#!TU.VW!("!!" ))) !+!"
#!*+$(,+$ "
"
!""#!TU.VW!("!"" ))) !+""
!$*+,#-+,%&’ )))) !!""
" !#"#!TU.VW!("!#" ))) !+#"
"
!!"#!34’.56 )))))) !!"""
&!-’.78(98
"
!""#!74’.56 )))))) !!#"
"!$>1?1"@!AB)))))) !+%"
"$*+,#-+,%./0 ))) !!+""
!!"#!XAYA+Z#[H!!")) !+%"
"
!!"#!34’,74’.89:!!"
" !""#!XAYA+Z#[H!"")) !+&"
)))))))))))) !!+""
"$C1?1"@!AB)))))) !+’"
"
!""#!34’,74’.89:!""
" !!"#!\AYA+Z#[H!!")) !+’"
)))))))))))) !!%""
!""#!\AYA+Z#[H!"")) !+("
"
#$*+,#-+,%,0 )))) !!&"
"#$1"@AD)EF )))))) !+)"
!!"#!’:,’:;? )))) !!)"
" *+,-./ ))))))))))) !%""
!%"#!@:,@:;?@###ABC
"
!$1"%23)))))))))) !"%"" klm )))))))))))))) !%’"
"
!!"#!A+.BC,DE )))) !"%"
"
)!DEF
!""#!A+FGH!!" ))))) !"&""
"
!!"#!*+,-+ ))))))) !%)"
!#"#!A+FGH!"" ))))) !"’"
" !""#!A+.DE,M1 )))) !&*"
"$41"#51" ))))))) !"(""
!#"#!A+.ZH,[H )))) !&!"
"
!!"#!IA+,JA+!!" ))) !"(" " !+"#!n=FTU ))))))) !&""
!""#!IA+,JA+!"" ))) !")"" !%"#!hiFop ))))))) !"
"
#$1"%678( ))))))) !#*" " 0123 !!!!!!!!!!!!!!! !&+"
书书书! !"#$!%"
!
!0456"
"#$%&’()*&+,-&./0!123456789:;<=>?@A!BCDEF?GHI
@!JK&+?LM8N"OPQRS/TUVQR#,%&’(?WXY!Z[&+\]OP"^_S‘a?
bc./#de!fg345h689>ijk;I@?mjI@!*&+noh;pDEF?k;I
@#q[r&+12st?I@?uP!4v,wx0yqzuP\]GHS{|!}~(cid:127)(cid:128)BC(cid:129)(cid:130)(cid:131)!3
(cid:132)(cid:133)&+?LMOPRS(cid:134)(cid:135)QRl>(cid:136)(cid:137)?(cid:138)(cid:139)#
!1786"
&+s(cid:140)(cid:141)(cid:142)(cid:143)(cid:144)(cid:145)?89:;?(cid:146)(cid:147)(cid:140)(cid:130)!(cid:127)(cid:128)(cid:148)i&(cid:149)S(cid:148)(cid:150)&(cid:149)?&(cid:151)!s(cid:140)Q(cid:152)(cid:153)345678
9>?(cid:154)#:;?@A#"#$?%&),&+(cid:155)t(cid:153)(cid:156)?(cid:157)(cid:158)Y!(cid:127)(cid:128)(cid:159)(cid:160)?89SBp./!¡¢&+?
&(cid:151)£⁄!JK&+?¥ƒu§QR#
!9:;<"
!$\i¤JK&+3'“«89‹:":;#
"$Q(cid:137)(cid:152)›fifl:;345“«<89?(cid:176)–#
#$Q1289>?I@‘_Bph†#
+$\i¤‡·&+?LMOPQR#
!01=>"
(cid:181)¶&+•@P(cid:134)(cid:135)‚„P(cid:134)(cid:135)!”g»…I‰k;I(cid:190)M?¿(cid:192)#
!01?>"
`´:;GHCˆ?E5˜S45˜#
!@AB8"
¯"˘˙
89:;$m%!!!!!!!!!!!!!!!!!!!!!!!!!!!!!!!!!!!!"˘˙
!!!!!!!"#!$%&’!("!!"
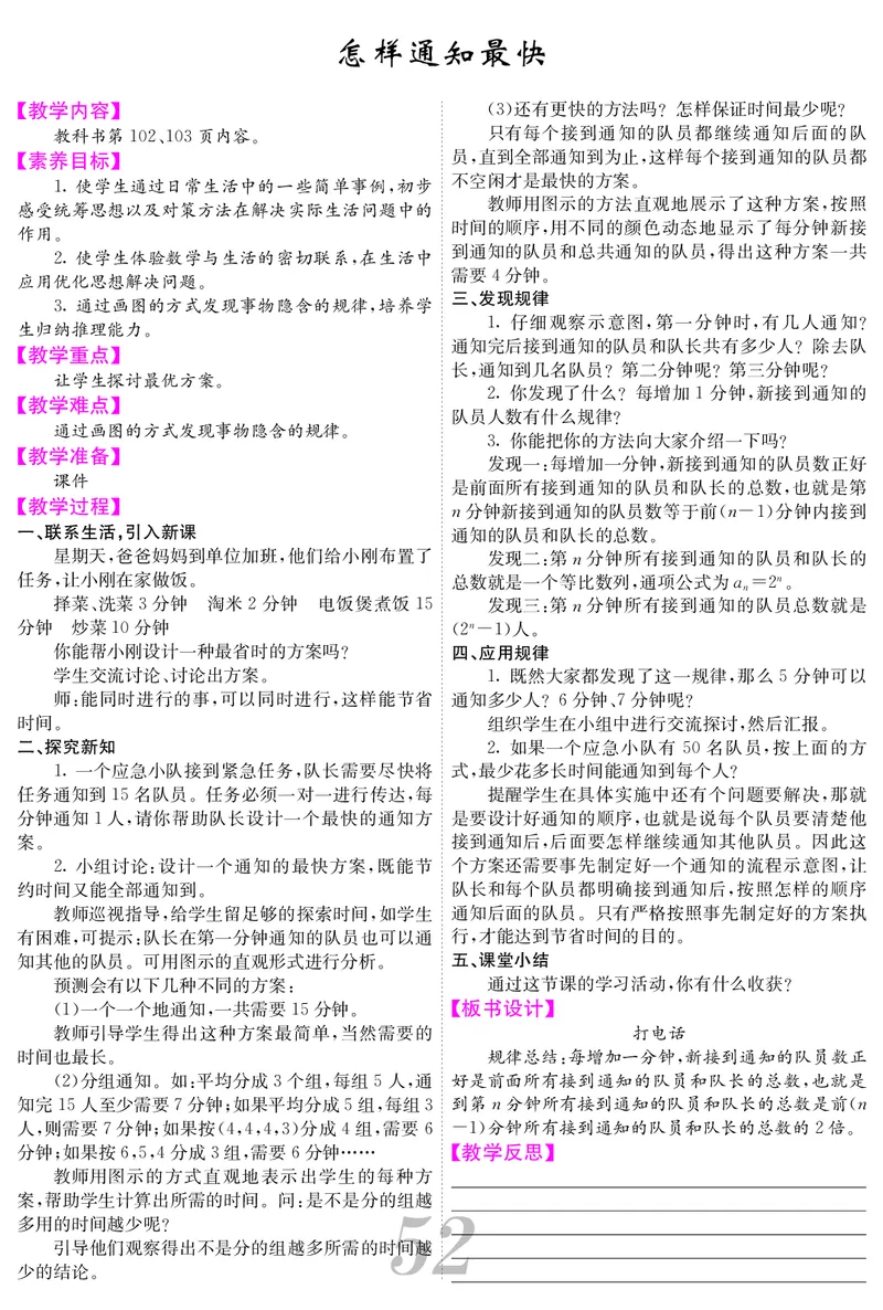
!01CD" " t—ªCˆh(cid:228)’ (cid:229)(cid:201)¥ƒ#$¯#ªh(cid:228)%
"
"
qrs!"tu!#u"$ $"%e(cid:230)(cid:231)ŁØ!j5(cid:226)?˝oh;![Œ(cid:131)3ˇ
"
"
!9:;<" "…=>?@A4•!º(cid:236)(cid:237)(cid:238)(cid:226)C’
"
"
!$>vwxyzC{|}~$%(cid:127)&’.(cid:128)
"
!G’CiC!==t—ª45?C(cid:228)’
"
(cid:129)$ " "(cid:229)(cid:201)¥ƒ#$¯t&ªC(cid:228)%
"
"
"$(cid:128)A(cid:130)(cid:131)j(cid:132)&’(cid:133)X}~(cid:134)$%.(cid:135)(cid:136)$
"
$#%ºt(cid:239)(cid:240)”g’
"
#$(cid:128)(cid:137)(cid:138)$%(cid:139).TU(cid:140)(cid:141)(cid:142)(cid:143)4e$ " Gæ&+(cid:242)k(cid:134)(cid:243)~!G’¥ƒ(cid:129)(cid:244)ı#
"
"
+$>vw(cid:144)(cid:145)zC.n=(cid:146)(cid:147)(cid:129)$
"
3ijh689:;!=>?I@E5!(cid:246):;?
"
!01=>" "@A(cid:236)Q4E5(cid:247)ł89:;?i…4Q´ø:;?
"
"
@A#
(cid:148)(cid:149)zC(cid:150)U(cid:147)(cid:151)(cid:152)(cid:153)(cid:154)(cid:147)(cid:151)(cid:152)%(cid:155)(cid:156)(cid:157)9TF"
"
(cid:158)’T(cid:159)=.(cid:160)¡$ " "$%&d"#
"
" $!%(cid:210)&+12Æ(cid:215)03ˇ…"œ…"Y…89>
!01?>" "
"
"?I@!CD<89?k;I@#
¢£&’⁄2¥ƒ.§X¤,(cid:133)X¤$
"
" $"%¥ƒ(cid:244)ı#
!01EF" "
"
" $#%‚(cid:239)(cid:240)łt!ªC(cid:228)’ º”g(cid:143)(cid:239)(cid:240)’
G#H@IJ
"
" 3mj45h6!89>?I@(cid:236)(cid:237)´ø:;?
%¨D(cid:201)˚¸(cid:204)˝oh;GH(cid:132)˛?3ˇ…=)"
"
"@A#
?—(cid:209);# "
" M#@NOP
"
(cid:210)&+^)˚—j˝oh;GH(cid:132)˛?!(cid:129)(cid:211)`
"
" (cid:127)(cid:128)qߢ?&(cid:151)!ºt(cid:239)(cid:240)(cid:252)(cid:253)’
a˚# "
"!0123"
"
=(cid:212)[(cid:143)(cid:213):;?(cid:214)…(cid:215)=i…)4(cid:216)?!(cid:217)(cid:218)
"
" !
(cid:219)(cid:220)(cid:221)i¢(cid:212)b(cid:222)›fifl:;?89!%¨(cid:223)(cid:224)˘Æ&"
"
!
"
89:;$m%#
"
" !
K#H@&L "
"
!
"
!$%&d!#
"
" !
$!%(cid:210)&+n+j5(cid:226)?˝oh;!CD3ˇ…="
"
"!!!!"
>?) ?I@#
"!""#!$%&’!("!""
!01CD" "¤`A!ł89:;?i…)4Q´ø:;@A?#
"
qrs'“v!!#&d$ " "$(cid:148)"Æ#
"
"
!9:;<"
*&+1245hB=>?I@CiC!(cid:129)(cid:229)(cid:201)
"
"
¥ƒ!\i¤lD3mj45h689>?I@(cid:236)(cid:237)
!$S«'“%>vwxyzC{|}~$%(cid:127)"
"
"´ø:;?@A#
&’$
"
" #$(cid:148)#Æ#
"$(cid:128)(cid:131)‹'.A(cid:130)(cid:131)j(cid:132)&’(cid:133)X}~(cid:134)$%
"
" (cid:148)$"%8CD&+OD45?C(cid:228)#
.(cid:135)(cid:136)$ "
"
#j˝oh;t"ªC(cid:228)#
#$(cid:128)(cid:137)(cid:138)$%(cid:139).U›fiflv⁄(cid:158)’TU.<"
"
" +j˝oh;t+ªC(cid:228)#
(cid:176)(cid:160)¡,U›$
"
" %j˝oh;t’ªC(cid:228)#
!01=>" "
" &j˝oh;t!"ªC(cid:228)#
"
(cid:137)(cid:138)$%(cid:139).U›fiflv⁄(cid:158)’TU.<(cid:176)(cid:160)¡
"
5Æ4[r&+E?@C(cid:228)OD(cid:212)!F[JK”
"
,U›$
"
"G(cid:134)(cid:135)#
!01?>" "
" +$(cid:148)+Æ#
"
–o&F§†‡T(cid:159)=7£·(cid:158)(cid:181)¡%’¶v⁄
" *&+HH3ˇ…"Y…Ijh6=>?@AJ
"
&’.§•<(cid:176)(cid:160)¡$
"
Kv#
"
!01EF" "
"
%$(cid:148)%Æ#
"
G#7QRJ
" (cid:236)(cid:237)*&+CiC!CD&+OD45?C(cid:228)!J
"
%¨D(cid:201)(Æ(cid:254)(cid:255)!)!(cid:210)&+n-&(cid:156)"(cid:213)#$"K”G(cid:134)(cid:135)#
"
…%&45?C(cid:228)?@CD(cid:212)#*&+\i" !" &’()’
!
!0456"
"#$%&’(PQ&R-SS-!""%"#?S-?TU!V-SH-#qz(cid:156)"),&+s(cid:140)WX(cid:143)|-
(cid:156)"$PQ|-?(cid:153)""|-YZ;[%?(cid:157)(cid:158)Y!\i¤b(cid:222)|-?(cid:147)V!\]^_-‘?(cid:157)"’(#%a0
bLnc(cid:228)[†defD(cid:143)R-SS-?gN!*&+`´R-‰S-?Ehij?¿(cid:192)*(cid:231),5(cid:157)(cid:158)Y!*
&+12st?+.(cid:140)(cid:130)b(cid:222)""%"#?S-?TU!k0,WX(cid:143)"?S-?TU?(cid:157)(cid:158)Y!lmn(cid:143)opq
-Sr-?gN?’(*s~,\i¤btR-SS-?uv0(cid:153)"V-SH-#"#$?(cid:156)"’(w›„
P!gNxw›'!%a0yz{;n(cid:143)+.|d(cid:247)};(cid:176)~(cid:212)\]%&!JK&+?bc(cid:127)"S„P(cid:134)(cid:135)Q
R#
!1786"
!$&+s(cid:140)WX(cid:143)|-?t¿(cid:156)"!tiø?(cid:156)"V‚(cid:157)(cid:158)#
"$V‚(cid:128)(cid:129)(cid:130)?&+!„PQRs(cid:140)t(cid:143)\i¤?”(cid:229)!}(cid:131)(cid:143)iø?(cid:134)(cid:135)(cid:157)(cid:158)!Q(cid:216),./0b(cid:222)”g
S(cid:132)(cid:133)(cid:134)(cid:135)(cid:136)?(cid:156)"#
#$y]gN?a(cid:213)![(cid:181)¶&+n(cid:137)(cid:192)?8˜JWX(cid:156)"!4Q(cid:138)(cid:139)(cid:140)(cid:141)"(cid:142)(cid:143){(cid:139)(cid:144)gNS(cid:133)‘#
!9:;<"
!$(cid:133)&+WXR-"S-"V-"H-_gN!(cid:156)(cid:145)t¿gN(cid:190)M?(cid:137)(cid:192)S(cid:146)(cid:147)#
"$(cid:133)&+(cid:127)(cid:128)(cid:148)Fb(cid:222)!WX""%"#?S-?TU#
#$(cid:149)¤JK&+?-&„PQR#
!01=>"
!$WXR-"S-"V-"H-_gN?(cid:137)(cid:192)‰(cid:146)(cid:147)#
"$WX""%"#?S-?TU#
!01?>"
r-‰q-?;[(cid:147)V#
!@AB8"
¯&˘˙
R-SS-?(cid:153)"!!!!!!!!!!!!!!!!!!!!!!!!!!!!!!!!!!"˘˙
""%"#?S- !!!!!!!!!!!!!!!!!!!!!!!!!!!!!!!!!!!!"˘˙
V-SH-!!!!!!!!!!!!!!!!!!!!!!!!!!!!!!!!!!!!!"˘˙
$!!!!!$ &’()’.GH
!!"#!)*+,*!!"
!01CD" " ,|-c(cid:228)0!e(cid:230)§)|-(cid:132)¤t'-!(cid:219)(cid:220)(cid:221)
"
qrs!%tu!‚&„v„’$ "(cid:211)“c-)c-S§?S-!c-S§)“c-?R
"
!9:;<" " -#de&!","-&!(cid:219)(cid:220)(cid:221)(cid:211)!")"S&?S-!"
"
!$”a*+F-+.»…%(cid:153)‰v(cid:190)+.*+#"
S&)!"?R-#
"
-+¿(cid:192)K`$
$+%(cid:211)i(cid:211)(cid:148)iª?«j[†0!‹)‹?R-!
"
"$S«op#$%#´(cid:131)#ˆ˜¯˘W%xy(cid:154)(cid:147)
"‹)‹?S-’ 30º”g(cid:143)(cid:239)(cid:240)’
"
»˙.(cid:128)(cid:129),V¨(cid:134)z(cid:201)6abcd.(cid:128)(cid:129)$
" R-SS-)Ehij?#
"
#$”a#˚¸(cid:127)&(cid:159)=(cid:204)˝(cid:181)¡.˛ˇ—&(cid:209)E " ›(cid:127)&‚(cid:143)hfi!,(cid:152)cR-SS-?˙fl!(cid:219)(cid:220)
"
$%’(cid:210)+zz“.(cid:211)(cid:212)%(cid:213)(cid:214):(cid:215).(cid:135)˚’(cid:210)$
"<(cid:211)?-(cid:176)?)(cid:148)s-$i–4PQ*%#
"
!01=>" " "$a(cid:213)R-SS-?(cid:127)(#
"
(cid:216)(cid:217)*+,-+.»…$ "
$!%†‡&e(cid:230)-!Q“"|c!!(cid:221))"?S-!"
"
(cid:221))!?R-#q),!Q“"|c?·(cid:181)$(cid:211)?#
!01?>" "
"
$"%5(cid:226)!¶(cid:228)Sc(cid:228)(cid:190)Mj,•h‚?¿(cid:192)!!.
”a*+F-+(cid:159)=(cid:218)§(cid:219)(cid:220).(cid:160)¡$ "
" "-#!,!"""#„)|-?ˇ‡$!!""„)#?R-!#
!01EF" "
")!S"?S-#
G#H@IJ "
"M#UVT%
5&(cid:220)!(cid:217)(cid:218)(cid:150)¨ES(cid:159)(cid:151)i¢(cid:212)(cid:152)cij(cid:136)?"
" !$%£(cid:224)(cid:148)%⁄-”i”.#
-&8Æ+++R-SS-#$%¨(cid:223)(cid:224)˘Æ%=>qj
"
" "$$…?(cid:211)(cid:228)y»’ (cid:211)Da˚#
Æ(cid:215)(cid:219)(cid:220)(cid:146)(cid:153)(cid:154)(cid:155)(cid:156)(cid:157)!R-)(cid:219)(cid:220)?(cid:150)(cid:158)(cid:159)(cid:143)!S-
"
"
$!%+()&?S-#
(cid:219)(cid:220)x4(cid:160)+#(cid:217)(cid:218)(cid:219)(cid:220)(cid:221)¡ij“«\i¤(cid:153)"¢
"
$"%,!#,+-#,,!0!!#)+?S-#
(cid:220)# "
"
$#%R‚#.&-!(!<(cid:237)!()S-!#S&)R
K#&LH- "
"
-#
!$D(cid:201)%£(cid:224)(cid:148)%⁄d!?[†# "
" #$,#&"+")"!""#"*qz-0!‹)‹?R-!
(cid:148)iª&!","-&!!!"*,!*-" "
"‹)‹?S-’
#*,&-% "!,"!-! "
"W#@NOP
,)-’ "
" (cid:127)(cid:128)(cid:217)(cid:218)?&(cid:151)!ºt(cid:239)(cid:240)(cid:252)(cid:253)’
(cid:148)(cid:150)ª&(,#-",,"
"
"
!0123"
),%-!,,+
"
" !
!),’-",,%
"
"&,(-#,," " !
"
!
$!%(cid:210)&+89q)(cid:145)[†# "
"
!
$"%˝Gt‘!(cid:129)¥ƒ(cid:244)ı(cid:137)¥?i2)(cid:239)(cid:240)# "
%!!!! " !
$#%¨+ƒ(cid:201)R-‰S-?gN# "!""#!)*+,*!""
!01CD" "-)!!}(cid:159)?R-)¢"4#%
"
qrs!&tu"#u#‚'“(cid:221)!!#(d$
"
"$%&d#&"?S-t…z’
!9:;<" " $!%!%¨(cid:181)¶&+3…z|-c(cid:237)"§)|-
"
!$(cid:148)(cid:149)zC(cid:216)(cid:217)*+#-+.»…%(cid:201)(cid:222)*+#-"(cid:212)(cid:243)˝#
"
+.§(cid:218)(cid:219)(cid:220)(cid:160)¡((cid:216)(cid:217)‰v(cid:190)+.*+,-+.4"
","-!!+,"-"!&,"-#!,,
H$
" ""?S-t'˛j’ ‚(cid:239)(cid:240)’
"
"$(cid:223)zCz¶¨*+#-+(cid:224)Æ(cid:226)(cid:190)+(cid:159)=.(cid:160)" (cid:181)¶&+(cid:134)(cid:243)!R‚(cid:148)s-?j-)ˇ(cid:204)?!—(cid:240)
"
¡$ "
"?(cid:148)s-Sx)ˇ(cid:204)?!ˇ(cid:228)ii(cid:209)(cid:210)!<(cid:237)[n(cid:211)
#$(cid:223)zCª¸(cid:139)+z(cid:201)6(cid:159)=.(cid:228)–(cid:181)¡$
"(cid:212)˚(cid:212)u(cid:201)(cid:213)(cid:210)D?-#
"
!01=>" " $(cid:150)¨(cid:223)(cid:224)&"?S-t"!+!&!(!!*!,
"
$"%x(cid:236)(cid:237)(cid:181)¶&+3qj-?|-S(cid:243)˝!M¢
‰v(cid:190)+.*+#-+.4H$ "
"?!S""S,,t(cid:214)?(cid:134)(cid:243)#
!01?>"
"
"
".!-"!"."-+!".#-&!,,
†¨»…7£.fifl$
"
$#%(cid:192)(cid:236)(cid:237)(cid:215)$…q(cid:226)nIu(cid:201)#
!01EF" "
"
G#$%IJ "
"
!$Kv$……IG-}tR-SS-?¿(cid:192)’
"
+S"*!!"S!"!)S"+!"’S! "
"
"$Kv$…?(cid:211)(cid:228))‰o´’ " $+%#?S-t…z’ %˜’ (cid:210)¯i¯(cid:129)t‘&i
"
$!%&)#*?R-#
"j-?S-t(cid:239)(cid:240)T˜’
$"%))"’?R-!"’))?S-# "
$ij-?S-?j-)ˇ(cid:204)?*ij-?}˝S
"
$#%()R-!!&)S-#
"-)¢"4!¤t}(cid:159)?S-#%
"
K#&LH-
"M#UVT%
!$D(cid:201)d"&!(?R-t…z’ "
%£(cid:224)=(cid:151)(cid:150)(cid:148)!#%Æ#
"
$!%!(c(cid:237)…z|-?(cid:133)(cid:230))|-’
"W#@NOP
"
(cid:210)&+˝G¥ƒt‘!(cid:129)n[†u(cid:201)D(cid:212)&
"
(cid:127)(cid:128)(cid:217)(cid:218)?&(cid:151)!ºt(cid:239)(cid:240)(cid:252)(cid:253)’
!(,!-!(!!(,"-)!!(,#-& " X#@YZ[
"
(cid:236)(cid:237)=D!(?R-t!!"!#!&!)!!(#
" %£(cid:224)=(cid:151)(cid:150)(cid:148)(Æ#
$"%(cid:190)¿(cid:219)(cid:220)n|c?(cid:127)(rD(cid:143)!(?R-!(cid:159) "
"
!\]^_"
(cid:151)(cid:192)tk¢h(cid:228)»’ "
*+,-+!""
"
!.!(-!(!".)-!(!#.&-!( " !$*+.(cid:190)+(cid:229)(cid:230)(cid:231).%NR.*+(cid:229)!%NO.
<(cid:237)!(?R-t!!"!#!&!)!!(# "
"*+(cid:229)ŁLØ$
$#%%¨˝(cid:133)&r!(?R-(cid:219)(cid:220)(cid:236)(cid:237)`n|c?"
"$-+.(cid:190)+(cid:229)Œ(cid:231).%NR.-+(cid:229)ŁLØ%
"
gN(cid:212)r!x(cid:236)(cid:237)nR-?gN(cid:212)r#qIªh(cid:228)!º
"º(cid:230)NO.-+$
´ˆ…iª˜’ "
"!0123"
$+%(cid:192)tiªu(cid:201)ijR-?h "
" !
(cid:228)&eI!>!(?" " ›(cid:127)&*x)q-#
"
(cid:216)(cid:217)"#%.-+./0‚(cid:237)+#(cid:238)+.»…$ " $"%(cid:148)s-?(cid:137)¥#
"
‡8&e(cid:230)(cid:219)(cid:220)>(cid:148)s-\](cid:137)¥!—(cid:148)s-(cid:236)(cid:237)
!01?>" "
"(cid:137)—¥’
V¨"#%.-+./0‚(cid:237)+#(cid:238)+.»…>(cid:246)
"
r-
(cid:247)2fifl$ " (cid:148)s- $
" # q-
!01EF" %
"
"
%$b(cid:222)5˙)""%?S-?-?TU#
G#$%IJ
" $!%ªDu0…z-(cid:228)(cid:219)(cid:143)(cid:220)(cid:221)!l(cid:219)(cid:143)(cid:222)(cid:221)#
¨&ˇ…(cid:219)(cid:220)&(cid:151)(cid:143)R-"S-?(cid:127)(!‹Q12"
" $"%89qz-!º”g(cid:143)(cid:239)(cid:240)’
ˇ…<&(cid:156)"Kvq—j-)4)"(cid:247)%?S-’
"
j6)*?-(cid:228))"?S-!l)%?S-!q(cid:226)
(cid:150)¨(cid:223)(cid:224)+%!")#&!(*#’!’"#! "
"?-iø)!*?S-#
&+;n(cid:148)(cid:216)?h(cid:228)t‘"¥ƒ(cid:129)X[#
"
M#UVT%
&+(cid:244)ı¥ƒ?(cid:133)(cid:230)#$(cid:212)% "
" !$%£(cid:224)(cid:148))⁄-”i”.#
(cid:150)¨&t?5&(cid:127)(cid:128)(cid:217)[o´KvD…j-)""
" "$=(cid:151)m(cid:148)!"""&Æ#
?S-!…j-)%?S-#OiO!(cid:238)(cid:226)4n(cid:217)[(cid:221)
"
W#@NOP
QKvDij-)4)"(cid:247)%?S-’ qߢ(cid:219)(cid:220)(cid:221)"
" (cid:127)(cid:128)qߢ?&(cid:151)!ºt(cid:239)(cid:240)(cid:252)(cid:253)’
i¢(cid:212)(cid:152)c"S%?S-?TU#$(cid:223)(cid:224)˘Æ%
"
!\]^_"
K#&LH- "
" "#%.-+./0
D(cid:201)d!(cid:218)-u# "
" %.-+/0)(cid:190)<ł(cid:229)*#%.+$
!$(cid:210)&+Eu0%?S-(cid:219)Y(cid:220)(cid:221)!"?S-(cid:219)
"
".-+/0)(cid:190)<ł(cid:229)*#"#+#(.+$
Y(cid:222)(cid:221)# "
" ø(cid:229)"%œ(cid:229)%.-+/0)(cid:190)<ł(cid:229)*.+$
"$b(cid:222)%?S-?TU#
"
(cid:237)+
$!%89%?S-!º”g(cid:143)(cid:239)(cid:240)’ "
(cid:236)ß+
$
" # (cid:238)+
&+(cid:236)Q(cid:223)(cid:211)&j6Y)*(cid:247)%?-„)%?S" %
"!0123"
-#
"
$"%&+(cid:224)d(cid:130)(cid:131)# " !
"
$#%12&+?(cid:244)ı(cid:223)(cid:224)&j6Y)*(cid:247)%?-) !
"
%?S-# " !
"
#$b(cid:222)"?S-?TU#
"
!
$!%(cid:210)&+89"?S-&""+"&"("!*"!""! ’ +"!& !!!! "" !
"
!(""*,,!qz-j6Y?-„t(cid:239)(cid:240)T˜’ "!""#!#-,*-./
!01CD" " $!%LKvq+jI6-0…z)#?S-!&+
"
qrs!!*tu"&„v„’‚'“(!##%#’"(cid:236)den#?S-?TU(cid:212)Kv#
"
#!"d$
"
$"%,«j-~…ŁØiŒº(cid:236)(cid:133)qjm6-˛
"
!9:;<" ‚#?S-#5Æ(cid:213)(cid:228)'(cid:226)’ —(cid:240)#?S-?TU)4)xł=j6(cid:221)
"
S-ØY%?S-!¢(cid:220)?Siø)—(cid:254)(cid:247)—(cid:254)(cid:128)#
](cid:143)’ qߢ!(cid:219)(cid:220)i¢(cid:212)(cid:152)c#?S-?TU# "
"W#@NOP
K#&LH- "
" (cid:127)(cid:128)qߢ?&(cid:151)!ºt(cid:239)(cid:240)(cid:252)(cid:253)’
D(cid:201)d"(cid:218)-u# "
"X#@YZ[
!$Eu0#?S-(cid:219)Y(cid:220)(cid:221)#
"
" %£(cid:224)=(cid:151)m(cid:148)!"⁄(#!"Æ#
"$)•=!ˇ!*j#?S-!j6(cid:137)(cid:147))…z-
"
!\]^_"
"
(cid:229)’ Kvij-)4)#?S-!ł=j6]»’ $#
"
#.-+/0
?S-j6Y(cid:236)(cid:237))(cid:230)(cid:127)-!<(cid:237)Kvij-)4)"
"
v(cid:190)+.(<ł.+.,(cid:229)#.-+%)(cid:190)+*
#?S-!4Qł=j6% "
"(cid:229)#.-+$
#$(cid:231)•=!º”g(cid:143)(cid:239)(cid:240)’ "
"!0123"
(cid:231)•=!#?S-06Y-?S„)#?S-#
"
+$(cid:130)(cid:131)&$…0-!…z-)#?S-Ł’ " !
"
" !
"!*!%+!"!&!!")!)"#!
"
˝(cid:133)&3Y…(cid:236)(cid:156)!ij-06Y?-?S)#?" !
"
S-!qj-(cid:221))#?S-#
(!!!!
" !
"
%$Ø˛%£(cid:224)(cid:148)!*⁄-”i”.# " !#$ 2’(I’
!!"#!0*+1*!!"
!01CD" " !
$
"
qrs!!+t(cid:228)@‚'“+!!###&d$
"
(cid:148)s-$*c%%
#
V-
!9:;<" " % H-
"
!$”a1+#2+.»…%(cid:216)(cid:217)fifl1+#2+." $&%(cid:219)(cid:220)(cid:238)(cid:226)Kvij-)V-(cid:192))H-’
"
4H%(cid:239)(cid:128)(cid:236)(cid:209)ˆæk,!**-(cid:228).1+$ " $(cid:236)(cid:237)12R-?j-%
"
"$xyzC(cid:236)(cid:209)ˆ˜#.(cid:158)abcd.(cid:128)(cid:129)$
"
"$%&(cid:148)!+⁄d!#
#$–(cid:236)(cid:209)ˆ˜.«/0%(cid:223)zC(cid:213)(cid:214)1*˚$ " $!%(cid:190)¿!(cid:219)(cid:220)n¯DR-?h(cid:228)!ªD(cid:143)"*(cid:237)’
"
!01=>" "?V-!—(cid:240)‹Q&’?ªD!**(cid:237)’?V-˜’
"
”a(cid:239)(cid:216)(cid:217)1+#2+.DE$ "
$"%˝Gt‘!?(¥ƒ(cid:244)ı#
!01?>"
" $#%¨+¯5M[rØ˛(cid:218)-u#
"
" !)J!#
(cid:137)(cid:138)»…fiflv(cid:190)+(cid:229)1+2(cid:229)2+$
"
!01EF" "
"Œ*"!)Jk¢"?S-#
" $Œ*#!)Jk¢#?S-#
G#$%IJ "
" %Œ*%!)Jk¢%?S-#
!$(cid:239)(cid:240)(cid:226)R-’
"
"$(cid:148)s-(cid:137)—¥’ $r-Sq-% "
&Œ*’!)Jk¢’?S-#
"
$+%'$?-‚(cid:218)(cid:237)’V-#
¨&(cid:148)s-(cid:192)tiª(cid:136)?(cid:137)¥h(cid:228)!(cid:221))M(cid:255)R-"
" ""#"%"’"!!"!#"!’"!)""#"")"#!"#’"+!"+#"+’"
?j-(cid:212)(cid:137)!(cid:217)(cid:218)(cid:219)(cid:220)(cid:221)i¢(cid:212)&(cid:151)qª(cid:137)¥h(cid:228)#
"
"%#"%)"&!"&’"’!"’#"’)"(#"()")’#
K#&LH-
"
M#UVT%
!$&(cid:151)V-"H-?gN# "
" Ø˛%£(cid:224)=(cid:151)Y(cid:148)!&⁄(cid:148)!##Æ"(cid:148)&Æ#
$!%˝G!(cid:137)"!(cid:210)0˝G¯D!#"*0-?R"
"W#@NOP
-#
"
(cid:127)(cid:128)qߢ?&(cid:151)!ºt(cid:239)(cid:240)(cid:252)(cid:253)’
$"%12!#"*0-?R-!(cid:211)(cid:211)0(cid:148)?”g!(cid:244)"
"!\]^_"
ı¥ƒ# "
$#%(cid:228)sR-?j-45!ºQE!#"*0-12
" 1+,2+!!"
"
R-?j-\](cid:137)¥»’ $D(cid:201)u#% " $ 1+)4(cid:230)!,ŁLØ(cid:226)(cid:190)
"
*+
"
łt! łt!S¢" (cid:237)+ (cid:236)ß+
tIj(cid:237)YR- " ’ 2+)G5!,ŁLØ3%
& #
jR- 4IjR- "(cid:238)+
(
!*G3"
" 2(cid:230)6.*+
""#"%"’"!!" +"&"(")"!*"!"" "
! " %!)ø(cid:133)(cid:229)1+%7(cid:133)(cid:229)2+
!#"!’"!) !+"!%"!&"!(""*
"
!0123"
"
!!$+%%&V-SH-gN
"
!
"
‡8&ij(cid:148)s-łtIjR-!qIjR-iø
" !
)(cid:239)(cid:240)-’ $!S¢"4% "
" !
˝(cid:133)&łt!S¢"4IjR-?-(cid:226)V-$(cid:247)$"
!
"
-%!e(cid:230)c(cid:143)!S¢"4(cid:192)t(cid:147)?R-!q(cid:226)?-(cid:226)
" !
H-#!(cid:228)4)V-!l4)H-#
)!!!!"
"
$%%—(cid:240)(cid:148)s-12R-?j-e(cid:209)(cid:137)¥’ "!""#!0*+1*!""
!01CD" "?-!º”g(cid:143)(cid:239)(cid:240)’ (cid:211)(cid:211)º?O(cid:228)#
"
qrs!!%tu"‚'“+!!!’t!+#%#" ”g&r-/r--q-!q-/q--q-!<
"
"
’d$ (cid:237)4(cid:236)Ql>(cid:159)H#
"
"
!9:;<" " #$—‹tQ(cid:228)*(cid:148)(cid:216)(cid:253)(cid:159)H˜’
"
!$(cid:223)zC”a(cid:237)+,(cid:238)+.V^M1$ " $!%RRST(cid:223)Y?[†!(cid:219)(cid:220)(cid:221)$ø‘(cid:240)U(cid:192)V
"
"(cid:143)z#(cid:219)(cid:220)(cid:192)Z[(cid:239)(cid:240)W’ y!(cid:192)Z[\i¤?-(cid:130)
"$(cid:223)zC–abo8cd.«/0˚9(cid:139)z“
"
"
+z.:;M$
"
(cid:131).!—(cid:240)(cid:221)(cid:210)º(cid:148)(cid:216)(cid:230)(cid:127)D—j-!(cid:130)(cid:131)i$qIª
"
#$(cid:223)zC>vw(cid:213)(cid:214)abcd.1<’(cid:210)%(cid:144)(cid:145)"
(cid:176)–!(cid:129)>º?(cid:133)‘,G’¥ƒ#
"
z(cid:192)+z.=>%>vw(cid:155)?zC.(cid:247)2A@(cid:128)(cid:129)$ " $"%G’XYu(cid:244)ı”g?rq-uv#
"
!01=>" " q-/q--q-
"
"
r-/r--q-
ˆæ(cid:239)”a+.(cid:237)(cid:238)M$ "
"
!01?>" "
$#%—(cid:240)r-/q--’ n(cid:190)¿?h(cid:228)Oi$!l
"
"D(cid:133)‘&r-/q--r-#
(cid:128)†¨+.(cid:237)(cid:238)MA@,aAC˘0.vB_;
"
"M#UV‘a
.cd$ "
"
=(cid:151)Y(cid:148)+"%"’Æ#
!01EF" "
"
"W#@NOP
G#$%IJ
"
" (cid:127)(cid:128)qߢ?&(cid:151)!ºt(cid:239)(cid:240)(cid:252)(cid:253)’
(cid:239)(cid:240)(cid:226)?-)r-’ (cid:239)(cid:240)(cid:226)?-)q-’ "
"!\]^_"
(cid:219)(cid:220)>(cid:148)s-(cid:137)‚r-Sq-I(cid:159)¥!(cid:219)(cid:220)(cid:192)(cid:236)"
"
(cid:237)n¢(cid:220)?rq(cid:147)(cid:212)(cid:213)<+.0?(cid:154)#8Ƙ/ qß
"!!!1+,2+!""
"
" (cid:237)+/(cid:237)+-(cid:238)+
˘(cid:219)(cid:220)(cid:221)i¢(cid:212)bc--?rq(cid:147).#$%¨(cid:223)(cid:224)˘Æ%
"
" (cid:238)+/(cid:238)+-(cid:238)+
K#&LH- "
"
(cid:237)+/(cid:238)+-(cid:237)+
(cid:217)(cid:218)(cid:150)¨f(cid:159)(cid:151)+(cid:212)ij´,!-./01~2"
"
(cid:136)34!‚(cid:143)750667!T8(cid:131)(cid:143)9:?;N<#"
!0123"
"
ł[=!$>!(cid:221)(cid:236)(cid:237)(cid:253)li?@@A?(cid:142)(cid:223)#@> " !
"
"
—!(cid:221)MB˙ChB(cid:231)-—##e(cid:230)l>?)r-!D" !
"
(cid:236)(cid:253)lEF!**$?G}(cid:159)HiI*e(cid:230)l>?)q" !
"
-!Z(cid:236)(cid:253)lJ(cid:230)KLMiN# " !
"
"
!$&+OiO!%¨(cid:223)(cid:224)[†#
"
!
!*!!!"
"$(cid:238)(cid:240)¤tPl>(cid:159)H˜’ º89i$[†˙"# *+$(,+$
!
!0456"
"#$%&’(PQ&!h;Soh;?(cid:153)"!!h;Soh;?u…(cid:141)!!h;Soh;?;(cid:141)#,!
h;Soh;?;(cid:141)iß0!(cid:192)op(cid:143)((cid:141)?gN#&+,(cid:148)i&(cid:149)s(cid:140)^¤(cid:153)"(cid:143)iz(cid:154)#?k;I@!Q
(cid:216)(cid:152)(cid:147)D!h;"oh;"Z[S\!"#$,5(cid:157)(cid:158)Y(cid:192)]&(cid:151)!h;Soh;?t¿(cid:156)"#!h;Soh
;)}(cid:157)"?k;I@!(cid:127)(cid:128)&(cid:151)(cid:236)(cid:237)(cid:133)&+y(cid:148)(cid:216)^_?LMSLM0?:;@˛^¤?LM8N#%a
’(›2‰|‘+.?(cid:137)(cid:192)!(cid:133)H&+k;I@!)&+”(cid:229)LMOPR?i?qr!%&0Fs›2&+?&(cid:151);(cid:130)!*
&+,b(cid:222)./0WX(cid:156)"?’t!(cid:129)Ek@u‚(cid:148)4?QR#
!9:;<"
!$(cid:127)(cid:128)89SUV!(cid:153)"!h;Soh;?TU(cid:237)(cid:239)¢(cid:220)?(cid:229)¸I#
"$(cid:127)(cid:128)|d!(cid:143)(cid:213);(cid:141)$PQ((cid:141)%?(cid:127)(S«(cid:160)#6!(cid:223)\]#6(cid:190)M?¡[!(cid:146)v;(cid:141)#6?|‘(cid:127)(#
#$(cid:133)H};(cid:176)~!b(cid:222)(cid:129)”g!h;Soh;?u…(cid:141)";(cid:141)?X[h(cid:228)!(cid:129)Q(cid:216);n<&?(cid:156)"(cid:213)<|
‘8Æ#
+$b(cid:222)-z|:;(cid:141)?_(cid:160)h(cid:228)#
!01=>"
!$WX!h;Soh;?TU#
"$WX!h;Soh;?;(cid:141)Su…(cid:141)?X[h(cid:228)#
#$Q;n<&(cid:156)"(cid:213)"
!$u…(cid:141)gN?wk[12fD?!h;?!"x"·OP«j…?!h@?!Sx!|‘Fn012Z
[´ø" " (cid:129)S(cid:129)E¥?˜(cid:226)”(cid:130)˜#!h;t—j(cid:130)˜’
"
$(j%
!$(cid:216)(cid:217)34’./0%5634’.3#F#(cid:145)$ "
" (cid:132)(cid:133)!h;?TU&&j…!(j(cid:130)˜!!"·(cid:129)!E
"$Dw·(cid:158)&(cid:158)’TU’.»…%U18(cid:147)$
"
y?…Ø?E5!Ey?(cid:129)?!«E_#
!01?>" "
" #$!h;?!"x"·#$%£(cid:224)!)⁄?d"%
(cid:128)7£5634’.3#F#(cid:145)%i^34’.H"
" t‘&!h;?!"·(cid:129)(cid:236)(cid:237)(cid:137)˛—G’ E¥]5
3$,$
"
i(cid:130)˜?m·(cid:129)!«E_»’ (cid:176)(cid:140)67!3(cid:132)lD&E
!01EF" "
"¥]ij(cid:130)˜?m·(cid:129)?!«(cid:137)(cid:147)(cid:226)”!h;?!"
G#H@IJ "
x"·#
"
!$(cid:237)ˇ(cid:219)(cid:220)&(cid:128)…z—(cid:209)I@’ $!h@"oh
" M#UVT%
@"»]Y~@"m“@"(cid:127)@%qz„)(cid:239)(cid:240)I@’"
" !$%£(cid:224)(cid:148)!)⁄-”i”.#
$˚(cid:128)(cid:149)_˛?»…I@%
"
"$%£(cid:224)(cid:148)"!⁄=(cid:151)(cid:128)(cid:148)!##"%#&Æ#
"$D(cid:201)%£(cid:224)(cid:148)!(⁄FÆI#(cid:217)(cid:218)(cid:219)(cid:220)(cid:221)i¢"
"W#@NOP
(cid:212)(cid:152)cq¥:;?@A+++!h;# "
"
(cid:127)(cid:128)qߢ?&(cid:151)!ºt(cid:239)(cid:240)(cid:252)(cid:253)’
K#&LH-
"!\]^_"
!0(cid:153)"!h;?…"(cid:129)"(cid:130)˜# "
" 34’.56
(cid:210)&+(cid:131)D(cid:148)(cid:216)8(cid:131)g?!h;&}!(cid:132)i(cid:132)!(cid:211)
"
i(cid:211)!ºt(cid:239)(cid:240)”g’ $!h;t»»?…%(cid:150)¨>%"
9)&(cid:190)%I(cid:190)9J(cid:229)34U!/K(cid:135)(cid:136)(cid:230)(cid:226)(cid:190)§•.
" 9(cid:229)74U"%§•.9LM§X$
}!h;?…(cid:133)$!ł(cid:134)$!h;?(cid:135)(cid:136)!*&+(cid:156)(cid:145)"
"H)!"N%§•.H3~§¯$
-!h;)˚(cid:239)(cid:240)_˛?.#$)˚…_˛?%e•(cid:231)(cid:132)
"
O¤)((cid:190)%§(cid:254)PXvO¤.(NHQ„34’.
(cid:132)k(cid:137){h!3(cid:132)lD…S…E¥?(cid:128)(cid:149)(cid:226)”(cid:129)!(cid:129)S"
" 3#F#(cid:145)$3!+N"#F!+N"#(cid:145)!+N"$
(cid:129)?¥˜(cid:226)”(cid:130)˜#
"
!0123"
"$(cid:152)c!h;?TU#$%£(cid:224)(cid:148)!(⁄d!% "
"
$!%…?(cid:153)"# " !
(cid:210)&+(cid:131)D!h;&}!Miø?B(cid:214)-i-!! " !
"
h;i¯t—j…’ $&j!ˇ…"~…"Y…"$…"œ" !
"
…"(cid:138)…%ˇ~Ij…og)Ey?!Y"$!œ"(cid:138)?… !
"
(cid:137)(cid:147)x)Ey?$t#GEy?…%# !"!!!" !
"
(cid:181)¶89&!h;?&j…(cid:137)(cid:147))(cid:239)(cid:240)@A?’"!""#!63’-45
!01CD" "˚&jØ?E5?oh@_˛?kh;I@!" " TU …)oh@%#Ey?…
«E_#
(cid:130)˜
" Ø?E5#
(cid:216)(cid:217)74’./0%”a34’,74’(cid:159)=."
" t!"·(cid:129)!
(cid:160)¡$ oh;t&j…„)oh@!& t(j
"
!"·(cid:129)?!
!01?>" " TU j…Ø?E5# (cid:130)˜
"
«E_#
”a34’,74’(cid:159)=.(cid:160)¡$ "
!!$"%&+12(cid:148)(cid:216)T0?!h;Soh;(cid:149)(cid:150)!(cid:237)
"
!01EF"
"(cid:239)Y…?u#t‘!t‘Ø(cid:152)~(cid:244)ı#
G#$%IJ "
" 45˜
%¨&Yߢ(cid:219)(cid:220)(cid:153)"(cid:143)!h;!(cid:141)Q(cid:211)D!h;" E5˜
… (cid:129)
"
t…zTU»’
" &j…„)!h@$x Ey?(cid:129)?
" „t&j
!h; … (cid:129) (cid:130)˜ " !h; t(cid:236)QtIjEy? ! « „ E
…!!"·
t&j…!„)!h@$T(cid:142) t!"·(cid:129)! " …)oh@%# _#
t(j " (cid:129)!( j
TU (cid:176)–tIjEy?…)oh Ey ? (cid:129)
(cid:130)˜ " oh; (cid:130)˜# &j…„)oh@#
!"·(cid:129)„
@%!Ey?…Ø?E5# !«E_# " E_#
"
!!%¨&(cid:217)(cid:218)qߢ!(cid:219)(cid:220)9:&(cid:151)iªT(cid:142)?k;"!!$#%‡8&3w›0(cid:236)(cid:237)=D!oh;S!h;t
"
I@# (cid:239)(cid:240)¿(cid:192)’ $&+t‘%
"
K#&’H- " ˝(cid:133)&oh;)!"x"·„E_?!h;!<(cid:237)o
"
!$%&%£(cid:224)(cid:148)"*⁄?oh;TU# h;)T(cid:142)?!h;#(cid:219)(cid:220)(cid:236)(cid:237)n$Iu(cid:201)¢(cid:220)(cid:190)M
"
$!%'(cid:143);(cid:144)(cid:201)&ij!h;?!S·(cid:145)(cid:145)(cid:146)(cid:147)!"?¿(cid:192)#
"
•˛ijoh;?(cid:128)(cid:148)#89(cid:144)(cid:201)(cid:128)(cid:148)!‡8&º(cid:220)”"
"
g(cid:143)(cid:239)(cid:240)’
"
%¨&qjk;I@(cid:226)”oh;#g,(cid:219)(cid:220)3…""
"
(cid:129)"˜(cid:212)(cid:152)c¢!¢t!h;?(cid:239)(cid:240)TU’ (cid:210)(cid:159)(cid:151)(cid:131)D "M#UVT%
oh;(cid:149)(cid:150)(cid:212)(cid:152)c# " %£(cid:224)=(cid:151)(cid:128)(cid:148)+"’"(Æ#
"
!oh;t—j…’ «ij…)(cid:239)(cid:240)I@’ qz"W#@NOP
…t…—j…)E_?’ " (cid:127)(cid:128)qߢ?&(cid:151)!ºt(cid:239)(cid:240)(cid:252)(cid:253)’
"
"oh;i¯t—·(cid:129)’ qz(cid:129)?!«t(cid:239)(cid:240)¿"!0123"
"
(cid:192)’
" !
$oh;t'˛j(cid:130)˜’ "
!
"
%oh;?!"x"·?!«t(cid:239)(cid:240)¿(cid:192)’
" !
%¨&oh;?!"x"·„E_!(cid:219)(cid:220)(cid:221)
!
>oh
#
;
!!!"
!
"
?!"x"·„(cid:226)”(cid:129)#(cid:127)(cid:128)89!(cid:219)(cid:220)(cid:156)(cid:145)!oh;)" !"$ *+$(,+$.JKL
!!"#!23’+63’-789!!"
!01CD" " $!%D(cid:201)d!#
qrs!"+tu!‚&„v„’$ " !&+(cid:158)Æ!a(cid:213)Æ(cid:127)#
"
!9:;<" " "‡8&rZ['˛»h(cid:137)(cid:159)?(cid:160)¡(cid:223)(cid:221))r(cid:239)
"(cid:240)’ $ru…(cid:141)%
!$”a34’,74’.89:.DE%Dwz
"
¶34’,74’89:.i^4H$ "
$(cid:238)(cid:226)r!h;?u…(cid:141)#
" L´ø«j…?!Sx!rD«j…?…(cid:141)!}~
"$(cid:128)(cid:137)(cid:138)(cid:156)o(cid:135)U,=V%S«WRG(cid:253)#R⁄
"
>«…?…(cid:141)H¢(cid:212)(cid:221))qj!h;?u…(cid:141)#
2(cid:253)#$%(cid:151)W¯4H%Xˆ˜34’,74’.89"
" $"%&+(cid:242)k(cid:213)7#
:.»…,i^4H%DwxyzC.ˆ‰D6,ˆ
"
%¨¢£!⁄¶j(cid:147)t¥(cid:238)?&+#
‰(cid:128)(cid:129)$ "
" $#%ƒ;¥ƒ!ª>(cid:154)fih(cid:228)#
#$(cid:223)zC˚9+zFC˘.YZ(cid:181)¡%xyDw
"
%¨(cid:223)(cid:224)&
.+z†¨D6%(cid:239)–ˆ˜«/0(cid:213)(cid:214):(cid:215).+z(cid:135)"
" !&.%."/&.+."/%.+."
˚’(cid:210)$
"
-&*/+(/+*
!01=>" "
"
-!+($12"%
(cid:216)(cid:217)34’,74’89:.i^4H$
" !$&.%/&.+/%.+%."
!01?>" "
"
-$#*/"+/"*%."
(cid:137)(cid:138)89:.i^[˘\abvBo8cd$
" -!+($12"%
!01EF" "
$+%˝(cid:133)&ł[(cid:156)(cid:145)!h;?!"x"·(cid:221)(cid:236)(cid:237)rD
"
G#$%IJ "u…(cid:141)#
(cid:239)(cid:240))!h;?!"x"·’ (cid:176)D!h;?!"x"" #$%&oh;u…(cid:141)?X[#
"
·!(cid:129)(cid:211)D!h;?TU# " $!%D(cid:201)d!#
K#&’H- " !‡8&oh;&j…„E5!u…(cid:141)(cid:236)(cid:237)(cid:238)(cid:226)X
"
!$%&!h;Soh;?u…(cid:141)?gN#$%£ "[’
(cid:224)(cid:148)"+⁄% " "&+,%aYØ˛~!ƒ;¥ƒ#
"
$!%*&+(cid:153)Dij!h;(cid:149)(cid:150)!nT(cid:132)i(cid:132)!h " !%.%.&
;?u…0@(cid:137)# " -"%.&
"
$"%/T(cid:154)¸!h;Soh;(cid:149)(cid:150)!(cid:153)"!h;S -!%*$12"%
"
oh;?u…(cid:229)¸I# " $"%(cid:132)(cid:133)!h;"oh;u…(cid:141)?X[h(cid:228)#
"
!,(cid:149)(cid:150)Y(cid:137)(cid:147)(cid:155)Y-Y.-$.-œ.-(cid:138).-ˇ.-~. t‘&Q‰nf†u(cid:201)!h;"oh;?u…(cid:141)X
"
&j…# "[h(cid:228)˜’
"(cid:210)(cid:159)(cid:151)(cid:156)•Y…‰ˇ…E¥?(cid:129)!œ…‰Y…""
(cid:223)(cid:224)&!h;u…(cid:141)-$!.x/!.·/x.
"
$…"ˇ…E¥?(cid:129)!(cid:138)…‰Y…"ˇ…"$…E¥?(cid:129)" ·%."
E(cid:149)(cid:150)(cid:154)¸!(cid:129)E(cid:154)¸?(cid:149)(cid:150)(cid:229)»# " oh;u…(cid:141)-(cid:129)!.(cid:129)!.&
"
$º”g(cid:143)(cid:239)(cid:240)’ $t&j…!t?…)E5?%
"
M#UVT%
89&…z…?…(cid:141)E_’ $Y"$Ij…?…(cid:141)" %£(cid:224)(cid:148)"+⁄-”i”.#
"
E_!œ"(cid:138)Ij…?…(cid:141)E_!ˇ"~Ij…?…(cid:141)E W#@NOP
"
_%«j…?!Sx‰!h;?!"x"·t(cid:239)(cid:240)¿(cid:192)’" (cid:127)(cid:128)qߢ?&(cid:151)!ºt(cid:239)(cid:240)(cid:252)(cid:253)’
"
%(cid:154)¸oh;(cid:149)(cid:150)!ºl”g(cid:143)(cid:239)(cid:240)’ $&j…„ !0123"
"
)oh@!(cid:129)(cid:157)i(cid:226)(cid:159)% " !
"
$#%˝(cid:133)&!h;(cid:247)oh;&j…?(cid:132)…(cid:141)!(cid:226)” !
"
¢?u…(cid:141)# " !
!$!!!"
$+%=(cid:151)&Ø˛%£(cid:224)(cid:148)"#⁄-”i”.# !
"
"$%&!h;u…(cid:141)?X[# " !!""#!23’+63’-789!""
!01CD" "–!&+ł[rDˇ~"œ(cid:138)Yj…?u…(cid:141)#
"
qrs!"%t#"&t'“]$ " #$(cid:148)&Æ#
"
"
!9:;<" qÆ4RZ[&+rDoh;&j…?u…(cid:141)!
"
"
(cid:192)[HHˇ…<&(cid:156)"roh;?(cid:129)!(cid:132)S‰‹+(cid:149)
!$>vw^_34’,74’.89:.‘E"
"
,i^4H%(cid:128)(cid:137)(cid:138)(cid:134)‰cd.a’/¤%bci^4"w›#
"
H%abvB_;.o8cd$
" +$(cid:148)(#!*Æ#
"
"
"$>vw(cid:155)?zC.n=$…,n=(cid:146)(cid:147)(cid:128)(cid:129)$
"
q—Æ„)X[!h;Soh;|:?u…(cid:141)?
"
#$Zd+zFC˘.YZ(cid:181)¡%(cid:144)(cid:145)zCz“+"
Æ(cid:215)!Z[12|‘(cid:176)–´øX[…—jh…?(cid:132)…
"
z."#$
"(cid:141)#(cid:127)(cid:128)qzÆ(cid:228)(cid:236)(cid:237)›fiu…(cid:141)?gNSX[h
"
!01=>"
"(cid:228)!l(cid:236)(cid:237)JK&+};8Æ};(cid:137)fl?QR#
"
"
%$(cid:148)!"Æ#
(cid:128)(cid:137)(cid:138)(cid:134)‰cd.a’/¤%bci^4Hab"
"
vB_;.o8cd$ "
‡(cid:201)&IjI@2(cid:176)@(cid:137)?…(cid:141)4Q[,u…(cid:141)
"
"˙#qj–H(cid:151)?œ(cid:138)Ij+……(cid:141)(cid:137)(cid:147)_]!˚(cid:151)
!01?>"
"
"œ(cid:138)Ij+…?…(cid:141)#<(cid:237)X[r(cid:220)(cid:221)†‡@(cid:137)?…
xyzC[˘\V¨(cid:134)z(cid:201)6abvBo8cd"
"
(cid:141)(cid:221))X[mj–H(cid:151)?Y…S!˚–H(cid:151)œ(cid:138)Ij
.(cid:128)(cid:129)$ "
"
"+…?…(cid:141)(cid:190)S#
!01EF"
"
" &$(cid:148)!#Æ#
G#$%b- "
" ‡(cid:201)&(cid:137)(cid:147)X[D!h;S"joh;u…(cid:141)!(cid:231)
!$(cid:211)i(cid:211)(cid:239)(cid:240)(cid:226)!h;"oh;?u…(cid:141)’ "
"
w›·ˇ"·~?u…(cid:141)#&+h&”g&·~ŁØI
"$!h;?u…(cid:141)(cid:238)(cid:226)r’ ˇ…?…(cid:141)(cid:238)(cid:226)r’"
"
"j·…$œ(cid:138)Ij+…#%
œ…˜’ Y…˜’ oh;?u…(cid:141)(cid:238)(cid:240)r’
"
"W#@NOP
K#cdT% "
" (cid:127)(cid:128)qߢ?&(cid:151)!ºt(cid:239)(cid:240)(cid:136)?(cid:252)(cid:253)’
%£(cid:224)=(cid:151)§(cid:148)!##Æ# "
"
!0123"
M#5efghi "
"
" !
%£(cid:224)=(cid:151)§(cid:148)+#!#Æ#
"
"
!
!$(cid:148)+Æ# "
"
!
q)r!h;¤'(cid:252)(cid:135)(cid:150)?u…(cid:141)!&+den"
"
" !
f†(cid:236)(cid:237)rD!›(cid:154)##
"
" !
"$(cid:148)%Æ#
"
!%!!!"
f“(cid:204)(cid:150)«i˘§(cid:155)(cid:149)$Y$…4«%12|‘(cid:176)"#$ *+$(,+$.$L
!!"#!’9+’9:;!!"
!01CD" " %!kh(cid:159)t'(cid:159)’ º˛(cid:128)…z:;?;(cid:141)(cid:159)ˇ
qrs!"’#"(t(cid:228)@‚'“e!!#%d$
")!kh(cid:159)’
"
!9:;<" $"%&+¥ƒt‘#
"
!$(cid:223)zC”a(cid:239)(cid:216)(cid:217)’:.‘E%56f¨.’" !(cid:181)¶&+3(cid:237)$—jh…(cid:212)(cid:146)v!kh˝(cid:159)&
:;<)(cid:158)4gh#(cid:158)4Ah#(cid:158)4h$ " =i=&!kh˝(cid:159)t'(cid:159)’
"
"$S«zCWi#WR#WjkxyzCA@#$" (cid:211)i(cid:211)&…z:;?;(cid:141)ˇ)!kh˝(cid:159)’
%#´(cid:131)#»˙.(cid:128)(cid:129)%-‚•’:;<(cid:158)4gh#(cid:158)4" OiO&;(cid:141))!kh˝(cid:159)?:;w›˝#
Ah#(cid:158)4h.n=(cid:146)(cid:147)(cid:128)(cid:129)$ " —i—&X(cid:160)…z:;?;(cid:141)nkh˝(cid:159)V#6
"
#$ST(cid:201)6klPop(cid:239)†¨Pop.˛ˇ—
"
w›H(cid:209)’
&(cid:209)E$¤$!(cid:155)zC.mFD6%nozC(cid:209)Wz" "!kh(cid:137)(cid:159)t'(cid:159)˜’
“.p(cid:192)qr$ " wiw&nT(cid:210)wiw!kh(cid:137)(cid:159)t'(cid:159)#
"
!01=>" ªiª&+.0…z:;?;(cid:141)ˇ)!kh(cid:137)(cid:159)’
"
(cid:223)zC˚(cid:201)&’.’:%Dw·(cid:158)!(cid:158)4h#!(cid:158)"
—i—&X(cid:160)…z:;?;(cid:141)nkh(cid:137)(cid:159)V#6
4Ah#!(cid:158)4gh.’:$…$
"w›H(cid:209)’
"
!01?>"
OiO&;(cid:141))!kh(cid:137)(cid:159)?:;w;(cid:141))!k
"
h˝(cid:159)?:;[(cid:159)#
stzC·(cid:158)!2#%!12#%!32#.u(cid:147)%(cid:128)7£†"
¨’:;J?’ qk0t(cid:239)(cid:240)(cid:145)a’ &(cid:151)(cid:143)(cid:217)(cid:218)?’"
›H(cid:209)’
(!º(cid:221)(cid:223)ª>7»#$(cid:223)(cid:224)˘Æ% "
" OiO&w›!kh(cid:159)"!kh(cid:137)(cid:159)S!kh˝(cid:159)
K#&LH-
"?(cid:159)˝#
!$;(cid:141)?(cid:127)(#
"
$#%%¨˝(cid:133)&kh˝(cid:159)"kh(cid:137)(cid:159)"kh(cid:159))(cid:155)n
$!%|(cid:130)(cid:131)`&…w(cid:214)?‰(cid:143)J?LM»’ (cid:219)(cid:220)(cid:231)"
"?;(cid:141)#6#[X[ij:;?;(cid:141)!(cid:221)[=qj:
(cid:212)”j|(cid:130)(cid:130)(cid:131)i$#
";0’t'˛j;(cid:141)#6#
!(cid:150)¨(cid:131)Ij5(cid:226)(cid:159)˝?(cid:190)¿(cid:192)!L`ij(cid:192)´
"
M#UVT%
˙ˆ˜J!(cid:153)iN¯˘…ˆ˙(cid:139)ij(cid:192)´!(cid:231)>(cid:148)ij"
(cid:192)´˙?Jˆ˙(cid:148)(cid:150)j(cid:192)´!*&+89(cid:223)Dg(cid:239)(cid:240)" !$%£(cid:224)(cid:148)"(⁄-”i”.#
(cid:176)–#
" "$=(cid:151)(cid:212)(cid:148)!#%Æ#
"
W#@NOP
"&+(cid:127)(cid:128)89(cid:223)”g&(cid:148)(cid:150)j(cid:192)´04$(cid:148)i"
j(cid:192)´0?J!R‚(cid:148)(cid:150)j(cid:192)´˙ˆ(cid:143)iN…w!…w" (cid:127)(cid:128)qߢ?&(cid:151)!ºt(cid:239)(cid:240)(cid:252)(cid:253)’
"!\]^_"
‰(cid:143)i@(cid:137)LM!<(cid:237)04$(cid:143)#
"
$(cid:133)‘&…w>J¨Y(cid:212)(cid:143)!q(cid:211)`…w‰tiø" ’:,’:;" "
"!0!0!#
(cid:128)7£V¨’:Pei^34’.’:,74’
"
!.!(cid:236)(cid:237)¯V!"!(cid:158)V-!?»h.#IjE5?
.’:$ "
"-E¶!(cid:221),qj-?(cid:138)Y“¯-".!mjE5?-E
!01?>"
"
¶!(cid:221),qj-?(cid:138)Y“¯-#.#oh;?;(cid:141)f†$
"
(cid:128)7£”a34’,74’’:Pe.(cid:140)(cid:149)«
"-!0!0!!#j!(cid:217)¶(cid:221)(cid:236)(cid:237)¯V!#!(cid:158)V-!?k
/$ "
h.!<(cid:237)oh;?;(cid:141)f†i–¯˛$-!##
"
!01EF"
" $%%%&dÆ#
G#$%b- " D(cid:201)d!&
"
!$(cid:239)(cid:240)(cid:226):;?;(cid:141)’ " &+(cid:242)kØ˛!%¨ƒ;(cid:218)o#
"$(cid:155)n?;(cid:141)#6t…z’ " M#UVT%
"
#$(cid:239)(cid:240))!kh˝(cid:159)"!kh(cid:137)(cid:159)"!kh(cid:159)’ " !$%£(cid:224)(cid:148)#!⁄-”i”.(cid:148)!Æ#
K#hiIJ#&LH- " "$=(cid:151)(cid:212)(cid:148))Æ#
"
!$¶˙& "W#@NOP
"
(cid:219)(cid:220)(cid:156)(cid:145)(cid:143)«j:;„tiø?;(cid:141)!(cid:219)(cid:220)x(cid:156) qߢº&(cid:223)(cid:143)(cid:239)(cid:240)’
"
(cid:145)(cid:236)(cid:237)`n-;(cid:141)#6?h(cid:228)X[:;?;(cid:141)# " (cid:238)(cid:226)X[!h;"oh;?;(cid:141)!X[!h;So
"
[(cid:156)(cid:145)(cid:150)¨T0?qj!h;Soh;?;(cid:141)! h;?;(cid:141)t¤tk¢?h(cid:228)’ qj8Æ(cid:219)(cid:220)$ߢ
"
ºt(cid:239)(cid:240)Q(cid:228)’ $nE¢(cid:157)˛!#6;(cid:141)?˝oh;"(cid:152)c#
"
~-i-?h(cid:228)% !\]^_"
"
(cid:211)`&nB(cid:247)(cid:157)?h(cid:228)=¢t'˛j;(cid:141)#6#" ’:,’:;" " +$(cid:204)”(cid:134)(cid:243)&(cid:219)(cid:220)Q4Q>!h;Soh;?;
"
(cid:128)7£V¨34’,74’hv.’:Pe$ "
(cid:141)f†]i˛ijf†˜’
!01?>" " %$&+5(cid:223)¥ƒt‘#
"
(cid:224)Æ¥ƒ#
(cid:128)7£”a34’,74’hv.’:Pe.(cid:140)"
(cid:149)«/$ " &+!&!h;?(cid:222)…(cid:141)‚!¶x!!h;?;(cid:141)
"(cid:236)(cid:237)¯˛(cid:222)…(cid:141)¶·#
!01EF"
"
G#$%IJ "
&+"&oh;?(cid:222)…(cid:141)‚(cid:129)!¶(cid:129)!!oh;?
";(cid:141)x(cid:236)(cid:237)¯˛(cid:222)…(cid:141)¶·#
!$(cid:219)7#
"
&+#&<(cid:237)!h;Soh;?;(cid:141)f†(cid:221)(cid:236)(cid:237)
!h;?;(cid:141)-$!!!!!!!% "
"n(cid:222)…(cid:141)¶·(cid:212)u(cid:201)#
n(cid:229)(cid:216)u(cid:201)&$!!!! !!!!%
"
&$%¨12&+?”(cid:226)(cid:223)(cid:224)&!h;$(cid:247)oh;%
oh;?;(cid:141)-$!!!!!!!% "
"?;(cid:141)-(cid:222)…(cid:141).·
n(cid:229)(cid:216)u(cid:201)&$!!!! !!!!%
" ’$e(cid:230)n(cid:229)(cid:216)&(cid:212)u(cid:201)(cid:222)…(cid:141)!Y…?f†(cid:236)(cid:237)
"$X[$…0I@?;(cid:141)# "
"¯˛&$-&%#
"M#UVT%
"
"
!$%£(cid:224)(cid:148)#!⁄-”i”.?(cid:148)"Æ#
" %¨‡8&-!%2!|‘)fD(cid:143)(cid:239)(cid:240)·(cid:181)’."-ª
"
o?)·…?…(cid:141)|‘)(cid:239)(cid:240)’.
"
(cid:210)&+(cid:223)(cid:144)!ƒ;(cid:218)o# " †(cid:213)-)·….!(cid:127)(cid:128)|:d8(cid:144)(cid:201)!(cid:133)&+a(cid:213)k
!h;?;(cid:141))˚…—j·(cid:181)<ø?’ $!"x"" |‘?(cid:127)(!(cid:228)lijk;I@»ˆ˙!œ…S(cid:138)…(cid:221)
"
·% "(cid:226))·…#e(cid:230)(cid:229)¢(cid:212)!(cid:190)¿=>?)·…(cid:221)˛(cid:143)(cid:222)
oh;?;(cid:141))˚…—j·(cid:181)<ø?’ $(cid:129)!% "…#<(cid:237)$-& .%-& .%#
(cid:222) )·…
"
(cid:150)¨&!h;Soh;?;(cid:141)t¤t¯5?ij
"
"$=(cid:151)(cid:212)(cid:148)!*#!"Æ#
h(cid:228)(cid:212)X[˜’ (cid:217)(cid:218)(cid:219)(cid:220)i¢(cid:212)bti$#$(cid:223)(cid:224)˘"W#@NOP
"
Æ% (cid:127)(cid:128)qߢ?&(cid:151)!ºt(cid:239)(cid:240)(cid:252)(cid:253)’
"
K#&LH- "!\]^_"
D(cid:201)!h;"oh;(cid:220)(cid:221)# "
!!!!’:,’:;
!01CD" "kh(cid:137)(cid:159)#
"
qrs!#+##%t(cid:228)@$ !kh(cid:159)-!***kh(cid:137)(cid:159)$(cid:223)(cid:224)%
"
!9:;<" " $#%˝(cid:133)&E¨?;(cid:141)#6(cid:190)M?\y)!***#
!$(cid:223)zC(cid:140)(cid:141)!12#-!***32##!2#-!***12#
" $+%(cid:237)¯w›u#
"
.(cid:140)(cid:149)«/%”a§(cid:142).(cid:226)(cid:190)’:;<(cid:159)=.>?(cid:229)" #6(cid:140)Æ E¨#6M?\y
"
!***$
" !« (cid:159) (cid:137)(cid:159) ˝(cid:159) !*
"$(cid:128)(cid:143)(cid:144)¨•´.4H%(cid:145)(cid:146)(cid:239)(cid:147)A3~;<#"
…(cid:141)
"
9:;<,’:;<%(cid:216)(cid:217)§(cid:142)(cid:226)(cid:190);<=.>?$
"
;(cid:141)
#$¶7£†¨’:;<=.>?>(cid:246)(cid:148)+.(cid:150)"
(cid:149)%(cid:239)abvB_;.o8cd$ " !!&+(cid:242)k(cid:213)7!ƒ;(cid:218)o#
"
!01=>"
"
"$&(cid:151);(cid:141)#6(cid:140)-?(cid:230)¯#
’:;<(cid:159)=.>?$ " $!%6(cid:144)&(cid:238)(cid:226)>·(cid:130)#6?(cid:140)-•¡˛/(cid:130)#6
"
!01?>" " ?(cid:140)-’ $[¶\y%(cid:238)(cid:226)>/(cid:130)#6?(cid:140)-•¡˛·
"(cid:130)#6?(cid:140)-’ $[c(cid:237)\y%
’:;<(cid:159)=.(cid:148)+(cid:150)(cid:151)$
"
!01EF" "
$"%%&%£(cid:224)(cid:148)#%⁄d##
" D(cid:201)d##
G#$%jk$@lmn%
"
!(cid:210)&+ØO(cid:242)k(cid:213)7!%¨¢£#
!$X[;(cid:141)n!!!!#6!(cid:155)n?;(cid:141)#6t"
" "(cid:176)(cid:140)*&+(cid:211)i(cid:211))(cid:238)(cid:226)”?’
…z’
" $(cid:223)(cid:224)(2#-$#(**%12#
"$(cid:237)L& "
"
"+**32#-$"0+%12#
" $#%%&%£(cid:224)(cid:148)#%⁄d+#
"
"
!&+a(cid:213)Æ(cid:127)`´(cid:215)´Y?Œº)qj!h;
"?!"x"·#(cid:210)&+(cid:211)Dqj(cid:215)´?!"x"·0)'
"
˛’
"
!! !#6!! !#6!! !#6
" "&+(cid:242)k(cid:134)(cid:243)!s~(cid:213)7!(cid:176)(cid:140)(cid:223)(cid:144)#
(cid:211)i(cid:211)&X[!«n!!!!#6!X[…(cid:141)n!"
$$-!"%-%*.#*.+*
!!!#6!X[;(cid:141)n!!!!#6# "
" -&****$32#%-&*$12#%
#$!(cid:159)-$!!%(cid:137)(cid:159)
"
-*0*&$2#%
!»h(cid:159)-$!!%»h(cid:137)(cid:159) "
"M#UVT%
!(cid:137)(cid:159)-$!!%˝(cid:159)
" %£(cid:224)(cid:148)#%⁄-”i”.#
!»h(cid:137)(cid:159)-$!!%»h˝(cid:159) "
"
!$(cid:148)!Æ[r&+(cid:219)‡(cid:213)7(cid:128)(cid:148)#
K#&LH-
" "$(cid:148)"Æ[›(cid:127)]i#6!(cid:231)[D(cid:236)?;(cid:141)‰Z
!$;(cid:141)#6(cid:190)M?\y# "
[n(cid:237)?-(cid:160)#
"
$!%(cid:129)!)!(cid:137)(cid:159)?oh;!;(cid:141))!.!.!-!
"W#@NOP
kh(cid:137)(cid:159)#OiO¢?;(cid:141))'˛kh˝(cid:159)’ "
(cid:127)(cid:128)qߢ?&(cid:151)!ºt(cid:239)(cid:240)(cid:252)(cid:253)’
(cid:129)!(cid:230)n˝(cid:159)V#6&;(cid:141))!*.!*.!*-!***kh "
"!\]^_"
˝(cid:159)# "
’:;<=.>?
(cid:222)…(cid:141))!»h(cid:137)(cid:159)!x(cid:221))!**»h˝(cid:159)!`n"
" !(cid:158)4Ah-!***(cid:158)4gh
;(cid:141)?X[f†l!**.!*-!***kh˝(cid:159)#
"
!(cid:158)4h-!***(cid:158)4Ah
(cid:127)(cid:128)(cid:190)¿?X[ºQ(cid:231)Ł(cid:159)(cid:151)(cid:239)(cid:240)’ "
"!0123"
!kh(cid:137)(cid:159)-!***kh˝(cid:159)$(cid:223)(cid:224)%
"
$"%12Y…?h(cid:228)!ºQ‘[D!kh(cid:159)_]'" !
˛kh(cid:137)(cid:159)»’ " !
"
(cid:129)!)!(cid:159)?oh;!;(cid:141))!.!.!-!kh" !
(cid:159)#
!)!!!"
!
"
(cid:129)!(cid:230)n(cid:137)(cid:159)V#6&;(cid:141))!*.!*.!*-!***" !!%"#!?9+?9:;!!"
!01CD" " "n(cid:160)(cid:254)(cid:160)!**(cid:253)(cid:252)?(cid:220)(cid:221)Jˆ˙!(cid:252)?(cid:160)(cid:192)!
qrs!#(t(cid:228)@%'“(cid:152)!!#&d$ " id>(cid:160)(cid:192)˜‚!#(cid:223)(cid:224)&!(cid:252)-!***(cid:253)(cid:252)#
"
!9:;<" " $+%&+(cid:144)(cid:201)((cid:141)#6S;(cid:141)#6M?¿(cid:192)&
!$(cid:223)zC”a@:.‘E%(cid:201)(cid:222)@:;<‚Ł(cid:153) " !>!(cid:252)?(cid:220)(cid:221)Jˆ˙!kh(cid:137)(cid:159)?oh;(cid:150)
"
(cid:159)=.>?%¶i^@:$ " ˙#
"$xyzC.$%(cid:128)(cid:129),abcd.(cid:128)(cid:129)$ " ˝(cid:133)&!(cid:252)-!kh(cid:137)(cid:159)#
"
#$xyzC.(cid:158)(cid:151)W#(cid:154)(cid:155)5I.z“(cid:156)~$
"
">!(cid:253)(cid:252)?(cid:220)(cid:221)Jˆ˙!kh˝(cid:159)?oh;(cid:150)
!01=>" "˙#
"
@:;<=.(cid:149)^$
˝(cid:133)&!(cid:253)(cid:252)-!kh˝(cid:159)#
"
!01?>" " $%%˝(cid:133)&((cid:141)#6t…z’ ((cid:141)#6S;(cid:141)#6
"(cid:190)Mt(cid:239)(cid:240)¿(cid:192)’
(cid:216)(cid:217)@:,’:.(cid:181)¡F(cid:147)6$
"
!01op" "
#$X[:;?((cid:141)#
" D(cid:201)d%!(cid:176)i(cid:140)&+(cid:158)Æ#
"(cid:157)#34’R(cid:158)(cid:127)#(cid:159)(cid:160)$
"
$!%(cid:137)fla(cid:213)Æ(cid:127)&rqj†(cid:215)(cid:236)(cid:237)0'˛(cid:252)†(cid:221)
!01EF" "
")rqj†(cid:215)?(cid:239)(cid:240)!(cid:252)(cid:253)(cid:156)(cid:145)(cid:239)(cid:240)·(cid:181)!Fs(cid:238)(cid:226)
G#$%IJ
"
[’
!$(cid:239)(cid:240)):;?;(cid:141)!(cid:155)n?;(cid:141)#6t…z’"
" $"%&+(cid:242)kØ˛!s~(cid:176)(cid:140)(cid:244)ı!?(ƒ;(cid:218)o#
«E¨Ij;(cid:141)#6M?\y)'˛’
" %.+."-+*$12#%!+*12#-+*4
"$|(cid:130)# "
"
7&qj†(cid:215)(cid:236)(cid:237)0+*4†#
>(cid:238)ˆ˙ij!h;?˝ª(cid:150)0$(cid:239)|!‰Y(cid:219)
"M#UVT%
»%!s~(cid:240)D(cid:212)!(cid:160)i(cid:160)(cid:238)N?!"x"·!X[(cid:238)N?"
=(cid:151)"(cid:148)!#&Æ#
;(cid:141)#qj!h;˝ª(cid:150)
¢+>J˙r;(cid:141)# " qrs!#)t(cid:228)@‚'“(cid:152)!’#!#d$ " $#%f«j˝Gij(cid:160)(cid:192)!ij()!iıJ!(cid:210)(cid:159) !9:;<" "(cid:151)/T|(cid:130)!>|(cid:130)?¤,(cid:139)-$(cid:212)!*&+(cid:137)"H " !$(cid:223)zC>vw‹'(cid:216)(cid:217)‰34’,74’’"V# " :.i^4H$ " $+%(cid:244)ıO(cid:130)(cid:128)(cid:148)!(cid:210)ijGi~(cid:244)ı(cid:128)(cid:148)!i~ " "$(cid:128)(cid:137)(cid:138)o8(cid:135)(cid:136)%†¨(cid:176)–H‰(cid:133)(cid:128)†&’. " (cid:144)(cid:201)!L`(cid:160)(cid:192)˙ˆ˙iø(cid:160)?J!(cid:211)Xˆ˙?J[Q ’:$ ".¤()!=i$(cid:255)«!(cid:129)(cid:139)$#e•>()ˆ˙(cid:160) " #$S«z“%‡zC’¶+zFC˘.YZ(cid:181)"(cid:192)![*kØ?.¤(cid:231)=i$(cid:255)«!(cid:129)(cid:139)$#}~>I " ¡%xyzC–op0.†(cid:150)(cid:128)(cid:129)$ ?(cid:255)«E/(cid:221))()?;(cid:141)# " !01=>" " D&+**6"%*-!%*$32#% " V¨a’4H‰(cid:133)(cid:128)†&’.’:$ " $%%‡8&‚(cid:239)(cid:240)Y(cid:252)—@(cid:137)J?;(cid:141)(cid:221))()? " ;(cid:141)’ !01?>" " " &+(cid:229)¸t‘~(cid:129)67# V¨a’4H‰(cid:133)(cid:128)†&’.’:$ " " "$Ø˛=(cid:151)"(cid:148)’Æ# !01EF" " $!%89qI0?J!(cid:239)(cid:240)”+(cid:143)•u’ ‚(cid:239)(cid:240)’ G#$%IJ " " $"%ºO(cid:238)(cid:226)r12…?;(cid:141)’ ‚(cid:239)(cid:240)’ !$(cid:237)L# " " (cid:213)&(.(.$’6&%-&+$32#% &0’2#-$!!%12#-$!!%32# " " 7&12…?;(cid:141))&+32## "4-$!!%25!#+%*25-$!!%4 " M#UVT% *0("4-$!!%25-$!!%12# " " =(cid:151)"(cid:148)(#!#Æ# ‡8¡[º)(cid:238)(cid:226)O?’ " " !$(cid:148))Æ# "$Kv# " ›(cid:127)(cid:181)¶&+(cid:137)flÆ(cid:127)#˚]J30s›˜J! $!%((cid:141)?X[h(cid:228)‰;(cid:141)?X[h(cid:228))Ø?E" "rJ34DJ?;(cid:141)(cid:221))rˆ˙30k[?;(cid:141)#R 5?# " "‚J3·‚"2!<(cid:237)3˙…[?·xłQ["2#[ $"%((cid:141)?X[h(cid:228)‰;(cid:141)?X[h(cid:228))Ø?E " †‚#."."-!"$2#% 5?!(cid:246)[3˙…(cid:160)D!"x"·# " " "$(cid:148)!#Æ# $#%ij(cid:160)(cid:192)Q0J!**25!(cid:219)(cid:220)(cid:221)(cid:211)(cid:160)(cid:192)?((cid:141)" " ij(cid:159)Z\Øij˝Z\nD?J)!"24!ij )!**25# " (cid:159)Z\ØYj˝Z\nD?J)"+24!q(cid:226)(cid:236)(cid:156)#j $+%ij(cid:160)(cid:192)}'Q0J!**25!(cid:219)(cid:220)(cid:221)(cid:211)(cid:160)(cid:192)?" "˝Z\¯nD?J)"+6!"-!"$24%!˚5(cid:236)lD# ((cid:141))!**25# " "j˝Z\?;(cid:141))!"32#!Z!j˝Z\?;(cid:141)‚ $%%ij(cid:149)(cid:150);(cid:141))&*32#!¢?((cid:141)x)&*32## " +32#!<(cid:237)(cid:159)Z\?;(cid:141)‚!"6+-($32#%# " K#H@&L " W#@NOP !$D(cid:201)%£(cid:224)(cid:148)#)⁄d " " (cid:127)(cid:128)qߢ?&(cid:151)!ºt(cid:239)(cid:240)(cid:252)(cid:253)’ $!%D(cid:201)iN%&(cid:238)# " !0123" " ‡8&ºQrD¢?;(cid:141)»’ $>¢’˛ij!h " ! ;(cid:247)oh;"nŒ´(cid:160)D¢?!"x"·!(cid:221)(cid:236)(cid:237)[D¢" " ! ?;(cid:141)#% " " ! $"%D(cid:201)ij()# " ‡8&ºQrDqj()?;(cid:141)»’ "!!!!" ! " ! &+(cid:229)¸t‘¥ƒ(cid:129)(cid:244)ı# "MN(EF !01CD" " !h; :;<‰L " ! &-$!" qrs!+"#+#t(cid:228)@$ (cid:247)oh » h M?(cid:159)˝(cid:226)$-!"%kh˝(cid:159) " h /!%/ !9:;<" " ;&j ˝(cid:159)"”:;?;$-&%$(cid:253)(cid:252)% ; "%%." " …?(cid:132) » h (cid:141)#((cid:247)< !$S«·”,j“%•L;(cid:181)(cid:134)z.(cid:209);»…, " … (cid:141)! (cid:137)(cid:159)"Q((cid:135):; kh(cid:137)(cid:159) i^4H-‚i(cid:132);<#;<=.>?¯(cid:201)6(cid:230)(cid:131)(cid:153)" o " (cid:226)”¢ » h ?;(cid:141)!(cid:127) $-!# $(cid:252)% ¡h.56%(cid:155)?n=$…$ h &-&!" " ?u… (cid:159) (cid:155)(cid:226)”¢(cid:220)$-&%kh(cid:159) "$Dwz¶A¶·”.4H%xyz“(cid:128)(cid:129)(cid:239)•" ; (cid:141) ?((cid:141) " d2(cid:253)D6$ "!!#$fi(cid:151)!«"…(cid:141)"((cid:141)X(cid:160)#6?(cid:127)("\y(cid:239) #$STC˘0‚‚(cid:230)+z#(cid:127)&=(cid:230)(cid:181)¡.$" k¡[?h(cid:228)# " …%„>(cid:151)(cid:152)(cid:155)?$ " $!%(cid:219)(cid:220)&(cid:128)…z!«"…(cid:141)";(cid:141)(cid:239)((cid:141)?#6’ !01=>" " ¢(cid:220)(cid:190)Mt(cid:239)(cid:240)(cid:226)?¿(cid:192)’ " (cid:223)zC(cid:201)(cid:222)(cid:201)6.(cid:228)–(cid:181)¡$ " $"%&+(cid:244)ı# !01?>" " $#%(cid:150)¨(cid:181)¶&+`nu#\i¤|a# " (cid:223)zCU18(cid:147)%·(cid:158)n=$…$ " !« …(cid:141) ;(cid:141) ((cid:141) !01EF" " "(cid:155) (cid:159) »h(cid:159) kh(cid:159) G#-q!" n (cid:252) " (cid:137)(cid:159) »h(cid:137)(cid:159) kh(cid:137)(cid:159) 5&(cid:220)!q(cid:149)˙M(cid:219)(cid:220)&Ø(cid:143)!h;Soh;q" # 6 ˝(cid:159) »h˝(cid:159) kh˝(cid:159) (cid:253)(cid:252) " i#$?(cid:156)"!(cid:217)(cid:218)(cid:219)(cid:220)(cid:212)\]qi#$(cid:156)"?|a " !»h(cid:159)-!kh(cid:159)- Sfi(cid:151)!>5G?(cid:156)"(cid:192)]u!(cid:127)(cid:128)(cid:134)(cid:135)|a!@˛i" " !(cid:159)-!*!**»h(cid:137)!*** k h jØ|?(cid:156)";(cid:192)!(cid:129)(cid:127)(cid:128)(cid:154)uu?h†>¢(cid:139)$(cid:212)# !(cid:252)-!***(cid:253)(cid:252) "\ (cid:137)(cid:159) (cid:159) (cid:137)(cid:159) qߢ(cid:219)(cid:220)i¢(cid:212)|aSfi(cid:151)$(cid:223)(cid:224)˘Æ&|aSfi" !(cid:252)-!kh(cid:137)(cid:159) y!(cid:137)(cid:159)-!»h(cid:137)(cid:159)!kh(cid:137)(cid:159) " !(cid:253)(cid:252)-!kh˝(cid:159) (cid:151)%!==(cid:148)(cid:216)yq@(cid:137)(cid:156)"?WX(cid:176)–!(cid:239)˙#67 " !*˝(cid:159) -!**»h -!*** k 8# " ˝(cid:159) h˝(cid:159) !$fi(cid:151)!h;Soh;?TU# " "K#UVT% $!%5&(cid:220)L6Oi$&!h;Soh;?@At" !$%£(cid:224)+"⁄(cid:134)(cid:243)Æ# (cid:239)(cid:240)TU’ " Ij!h;„ti@(cid:137)“9:;(cid:137)Sˇ(cid:137)# %$(cid:223)\](cid:137)-S˝-?hu# !01=>" (cid:137)-?(cid:127)(S(cid:137)-?(cid:157)"(cid:147)V# !01?>" (cid:140)Qb(cid:222)./(cid:128)(cid:148)!a(cid:213)#6-!.?’(# !@AB8" ¯!%˘˙ (cid:137)-?(cid:127)(!!!!!!!!!!!!!!!!!!!!!!!!!!!!!!!!!!!!!#˘˙ (cid:214)(cid:137)-SD(cid:137)-!!!!!!!!!!!!!!!!!!!!!!!!!!!!!!!!!!!"˘˙ (cid:137)-?(cid:157)"(cid:147)V!!!!!!!!!!!!!!!!!!!!!!!!!!!!!!!!!!!"˘˙ ˇ(cid:137)!!!!!!!!!!!!!!!!!!!!!!!!!!!!!!!!!!!!!!!!#˘˙ (cid:127)(cid:137)!!!!!!!!!!!!!!!!!!!!!!!!!!!!!!!!!!!!!!!!#˘˙ (cid:137)-S˝-?hu!!!!!!!!!!!!!!!!!!!!!!!!!!!!!!!!!!!˘˙ |aSfi(cid:151)!!!!!!!!!!!!!!!!!!!!!!!!!!!!!!!!!!!!!!˘˙ "$!!!!$ -’./0 !!"#!@*-AB+CD !01CD" "Vij|;!>ij|;»V(cid:137)˛¸(cid:204)Z!q(cid:226)?iZ qrs!+%#+’t(cid:228)@‚'“´v!!#+d$"(cid:247)—Z(cid:236)(cid:237)n(cid:137)-—(cid:137)(cid:190)i(cid:247)—(cid:137)(cid:190)—(cid:212)u(cid:201)# " !9:;<" $"%ij|;(cid:236)(cid:237)n(cid:148)s-!(cid:212)u(cid:201)!(cid:127)(cid:155)>¢(cid:226) " !$S«$%%o(cid:210)G(cid:253)(cid:223)zC(cid:201)(cid:222)A+(cid:229)–ˆ(cid:153)" ”#6-!.# .˜fC˘,CBop0BC.$ " $#%(cid:210)(cid:211)DY…mjd´0?#6-!.(cid:137)(cid:147)(cid:176)(cid:239) "$–7£56;<&!’.K`ł%7£”aA+ "(cid:240)# " .DE%(cid:239)(cid:128)†¨A+ab(cid:230)(cid:160).cd$ " 12&+?67!%¨>(cid:223)(cid:224)0?-ij|;.(cid:137) #$S«G(cid:253)%A@¯˘¯˘W%(cid:144)(cid:145)zC.A@#"(cid:147)(cid:230)˛#6-!.# ¶´#˙¨(cid:128)(cid:129),(cid:236)(cid:209)ˆæ(cid:128)(cid:129)$ " $+%ºQ(cid:211)D(cid:137)´"(cid:137)(cid:216)?’(»’ 5(cid:223)IP—i !01=>" " —# " %¨\(cid:135)(cid:247)(cid:218)o&+?67!Ø(cid:237)(cid:223)(cid:224)& ”a;<&!’‚A+.DE$ " !01?>" "! #,,(cid:137)´&u(cid:201)tq(cid:226)?—Z ! "+ +,,(cid:137)(cid:216)&u(cid:201)>#6-!.»V(cid:137)˛—Z ”a&·’’.‘E%¢£&!’–)(cid:201).(cid:253)¨$ " # !01EF" " $%%(cid:237) ‚d!(cid:211)i(cid:211)(cid:137)-?(cid:224)¯B(cid:214)(cid:239)k’(# + " G#018wxyz " !L¯(cid:137)-(cid:128)!u(cid:201)»V(cid:137)* !$(cid:210)ij&+n(cid:159)Œ_(cid:160)T(cid:223)?!!(cid:211)i(cid:211)!n" "(cid:231)¯(cid:137)(cid:216)!u(cid:201)>#6-!.»V(cid:137)˛(cid:143)—Z* -(cid:159).V#6!_(cid:160)(cid:133)(cid:230)Q4Qn|-u(cid:201)’ " $}~¯(cid:137)´!u(cid:201)tq(cid:226)?—Z# "$,RY!P(cid:220)(cid:221)s(cid:140)S>(cid:143)q(cid:226)?8Æ!(cid:210)=" M#018w}~ " %£(cid:224)(cid:148)+%⁄Y…?TI$%¨ni1i(cid:143)(cid:133)?U´ " !$(cid:148)s-?#6)—’’˙…t—j!’"&˜’ (cid:144)(cid:201)RP_(cid:160)?(cid:176)–%# " # #$,(cid:219)(cid:220)?j(cid:155)+.0!‚(cid:143)»V(cid:137)Wqzł" "$ + ?(cid:137)-#6)(cid:239)(cid:240)’ ¢t—jq(cid:226)?#6’ " (cid:254)!x(cid:155)(cid:155)(cid:223)S>4Qn|-u(cid:201)?(cid:176)–#we!%£ #$(cid:181)D(cid:137)-#6?gN& " (cid:224)(cid:148)+%⁄$…?TI#Ij˝(cid:158)(cid:159)»(cid:137)ijX(cid:230)"i " >#6-!.»V(cid:137)˛¸(cid:204)Z!u(cid:201)k0iZ?-(cid:226) jY“"iP“(cid:204)!«P(cid:137)>?Qn|-u(cid:201)»’ "”(cid:137)-#6# +$˝(cid:133)&o)q(cid:226)?|‘Z[!C+(cid:143)(cid:137)-# " +$(cid:211)DY…(cid:137)-?(cid:137)-#6!¢(cid:220)(cid:137)(cid:147)t—jq " K#018wx{| (cid:226)?#6# " !$(cid:237)ˇ!(cid:219)(cid:220)s(cid:140)&(cid:128)(cid:137)-?^¤(cid:153)"!ºQ(cid:224)" %$(cid:176)D&(cid:137)-#6)˚(cid:137)(cid:216)<ø?!(cid:137)(cid:216))—!(cid:137) d(cid:211)` ! ?’(»’ "-#6(cid:221))—(cid:137)(cid:190)i# + " W#UVH- " "$=%£(cid:224)(cid:148)+&⁄?TI!(cid:211)i(cid:211)!«jI$… " !$Ø˛%£(cid:224)(cid:148)+’⁄-”i”.# ? ! (cid:137)(cid:147))& " "$=(cid:151)(cid:254)i(cid:148)!#+Æ# + " X#@NOP $!%>(cid:239)(cid:240)=Vij|;’ " (cid:127)(cid:128)qߢ?&(cid:151)!ºt(cid:239)(cid:240)(cid:252)(cid:253)’ " $"%»V(cid:137)˛(cid:143)—Z’ "!\]^_" $#%(cid:238)(cid:240)(cid:226)u(cid:201)q(cid:226)?!Z’ " A+.BC,DE ! # " #$e(cid:230)> (cid:230)˛ !(cid:210)(cid:231)(cid:211)(cid:211)¢?};’(# !$A+.BC + + " 12&+?67!%¨(cid:149)¤(cid:223)(cid:224)& " C˘.˚;BC5A+$ ""$A+.DE >ijI@=Vij|;!»V(cid:137)˛+Z!q(cid:226)? " ¸v(cid:190)·’(cid:157)(cid:204)A1˝˛ˇ%)—.vˇ(cid:135)(cid:209)ˇJ ! # " iZ) !mZ) # (cid:139)-¨A+k8(cid:210)$8(cid:210)(cid:211)0vˇ.+Q„A+ + + " >i(cid:150)[´=Vij|;!»V(cid:137)˛+Z!«Z)" ;<$ "!0123" ! # q(cid:150)[´? !mZ) # " + + " ! >i(cid:150)Y“=Vij|;!»V(cid:137)˛+Z!«Z)" ! " ! # ! q(cid:150)Y“? !mZ) # " + + "%!!!" ! +$gQ(cid:137)-?(cid:127)(# " ! $!%ij:;"ijX(cid:160)#6(cid:247)iz:;„(cid:236)(cid:237)="!""#!@*EFG!!" !01CD" " # &+Eh(cid:211)(cid:211) u(cid:201)?(cid:127)(# qrs!+)tu"#u##!%*t&„v„’!! " + d‚'“´(cid:221)!!#+d$ " " #$(cid:153)"(cid:137)-‰c(cid:228)?¿(cid:192)# !9:;<" " $!%(cid:181)¶&+89!,+- ! !#,+- # qI(cid:145)[ " + + !$(cid:223)zC”a(cid:226)(cid:190)·+§G.(cid:212)(cid:139)-¨A+k "†!OiO& 8(cid:210)$ " !Ij$(cid:154)*%(cid:148)s-Ec!,4Ql>|-§? "$(cid:223)zC(cid:216)(cid:217)A+FGH.(cid:160)¡%(cid:213)¨A+FG" (cid:176)–$!(cid:192)(cid:236)(cid:237)n(cid:239)(cid:240)-u(cid:201)’ H.(cid:160)¡ab_;.cd$ " " "n(cid:137)-u(cid:201)§˙!c†˙?“c-"c-(cid:137)(cid:147)) #$xyzC.†¨D6$ "(cid:137)-˙?(cid:239)(cid:240)’ !01=>" " $(cid:137)-‰c(cid:228)?¿(cid:192))(cid:238)(cid:226)?’ ”a,(cid:216)(cid:217)A+FGH.(cid:160)¡$ " $"%&+”(cid:226)!%¨(cid:132)(cid:133)!(cid:134)(cid:135)D(cid:237)$m˜& " !01?>" " !(cid:137)-(cid:236)(cid:237)u(cid:201)c(cid:228)?§# ”a¨A+(cid:139)-8(cid:210)(cid:226)(cid:190)+§G.(cid:212)$ " ",u(cid:201)c(cid:228)?§˙-˙?(cid:137)´!c-E " X[%,(!+,) " z](cid:137)-˙?(cid:137)(cid:216)#$‘{-Ez].ia% (cid:219)(cid:220)(cid:156)(cid:145)!,X[|-c(cid:228)˙(cid:140)(cid:155)(cid:223)S>c4]" (cid:137)-‰c(cid:228)?¿(cid:192)(cid:236)(cid:237)u(cid:201)˛$…?@†& (cid:247)l4>|-§?(cid:176)–!t(cid:143)(cid:137)-!(cid:221)(cid:236)(cid:237)(cid:213)!jY“»V(cid:137)˛+Z!" $%%(cid:137)-‰c(cid:228)t(cid:146)(cid:147)»’ (cid:146)(cid:147),…˙’ ! ! " (cid:137)-)ij-!(cid:132)c(cid:228))iª;[# k0iZF)qjY“? !(cid:221)) j!# " + + M#UVT% " (cid:223)(cid:224)&!,+- ! $j% " !$%£(cid:224)(cid:148)%*⁄-”i”.(cid:148)!Æ# + " "$=(cid:151)(cid:254)(cid:150)(cid:148)!#+Æ# "$%&d## "W#@NOP " $!%&+89I^!(cid:211)i(cid:211)I^’(# (cid:127)(cid:128)qߢ?&(cid:151)!ºt(cid:239)(cid:240)(cid:252)(cid:253)’ " $"%(cid:176)¶&+/TUV# "!\]^_" (cid:131)DmŒ5(cid:226)(cid:159)˝?Z@(cid:149)(cid:236)!>¢(cid:220)=V#j" !!!!!A+FGH!!" Y“!n(cid:154)_>¢(cid:220)(cid:137)˛5(cid:226)(cid:159)˝?+Z# " ! "u")!,+- !(cid:190)" $#%(cid:210)—(cid:140)&+(cid:219)‡(cid:137)(cid:228)(cid:239)«Z(cid:137)l?(cid:133)(cid:230)!%¨ + " (cid:132)(cid:133)—ª45?(cid:137)(cid:228)# " # u#)#,+- !(cid:190)" $+%(cid:134)(cid:135)# " + 3Y…?UV(cid:236)(cid:237)(cid:156)(cid:145)!>#jY“»V(cid:137)˛+ " "(cid:214)G+,G+- (cid:214)G+ !G+(cid:133)(cid:128)(cid:153)*" G+ Z!ˇ‘(cid:238)(cid:226)(cid:137)!«iZ„)#jY“? ! !D#j !" + +"!!!!,!"!-! ! !")*" ! # #" " j!>#j + jY“H¢(cid:212)(cid:221))!jY“? + !D +"! *!! * # " !(cid:214)G+!G+ j#R5!#,+- + $j% " !0123" " # " ! ˚5(cid:236)˛! 4R(cid:236)(cid:237)a(cid:213)‚>!jY“$#6 + " ! " -!.%»V(cid:137)˛+Z!u(cid:201)q(cid:226)?#Z?-!x"(cid:236)(cid:237)=&V !!!" ! >#jY“G˛?|;$#6-!.%»V(cid:137)˛+Z!u(cid:201) " ! q(cid:226)iZ?-# " !!#"#!@*EFG!"" !01CD" "M#UVT% " qrs!%*tu+%&„v„’!"d‚'“´(cid:221) =(cid:151)(cid:254)(cid:150)(cid:148)%#!*Æ# " !%#!*d$ " !$(cid:148)%Æ# " !9:;<" 5Æ(cid:127)(cid:128)cPu?+/TI!fDij·(cid:181)!{\ " !$(cid:223)zC”a,(cid:216)(cid:217)¨GHab&v(cid:190)+(cid:229)(cid:215)v"?V(cid:160)‰(!jY\?V(cid:160)E_!8Æ)Y\?V(cid:160)) " (cid:190)+.(cid:209)A(cid:159)(cid:209)’.cd$ " {\?—(cid:137)(cid:190)—’ %¨(cid:236)(cid:237)(cid:181)¶&+3(cid:137)-?(cid:127)((cid:247) "$(cid:128)†¨(cid:134)z(cid:201)6abC˘0._;cd$ "(cid:137)-‰c(cid:228)?¿(cid:192)qIh…J(cid:213)<8Æ#=(cid:151)˙!˚ " #$•dzC.†¨D6$ " &+(cid:242)kØ˛!s~?((cid:224)Æ#(cid:224)Æ˙!*&+(cid:211)(cid:211)(cid:134) !01=>" "(cid:243)?(cid:128)(cid:148)# " ”a,(cid:216)(cid:217)‰&v(cid:190)+(cid:229)(cid:215)v(cid:190)+.(cid:209)A(cid:159)(cid:209)’." "$(cid:148)&Æ# " 5ÆB&+op(cid:143)iªrd?e:+++fgh# 4H$ " ‚(cid:143)<=&+ig?=(cid:228)I(cid:201)!%¨(cid:236)(cid:237)nßJjV !01?>" " "kY:(cid:211)`I0(cid:155)D?dl)(cid:238)(cid:226)?i(cid:149)!«#&+ •dzC.†¨D6$ " m@I(cid:127)~!%¨(cid:236)(cid:237)(cid:181)¶&+3(cid:137)-?(cid:127)((cid:247)(cid:137)- !01EF" " "‰c(cid:228)?¿(cid:192)qIh…J(cid:213)<8Æ#=(cid:151)˙!˚&+ G#H@IJ " (cid:242)kØ˛!s~?((cid:224)Æ#(cid:224)Æ˙!*&+(cid:211)(cid:211)(cid:134)(cid:243)? 5&(cid:220)!(cid:219)(cid:220)&(cid:151)(cid:143)(cid:137)-‰c(cid:228)?¿(cid:192)!(cid:159)(cid:151)(cid:156)(cid:145) " "(cid:128)(cid:148)# (cid:137)-‰c(cid:228)(cid:190)Mt(cid:239)(cid:240)(cid:226)?¿(cid:192)»’ " " #$(cid:148)’Æ# (cid:217)(cid:218)!(cid:219)(cid:220)(cid:221)(cid:212)9:&(cid:151)(cid:137)-?t¿(cid:156)"!x(cid:221)) " 5Æ›({!%¨*&+(cid:153)(cid:214)nÆ~!˚&+(cid:242)k ij-)(cid:139)ij-?—(cid:137)(cid:190)—?8Æ#$(cid:223)(cid:224)˘Æ&(cid:137)" Ø˛#?((cid:224)Æ˙!*&+(cid:211)(cid:211)O(cid:228)# " -‰c(cid:228)$"%% " +$(cid:148)(Æ# K#&LH- " " 5Æ(cid:236)*&+12(cid:137)-?(cid:127)(de¯D7»!(cid:247) !$%&d+# "12o(cid:148)‰˙M?¿(cid:192)!(cid:210)Dc(cid:228)[†#˚&+(cid:242)k $!%D(cid:201)d+!(cid:210)&+(cid:211)i(cid:211)Æ0?s(cid:156)·(cid:181)S8" "Ø˛!s~?((cid:224)Æ#(cid:224)Æ˙!*&+(cid:211)(cid:211)(cid:134)(cid:243)?(cid:128) Æ# "(cid:148)# $"%r¯?ł-)b?'˛S!(cid:221))r(cid:239)(cid:240)’ (cid:219)(cid:220)" " %$(cid:148))"!*Æ# Fs(cid:238)(cid:226)(cid:213)<˜’ (cid:210)&+,˝G’t‘¥ƒ# " 5Æ)nc(cid:228)X[(cid:213)<|‘8Æ#=(cid:151)˙!%¨ &+˝G¥ƒt‘# " "L*&+a(cid:213)Æ(cid:127)!(cid:129)(cid:137)flÆ0?-(cid:160)¿(cid:192)#s~˚ +!&r¯?ł-)b?'˛S!(cid:221))r’ł¯) " &+(cid:242)kØ˛!?((cid:224)Æ#(cid:224)Æ˙!*&+(cid:211)(cid:211)(cid:134)(cid:243)? !*łb?—(cid:137)(cid:190)—# " "(cid:128)(cid:148)# +"&r¯?ł-)b?'˛S!(cid:236)(cid:237)>b?ł- " W#@NOP =˛ij|;!»V(cid:137)˛!*Z!«Z(cid:221))!ł!!ł)" " (cid:127)(cid:128)qߢ?&(cid:151)!ºt(cid:239)(cid:240)(cid:252)(cid:253)’ ! ’ |;? !’ł(cid:221))|;? # " !\]^_" !* !* " +#&(cid:219)(cid:220)(cid:236)(cid:237)12(cid:137)-‰c(cid:228)?¿(cid:192)O&ij(cid:137)" A+FGH!"" " -!(cid:137)´Ez]“c-!(cid:137)(cid:216)Ez]c-!<(cid:237) ’ (cid:221)E"u+)’,!*- ’ !* " !* z]’,!*!<(cid:237)rK¯?ł-)b?'˛S!(cid:236)(cid:237)n"‰v(cid:190)+(cid:229)(cid:215)v(cid:190)+.(cid:209)A(cid:159)(cid:209)%(cid:139)-¨GHi^$ " c(cid:228)X[# " !0123" $#%5&(cid:220)(cid:211)l„hg!(cid:219)(cid:220)(cid:213)<-rij-)(cid:139) " ! " ij-?—(cid:137)(cid:190)—.?8Æ!(cid:221)(cid:236)(cid:237)denc(cid:228)X[#" ! "$Ø˛%£(cid:224)(cid:148)%*⁄-”i”.?(cid:148)"Æ# " ! " 5Æ)›fi-rij-)(cid:139)ij-?—(cid:137)(cid:190)—.?" ! "’!!!" 8Æ!=(cid:151)˙!*&+(cid:158)Æ!a(cid:213)Æ(cid:127)#˚&+(cid:242)kØ ! " ˛!s~?((cid:224)Æ!(cid:224)Æ˙!*&+(cid:211)(cid:211)(cid:134)(cid:243)?(cid:128)(cid:148)# ""$ Q-’(R-’ !!"#!H@*+I@*!!" !01CD" " "$D(cid:137)-?(cid:127)(# qrs!%#tu!#u"%!%+t&„v„’!!d‚'“ " $!%D(cid:201)%£(cid:224)(cid:148)%#⁄d"# ´(!!##d$ " $"%(cid:210)&+(cid:137)(cid:147)(cid:219)(cid:221)u(cid:201)$…0(cid:137)-# " !9:;<" " $#%(cid:211)i(cid:211)º)(cid:238)(cid:240)O?’ !$(cid:223)zC”aIA+,JA+.DE‚/0%(cid:239)(cid:128)(cid:130)6I" I$p%!>ijZ$#6-!.%»V(cid:137)˛#Z!k0!Z) A+,JA+$ "! !q(cid:226)?#Zn # u(cid:201)# "# # "$xyzC$%#´(cid:131)#»˙.(cid:128)(cid:129)$ " I$q%&>ijZ$#6-!.%»V(cid:137)˛+Z!k0!Z) #$xyzC+U%2.+z(cid:151)(cid:146)$ " ! ’ !01=>" "+ !q(cid:226)?’Zn + u(cid:201)# " ”aIA+,JA+.DE‚/0$ I$r%&>ijZ$#6-!.%»V(cid:137)˛%Z!k0!Z) " !01?>" " ! !q(cid:226)?!!Zn !! u(cid:201)# % % IA+#JA+.(cid:147)A$ " " $+%(cid:181)¶&+89«j(cid:137)-?(cid:137)´S(cid:137)(cid:216)?(cid:159)˝# !01op" " # &+(cid:176)D&! ?(cid:137)´S(cid:137)(cid:216)E_# "(cid:157)!(cid:135)R(cid:216)(cid:217)" " # !01EF" " " ’ S !! ?(cid:137)´w(cid:137)(cid:216)(cid:159)# " + % G#$%IJ " $%%OiO&qz(cid:137)-w!(cid:159)!(cid:192))w!˝# !$(cid:239)(cid:240)(cid:226)(cid:137)-’ (cid:137)-?(cid:137)´"(cid:137)(cid:216)0u(cid:201)(cid:239)(cid:240)’ " qz(cid:137)-t?_]!!t?w!(cid:159)# "$(cid:211)D$(cid:210)0(cid:137)-?(cid:137)-#6S(cid:137)(cid:147)P’—jq(cid:226)?(cid:137)" " $&%`´D(cid:137)-?(cid:127)(# -#6# " (cid:137)´(cid:159)](cid:247)_](cid:137)(cid:216)?(cid:137)-(cid:226)”D(cid:137)-# # " ( # !! ! ! ! ! " $’%=i=# + % ) !* !** " Ø˛%£(cid:224)(cid:148)%+⁄-”i”.(cid:148)!Æ# #$(cid:137)-‰c(cid:228)t(cid:239)(cid:240)¿(cid:192)’ (cid:237)i(cid:237)# " M#UVT% $!!% $!!% " #,+- $!!% !!!!(,!!- $!!% " %£(cid:224)=(cid:151)(cid:254)m(cid:148)!##Æ# $!!% !# " !$(cid:148)!Æ# +!,%*- $!!% $!!%,$!!%- "’ " (cid:236)(cid:237)L(cid:211)`>ijsZ(cid:247)ij§~@=V#6-!.!(cid:231)* !! ) "&+=I,(cid:224)Y¯D(cid:137)-#e(cid:230)&+(cid:157)(cid:158)›g!x(cid:236)(cid:237)ˆT* $!!%,$!!%- $!!%,$!!%- " !# "* &+(cid:148)(cid:216)´ø#6-!.!(cid:231)=I¯D(cid:137)-!q(cid:226)7»(cid:221)4ti " +$(cid:219)7# (cid:143)# " ( )$!!%j ! % )$!!%j ! " "$(cid:148)"Æ# ) ) !! !! " 5Ư#˝Æ![r&+12(cid:137)-?(cid:127)((cid:129)(cid:137)(cid:192)|‘!V +j ! ) $!!% ’j ! ) $!!% "DKv!(cid:211)`a˚# % $!!% "* $!!% " #$(cid:148)#Æ# $!!% !* $!!% !% " !*j ) !%j ) &+(cid:236)(cid:237)12(cid:137)-?(cid:127)(de¯D7»!x(cid:236)(cid:237)L12Æ $!!% !# $!!% "# " K#&LH- "(cid:127)(cid:210)Dc-[(cid:228)!(cid:231)12(cid:137)-‰c(cid:228)?¿(cid:192)¯D7»& !$(cid:214)(cid:137)-?(cid:127)(# " #(cid:192)J!#P»(cid:137)!˚#,#¯DD(cid:137)-!(cid:231)u˛|-# " #(cid:192)J!"P»(cid:137)!˚#,"¯D+(cid:137)-# $!%D(cid:201)%£(cid:224)(cid:148)%#⁄d!# " W#@NOP $"%(cid:210)&+(cid:137)(cid:147)(cid:219)(cid:221)u(cid:201)$…0(cid:137)-# " (cid:127)(cid:128)qߢ?&(cid:151)!ºt(cid:239)(cid:240)(cid:252)(cid:253)’ $#%(cid:181)¶&+89«j(cid:137)-?(cid:137)´S(cid:137)(cid:216)?(cid:159)˝# " ! # % "!\]^_" &+(cid:176)D& " " ?(cid:137)´„w(cid:137)(cid:216)˝# # + & " IA+,JA+!!" " $+%OiO&qz(cid:137)-w!(cid:159)!(cid:192))w!˝’ ‚(cid:239)(cid:240)’ 3I A¤´AYR.A+QIA+%IA+RP!$ " Y=D!qz(cid:137)-„w!˝# A¤OP(cid:135)¯PAY.A+QJA+%JA+OP(cid:135)¯P " $%%`´(cid:214)(cid:137)-?(cid:127)(# "!$ q˙!%¨(cid:236)(cid:237)`´(cid:231)Ł&+(cid:214)(cid:137)-?(cid:127)(!(cid:129)(cid:223)(cid:224)#(cid:137)"!0123" ´w(cid:137)(cid:216)˝?(cid:137)-(cid:226)(cid:214)(cid:137)-!(cid:214)(cid:137)-˝]!# " ! " $&%=i=# " ! !$…?(cid:137)-)4)(cid:214)(cid:137)-’ " ! + # !# % "(!!!" ! ( ! ) ! % ! !** ! ! " ! "(cid:210)º¯Dmj(cid:214)(cid:137)-!(cid:129)‰5(cid:223)¥ƒ# " !!""#!H@*+I@*!"" !01CD" " $&%OiO# " qrs!%+tu#%&„v„’!"d‚'“´( " *&+89[†& # -!S ( -"!(cid:211)i(cid:211)D(cid:137)- !+#’d$ " # + "u˛|-?(cid:128)(cid:148)0!ºt(cid:239)(cid:240)”g’ !9:;<" " " # ( !$(cid:223)zC”a(cid:218)A+.DE%¶(cid:219)#(cid:151)(cid:218)A+$ " (cid:223)(cid:224)& # -#,#-!! + -(,+-" " "$(cid:128)7£\¸JA+(cid:220)1(cid:218)A+$ q)12(cid:239)(cid:240)’ $(cid:137)-‰c(cid:228)?¿(cid:192)% " #$xyzC(cid:221)(cid:219)+z(cid:222)(cid:223).(cid:128)(cid:129)$ " "$D(cid:137)-u˛+(cid:137)-# " !01=>" " $!%D(cid:201)%£(cid:224)(cid:148)%+⁄d#(cid:148)$"%˝Æ# " JA+(cid:220)1(cid:218)A+.4H$ ’ & " $"%(cid:211)(cid:211) S ?(cid:127)(!0(cid:148)?(cid:137)-#6)'˛’ !01?>" " # % "P’t—jq(cid:226)?(cid:137)-#6’ ”a(cid:218)A+.o8DE$ " " $#%n&}^i^!CiC#$(cid:247)^Iu(cid:201)% !01EF" " e& G#H@IJ " " !$=(cid:137)-(cid:219)(cid:221)# " " " " $+%=I!n+(cid:137)-u(cid:201)# " " ! ¯V&" " # " " $%%(cid:132)(cid:133)h(cid:228)& !! !* (cid:219)(cid:221)~!3I0(cid:236)(cid:237)=D& (cid:236)(cid:237)=V)˚ $(cid:221)" % % " 12(cid:237)Y(cid:137)fl!%¨(cid:181)¶&+¯D[† ’ -" ! ! # # ! ! " )"%S % H˛?-!¯V" % !(cid:158)V(cid:150)l(cid:128)(cid:137)(cid:190)i#(cid:215) "Q4QnX[?h(cid:228)!lDqj(cid:133)(cid:230)˜’ " n(cid:137)´c(cid:237)(cid:137)(cid:216)! D(cid:137)-u˛|-(cid:247) )(cid:137)(cid:216)?S-!q(cid:226)?D(cid:137)-(cid:236)(cid:237)¯˛+(cid:137)-# " "+(cid:137)-?h(cid:228)# !$D(cid:137)-u˛|-# " M#UVT% " $!%(cid:229)(cid:201)%£(cid:224)(cid:148)%+⁄d#(cid:148)$!%˝Æ# " !$%£(cid:224)(cid:148)%+⁄-”i”.(cid:148)"Æ# # " $"% # u(cid:201)(cid:239)(cid:240)’ ¢?(cid:137)-#6)'˛’ P’t " "$=(cid:151)(cid:254)m(cid:148)+#’Æ# " W#@NOP # " —jq(cid:226)?(cid:137)-#6! _]'˛’ # " (cid:127)(cid:128)qߢ?&(cid:151)!ºt(cid:239)(cid:240)(cid:252)(cid:253)’ " $#%^Iu(cid:201)# "!0123" " #j ! )!# " ! # " ! " # " ! $+%[†u(cid:201)& -!# # " ")!!!" ! $%%n5(cid:226)?h(cid:228)%& ( u˛|-# " ! + "#$ -’.ST12 !!"#!@*-JKL0!!" !01CD" " qrs!%’tu!‚'“´+!!#%d$ " " !9:;<" " !$S«qz%(cid:223)zC&’»˙,A+.KLM" 1%(cid:239)(cid:128)”aA+.KLM1%7£V¨A+.KLM" " 1ad$ #$‡8&º(cid:192)Q(cid:224)Dq(cid:226)?d´»’ " "$xyzC.˙¨¶(cid:140)(cid:128)(cid:129)#(cid:154)(cid:147)»˙(cid:128)(cid:129),$" &+(cid:224)d!(cid:150)¨(cid:137)(cid:147)(cid:223)(cid:224)D(cid:212)# %(cid:128)(cid:129)$ " +$89(cid:237)Yd´!ºlD(cid:239)(cid:240)(cid:133)‘’ #$‡zC’¶(cid:139)+z(cid:201)6=.(cid:228)–(cid:181)¡%˚9z" &+t‘!(cid:244)ı~%¨(cid:223)(cid:224)&(cid:137)-?(cid:137)´S(cid:137)(cid:216)5 " “+z(cid:201)6.(cid:224)Æ$ " ˙¶(cid:237)(cid:247)xc(cid:237)E5?-$*c%%!(cid:137)-?(cid:159)˝4•# !01=>" " ‡8&‚(cid:239)(cid:240)*[c%’ $&+t‘% (cid:154)(cid:147)»˙,A+.KLM1$ " * " ˝(cid:133)&(cid:137)´S(cid:137)(cid:216)e(cid:230)„¶Y*!Z(cid:137)-˛‚ ! !01?>" * " A+.KLM1.(cid:140)(cid:149)«/$ " (cid:132)(cid:137)-?(cid:137)(cid:216)4Q‚**lR‚*4QVc-!<(cid:237)(cid:137) !01EF" "-?(cid:137)´S(cid:137)(cid:216)x4Q5˙c(cid:237)*# G#$%IJ " %$‡8&ºQ4Q12(cid:137)-‰c(cid:228)?¿(cid:192)S§4 " •?(cid:147)V(cid:212)(cid:211)`(cid:137)-?(cid:157)"(cid:147)V’ !$(cid:211)i(cid:211)$(cid:210)(cid:137)-?(cid:137)-(cid:127)("(cid:137)-#6S¢P" M#UVT% ’t—jq(cid:226)?(cid:137)-#6# " " =(cid:151)(cid:254)Y(cid:148)!#%Æ# ’ "# # & ) ! ! ! ! "W#@NOP & ) !% ( !" " "$§4•?uv# " (cid:127)(cid:128)qߢ?&(cid:151)!ºt(cid:239)(cid:240)(cid:252)(cid:253)’ $!%X[&!"*,#*!!",# "!\]^_" $"%(cid:211)i(cid:211)!ºt(cid:239)(cid:240)”g’ " A+.KLM1!!" " +&“c-Sc-„(cid:146)˝E5?S-!§4•# " ¨&e(cid:230)“c-Sc-„p(cid:159)E5?S-˜’ " #$(cid:137)-‰c(cid:228)?¿(cid:192)# " ˚&+66(cid:137)-‰c(cid:228)?¿(cid:192)!%¨(cid:223)(cid:224)# " " “c- “c-,c-- " c- " K#&LH- " !$%&%£(cid:224)(cid:148)%’⁄?d!# " " *&+(cid:131)#Œ5(cid:226)?oh@(cid:247)!h@(cid:149)(cid:236)!(cid:137)(cid:147) " yvi?"I?"m?!»V(cid:137)˛"Z"+Z"(Z!(cid:219)Y " w(cid:221)!(cid:137)(cid:147)n(cid:137)-u(cid:201)(cid:219)(cid:221)@(cid:137)# " " " " " " " " ! " + ‡(cid:201)&º”g(cid:143)(cid:239)(cid:240)’ (cid:223)(cid:224)& - - ‚(cid:239)(cid:240)E" " + ( " A+.A¤,AYX#(cid:226)(cid:135)ªG-§X.+!* _’ " G3"%A+.OR(cid:133)(cid:150)$)Q„A+.KLM1$ "$(cid:181)¶&+89¢(cid:220)?(cid:137)´"(cid:137)(cid:216)0)M(cid:255)(cid:239)(cid:240)" !0123" uv•?#&+(cid:237)˝G‚#6t‘!XYu”(cid:226)# " &+(cid:244)ı!(cid:150)¨(cid:223)(cid:224)# " ! " ! " " ! " ! #*!!!" ! " "!""#!@*-JKL0!"" !01CD" " $#%º)12(cid:239)(cid:240)(cid:156)"(cid:213)7qÆ?’ F›(cid:127)(cid:239)(cid:240) " qrs!%’tu"‚'“´+!!"d$ " 8Æ’ !9:;<" " &+˝Gt‘¥ƒ# " !$S«qz%^_zC•A+.KLM1.”a" $+%%¨(cid:132)(cid:133)&›(cid:127)(cid:137)´S(cid:137)(cid:216)[5˙¶(cid:237)(cid:247)xc " ,(cid:216)(cid:217)%¶V¨A+.KLM1ad$ " (cid:237)*(cid:237)%?E5-# "$xyzC†¨(cid:134)z+z(cid:201)6abcd.(cid:128)(cid:129)$ " "$5(cid:223)hEDÆ!>ij(cid:137)-u˛(cid:176)ø(cid:137)(cid:216)(cid:132)(cid:159) " #$xyzC5I(cid:228)d.p(cid:192)“(cid:229)$ "˝4•?(cid:137)-# " !01=>" " M#UVT% (cid:128)7£V¨A+.KLM1abcd$ " =(cid:151)(cid:254)Y(cid:148)!"Æ# " !01?>" " !$(cid:148))Æ# " &+(cid:242)kØ˛!ƒ;(cid:218)o# (cid:128)7£V¨A+.KLM1abcd$ " " "$(cid:148)!*Æ# !01EF" " " (cid:236)(cid:237)\n(cid:219)7@†\]=(cid:151)!4(cid:252)¯DØ|?‘ G#$%IJ " [(cid:128)(cid:148)#&+Q(cid:216)O>nIªh(cid:228)#iª)[D!* !$Yߢ(cid:219)(cid:220)&(cid:151)(cid:143)(cid:137)-?(cid:157)"(cid:147)V!‹Q(cid:211)i" " ! (cid:211)(cid:137)-(cid:157)"(cid:147)V?’(’ " (cid:137)y‰iz˘+*(cid:137)y? !(cid:139)iª)‘[Diz˘+* + " &+6(cid:144)(cid:129)(cid:219)w67&(cid:137)-?(cid:137)´"(cid:137)(cid:216)5˙¶(cid:237) " ! (cid:137)y? )!*(cid:137)y# (cid:247)c(cid:237)E5?-$*c%%!(cid:137)-?(cid:159)˝4•# " + " "$ºQn(cid:137)-?(cid:157)"(cid:147)V(cid:211)`$…?—G(cid:137)-" #$(cid:148)!!Æ# )‰E_»’ " 5Æ)(cid:127)(cid:128);n(cid:137)-(cid:157)"(cid:147)V!(cid:212)w›(cid:137)-(cid:159)˝ " ! & !" ! " ( "?|‘8Æ#(cid:236)(cid:237)]iu˛(cid:137)´)!?(cid:137)-(cid:247)]iu S ! S ! S " % #* #& # # !( ˛(cid:137)(cid:216))!&?(cid:137)-!(cid:231)Vw›# " K#&LH- " +$(cid:148)!"Æ# " !$˘(cid:181)(cid:229)(cid:201)d"# " "Æx);n(cid:137)-?(cid:157)"(cid:147)V!E(cid:137)´"(cid:137)(cid:216)5˙ " " !* > # S "+ u˛(cid:137)(cid:216))!"(cid:132)(cid:159)˝4•?(cid:137)-# "c(cid:237)%!l>(cid:133)(cid:230)) ") # " !** $!%‹Q(cid:211)i(cid:211),nÆ(cid:128)(cid:148)0[›(cid:127)(cid:239)(cid:240)# " W#@NOP " &+nÆ~lD&[E " S !* u˛(cid:137)(cid:216))!"?(cid:137)" (cid:127)(cid:128)qߢ?&(cid:151)!ºt(cid:239)(cid:240)(cid:252)(cid:253)’ # "+ " !\]^_" " -*(cid:137)-?(cid:159)˝4•# " A+KLM1!"" $"%OiO!(cid:238)(cid:226)(cid:133)(cid:137)(cid:216)•‚!"’ [(cid:133)(cid:137)-(cid:159)˝" " " !* 4•!(cid:137)´F(cid:238)(cid:226)•’ " ¸ , (cid:220)1AY(cid:229)!"(cid:230)OR(cid:133)(cid:150).A+$ # "+ " L*&+(cid:242)k(cid:158)Æ~(cid:148)(cid:216)ØO@u!s~(cid:231)Gæ " " ".+ ( - - &+¥ƒ!(cid:149)¤(cid:134)(cid:135)@u?h(cid:228)# " # #.+ !" " " " !* !*," % E u˛(cid:137)(cid:216))!"(cid:132)(cid:159)˝4•?(cid:137)-(cid:221))[E - - # " "+ "+," !" " " !* !0123" ?(cid:137)´"(cid:137)(cid:216)5¶+!(cid:132)E u˛(cid:137)(cid:216))!"(cid:132)(cid:159)˝" # "+ " ! " !* 4•?(cid:137)-(cid:221))[E ?(cid:137)´"(cid:137)(cid:216)5˙c(cid:237)"![*" ! "+ " &+n(cid:148)(cid:216)?u(cid:226)(cid:211)`# " ! #!!!!" ! %¨(cid:223)(cid:224)& " - ".+ - ( ! !* - !*," - % " # #.+ !" "+ "+," !" " !+$ U!- !!"#!MNO)*!!" !01CD" " "$%&d"# " qrs!&*#&!tu!#u"%&„v„’‚'“´ (cid:238)(cid:226)r!(S"’?}(cid:159)fR-’ " C!!#+d$ " $!%&+L(cid:242)k(cid:134)(cid:243)n(cid:148)(cid:216)O>?h(cid:228)O•ªD " !9:;<" !(S"’?}(cid:159)fR-# " !$(cid:223)zC(cid:216)(cid:217)P*+,NOP*+.»…$ " $"%˝Gt‘!hE(cid:204)”!(cid:231),?(¥ƒ!&+(cid:236)Q " (cid:223)(cid:211)D& "$(cid:128)5a‰(cid:226)(cid:190)+.P*+,NOP*+.4" H%(cid:239)(cid:128)¨(cid:236)(cid:231)ŁØ.4H%k,(cid:226)(cid:190)+.NOP* " h(cid:228)i& " +$ " " #$(cid:140)(cid:141)+z˘W«/%Œ'zC(cid:151)(cid:152).(cid:230)ºM, L(cid:137)(cid:147)¯D!(S"’?R-!(cid:231)˘Dft?R-! " N”M$ "30ª>}(cid:159)fR-# " !01=>" h(cid:228)(cid:150)&LªD!(?R-!(cid:231)=!(?R-0t… " ”a(cid:226)(cid:190)+.P*+,NOP*+.DE$ "z)"’?R-!(cid:231)=…j}(cid:159)# " !01?>" " ¶‰(cid:226)(cid:190)+.NOP*+$ " h(cid:228)m&L¯D"’?R-!(cid:231)="’?R-0…z " !01EF" ")!(?R-#30ªD}(cid:159)?# " G#$%IJ " !$¯D$(cid:210)0-?R-# " $#%(cid:181)¶&+=%a(cid:148)&!⁄?-º(cid:156)(cid:145)».!(cid:176)¶ " (?R-t& ! &+(cid:148)&(cid:137)(cid:213)VR-?h(cid:228)!ªIj-?}(cid:159)fR-# " !"?R-t& !" " "$(cid:211)i(cid:211)ºyR-t…z(cid:143)(cid:213)’ " K#H-&L " !$%&d!# " !"S"’?}(cid:159)fR--#.#-)# " (S!"ft?R-)…—j’ ft?}(cid:159)R-"M#UVT% )'˛’ " !$%£(cid:224)&!⁄-”i”.!##Æ# " $!%&+˝Gt‘# " (cid:148)#Æ!&+Ø˛~!(cid:181)¶&+89!ºt(cid:239)(cid:240)” $"%ƒ;¥ƒ(cid:244)ı# " " g’ %¨(cid:181)¶&+a(cid:213)ƒHI# " ˝(cid:133)&rIj-?}(cid:159)fR-tIªT(cid:142)(cid:176)–# " ˘(cid:181)D(cid:201)& !zIj-˛S-¿(cid:192)˙!›˝?-(cid:221))¢(cid:220)? " "}(cid:159)fR-# " "zIj-łtfR-!˙!¢(cid:220)?}(cid:159)fR- " ")!# E!"""+(cid:230)•w(cid:221)# " "$=(cid:151)(cid:254)(cid:128)(cid:148)!#+Æ# $#%˘(cid:181)E(cid:237)Y?Ij{|I(cid:133)H# " "W#@NOP " (cid:127)(cid:128)qߢ?&(cid:151)!ºt(cid:239)(cid:240)(cid:252)(cid:253)’ " "!0123" " " ! " ! " $+%%¨ƒ(cid:201)&!"""+)(S!"ft?R-!(cid:226)”" ! ¢(cid:220)?fR-#k0!+)}(cid:159)?fR-(cid:226)”#¢(cid:220)"?!!! " ! " }(cid:159)fR-# " !!""#!MNO)*!"" !01CD" " $%%~!)%(cid:137)(cid:159)˜’ " qrs!&"tu#‚'“´C!%#!!d$ " ¨&‚(cid:239)(cid:240)~!)!"""+?oh@(cid:131)H[r˜’ " !9:;<" $R‚!"""+)!"S!&?fR-% " " $&%~!}(cid:159))—(cid:137)(cid:159)˜’ !$(cid:223)zC(cid:128)(cid:137)(cid:138)(cid:144)(cid:236).(cid:135)(cid:237)‰,(cid:226)(cid:190)+.P* " " $+(cid:137)(cid:159)!R‚+)!"S!&?}(cid:159)fR-% +,NOP*+$ " M#UVH- "$S«abo8cd%Dw5a(cid:226)(cid:190)+.P*+" " =(cid:151)(cid:254)(cid:128)?(cid:148)%#!!Æ# ,NOP*+–(cid:156)oC˘0.†¨$ " " !$(cid:148)%Æ# #$xyzC(cid:154)(cid:147)»˙.(cid:128)(cid:129)$ " " 5Æ)t¿I-}(cid:159)fR-?|‘8Æ#%¨[ !01=>" " (cid:181)¶&+a(cid:213)Æ(cid:127)![(cid:154)˛-5(cid:226)(cid:159)˝?oh@(cid:132)¤t " ”aP*+,NOP*+.DE$ " (cid:134)'.#oh@?~!(cid:252)(cid:253)(cid:228))’*?R-l)%*? !01?>" " "R-![(cid:133)oh@?~!}(cid:159)!<(cid:237)[ª’*S%*?} ¨P*+.(cid:230)(cid:160)(cid:201)6kabC˘0.o8cd$" "(cid:159)fR-#&+m@Æ(cid:127)~!˚&+(cid:242)kØ˛!s~? !01EF" " ((cid:224)Æ# " G#$%b- " "$(cid:148)&Æ# " !$(cid:238)(cid:226)rIj-?fR-S}(cid:159)fR-’ Iª" 5Æx)t¿I-}(cid:159)fR-?|‘8Æ!-[(cid:133) " T(cid:142)(cid:176)–(cid:238)(cid:226)r}(cid:159)fR-’ "«n?P-E5.!Z«n?P-(cid:252)(cid:253)(cid:228))+(!l)#& "$rD$…«G-?}(cid:159)fR-# " " ?R-![(cid:133)«n?P-}'!<(cid:237)[ª+(S#&?} !"S!(!!#S%!!(S!& " (cid:159)fR-!&+a(cid:213)Æ(cid:127)D(cid:236)Ø˛# " K#&LH- " #$(cid:148)(Æ# " !$D(cid:201)(cid:176)~I$%£(cid:224)&"⁄d#%# " 5Æ(cid:132)(cid:133)(cid:143)hV-G˛?—ª(cid:176)–!=(cid:151)˙!%¨ " ‡D8Æ&Deg,(cid:150)¨[J}(cid:242){(cid:237)!(cid:210)8(cid:150)¨ (cid:236)L*&+6(cid:144)V-SH-?gN!s~*&+(cid:242)k " (cid:236)(cid:237)NO~!‚'˛(cid:137)(cid:159)?{(cid:237)’ ~!}(cid:159))—(cid:137)" Ø˛!s~?((cid:224)Æ# " (cid:159)’ (cid:210)5&HV<(cid:150)¨WX—jh»„/ " +$(cid:148)!!Æ# " &+UV&niŒ!!&˝(cid:159)!x!"˝(cid:159)?!h@" qiÆ)t¿mj-}(cid:159)fR-?|‘8Æ#% " (cid:149)Yu!!&(cid:137)(cid:159)!x!"(cid:137)(cid:159)?~(cid:127)(cid:128){…!(cid:210)5&L "¨[(cid:181)¶&+a(cid:213)Æ(cid:127)![§>-·˛5(cid:226)!?¸(cid:204) t‘i$oh@{(cid:237)?~!(cid:236)(cid:237))—(cid:137)(cid:159)!s~,(cid:149) " (cid:149)!4Qt(cid:134)'.?[r!«(cid:149)?!(cid:252)(cid:253))!""!&S++ " Y^Dº(cid:220)?O(cid:228)!WX—ªh»# "?fR-#[(cid:133)«(cid:149)?!«}!!<(cid:237)[ªD!""!& " "$(cid:229)(cid:201)¥ƒ# "S++?}(cid:159)fR-!=(cid:151)˙!(cid:236)*&+(cid:137)(cid:147)¯D!""!& " $!%(cid:229)(cid:201)~!)+?h»!opi$º(cid:220)?WX! "S++?R-!(cid:231)30ªD¢(cid:220)?}(cid:159)fR-# " ‚(cid:239)(cid:240)(cid:223)O>~!)+˜’ W#@NOP " $"%(cid:192)tk(cid:137)h(cid:228)»’ (cid:229)(cid:201)~!)"?h»!º)" (cid:127)(cid:128)qߢ?&(cid:151)!ºt(cid:239)(cid:240)(cid:252)(cid:253)’ " (cid:238)(cid:240)O>~!)"˜’ "!0123" " $#%(cid:192)tk(cid:137)h(cid:228)»’ (cid:229)(cid:201)~!)!?h»!º)" ! " (cid:238)(cid:240)O>~!)!˜’ " ! $+%(cid:192)t¤t(cid:147)?(cid:129)(cid:228)’ ~!)#(cid:137)(cid:159)?{(cid:237)] " ! " »’ ‚(cid:239)(cid:240)’ $x~(cid:130)s(cid:236)(cid:237)(cid:129)|-N!(cid:246)! # ~4 # ] !!!!" ! " (cid:223)'D(cid:212)% " !!#"#!P!@ !01CD" " !" !" D(cid:201) !%¨‡8&ºQ> \]ˇ(cid:137)»’ " #* #* qrs!&%tu+%&„v„’‚'“´]!!#+" &+(cid:242)kØ˛!ƒ;(cid:218)o# d$ " " !9:;<" " " !0(cid:223)zC”aQA,N_A+.DE$ " "$(cid:216)(cid:217)QA.4H%(cid:239)(cid:238)(cid:128)7£#‹'\>(cid:246)Q" " A$ " %¨&(cid:211)(cid:211)º)(cid:238)(cid:240)O?’ " #$S«z“(cid:239)zCST(cid:240)¯(cid:150)(cid:149)(cid:151)(cid:146)%xyzC " +!&Ln(cid:137)´S(cid:137)(cid:216)?fR-"Jc!!"c(cid:237)" .$%#´(cid:131),&’(cid:128)(cid:129)$ "§&!(cid:137)´ł¯D&*#*c(cid:237)"§!%!(cid:137)(cid:216)ł¯D!%# " +$xyzC(cid:247)2V¨(cid:134)z(cid:201)6abo8cd. "(cid:231)n&S!%?fR-#(cid:137)(cid:147)Jc¢(cid:220)!(cid:137)´§"!(cid:137)(cid:216) (cid:128)(cid:129)%‡zC˚¸(cid:139)+zklPC˘%†¨PC˘$ " " "§%!(cid:221)) # !01=>" " % " +"&(cid:219)?h(cid:228)w›(cid:154)##(cid:219)den(cid:137)´S(cid:137)(cid:216) ”aQA,N_A+.DE((cid:216)(cid:217)QA.4H$ " !01?>" "?}(cid:159)fR-Jc!x) " # " % (cid:128)(cid:240)£fiflQA.%æ(cid:229)(cid:133)(cid:229)N_A+$ " " " %¨&‚(cid:239)(cid:240)ˇ> !(cid:221)4(cid:231)9:c(cid:143)˜’ !01EF" % " G#$%IJ " +!&c(cid:143)!!"S%¤tk(cid:137)?fR-(cid:143)!)}(cid:154) " (cid:137)-# $!%‡8&ºQh&{ªD$…0G-?}(cid:159)fR" -»’ " +$gQh(cid:228)& " %¨&‹Q(cid:132)(cid:133)i$ˇ(cid:137)?h(cid:228)’ $YP˝Gt )S!(!!!%S"!!!’S) " "‘% +S"+ "*S"( !!S!# " $"%‡8&º)(cid:238)(cid:226)ªDIj-?}(cid:159)fR-?’" ¨+¯5˝(cid:133)&(cid:219)(cid:220)(cid:236)(cid:237)n(cid:137)´"(cid:137)(cid:216)?fR-J " c!i¤i¤(cid:212)ˇ(cid:137)*x(cid:236)(cid:237)n}(cid:159)fR-Jc!de rIj-?}(cid:159)fR-t—ª(cid:176)–’ " "ˇ(cid:137)!c>lD}(cid:154)(cid:137)-‚!# ˝(cid:133)&rIj-?}(cid:159)fR-˙!tIªT(cid:142)(cid:176) " M#UVT% –&iª)Ij-˛S-¿(cid:192)!›˝-(cid:221))Ij-?}" " !$%£(cid:224)(cid:148)&%⁄-”i”.# (cid:159)fR-*(cid:139)iª)Ij-?fR-łt!!¢(cid:220)?} " (cid:159)fR-(cid:221))!# " "$=(cid:151)(cid:254)§(cid:148)!#+Æ# "W#@NOP K#&LH- " " (cid:127)(cid:128)qߢ?&(cid:151)!ºt(cid:239)(cid:240)(cid:252)(cid:253)’ "+ D(cid:201)d+&> u˛(cid:137)´S(cid:137)(cid:216)w›˝(cid:157)(cid:137)-(cid:159)"!\]^_" #* " ˝4•?(cid:137)-# " QA " !$&+ØO(cid:213)7# " ¸v(cid:190)A+(cid:220)1,٧¯%(cid:242)A¤,AYJ´(cid:131) "$ƒ;¥ƒ(cid:244)ı# "R.A+%QQA$ " h(cid:228)i&n(cid:137)´"(cid:137)(cid:216)?fR-!(cid:149)?Jc(cid:137)´S" "+ "+,& + - - " #* #*,& % (cid:137)(cid:216)!}~l>}(cid:154)(cid:137)-# " A¤,AY4(cid:230)P*+!.A+%QN_A+$ " "+ "+," !" !" !",# + - - !! - - "!0123" #* #*," !% !% !%,# % " h(cid:228)(cid:150)&n(cid:137)´"(cid:137)(cid:216)?}(cid:159)fR-!(cid:137)(cid:147)Jc(cid:137)" ! " ´S(cid:137)(cid:216)!l>}(cid:154)(cid:137)-# ! " "+ "+,& + " ! - - #$!!!" #* #*,& % ! " #$(cid:224)Æ=(cid:151)# " !%$ V!- !!"#!MQO,*!!" !01CD" " $&%=(cid:151)&Ø˛%£(cid:224)(cid:148)&(⁄-”i”.# " qrs!&(#&)tu!#u"%&„v„’‚'“´ "$%&d"# " e!!#%d$ " (cid:238)(cid:226)r&S(?fS-(cid:239)}˝fS-’ " !9:;<" " $!%&+ØO=(cid:151)#˚&+(cid:148)Fb(cid:222)t(cid:134)(cid:213)<8 (cid:223)zC”aP-+%NRP-+.»…%(cid:216)(cid:217)‰(cid:226) "Æ?h(cid:228)# " (cid:190)+NRP-+.4H%(cid:239)(cid:128)7£\‰(cid:226)(cid:190)+.NR" $"%(cid:244)ıb(cid:222)(cid:133)(cid:230)# P-+$ " &+(cid:236)QDg(cid:237)$—ªh(cid:228)& " !01=>" " h(cid:228)i&L(cid:137)(cid:147)¯D&S(0(cid:148)?S-!(cid:231)30ª " DfS-S}˝fS-# ‰(cid:226)(cid:190)+.NRP-+.4H$ " " !01?>" " ”a(cid:226)(cid:190)+.P-+,NRP-+.DE$ " " !01EF" " h(cid:228)(cid:150)&L(cid:137)(cid:147)¯D(?fS-!(cid:231)3˝>(cid:159)˘D G#$%b- " &?fS-!(cid:148)ij˘D?(cid:221))¢(cid:220)?}˝fS-# " !$M[r¯D$…0-# " h(cid:228)m&L¯D&?S-!(cid:231)=&?S-0…z) " +?S-t& ! (?S-!30ªD}˝?# " &?S-t& !" $#%89i$&Ij-?fS-S¢(cid:220)?}˝fS " "$(cid:211)i(cid:211)ºyS-t…z(cid:143)(cid:213)’ " -(cid:190)Mt(cid:239)(cid:240)¿(cid:192)’ Gæ&+89!s~,˝G0t K#&LH- "‘¥ƒ!(cid:133)&+`´&Ij-?fS-(cid:221))¢(cid:220)}˝? " !$%&d!# " fS-?S-# +S&ft?S-t…z’ ft?}˝S-)' " $+%D˙›fi# " ˛’ " Ø˛%a(cid:148)&)⁄?-”i”.# $!%&+˝Gt‘# " !&+(cid:242)kØ˛!ªD0G-?}˝fS-# " $"%ƒ;¥ƒ(cid:244)ı#%¨(cid:181)¶&+|aD(cid:133)HI#" "˜&+67!(cid:211)i(cid:211)º)(cid:238)(cid:240)ª?# " ˘(cid:181)D(cid:201)& $ºt(cid:239)(cid:240)”g˜’ Gæ&+89t‘(cid:129)¥ƒ# " " %¨˝(cid:133)&7$e(cid:230)Ij-˛S-¿(cid:192)!—(cid:240)k0 " ?›˝-(cid:221))¢(cid:220)?}(cid:159)fR-!›(cid:159)-(cid:221))¢(cid:220)? " "}˝fS-# " " 8$e(cid:230)Ij-łtfR-!!—(cid:240)¢(cid:220)?}(cid:159)f E!"""+"#&(cid:230)•w(cid:221)# "R-)!!}˝fS-)Ij-?(cid:141)# " $#%˘(cid:181)E(cid:237)Y?Ij{|I(cid:133)H# "M#UVT% " =(cid:151)(cid:254)(cid:212)(cid:148)!#%Æ# " "W#@NOP " (cid:127)(cid:128)qߢ?&(cid:151)!ºt(cid:239)(cid:240)(cid:252)(cid:253)’ " "!0123" " " ! $+%%¨ƒ(cid:201)&!"""+"#&,,)+S&ft?S- " ! (cid:226)”¢(cid:220)?fS-#k0!")}˝?fS-!(cid:226)”¢" " ! (cid:220)?}˝fS-# " $%%Ij-t¤t}(cid:159)?fS-’ #%!!!" ! " ! ¤t!R‚S-?j-)ˇ(cid:204)?# "!""#!MQO,*!"" !01CD" " %$(cid:210)5&(cid:136)(cid:137)890joh@?~!‰«iN " qrs!’*tu#‚'“´e!!!d$ " (cid:237)?!Sx(cid:190)Mt(cid:239)(cid:240)¿(cid:192)’ !9:;<" " oh@?~!)!‰x?fS-!x(cid:221))#‰" " !$S«qz%(cid:223)zC^_•(cid:226)(cid:190)+.P-+,N"?fS-# " RP-+.DE.”a%(cid:216)(cid:217)‰(cid:226)(cid:190)+.NRP-+ &$º(cid:153)‚(cid:129)˛oh@?~!t'˛ª(cid:176)–’ } " .4H$ "˝)'˛(cid:137)(cid:159)’ " "$xyzC(cid:236)(cid:209)ˆ˜.(cid:244)ı%‡zC’¶+zF" #S"?fS-tˇ-j!(cid:246))}˝fS-)&! C˘.(cid:243)Y(cid:181)¡%(cid:244)(cid:158)z(cid:192)+z.=>$ "<(cid:237)oh@?~!}˝)&(cid:137)(cid:159)# " !01=>" "M#UVT% " ”aP-+,NRP-+.DE$ =(cid:151)(cid:254)(cid:212)(cid:148)!!Æ# " !01?>" " !$(cid:148)&Æ# " ¨P-+.(cid:230)(cid:160)(cid:201)6kabC˘0.o8cd$" %¨[(cid:181)¶&+a(cid:213)Æ(cid:127)!(cid:138)˛['˛(cid:218)(cid:237)~f " !01EF" qIª(cid:139)5˙(cid:140)J!(cid:211)`(cid:140)J?(cid:218)-(cid:228))+?S-!l " G#$%b- ")&?S-#(cid:138)˛)}˛?(cid:127)(cid:134)!<(cid:237)[ª+S&? " !$(cid:238)(cid:226)rIj-?fS-S}˝fS-’ Iª" }˝fS-# T(cid:142)(cid:176)–(cid:238)(cid:226)r}˝fS-’ " "$(cid:148)’Æ# " "$rD$…«G-?}˝fS-# " *&+¯D«G(cid:137)-?Ij(cid:137)(cid:216)?}˝fS-! " !%S!(!!#S+!!)S"’ " ‚~…&(cid:151)(cid:127)(cid:137)!w›(cid:159)˝V(cid:129)(cid:141)# K#&LH- " #$(cid:148)!*Æ# " D(cid:201)(cid:176)(cid:135)I$%£(cid:224)(cid:148)’*⁄d#%# " (cid:148)$!%˝Æ7»&)!(cid:138)˛!"(cid:137)y~IP,¢˜(cid:231) " !$‡D8Æ&e(cid:230)nqª(cid:236)(cid:237)(cid:129)ijoh@$n ?ES!5˙(cid:142)(cid:142)(cid:143)(cid:143)+˘!ææ(cid:143)(cid:143)#˘# " ?(cid:236)(cid:237)(cid:252)(cid:253)„)|N%!oh@?~!(cid:236)(cid:237))'˛(cid:137)" (cid:148)$"%˝Æ[r&+(cid:148)(cid:216)‡D8Æ#we!(cid:142)(cid:142)S " (cid:159)’ }˝)'˛(cid:137)(cid:159)’ " ˝(cid:220)5˙¢(cid:143)!(cid:138)˛'˛(cid:137)y~!IP,¢˜(cid:231)?E "$&+t‘!b(cid:222)(cid:133)(cid:230)# " S’ 5˙(cid:137)(cid:220)(cid:137)(cid:147)(cid:143)(cid:143)'˛˘’ (cid:192)(cid:236)(cid:237)‡D#P5˙ " %¨(cid:181)¶&+t‘(cid:237)$I˜’(& "¢(cid:143)?¥(cid:240)?8Æ# " $!%-n?(cid:236)(cid:237)(cid:252)(cid:253))|N.)(cid:239)(cid:240)(cid:127)(cid:134)’ +$(cid:148)!!Æ# " $"%(cid:236)…?~!‰(cid:236)(cid:237)?!"xt(cid:239)(cid:240)¿(cid:192)’ " &t'R?&+O•Ø˛!(cid:129)(cid:211)i(cid:211)(cid:134)(cid:243)(cid:128)(cid:148)# " $#%oh@?~!(cid:236)(cid:237)t'˛ª’ }˝?)'˛’" (cid:236)(cid:237)q(cid:226)O&L3˝>(cid:159)¯D#&? (cid:136)8Æ@u˛s& C˘.(cid:243)Y(cid:181)¡%(cid:244)(cid:158)z(cid:192)+z.=>$ " (cid:128)?8Æ!„)(cid:236)(cid:237)?#(cid:217)(cid:218)!(cid:219)(cid:220)2˜(cid:152)cu˛5(cid:137) !01=>" " "(cid:216)(cid:137)-?h(cid:228)#(cid:219)(cid:220)>—j(cid:137)-?E5(cid:137)(cid:216)(cid:226)”f(cid:137) (cid:216)(cid:217)SA.4H$ "(cid:216)# !01?>" " "%¨‡8&n(cid:239)(cid:240)-Vf(cid:137)(cid:216)’ (cid:238)(cid:226)>d(cid:137)(cid:216) ¶V¨SAabo8cd$ " (cid:137)-u˛S(cid:155)(cid:212)(cid:137)-E_?5(cid:137)(cid:216)(cid:137)-’ !01EF" " &+L(cid:242)k(cid:134)(cid:243)!ØO(cid:213)7!s~,˝G’¥ƒ# " G#$%IJ " $(cid:210)&+(cid:244)ı(cid:213)7(cid:128)(cid:148)# # !$ !* ?(cid:137)-#6)$!!%!¢t$!!%jq(cid:226)?" " LrD " % S ! + ?(cid:137)(cid:216)?}˝fS-)"*!n"*V (cid:137)-#6# "f(cid:137)(cid:216)# ! ! " "$ ‰ !…j(cid:159)!‚(cid:239)(cid:240)’ " ".+ ( ! !.% % ( & " - - !! - - % %.+ "* + +.% "* (cid:238)(cid:226)w›¢(cid:220)?(cid:159)˝˜’ (cid:217)(cid:218)!(cid:219)(cid:220)(cid:212)bciª " " %%¨‡8&12)(cid:239)(cid:240)’ $(cid:137)-?(cid:157)"(cid:147)V% (cid:136)?h(cid:228)!x(cid:236)(cid:237)w›D¢(cid:220)?(cid:159)˝#$(cid:223)(cid:224)˘Æ&(cid:127) " %¨(cid:176)D&>d(cid:137)(cid:216)(cid:137)-(cid:137)(cid:147)u˛S(cid:155)(cid:212)(cid:137)-E (cid:137)% "_?5(cid:137)(cid:216)(cid:137)-(cid:226)”(cid:127)(cid:137)#$(cid:223)(cid:224)˘Æ&(cid:127)(cid:137)% K#&LH- " (cid:137)-?(cid:157)"(cid:147)V !$%&d+# " (cid:223)(cid:224)&d(cid:137)(cid:216)(cid:137)-++++++*5(cid:137)(cid:216)(cid:137)- ‰(cid:155)(cid:137)-E_ $!%L(cid:229)(cid:201)(cid:144)(cid:145){I!*&+89{\Y?(cid:146){'" &%¨‡8&ºQ(cid:211)i(cid:211)(cid:238)(cid:226)(cid:127)(cid:137)»’ $&+n(cid:148) " (cid:192))(cid:147)(cid:148)'’ "(cid:216)?u(cid:226)(cid:134)(cid:135)% $"%D(cid:201)·(cid:181)&(cid:146){…(cid:141)ˇ‰{\(cid:132)…(cid:141)? # !(cid:147)" ˝(cid:133)&(cid:127)(cid:137)˙!LrD(cid:155)(cid:212)(cid:137)(cid:216)?}˝fS-Vf !* "(cid:137)(cid:216)!(cid:231)=(cid:155)(cid:212)(cid:137)-?(cid:137)(cid:216)•˛f(cid:137)(cid:216)[¶Y—!(cid:137)´ (cid:148)…(cid:141)ˇ‰{\(cid:132)…(cid:141)? ’ # " x[¶YE5?-# !* " ‡8&‚(cid:239)(cid:240)nIj(cid:137)(cid:216)?}˝fS-Vf(cid:137)(cid:216)’ !ˆT*&+(cid:148)(cid:216)12·(cid:181)w›!&+hE¥ƒ" nk¢›(cid:159)?fS-Vf(cid:137)(cid:216)(cid:236)(cid:237)»’ " h(cid:228)"(cid:133)(cid:230)(cid:239)a˚# " " ! "˝(cid:133)&[w›(cid:147)(cid:148)…(cid:141)S(cid:146){…(cid:141)‹(cid:159)!(cid:221))[ " ’,(cid:127)(cid:137)?(cid:157)(cid:158)Y!w› % ‰ + ?(cid:159)˝!*&+Ø w› # S ’ ?(cid:159)˝#R‚ # u(cid:201)>{\(cid:132)…(cid:141)=V "|¯Dd%?w›(cid:128)(cid:148)# !* !* !* " " ".+ ( #6-!.!»V(cid:137)˛!*Z!(cid:146){…(cid:141))q(cid:226)?#Z!(cid:147)" - - % %.+ "* (cid:148)…(cid:141))q(cid:226)?’Z!<(cid:237)(cid:147)(cid:148)…(cid:141)(cid:159)](cid:146){…(cid:141)#" " ! !.% % # ! ’ ! ! - - x(cid:236)(cid:237)q(cid:226)O& )#j ! )’j !’j (cid:159)]" + +.% "* !* !*!* !* !* " ( % #j ! !<(cid:237) ’ (cid:159)] # # " "* , "* !* !* !* " " ! $w›$…0G(cid:137)-?(cid:159)˝# " , % + # + " + " !!!! " M#UVT% !# !# ’ ’ " !$%£(cid:224)(cid:148)’##’+⁄-”i”.# % " % "# " "$=(cid:151)(cid:254)(cid:149)(cid:148)!##Æ# ) ) &( &( "W#@NOP 8&(cid:237)Y0G(cid:137)-t(cid:239)(cid:240)¯5T˜’ 5(cid:137)(cid:216)(cid:137)-" (cid:127)(cid:128)qߢ?&(cid:151)./!ºt(cid:239)(cid:240)(cid:252)(cid:253)’ e(cid:209)w›(cid:159)˝’ $5(cid:137)(cid:216)(cid:137)-!(cid:137)´(cid:159)?(cid:137)-w›(cid:159)%" !0123" %(cid:231)(cid:229)(cid:201)%£(cid:224)(cid:148)’#⁄?+G(cid:137)-# " " ! # # % % ( !! & ( " ! " !" !" !) !) #’!!!" ! !’ !) )+ ’# " ! &+Lw›(cid:159)˝!(cid:231)89q+G(cid:137)-0t(cid:239)(cid:240)T" !&$ -’(W’.XY !01CD" " ’ *0*’- qrs!’’tu!#u"%&„v„’‚'“´(cid:152)! " $!!% " !##d$ " *0"+- "+ - $!!% " $!!% $!!% !9:;<" " $!!% !$S«qz%(cid:223)zC”a,(cid:216)(cid:217)A+,R+(cid:218)(cid:220)" *0!"#- $!!% " .4H$(cid:128)‹'7£\L1A+,R+.(cid:218)(cid:220)$ "+ " (cid:210)&+(cid:244)ı(cid:148)(cid:216))(cid:238)(cid:226)O?# 4)}(cid:154)(cid:137)-! "$xyzC(cid:247)2†¨(cid:134)z+z(cid:201)6abcd." !** (cid:128)(cid:129)$ "[u˛}(cid:154)(cid:137)-#<(cid:237)!>˝-u˛(cid:137)-!Z[›(cid:127)(cid:239) " #$xyzC†¨+z(cid:201)6abo8cd.D6$ " (cid:240)’ !01=>" " $+%˝(cid:133)h(cid:228)&˝-u˛(cid:137)-˙!L>˝-¯˛(cid:137) " R+(cid:220)1A+.4H$ " -!(cid:155)(cid:212)t—6˝-!(cid:221),!~…¯—j*V(cid:137)(cid:216)!(cid:155) !01?>" "(cid:212)?˝-J(cid:150)˝-˜V(cid:137)´#›(cid:127)Qˇ(cid:137)?[ˇ(cid:137)# " (cid:216)(cid:217)R+.DE%(cid:211)(cid:246)\(cid:247)v(cid:190)R+(cid:220)1A+$ " $%%&+(cid:242)kØ˛%a(cid:148)’’⁄d!$…?=(cid:151)! !01EF" "ƒ;¥ƒ#‡$&+›(cid:127)ˇ(cid:137)!E@u(cid:133)(cid:230)¯˛}(cid:154) "(cid:137)-# G#$%IJ " (cid:237)L# " "$D(cid:201)d"# " $!%&+O”!ƒ;(cid:218)o(cid:129)(cid:211)(cid:211)(cid:213)Æ(cid:128)(cid:148)# !$*0’u(cid:201)$!!%(cid:137)(cid:190)$!!%!*0*)u(cid:201)$!!% " (cid:137)(cid:190)$!!%!*0!"%u(cid:201)$!!%(cid:137)(cid:190)$!!%# " $"%(cid:181)¶&+(cid:132)(cid:133)(cid:137)-u˝-t—ªh(cid:228)& " i–h(cid:228)&!(cid:137)´,(cid:137)(cid:216)#$c4]˙M[rŒ* "$*0#u(cid:201)$!!%(cid:137)(cid:190)$!!%!¯V& $ $ ! ! ! ! % % # " " —6˝-%# (cid:150)¨˝(cid:133)&˝-|‘Y)(cid:137)(cid:216)‚!*"!**"!*** " T(cid:142)h(cid:228)&!(cid:137)(cid:216))!*!!**!!***!,,˙!de " ,,?(cid:137)-?(cid:139)iª@†# ¯˛˝-# " K#&LH- " "(cid:137)(cid:216))!*!!**!!***!,,?R-˙!(cid:236)u˛(cid:137) !$D(cid:201)d!# " (cid:216))!*!!**!!***!,,?(cid:137)-!(cid:231)¯˛˝-# " $!%&+L(cid:242)kX[!s~(cid:210)n˝-Sn(cid:137)-u(cid:201)"M#UVT% X[(cid:133)(cid:230)?5&!(cid:137)(cid:147)(cid:223)(cid:144)>T(cid:223)Y# " !$%£(cid:224)(cid:148)’’⁄-”i”.# " # " "$=(cid:151)(cid:254)"(cid:148)!##Æ# !#,!*-*0#$2%!#,!*- $2% !* "W#@NOP " # (cid:127)(cid:128)qߢ?&(cid:151)!ºt(cid:239)(cid:240)(cid:252)(cid:253)’ "#,%-*0&$2% #,%- $2% " % "!\]^_" # " $"%‡8&(cid:127)(cid:128)(cid:190)¿5&(cid:220)?X[! 2S*0#2t A+,R+.(cid:218)(cid:220) !* " " R+(cid:220)1A+#%ł¸R+(cid:151)1AY(cid:229)!*%!**%!***++ (cid:239)(cid:240)¿(cid:192)’ ".A+%(cid:128)QA.;QA$ ¨&q˙?*0#S # !*0&S # ł)Iª45?u " v'4H)A¤,AY!G(cid:133)ø#œ;‰ !* % " $ "A !!!! ß(cid:252)(cid:209) ˝-u˛(cid:137)-˜’ " %!!!!!!***++.A+%(cid:255)(cid:151)1R+$ &+t‘!e(cid:230)t¥(cid:238)(cid:236)‡(cid:201)&(cid:219)(cid:220)(cid:236)(cid:237)L3˝-" !0123" " ?(cid:127)((cid:243)˝#i6˝-"I6˝-"m6˝-,,(cid:137)(cid:147) " ! u(cid:201)(cid:239)(cid:240)’ " " ! ¨&˝-u(cid:201)?(cid:221))(cid:254)(cid:137)(cid:190)—"(cid:218)(cid:137)(cid:190)—"z(cid:137)(cid:190) " ! —,,<(cid:237)(cid:236)(cid:237)de¯˛(cid:137)(cid:216))!*"!**"!***?(cid:137)" ! -!(cid:231)u(cid:154)# #(!!! " " ! O•Ø˛%a(cid:148)’’⁄d!$…?=(cid:151)# "MN(EF !01CD" " "$(cid:148)"Æ# qrs!(*t(cid:228)@‚'“(cid:221)´!!#’#!*#!! " "Æ)y"#$?E¿gN\](cid:152)fl?Æ(cid:215)!= " d$ " (cid:151)˙!˚&+(cid:242)kØ˛!?((cid:224)Æ¥ƒ(cid:224)# " "W#(cid:127)(cid:128)(cid:129)(cid:130) (cid:223)(cid:224)e$& " !$(cid:148)!*Æ# (cid:137)-?$ (cid:137)-?(cid:127)( " $(cid:127)( # (cid:137)-‰c(cid:228)?¿(cid:192)&!,"- ! $")*% " 5Æ)rIj-}˝fS-?|‘8Æ#%¨[ % " "(cid:181)¶&+a(cid:213)Æ(cid:127)!(cid:133)&+`A…(cid:157)(cid:132)j-wIªh (cid:137) (cid:214)(cid:137)- " - (cid:214)(cid:137)-SD(cid:137)-1 @u " †«(cid:150)0?j-?}˝fS-'##=(cid:151)˙!*&+ D(cid:137)-++*+(cid:137)- "LrD(S)?}˝fS-!s~(cid:231)Ø## ? ˇ(cid:137)++*}(cid:159)fR- " "$(cid:148)!!Æ# (cid:127) (cid:137)-?(cid:157)" $ (cid:127)(cid:137)++*}˝fS- " ( # " 5ÆZ[HH;n(cid:137)-(cid:159)˝w›S(cid:137)-?(cid:157)"(cid:147) Fn # !5(cid:137)(cid:216)(cid:137)- S (cid:147)V++* $ "VqIh…?(cid:156)"#%¨(cid:181)¶&+(cid:137)flÆ(cid:127)~!*& (cid:137)-(cid:159)˝ "5(cid:137)´(cid:137)- % " (cid:147) ?w› # $(cid:137)´"(cid:137)(cid:216)„45" +,YP˝G’¥ƒ!s~?((cid:224)Æ# V % !?(cid:137)- "X#@NOP (cid:137)-u˛˝- " (cid:127)(cid:128)qߢ?fi(cid:151)!ºt(cid:239)(cid:240)(cid:136)?(cid:252)(cid:253)’ %(cid:137)-‰˝-?hu1 " ˝-u˛(cid:137)- !0123" " "$(cid:157)(cid:158)=(cid:151)# " ! #$Ø˛%£(cid:224)(*⁄!#"Æ# " M#UVT% " ! " ! =(cid:151)(cid:150)(cid:254)(cid:148)!#’"!*"!!Æ# " ! !$(cid:148)!Æ# " #)!!!" ! 5ÆF[›fi(cid:137)-?(cid:127)(!qj(cid:156)"˜t@(cid:137)& " +WX›g# "% 34.56!%" ! !0456" "#$?%&’(I@?;/$m%),(cid:148)i&(cid:149)&(cid:151)(cid:157)(cid:158)Y?\i¤p(cid:229)S‡·#bL%afg(cid:143)—ª +.0(cid:155)˛?(cid:158)@gP!*&+y(cid:158)@gPt^¤?(cid:143)(cid:213)#k?!Ø‘d8%&I@?TU#e&,(cid:158)@%& 0!*&+89yuuC!(cid:153)"¢(cid:220))(cid:238)(cid:226)M(cid:255)B˙C(cid:247)‚˙ChB(cid:158)@?!`´(cid:158)@?’(!b(cid:222)I@(cid:158)@? TUS(cid:147)V#(cid:148)m!WX(cid:159)(cid:160)?./!<=&+a(cid:213)!”(cid:229)LM8N!JK&+?(cid:134)(cid:135)QR# !1786" !$&+s(cid:140)^¤(cid:146)(cid:156)(cid:143)+.0?yÆ"»(cid:159)S(cid:158)@gP!^¤(cid:153)"(cid:143)(cid:160)yÆI@!(cid:129)t(cid:143)iø?(cid:156)"V‚ (cid:157)(cid:158)# "$I@?•¡gP„)j(cid:155)+.0(cid:155)˛?iz(cid:154)#?•¡gP!„)&+ab?gP!&+,»˙„t(cid:146) (cid:147)?(cid:153)"# #$&+(cid:157)"}(cid:131)(cid:143)89"OP"(cid:137)flS‘a?QR!(cid:236)(cid:237)(cid:127)(cid:128)iz(cid:157)"?(cid:134)(cid:135)./bc(cid:136)?(cid:156)"# !9:;<" !$\i¤(cid:153)"I@?(cid:158)@!b(cid:222)I@(cid:158)@?TUS(cid:147)V# "$*&+,h#(cid:149)Y^D>(cid:154)#I@MB˙C(cid:247)‚˙ChB(cid:158)@)*9~?I@# #$(cid:127)(cid:128)¡¢I@•¡<£⁄?:!JK&+?&(cid:151)£⁄!\i¤(cid:146)vyÆ"»(cid:159)S(cid:158)@,+.0?Fn# !01=>" b(cid:222)I@(cid:158)@?TUS(cid:147)V# !01?>" Q,h#(cid:149)Y>(cid:154)#I@MB˙C(cid:247)‚˙ChB(cid:158)@)*«# !@AB8" ¯#˘˙ I@?;/$m%!!!!!!!!!!!!!!!!!!!!!!!!!!!!!!!!!!!#˘˙ $*!!!!!"#!ST-UV!("!!" !01CD" "@?’ (cid:238)(cid:226)(cid:158)@’ (cid:158)@(cid:143)'˛«’ " qrs!(##(+tu!#u"%&„v„’‚'“(cid:221)" $+%‡8&(cid:158)@t…z[$’ (cid:210)˝Gt‘¥ƒ# " ´v!!##d$ " ƒ;¥ƒ(cid:244)ı# " !9:;<" " $%%%¨˝(cid:133)&[>ij(cid:158)@gP›‡@fl!4R " " !$S«C˘ou%56TU.#$(cid:150)(cid:149)%ˆæT" [(cid:211)@fl¢?¢!67!i2[?)[(cid:211)@fl(cid:158)@_ " U#$./0,M1$ " fi?˜"hB(cid:239)“«# " "$”a%#$,’#$$ " $&%=(cid:151)&%£(cid:224)(cid:148)(#⁄-”i”.# " #$Dw˚(cid:201)o&–4()ł#$)*~$ " "$b(cid:222)I@(cid:158)@?TU!D(cid:201)%&d"# " !01=>" " $!%Ed“m“Œfiø,h#(cid:149)Y!,(cid:215)d"—(cid:226) " ",h#(cid:149)Y«?B˙ChB(cid:158)@)*«!89m“Œ? ”aTU#$(cid:150)(cid:149).‘E%ˆæTU#$./0 " " 67)e(cid:209)•u?# ,M1$ " " $"%˝G1289>?gP!¥ƒ(cid:244)ı# !01?>" " " $#%˝(cid:133)&(cid:127)(cid:128)89!(cid:219)(cid:220)”g(cid:158)@˙(˜?67 ˆæTU#$./0,M1$ " " !01EF" "4•!m“(cid:223)?I·d“~«·~„fi˜(B˙C(cid:158) " "@(cid:143))*«# G#7QIJ " " $+%m“(cid:223)(cid:158)@~!(cid:239)(cid:240)”+(cid:143)•u!(cid:239)(cid:240)¤t• %¨(cid:229)(cid:201)/^&$—ª(cid:158)@gP&¥ƒ?@/!˝(cid:146)" "u˜’ §(cid:219)@¤?i¸‰¿'!(cid:158)@ª(cid:243)"“«_% " " &+t‘~lD(cid:133)‘&m“@?67•(cid:143)!m“@ +.0(cid:215)q(cid:226)?(cid:158)@gPh'!(cid:219)(cid:220)(cid:221)3‰(cid:219)(cid:220)" " ?@A"(cid:159)˝"˜(?67!yF(cid:128)(cid:149)?!«!yF(cid:128)(cid:149) ¿(cid:192)}m(cid:157)?yu¸‹(cid:152)c„/ " " ?(cid:176)“¤t•# K#&LH- " " " $%%=(cid:151)&%£(cid:224)(cid:148)(+⁄d"~…?-”i”.# !$(cid:153)"(cid:128)(cid:149)?(cid:158)@!a(cid:213)(cid:158)@?’(!D(cid:201)%£ " "M#UVT% (cid:224)(cid:148)(#⁄d!?y…# " " =(cid:151)(cid:150)(cid:254)i(cid:148)!##Æ# $!%(cid:210)5&89yu?(cid:176)C!›‡(cid:176)C?3-!".>" "W#@NOP -!.)(cid:238)(cid:226)(cid:158)@?’ " " (cid:127)(cid:128)qߢ?&(cid:151)!ºt(cid:239)(cid:240)(cid:252)(cid:253)’ (cid:176)C3-!".fi˜(B˙C(cid:158)@#*9>-!.# " " !0123" %¨12&+?67!(cid:158)@(cid:176)C# " " $"%%¨(cid:144)(cid:201)(cid:176)C3-!.(cid:158)@>-#.# " ! " " ! q?(cid:176)Cl)e(cid:209)(cid:158)@?’ " " ! (cid:176)C3-!.fi˜(B˙C(cid:158)@&*9>-#.# " " ! $#%%¨(cid:144)(cid:201)(cid:176)C˚-#.(cid:158)@>-&.# " $!!!! " ! 5(cid:223)hE(cid:211)i(cid:211)!(cid:176)C3—¸‹’ )fi…j˜(cid:158)"!""#!ST-UV!("!"" !01CD" "(cid:240)^?’ " qrs!(+tu#%&„v„’‚'“(cid:221)´v!+ " +$˝(cid:133)^(cid:228)# " #&d$ " (cid:219)(cid:220),^ij(cid:158)@I@˙!bL[´ø¢_fi… " " !9:;<" j˜!B(cid:239)(cid:240)hB!(cid:158)@'˛«!x(cid:221))(cid:158)@?m[$* " " (cid:231)ªDqjI@0j˜?yF˜!}~(cid:217)(cid:128)#};‚ !$(cid:128)–4()ł(cid:247)_;.TUœ%#&(cid:135)’#" " &4(cid:239)#$)*~$ "L^˜)+!()+·d]()!˜)+‰˜(?(cid:181)¶‰˜) " "$*+TU.#$(cid:150)(cid:149)(cid:134)(cid:242)o,.,%xyzC">˜(?(cid:181)¶E_x)+##(cid:231)^˜*+!(*+·d] " .(cid:228),(cid:128)(cid:129)(˚9#$–C˘0.†¨%’¶+z.(cid:224) "(*!˜*+>˜(?(cid:181)¶‰˜*>(?(cid:181)¶xE_!„ " Æ$ " )###}~(cid:231)E)+*+(cid:217)e¢(cid:212)# " " !01=>" " %$Ø˛%£(cid:224)d#~…?-”i”.# " M#UVT% –4()ł(cid:247)_;.TU%#&(cid:135)’#$" " )*~$ " =(cid:151)(cid:150)(cid:254)i(cid:148)+#&Æ# " " (cid:148)&Æ!*&+(cid:127)(cid:128)|(cid:130)”g(cid:139)i¥I@-(cid:158)@y !01?>" " "ÆI@.?T˜#qzI@fi¢(cid:220)?0•(cid:158)@iø? –4()ł(cid:247)_;.TU%#&(cid:135)’#$" " “«!(cid:192)‰(cid:155)(cid:212)I@2H#,%&˙!(cid:236)(cid:237)L*&+^ )*~$ " " D«jI@?I·yÆ(cid:160)!´ø0•(!(cid:231)*&+O(cid:215) !01EF" " " "qjI@,(cid:158)@(cid:128)(cid:148)0(cid:223)Dg(cid:239)(cid:240)gP!”gqz-(cid:158) G#7QIJ " "@yÆI@.?T˜#x(cid:236)(cid:237)L‚&+8(cid:131)iŒº$‚ %¨(cid:229)(cid:201)n(cid:158)@WXD?:–I»# " "tqzI@?(cid:140)(cid:149)º%SqzI@º(cid:236)!*&+^(cid:247)v &+¡¢#%¨(cid:209)˙(cid:181)¶&qz:–?I»„)" " DI·yÆ(cid:160)~´øqzI@?0•(!(cid:231)n(cid:159)wC `n(cid:158)@WXD(cid:212)?#(cid:159)(cid:151)O(cid:148)(cid:216)WXi†:–?I" " „(cid:128)I@º(cid:236)S(cid:222)ºYEFI@?0•(!(cid:231)\](cid:158) »»’ (cid:217)(cid:218)qߢ!(cid:219)(cid:220)(cid:221)i¢(cid:212)zWX¨!,h#(cid:149)" " @# " Y`n(cid:158)@?(cid:156)"WX:–?I»# " "W#@NOP K#H@&L " " (cid:127)(cid:128)qߢ?&(cid:151)!ºt(cid:239)(cid:240)(cid:252)(cid:253)’ (cid:229)(cid:201)d## " "!0123" ,h#(cid:149)Y^Dm“@)(*fi˜(B˙C(cid:158)@" " ! )*9~?I@# " " !$(cid:229)(cid:201)h#I!‰&+i¢`´^I?[r# " ! " " ! "$&+,h#(cid:149)Y(cid:148)FØ˛# " " ! #$V<(cid:229)(cid:201)!¥ƒ^(cid:228)# " $"!!!" ! ‡8&‹‡(cid:127)(cid:212)(cid:229)(cid:201)i$º?V<(cid:129)(cid:211)(cid:211)º)(cid:238)"!#"#!ST-UV!("!#" !01CD" " "$˝Gt‘¥ƒ(cid:213) vw" "˚º(cid:236)4n(cid:158)@!ł[B(cid:138)»(cid:159)##!(cid:231)B$» " (cid:144)(cid:145)zC.(cid:146)(cid:147)(cid:128)(cid:129)$ "(cid:159)!#* " " !01=>" " $˚º(cid:236)[LB(cid:138)»(cid:159)+#!(cid:231)BY»(cid:159)!#* " S«$%#G(cid:253)˘W%-,TU.(cid:157)¨(cid:135)#$.(cid:150) " %˚º(cid:236)[LfiœY“?(cid:130)˜‚˙C(cid:158)@)*9!(cid:231) " " (cid:149)«/$ "B(cid:138)»(cid:159)"## " " +$º)(cid:127)(cid:128)(cid:239)(cid:240)h(cid:228)(cid:213)<8Æ?!(cid:192)tk(cid:137)?7 !01?>" " " "»»’ S«$%#G(cid:253)˘W%-,TU.(cid:157)¨(cid:135)#$.(cid:150) " " M#UVT% (cid:149)«/$ " " " =(cid:151)(cid:150)(cid:254)(cid:150)(cid:148)!##Æ# !01EF" " " "W#@NOP G#7QIJ " " (cid:217)(cid:218)!5&(cid:220),˘zYEhHV"Eh<=!i¢ !$(cid:210)5&(cid:220)nijm“@,h#(cid:149)Y~C~O!" " "Ø˛(cid:143)I@,h#(cid:149)Y?•¡(cid:128)(cid:148)#—(cid:240)!(cid:127)(cid:128)qß 66i$(cid:239)(cid:240))»(cid:159)"(cid:239)(cid:240))(cid:158)@’ " " ˘?&(cid:151)!ºt(cid:239)(cid:240)(cid:252)(cid:253)’ "$&+,h#(cid:149)YUV¥ƒ!(cid:129)XYu(cid:229)(cid:201)# " " "!0123" #$(cid:217)(cid:218)(cid:221)[(cid:219)(cid:220)i¢`n<&(cid:156)"\i¤b(cid:222)" " " ! I@?•¡# " " ! K#&LH- " " " ! (cid:229)(cid:201)d+# " " !$(cid:210)5&(cid:220)89d+h#(cid:149)Y?I†I!3(cid:148)i" ! " " ! †I>(cid:148)(cid:150)†I)e(cid:209)•¡?’ $#!!!"& -’.78(98 ! !0456" "#$%&’(PQ&5(cid:137)(cid:216)(cid:137)-Ø"/(cid:228)!d(cid:137)(cid:216)(cid:137)-Ø"/(cid:228)!(cid:137)-Ø/|H;[(cid:237)(cid:239)|-Ø(cid:228)?;[ øv‘”>(cid:137)-#%a0L&(cid:151)5(cid:137)(cid:216)(cid:137)-Ø"/(cid:228)!a(cid:213)E5#6?-EØ"/?[a!‚d(cid:137)(cid:216)(cid:137)-Ø"/ (cid:228)?&(cid:151)pg»(cid:127)*(cid:231)&(cid:151)d(cid:137)(cid:216)(cid:137)-Ø"/(cid:228)!(cid:181)˙@¡?(cid:134)O!>d(cid:137)(cid:216)(cid:137)-@¡˛5(cid:137)(cid:216)(cid:137)-(cid:231)X[!@ ˛(cid:157)"?(cid:137)-Ø"/;[?QR*}~&(cid:151)(cid:137)-Ø"/|H;[S>|-Ø(cid:228)?;[øv‘”>(cid:137)-!‡·(cid:137)- ;[?Ha(cid:147)S….(cid:147)#%a(cid:133)H&+?+.(cid:140)(cid:130)!‡n(cid:143)&+(cid:154)(cid:155)ab?&(cid:151)$a!*&+(cid:127)(cid:128)X[(cid:213)" WX(cid:137)-Ø"/(cid:228)X[?h(cid:228)# !01?>" (cid:137)-Ø/|H;[0?(cid:127)(cid:137)# !@AB8" ¯(˘˙ 5(cid:137)(cid:216)(cid:137)-Ø"/(cid:228) !!!!!!!!!!!!!!!!!!!!!!!!!!!!!!!!!"˘˙ d(cid:137)(cid:216)(cid:137)-Ø"/(cid:228) !!!!!!!!!!!!!!!!!!!!!!!!!!!!!!!!!"˘˙ (cid:137)-Ø/|H;[!!!!!!!!!!!!!!!!!!!!!!!!!!!!!!!!!!#˘˙ (cid:238)(cid:226)(cid:127)(cid:156)}&!!!!!!!!!!!!!!!!!!!!!!!!!!!!!!!!!!!!!˘˙ $$!!!!$ Z-[-’7$98 !!"#!W@X@*Y#ZG!!" !01CD" " # ! (cid:226)l>?’ $R‚ S ?(cid:137)(cid:216)E5!x(cid:221))¢(cid:220)?(cid:137) " ( ( qrs!()#)*tu!%&„v„’‚'“(cid:221)´( " -#6E5!<(cid:237)(cid:236)(cid:237)denIj(cid:137)´EØ!(cid:137)(cid:216)4 !!#"d$ " !9:;<" "•%‡8&º(cid:223)¯DX[(cid:128)(cid:148)»’ " # ! #/! + ! !0‡zCS«ˆ¯(cid:155)(cid:156)XAYA+Z#[H.i" (cid:223)(cid:224)& / - - - ( ( ( ( " ^H†%(cid:239)(cid:128)V¨H†7£>(cid:246)i^$ " " $+%`n˘(cid:181)(cid:144)(cid:201)Y…?X[(cid:128)(cid:148)& "$xyzC•(cid:201)6.V¨#˙¨(cid:128)(cid:129)(xyzC" .(cid:140)”#&’(cid:128)(cid:129)(xyzC.2(cid:253)z“(cid:128)(cid:129)$ " " #$Zd+zFC˘.(cid:181)¡$ " !01=>" " " XAYA+Z#[H.i^H†$ " + ! 89I(cid:236)(cid:237)=D(cid:133)(cid:230)) !x(cid:221)) #›(cid:127)&X[ !01?>" " ( " " ”aA+Z#[H.^”$ (cid:133)(cid:230)Qˇ(cid:137)?[ˇ˛}(cid:154)(cid:137)-# " !01EF" " $%%(cid:127)(cid:128)(cid:213)7YÆ!OiO(cid:137)-Ø(cid:228)?’()(cid:239) " G#$%IJ (cid:240)!(cid:238)(cid:226)X[5(cid:137)(cid:216)(cid:137)-Ø(cid:228)# " !$(cid:237)L# " ˝(cid:133)&(cid:137)-Ø(cid:228)?’(‰|-Ø(cid:228)E5!„)u(cid:201) # ">Ij-H(cid:129)˛ij-?;[#,X[5(cid:137)(cid:216)(cid:137)-Ø $!% ?(cid:137)-#6)$!!%!¢t$!!%jq(cid:226)?" + "(cid:228)˙!(cid:137)(cid:216)4•!ł>(cid:137)´EØ# (cid:137)-#6# " #$[r(cid:142)(cid:142)wææ'˘(cid:143)'˛Œ“!(cid:238)(cid:226)(cid:210)[ " $"%$!!%j ! ) ’ ! % ˙t$!!%j ! # " †’ ‚(cid:239)(cid:240)’ ( ( !" !" " $!%&+O(cid:210)†(cid:129)X[# ! + " $#%#j )$!!%! )+j$!!%# $"%(cid:210)&+(cid:244)ıX[(cid:128)(cid:148)# ( ’ " " # ! #6! " ! (cid:210)&+(cid:219)7Y…0Æ# 6 - - - " ( ( ( ( + "$(cid:210)&+(cid:211)i(cid:211)|-Ø/(cid:228)?(cid:127)(# " $#%‚(cid:239)(cid:240)n/(cid:228)X[’ (cid:137)-/(cid:228)?’(‰|- %¨¶˙&(cid:219)(cid:220),m(cid:129)(cid:130)?˙fls(cid:140)&(cid:128)(cid:143)5(cid:137) " "/(cid:228)E5»’ (cid:216)(cid:137)-?Ø/(cid:228)!(cid:217)(cid:218)qߢ!(cid:219)(cid:220)9:&(cid:151)qj’" $+%ºQ(cid:211)i(cid:211)5(cid:137)(cid:216)(cid:137)-/(cid:228)?X[h(cid:228)»’ (# " "$(cid:137)(cid:216)4•!ł>(cid:137)´E/% K#&LH- " +$‹Qni&˙gQD(cid:238)(cid:226)X[5(cid:137)(cid:216)(cid:137)-Ø (cid:229)(cid:201)d! " "/(cid:228)’ $5(cid:137)(cid:216)(cid:137)-EØ/!(cid:137)(cid:216)4•!ł>(cid:137)´EØ !$89I!º„(cid:156)(cid:145)(cid:143)…z-&¯¿’ "/#›(cid:127)!X[(cid:133)(cid:230)Qˇ(cid:137)?[ˇ˛}(cid:154)(cid:137)-% # " $>iŒ“»V(cid:137)˛(Z!(cid:142)(cid:142)˘(cid:143) Œ“!ææ M#UVT% ( " " !$%£(cid:224)(cid:148))*⁄-”i”.# ! ˘(cid:143) Œ“% " ( " "$=(cid:151)(cid:150)(cid:254)m(cid:148)!#"Æ# "$[r(cid:142)(cid:142)Sææ¯˘(cid:143)'˛Œ“!(cid:238)(cid:226)(cid:210)†’"W#@NOP " ‚(cid:239)(cid:240)’ (cid:127)(cid:128)qߢ?&(cid:151)!ºt(cid:239)(cid:240)(cid:252)(cid:253)’ " # ! "!0123" $!%&+(cid:134)(cid:243)(cid:129)(cid:219)7& / !u(cid:201)>Ij(cid:137)-H ( ( " ! " (cid:129)¢(cid:212)!<(cid:237)nØ(cid:228)X[# " ! $"%ºQ[D(cid:133)(cid:230)»’ (cid:238)(cid:226)O?’ " ! " # ! ! ! + )#j ! )!j !H¢(cid:212)x(cid:221)) # " ! ( ( ( ( ($%!!!" ! $#% # / ! ?S) + !‚(cid:239)(cid:240)(cid:137)(cid:216)¤•!(cid:137)´)(cid:238) " ( ( ( "!""#!W@X@*Y#ZG!"" !01CD" " #$(cid:148)%"’Æ# " qrs!)!#)"t'“(cid:221)´(!##!!d$ " `n(cid:217)Ø(cid:217)/(cid:156)"(cid:213)<|‘8Æ?=(cid:151)!k0(cid:148) " !9:;<" "%$#%Æ)8Æ4´ø?¸ˆÆ(cid:221)#˚](cid:137)-¶c(cid:228)(cid:201) " !$S«'“%‡zC>vw(cid:128)(cid:143)7£‹'.>(cid:246)"(cid:213)&(cid:151)!'-&+4(cid:223)X[E¿?(cid:151)Æ!<(cid:237)!F‡(cid:201) " XAYA+Z[H.i^%(cid:216)(cid:217)XAYZ[H.i^ "&+!‡D?8ÆR(cid:204)]n(cid:137)-Ø"/(cid:212)X[?# " 4H$ " +$(cid:148)&Æ# " " (cid:217)Ø"(cid:217)/?›fi=(cid:151)![rPP(cid:242)k{o´{Ø "$7£A@,a›¨XAYA+Z[¯V^a " b.o8cd$ "˛#y]&(cid:151)t¥(cid:238)?&+!(cid:236)[r(cid:137)(cid:220)¯D˚(cid:137)(cid:128) " #$(cid:128)–abcd.«/0%>(cid:246)(cid:230)N”#(cid:230)(cid:137)(cid:138) "(cid:148)!y]&t'R?&+!(cid:236)de¯D(cid:133)(cid:230)# " .(cid:151)W%xyzCabcd.(cid:128)(cid:129)$ " %$(cid:148)(Æ# " !01=>" " HHFn5(cid:137)(cid:216)(cid:137)-w›(cid:159)˝S5(cid:137)(cid:216)(cid:137)-Ø" " "/?(cid:156)"(cid:212)(cid:213)<8Æ?=(cid:151)#†(cid:213)˙!F¥ƒ&+0 7£a›¨XAYA+Z[V^ab.o8c " "?'ª(cid:213)Æ(cid:134)o!FCDn45?h(cid:228)w›Ijd(cid:137) d$ " " (cid:216)(cid:137)-?(cid:159)˝# !01?>" " " &$(cid:148))Æ# 7£abo8cd$ " " (cid:137)-(cid:217)Ø"(cid:217)/?¸ˆ(cid:221)=(cid:151)#·(cid:181)S8Æ5˙ !01EF" " " ¸ˆ#=(cid:151)˙!!‡$&+(cid:153)(cid:214)nÆ!=@fl-t—G G#$%RJ " " (cid:137)(cid:216)E5?(cid:137)-’ 0t—j’.s~(cid:231)G˛45?[† Yߢ(cid:219)(cid:220)&(cid:223)(cid:143)5(cid:137)(cid:216)(cid:137)-?Ø(cid:228)S/(cid:228)!Q" " \]X[#"‡D[r&Ø(cid:228)$/(cid:228)%[†¯—j!k0 (cid:211)(cid:211)(cid:238)(cid:226)X[»’ X[˙F›(cid:127)z(cid:239)(cid:240)’ $5(cid:137)(cid:216)(cid:137)" " (cid:217)Ø"(cid:217)/0¯—j# -EØ/!(cid:137)(cid:216)4•!(cid:137)´EØ/#›(cid:127)!X[(cid:133)(cid:230)Q" " ’$(cid:148)!*Æ# ˇ(cid:137)?[u˛}(cid:154)(cid:137)-% " " ¨+i¢¸-[†e(cid:204)˝˛.# K#c(cid:131)T% " " ($(cid:148)!!Æ# " =(cid:151)(cid:150)(cid:254)m(cid:148)##!!Æ# " %¨(cid:236)(cid:237)n(cid:128)(cid:149)I(cid:212)<=&+a(cid:213)Æ(cid:127)# " !$(cid:148)#Æ# " M#@NOP " ! 5(cid:137)(cid:216)(cid:137)-Ø/(cid:228)?•†=(cid:151)#†¨$!!%6 " !" (cid:127)(cid:128)qßfi(cid:151)˘!ºt(cid:239)(cid:240)(cid:136)?(cid:252)(cid:253)’ " " - !! ! ’ 6$!!%- # ˙!F*&+(cid:211)i(cid:211))i2(cid:239)(cid:240)" !0123" !" % % " " ! ¿(cid:192)\]X[?# " " ! "$(cid:148)+Æ# " " ! [r&+(cid:219)[D0[†?}~(cid:133)(cid:230)(cid:129)&’(cid:237)˙(cid:138)" " ! ~?h(cid:135)0#5Æ=(cid:151)(cid:215)?)[&+›(cid:127)X[(cid:133)(cid:230)Q" ˇ(cid:137)?[u˛}(cid:154)(cid:137)-# $&!!! " " !"$ \-[-’7$98 !!"#(!<(cid:237)>Z» ˆ˜«/$ " ! " ! ! ! " "V(cid:137)˛(Z!q(cid:226) •˛ !<(cid:237) / - / - "$(cid:216)(cid:217)\AYA+Z#[H.v'i^4H,(cid:210)" + ( ( + ( ( " ^4H%¶7£\>(cid:246)i^,(cid:210)^$ # " # ( !01=>" " " ! ! \AYA+Z#[H.i^H†$ "(cid:127)(cid:128)X[ / !‹(cid:212)(cid:211)i(cid:211)(cid:137)(cid:216)45?Ij " ( + !01?>" " (cid:137)-(cid:238)(cid:226)EØ’ $L(cid:127)(cid:137)!(cid:231)EØ% " ”a\AYA+(cid:133)(cid:128)(cid:253)(cid:254)§Z[.1*$ " $+%=(cid:151)&%£(cid:224)(cid:148))#⁄-”i”.# " !01EF" " "$%&d!$"% " G#$%IJ $!%D(cid:201)-&8Æ!&+(cid:210)†X[# " !$X[$(cid:210)0Æ# " $"%(cid:210)i(cid:140)&+(cid:211)i(cid:211)X[(cid:128)(cid:148)# " " / # ! % 6 " ! ) 6 # ! % / # " $#%ƒ;(cid:218)o!‡$&+›(cid:127)(cid:224)¯#†# ’ ’ ( ( !* !* !" !" " !) # !) # !) & !# (cid:211)i(cid:211)5(cid:137)(cid:216)(cid:137)-Ø"/(cid:228)?X[(cid:228)Z# " +* , "* ! +* 6 "* - +* 6 +* - +* " "$(cid:127)(cid:137)# " $+%(cid:133)HX[(cid:128)(cid:148)!(cid:211)(cid:211)d(cid:137)(cid:216)(cid:137)-/(cid:228)?X[h " ! # # ! % ! % # (cid:228)’ $L(cid:127)(cid:137)!(cid:231)E/% S ! S ! S ! S " + % % # ( + & !* " #$(cid:134)(cid:135)d(cid:137)(cid:216)Ø"/(cid:228)?X[h(cid:228)# (cid:211)i(cid:211)(cid:127)(cid:137)?i2F›(cid:127)?8Æ# " " $!%d(cid:137)(cid:216)Ø/(cid:228)?X[h(cid:228))(cid:239)(cid:240)’ Yߢ(cid:219)(cid:220)&(cid:151)(cid:143)5(cid:137)(cid:216)(cid:137)-Ø/(cid:228)!(cid:217)(cid:218)qß" $"%(cid:137)-Ø/(cid:228)?(cid:130)[h(cid:228)F[t…z’ ¢‰| " ˘(cid:219)(cid:220)i¢(cid:212)&(cid:151)d(cid:137)(cid:216)(cid:137)-Ø/(cid:228)# "-Ø/(cid:228)?(cid:130)[h(cid:228)E5»’ K#&LH- " E5!(cid:236)(cid:237)n/(cid:228)(cid:130)[Ø(cid:228)!D-S/JijØ " !$%&d!$!% "-.*(cid:236)(cid:237)nØ(cid:228)(cid:130)[/(cid:228)!D-´ØY/-.# (cid:229)(cid:201)d!(cid:176)(cid:135)I " "M#UVT% $!%3I0º(cid:156)(cid:145)…z-&¯¿’ (cid:238)(cid:226)(cid:210)†X[’" !$Ø˛%£(cid:224)(cid:148))+⁄-”i”.# " ! ! $ / % " "$=(cid:151)(cid:150)(cid:254)Y(cid:148)!##Æ# ( + " W#@NOP !(cid:137)(cid:216)45?Ij(cid:137)-!Q4QdeEØ!‚(cid:239)" " (cid:127)(cid:128)qߢ?&(cid:151)!ºt(cid:239)(cid:240)(cid:252)(cid:253)’ (cid:240)’ (cid:238)(cid:240)Q’ " "qj(cid:137)-Ø(cid:228)ÆS(cid:128)J&(cid:128)?t(cid:239)(cid:240)45’ " !0123" " ! $d(cid:137)(cid:216)(cid:137)-E؉5(cid:137)(cid:216)(cid:137)-EØt(cid:239)(cid:240)(cid:137)(cid:192)" S(cid:146)(cid:147)’ " ! " (cid:127)(cid:128)¥ƒ(cid:224)Æ!(cid:133)&+(cid:127)">&(cid:236)(cid:237)n(cid:127)(cid:137)?h(cid:228)" ! " ! >qIj(cid:137)-@u˛(cid:137)(cid:216)E5?(cid:137)-(cid:221)(cid:236)(cid:237)deEØ " (cid:143)# $’!!!" ! " $"%,¥ƒ(cid:224)Æ?(cid:128)(cid:148)0!%¨(cid:223)(cid:224)& "!""#L# 7£i^\AYA+Z[H$ " " $"%(cid:211)i(cid:211)&º”g(cid:143)(cid:239)(cid:240)’ !01?>" " ! " $#%OiO&e(cid:230)(cid:148)ijZ˙?-) !(cid:133)(cid:230)(cid:223)(cid:238) 7£#‹'#[˘\†¨\AYA+Z[H.i^ ( " H†>(cid:246)i^$ "(cid:226)’ (cid:181)¶&+/T[i[# " M#UVT% !01EF" " " =(cid:151)(cid:150)(cid:254)Y(cid:148)’"("!*Æ# G#$%IJ " !$d(cid:137)(cid:216)(cid:137)-Ø/(cid:228)e(cid:209)X[’ " !$(cid:148)’Æ# " 5Æ)8Æ4´ø?¸ˆ(cid:147)(cid:151)Æ#=(cid:151)˙!%¨ L(cid:127)(cid:137)!(cid:231)M5(cid:137)(cid:216)(cid:137)-Ø/(cid:228)?X[h(cid:228)\]" "*&+(cid:211)(cid:211)Æ0?s(cid:156)·(cid:181)!s~*&+,YP˝G X[# " 0hE¥ƒ!‡DE¿?-&8Æ!(cid:231)\]?((cid:224)Æ# "$‚(cid:239)(cid:240)”d(cid:137)(cid:216)(cid:137)-Ø"/(cid:228)˙![L(cid:127)(cid:137)’ " " "$(cid:148)(Æ# (cid:137)-#645!4QEØ/# " 5Æ)(cid:137)-Ø"/;[?˝˛#”˝˛˙!*&+ " K#c(cid:131)T% "(cid:131)D8(cid:131)g?(cid:137)-º(cid:236)!5(cid:223)IP(cid:211)(cid:255)(cid:148)(Æ?@† !$X[$…0Æ(cid:129)(cid:130)[# " "\]# " ! ’ % " / !!! 6 #$(cid:148)!*Æ# % ’ ( & " " $!%{#((cid:130)5&D+?(cid:176)–!*&+(cid:242)k(cid:237)¯] (cid:210)&+(cid:223)(cid:144)!(cid:129)(cid:211)i(cid:211))(cid:238)(cid:226)(cid:130)[?# " Xu# " ! # "$(cid:213)h(cid:148)&,/ % - + " $"%%¨(cid:131)DL?·@]XI!¨+¯5Ø˛s] " $!%(cid:210)&+(cid:211)i(cid:211)(cid:238)(cid:240)r,?F’ 12)(cid:239)(cid:240)’ "XI#$(cid:236)n|:(cid:212)˚(cid:213)(cid:229)(cid:201)% " $#%*&+5(cid:223)(cid:190)M(cid:211)(cid:211){#?(cid:133)(cid:230)# # ! " &+(cid:134)(cid:243)~7D&,- 6 !12)Ø--S/ + % " $+%*&+,YP˝G’!12(cid:253)l?-2!‡D " J(cid:139)ijØ-!(cid:192)(cid:236)(cid:237)12_†?(cid:147)V!,h(cid:148)I~5 E¿?-&8Æ# " ! " $%%?((cid:224)Æ#(cid:224)Æ˙!NOiz8Æ*&+(cid:211)i ˙/J # " % "(cid:211)‡D?a˚S(cid:213)7?h(cid:228)# &+(cid:223)(cid:144)!ƒ;(cid:218)o!%¨‘{#†# " W#@NOP " #$=(cid:151)(cid:150)(cid:254)Y(cid:148)+Æ# " 5&(cid:220)!(cid:217)(cid:218)(cid:219)(cid:220)9:&(cid:151)(cid:143)d(cid:137)(cid:216)(cid:137)-?Ø/ " (cid:224)Æ˙!*&+(cid:211)(cid:213)h(cid:148)?i2!(cid:129)‘{(cid:213)h(cid:148)? (cid:228)!(cid:129);nqz(cid:156)"(cid:213)<(cid:143)(cid:213)'+.0(cid:154)#?-&8 " (cid:224)¯#†# "Æ#—(cid:240)(cid:127)(cid:128)(cid:217)(cid:218)?&(cid:151)!º„t…z(cid:252)(cid:253)˜’ " +$=(cid:151)(cid:150)(cid:254)Y(cid:148)%Æ# "!0123" 5Æ*&+LKvX[?y—!(cid:129)>4y?(cid:230)o " ! " (cid:128)(cid:212)!JK&+(cid:153)(cid:214)(cid:209)#?g(cid:151)(cid:210)# " ! " %$=(cid:151)(cid:150)(cid:254)Y(cid:148)&Æ# " ! $!%&+(cid:242)kØ˛!?((cid:224)Æ¥ƒ# $(!!!" ! " $"%%¨(cid:181)¶&+89[†?TU!”guv# " !#$ -’79]I5^ !!"#!@*YZ\1U] !01CD" " (cid:134)(cid:243)&qIª[(cid:228)t(cid:239)(cid:240)45’ …iª(cid:154)fi’ qrs!)’#)(tu!%&„v„’!!d‚'“ " %¨(cid:132)(cid:133)&X[(cid:137)-Ø/|H;[˙(cid:236)(cid:237)(cid:137)¤(cid:127) " (cid:221)´C!!##d$ " (cid:137)x(cid:236)(cid:237)i?(cid:127)(cid:137)\]X[!X[˙(cid:236)(cid:237)12Æ(cid:215)? !9:;<" "T˜S(cid:148)(cid:216)?(cid:176)–….NOh(cid:228)# " !$(cid:223)zC(cid:201)(cid:222)A+Z[]2V^.V^%º, "$%&d!(cid:148)$"%Æ# " ·+Z[]2V^.V^%º§X$ " $!%(cid:229)(cid:201)d!(cid:148)$"%Æ#L*&+=(cid:228)u#’(! "$(cid:223)zC(cid:201)(cid:222)A+Z[]2V^7(cid:139)-vlS "s~(cid:150)¨‡8&!,qj8Æ0>(cid:239)(cid:240)=V#6-!.’ " A%(cid:255)i^$ " " ’ )(cid:239)(cid:240)(cid:127)(cid:134)’ #$xyzC2>5I.i^“(cid:229)$ " "* !01=>" " " $"%(cid:210)&+(cid:210)D[†&!6 !! 6 " (cid:247)!6$ !! / " % "* % "* % (cid:216)(cid:217)A+Z[]2V^.%º,i^4H$ " !01?>" " $#%(cid:176)I(cid:140)&+(cid:223)(cid:144)qIªh(cid:228)?X[(cid:128)(cid:148)# " !! " !! " (cid:223)zC(cid:216)(cid:217)34#5vlSA(cid:192)%34#5Aw" !!6$ "* / % % "!6 "* 6 % SA(cid:192)$ " !! ( "* !! ( !01EF" " -!6$ / % - 6 6 " "* "* "* "* "* !! G#$%IJ " !) ) ( " -!6 - 6 !$(cid:229)(cid:201)iG(cid:151)Æ!"%)/#"6+(!!%&6$+"/#’% "* "* "* " !’(6!)/+"# " - ! - ! &+(cid:242)k(cid:213)7!ƒ;(cid:218)o# " "* "* "$‡8&12Y…(cid:151)Æ!‹Q(cid:211)i(cid:211)|-Ø/(cid:228) " $#%(cid:132)(cid:133)tQ˚[†?X[h(cid:228)&(cid:137)-Ø/|H; " ?;[B(cid:214)’ " [‰|-Ø/|H;[?B(cid:214)E5!x)M(cid:255)3œ` $!%,¤tQ˚?[†˙!e(cid:230)łtØ/(cid:228)![3"(cid:138)?B(cid:214)X[!+t˝Q˚?L[˝Q˚˙…?!(cid:231)[ œ`(cid:138)i?X[# " ˝Q˚%…?# " $"%,tQ˚?[†˙![L[Q˚˙…?# " M#UVT% #$¶˙&—(cid:240)(cid:137)-Ø/|H;[(cid:238)(cid:226)X[˜’ q" !$Ø˛%£(cid:224)(cid:148))(⁄-”i”.(cid:148)!Æ# " (cid:221))(cid:219)(cid:220)(cid:217)(cid:218)[&(cid:151)?’(#$(cid:223)(cid:224)˘Æ% &+(cid:242)kØ˛!ƒ;¥ƒX[(cid:128)(cid:148)"2˜=;[B " K#&LH- "(cid:214)(cid:239)(cid:224)¯:8(cid:176)–# !$%&d!(cid:148)$!%Æ# " "$=(cid:151)(cid:150)(cid:254)(cid:128)(cid:148)!##Æ# " D(cid:201)(cid:176)(cid:135)I(cid:239)u## " $!%(cid:148)!Æ# ! # ! " ˚&+(cid:242)kØ˛!5&¥ƒ"(cid:214)y# $!%&+12dÆ(cid:210)†& / 6 " " !* % $"%(cid:148)"Æ# " $"%89[†&q)ijØ/|H;[?_†*m " !L[D(cid:148)m·~!)'˛(cid:159)# j(cid:137)-)d(cid:137)(cid:216)?(cid:137)-!X[˙Fz3œ`(cid:138)X[*(cid:137)" "Kvqjm“@)(cid:239)(cid:240)m“@# (cid:216)45!X[˙FL(cid:127)(cid:137)# " $#%(cid:148)#Æ# " $#%&+(cid:242)k(cid:213)7# " !bLbt&X[0?(cid:132)˙Mn-!*.(cid:192))n-!.# (cid:148)iª[(cid:228) (cid:148)(cid:150)ª[(cid:228) " "(cid:231)(cid:210)†X[(cid:215)8&(cid:151)˙M‰—(cid:137)(cid:190)—# " ! ! / # 6 ! ! ! / # 6 ! "W#@NOP " !* % " !* % " (cid:127)(cid:128)qߢ?&(cid:151)!ºt(cid:239)(cid:240)(cid:252)(cid:253)’ % # ! % # " " - !* / !* 6 % - !* / !* 6 !* " !0123" " ! ( ! !! ( " - 6 - 6 " !* % !* !* " ! + ! & # " ! - % 6 % - !* - % $)!!! " " ! - # " ! % "!""#!@*YZ^_U] !01CD" " % ! ’ ! " ! " / / !! / / / qrs!)(tu"%&„v„’!"d‚'“(cid:221)´ " & !" !" # ’ % # " M#UVT% C!+#%#’#(d$ " !9:;<" " !$%£(cid:224)(cid:148))(⁄?-”i”.(cid:148)"Æ# " &+(cid:242)kØ˛!ƒ;(cid:218)o!(cid:211)i(cid:211)º)(cid:238)(cid:240)O?# !$(cid:201)(cid:222)†¨ZHV^(cid:129)(cid:139)-(cid:223)vBA+i^_ " "$=(cid:151)(cid:150)(cid:254)(cid:128)(cid:148)+#%"’"(Æ# ‘%¶>(cid:246)A+ZH._‘i^$ " $!%(cid:148)+Æ# "$y162#5I.z““(cid:229)$ " " 5Æ)de;nØ(cid:228);[v(cid:237)L?(cid:151)Æ#=(cid:151) #$xy$%#78(cid:140)”.(cid:128)(cid:129)$ "˙!˚&+(cid:242)kØ˛!s~?((cid:224)Æ#(cid:224)Æ˙!*&+ !01=>" " (cid:211)(cid:211)O(cid:228)#%¨(cid:192)(cid:236)*&+89!=_˚œ(cid:138)I~? 7£V¨ZHV^(cid:129)>(cid:246)_‘i^$ " [†)‰(cid:131)H;[v# " !01?>" " $"%(cid:148)%Æ# [˘V¨V^(cid:129)(cid:223)A+ZHi^_‘$ " 5Æ)(cid:137)-Ø/(cid:228)|H;[?•†=(cid:151)#˚&+ !01EF" " (cid:242)kØ˛!s~?((cid:224)Æ#(cid:224)Æ˙!*&+(cid:211)(cid:211)(cid:134)(cid:243)? " G#$%IJ "(cid:128)(cid:148)# !$X[$(cid:210)0Æ# " $#%(cid:148)’Æ# " "(/#"/’" 5Æx)de;nØ(cid:228);[v(cid:237)L?(cid:151)Æ#=(cid:151) " *0#’/*0%(/*0+" "˙!˚&+(cid:242)kØ˛!s~?((cid:224)Æ#(cid:224)Æ˙!*&+ (0!%/"0%/!0’% "(cid:211)(cid:211)O(cid:228)#%¨x*&+89!=_˚œ(cid:138)I~?[ &+Ø˛X[~!67º)(cid:238)(cid:240)[?’ 12)(cid:239) " †)‰(cid:131)H;[vƒ(cid:201)?TU# " (cid:240)’ " $+%(cid:148)(Æ# "$(cid:237)i(cid:237)# " 5Æ)(cid:181)¶&+b(cid:222);[uv"”(cid:229)&+^¤? $!%!#/’%/"%/(’-$!#/!%/$’%/!% "H(cid:176)‘aQR?(cid:151)Æ#(cid:127)(cid:128)fD?+jt(cid:214)?[†! " *&+,YP˝G0(cid:148)F89"X["^O!(cid:134)(cid:135)Di " $"%’0(/#0)/"0"-#0)/$!/!% " ! ! ! j2[?-&(cid:220)(cid:221) 6 - $’)*%!s~ $#%!0"/!-+0#/! " ’ ’/! ’$’/!% " ! ! ! ! #$(cid:211)i(cid:211)(cid:237)Y?(cid:154)fiX[uvn(cid:229)(cid:216)(cid:238)(cid:240)u(cid:201)’ "Fnqj(cid:220)(cid:221)X[ / / / # " & !" "* !/"/#-!!!! " "Æ?(cid:213)Æ(cid:134)o)& " !/"-!!!!! " ! ! ! ! ¨&(cid:190)¿(cid:219)(cid:220)i¢fi(cid:151)(cid:143)|-$˝-%Ø(cid:228)?¥¡ ! / / / " " & !" "* vS(cid:133)Hv#^i^(cid:219)(cid:220)‚(cid:239)(cid:240)[fi(cid:151)qz(cid:156)"˜’ " ! ! ! ! ! ! ! +&;n](cid:137)-Ø(cid:228)?(cid:154)fi;[# " -$!6 %/$ 6 %/$ 6 %/$ 6 % " " # # + + % " qߢ(cid:219)(cid:220)(cid:221)i¢(cid:212)(cid:152)c|-Ø(cid:228);[v‘”> " ! ! ! ! ! ! ! -!6 / 6 / 6 / 6 (cid:137)-Ø(cid:228);[#$(cid:223)(cid:224)˘Æ% " " " # # + + % K#&LH- " ! " -!6 !$%¨~(cid:216)˙~(cid:229)(cid:201)&˝‘”V4˙!(cid:217)>I(cid:145) % " w›(cid:159)˝?Æ(cid:215)# " - + # " " # " % / / "W#@NOP ’ % % ’ " (cid:127)(cid:128)qߢ?&(cid:151)!ºt(cid:239)(cid:240)(cid:252)(cid:253)’ $ " # / ! + %/ # + " # /$ ! + / # + % " " !\]^_" "$ºQh&¯D7»»’ " A+Z[_‘V^ " #$˝Gt‘# ZH(cid:254)(cid:149)(cid:129))!/"-"/! " +$&+(cid:244)ı&,Z˘0(cid:218)Y--.# " ZH%2(cid:129))!!/""/#-!/!"/#" %$%¨(cid:132)(cid:133)&|-Ø(cid:228);[vy(cid:137)-Ø(cid:228)5(cid:226)(cid:209)"·+ZH.V^(cid:129)•PA+ZHX—9¨$ n#FnØ(cid:228);[v!(cid:236)(cid:237)(cid:133)iz(cid:137)-X[(cid:154)fi# "!0123" " &$|-Ø(cid:228)?;[v(cid:236)(cid:237),(cid:239)(cid:240)(cid:219)_’(cid:133)n’ " ! &+12<&(cid:156)"t‘¥ƒ# " ! &+`´&Ø(cid:228)¥¡v"Ø(cid:228)(cid:133)Hv0? % -!(cid:228) * P !!! " " ! Q(cid:143)|-"˝-!xPQ(cid:143)(cid:137)-# " ! ’$OO=# " !!#"#!‘abc !01CD" "(cid:223)!)>-i(cid:192)(cid:222)(cid:230)(cid:223).=V#6-!.# " qrs!))tu#‚'“(cid:221)´C!)d‚(cid:151)" (cid:148)(cid:150)?(cid:192)´˙łt ! (cid:192)(cid:222)(cid:230)(cid:223)‰ ! (cid:192)J!z•J " " " Wd$ " ! !9:;<" "iÆ!q (cid:192)˙!iÆ)(cid:222)(cid:230)(cid:223)!iÆ)J!<(cid:237)(cid:222)(cid:230)(cid:223) " " !$‹'.(cid:216)(cid:217)A+Z[H.i^4H%(cid:239)(cid:128)7£" ! ! ") (cid:192)!Jx) (cid:192)# \i^,%æ$ + + " "$’¶A+Z[V^–C˘#CB0.:;†" i¯•?(cid:222)(cid:230)(cid:223)‚ ! / ! - # $(cid:192)%!J& ! (cid:192)# " " + + + ¨$ " " #$66q(cid:145)Æ!º(cid:236)(cid:237)(cid:238)(cid:226)(cid:209)(cid:130)&(cid:213) " " ¿(cid:228))(cid:239)(cid:240)’ ¿(cid:228)¤,`n(cid:143)(cid:239)(cid:240)(cid:156)"’ " (cid:148)(cid:149)zC”adD%k(cid:240);<&!’$ "M#UVT% !01?>" " " =(cid:151)(cid:150)(cid:254)(cid:128)(cid:148)&")Æ(cid:239)(cid:134)(cid:243)Æ# k;<&!’$ " !$(cid:148)&Æ# " !01EF" " ! " (cid:148)i?•(cid:143) (cid:192)~!(cid:192)(cid:134)$ (cid:192)(cid:222)(cid:230)(cid:223)* " G#$%b- # # " (cid:220)`(cid:151)(cid:242)(cid:143)!*j˝…P!(cid:220)`˘(cid:143)qz…P?" (cid:148)(cid:150)?(cid:192)´˙łt " (cid:192)(cid:222)(cid:230)(cid:223)‰ ! (cid:192)J!z•J " # # ! ! " !(cid:221)(cid:221)˘(cid:143)(cid:134)$…P? !(cid:220)`S(cid:221)(cid:221)‹˘?…P % + " iÆ!q ! (cid:192)˙! " )(cid:222)(cid:230)(cid:223)! ! )J!<(cid:237)(cid:222)(cid:230)(cid:223)) ! " " # # # '’ " ! $!%&+O”!ƒ;¥ƒ# "(cid:192)!J) (cid:192)# " & $"%¥ƒ(cid:244)ı# " ! ! " ! " ˝`i¯•?(cid:222)(cid:230)(cid:223)‚ / - $(cid:192)%!J& !(cid:220)`˘(cid:143)—j…P’ $>!*j…P»V(cid:137)˛%" # # # & Z!«Z"j!<(cid:237)(cid:220)`˘(cid:143)"j% "(cid:192)# " "(cid:221)(cid:221)˘(cid:143)—j…P’ $!*j(cid:220)`˘(cid:143)"j!(cid:192)" "$(cid:148))Æ# " (cid:134)(j…P!(j…P»V(cid:137)˛+Z!«Z)"j…P! " q)fi(cid:151)"›fi(cid:137)-Ø"/(cid:228)?=(cid:151)#=(cid:151)˙!F (cid:221)(cid:221)x˘(cid:143)"j% "‡$&+4[(cid:229)^!F(cid:230)(cid:231){?…(cid:137)flÆ0?·(cid:181)!ª " $#%(cid:137)(cid:220)#6-!.i(cid:226)»’ (cid:137)(cid:147))>(cid:239)(cid:240)=V#6">(cid:213)Æ?(cid:134)o~(cid:231)X[# " -!.’ " #$(cid:134)(cid:243)Æ# K#&LH- " (cid:181)¶&+,oh@Y(cid:209)z?V⁄=(cid:128)!e$I& " D(cid:201)d#&i(cid:192)(cid:222)(cid:230)(cid:223)!˝(cid:224)•(cid:143)Æ(cid:192)~!(cid:153)lt" " z(cid:226)!(cid:221)ª˜(cid:143)J#(cid:137)l•(cid:143)Æ(cid:192)!(cid:221)DJ¸(cid:143)#˝(cid:224)" " i¯•(cid:143)'˛(cid:192)(cid:222)(cid:230)(cid:223)’ '˛(cid:192)J’ " !$3Æ0º(cid:156)(cid:145)(cid:143)…z-&¯¿’ " "W#@NOP &+(cid:148)˚67!%¨|a# " " (cid:127)(cid:128)qߢ?&(cid:151)!ºt(cid:239)(cid:240)(cid:252)(cid:253)’ ˝(cid:224)i¯•(cid:143)"?(cid:222)(cid:230)(cid:223)# " !0123" (cid:148)i?•?Æ(cid:192)?)(cid:222)(cid:230)(cid:223)# " " ! (cid:148)(cid:150)?•?Æ(cid:192)t(cid:222)(cid:230)(cid:223)!xtJ# " " ! "$(cid:238)(cid:226)(cid:213)7’ ˝Gt‘¥ƒ!x(cid:236)(cid:237)nI(cid:201)u " ! (cid:201)# " %!!!!" ! (cid:148)i?•(cid:143)i(cid:192)(cid:222)(cid:230)(cid:223)?iÆ!x(cid:221)) ! (cid:192)(cid:222)(cid:230) " " " !_‘Vabc !01CD" " $#%(cid:192)ti&?h(cid:228)»’ (cid:238)(cid:226)Œ(cid:131)˙M}˛˜’ qrs!!*"#!*#t(cid:228)@$ " łt«je>(cid:127)(cid:156)?(cid:242)(cid:243)„9:(cid:127)(cid:156)~…?(cid:242) " !9:;<" " (cid:243)!d>?@(cid:127)(cid:156)>‚!!q(cid:226)«je>(cid:127)(cid:156)?(cid:242)(cid:243)„ !$(cid:223)zCS«˜fC˘0.vB_;(cid:127)u%Dw"4Lł¿)}&?h»# " %¨nI(cid:201)?h(cid:228)d8{(cid:229)(cid:201)(cid:143)qªh»!M(cid:255) ˚9h<(cid:151)(cid:146)-‚•=4H–abo8C˘cd0. " ˙M?B(cid:214)!n45?w(cid:221)/ˇ{F(cid:201)(cid:143)«(cid:137)y(cid:136)e (cid:253)¨$ " "$(cid:223)zC’(cid:210)+zFC˘.YZ(cid:181)¡%–C˘0">(cid:127)(cid:156)?(cid:242)(cid:243)S(cid:132)¯(cid:127)(cid:156)?(cid:242)(cid:243)!lDqªh»i¯ †¨>(cid:220)(cid:151)(cid:146)abcd$ "Z[+(cid:137)y# " M#(cid:135)(cid:136)rs #$S«?T.4e(cid:155)(cid:156)(cid:127)&@‘.(cid:128)(cid:129)%xyz" C&’(cid:140)”(cid:128)(cid:129)$ " !$(cid:136)(cid:137)89(cid:201)(cid:127)I!(cid:148)i(cid:137)y˙!t—P(cid:127)(cid:156)’ "(cid:127)(cid:156)Ø~e>(cid:127)(cid:156)?(cid:242)(cid:243)S(cid:242)!¯t'˛P’ cJ(cid:242) !01=>" " !!(cid:127)(cid:156)>—(cid:140)(cid:242)(cid:243)’ (cid:148)(cid:150)(cid:137)y˜’ (cid:148)m(cid:137)y˜’ ‡zCˆ¯N>4A$ " " "$º”g(cid:143)(cid:239)(cid:240)’ «ŁØ!(cid:137)y!(cid:136)e>(cid:127)(cid:156)? !01?>" "(cid:242)(cid:243)P-t(cid:239)(cid:240)uv’ S«?T.4e(cid:155)(cid:156)(cid:127)&@‘.(cid:128)(cid:129)$ " #$ºQ>º?h(cid:228)B(cid:159)(cid:151)opi$»’ !01op" " " ”gi&«ŁØi(cid:137)y!(cid:136)e>(cid:127)(cid:156)?(cid:242)(cid:243)-og "(cid:157) ")ˇ…(cid:127)(cid:156)?(cid:242)(cid:243)S(cid:242)!?(cid:132)-!x(cid:221))(cid:148) !01EF" " ’(cid:137)y(cid:136)e>(cid:127)(cid:156)?(cid:242)(cid:243)-_]ˇ$’6!%(cid:137)y’e> " G#(cid:132)(cid:133)z(cid:134)&RJH@ (cid:127)(cid:156)?(cid:242)(cid:243)S(cid:242)!?(cid:132)-# " ŁI(cid:218)!(cid:142)(cid:142)ææ>#6Ø(!(cid:137)(cid:220)f˝(cid:190)¤7(cid:143)" ”g(cid:150)&(cid:148)’(cid:137)y (cid:127)(cid:156)?(cid:242)(cid:243)S(cid:242)!? (cid:230)Ø!*˝(cid:190),(cid:151)”Œ# " (cid:132)-(cid:221))ij_w-(cid:210)!(cid:127)øf†‚!-"’# " ’ Oº"(cid:236)º#(cid:137)y!(cid:237)(cid:159)"(cid:137)y!(cid:201)Œ(cid:238)(cid:239)Œ!% " ”gm&(cid:148)’(cid:137)y (cid:127)(cid:156)?(cid:242)(cid:243)(cid:132)-(cid:221)) (cid:137)y!(cid:240)º!*(cid:137)y "$"’6!%P# ºQ<˝(cid:190)WXiª}(cid:211)˙?h»»’ "W#‘ars " &+¥ƒt‘"t‘Dh»# !$(cid:228)s(cid:159)(cid:151)„”g(cid:143)qiuv!—(cid:240)%(cid:137)y(cid:236)(cid:237) " ¨&Q5˙\]?‹!(cid:236)(cid:237)5˙\]!q(cid:226)Qß(cid:211)"(cid:127)(cid:156)'˛P’&(cid:137)y"’(cid:137)y˜’ ˙M# " Gæ&+,˝G0\]¥ƒbt!s~(cid:244)ı# " K#&LH- "$e(cid:230)ijFæ˝(cid:242)t%*(cid:140)(cid:242)(cid:243)!MY…?h " !$ijFæ˝(cid:242)e>Næ(cid:230)Ø!(cid:242)!Z[]&E"†!}˛(cid:139)'!˙MQ(cid:127)(cid:156)>«jP’ (cid:230)Ø(cid:127)(cid:156)>!%(cid:140)(cid:242)(cid:243)#(cid:230)Ø(cid:252)(cid:253)iyi\](cid:244)§!«" ‡$&+,};|œ0(cid:192)tj8Æ[(cid:213)(cid:127)(cid:156)~!~…[(cid:238)(cid:226)9:(cid:127)(cid:156)k(cid:137)(cid:242)(cid:243)#R5q "$˝Gt‘&WXij(cid:127)(cid:156)?}&h»!(cid:228)Qß"jh»(cid:192)Z[‹Lßøgij(cid:127)(cid:156)?ƒ(cid:148)(cid:201)(cid:127)I!* " ˇ˙MlQ?@(cid:127)(cid:156)># (cid:242)!S«j(cid:242)(cid:243)„`´e>(cid:127)(cid:156)~!M(cid:255)(cid:238)(cid:226)?B(cid:214) " %¨¢£(cid:176)¶!f&+*ı(cid:216)?b(cid:222)˙M!e&+"(cid:127)(cid:156)~…?(cid:242)(cid:243)#łt(cid:252)#M(cid:255)‹Lßøg?h»(cid:253) t¥(cid:238)!(cid:236)‡(cid:201)&(cid:242)!,(cid:148)i(cid:137)y(cid:127)(cid:156)?(cid:242)(cid:243)x(cid:236)(cid:237)(cid:127)"]!¿Q§>ß(cid:211)˙M?(cid:215)?# " (cid:156)k(cid:137)?(cid:242)(cid:243)#(cid:236)nI(cid:201)?d8@†\](cid:137)fl# X#@NOP " (cid:246)_(cid:223)t(cid:237)$—ª45?h»& " (cid:127)(cid:128)qߢ?&(cid:151)./!ºt(cid:239)(cid:240)(cid:252)(cid:253)’ $!%ijij{(cid:127)(cid:156)!i¯Z[!%(cid:137)y# "!\]^_" " %¨(cid:181)¶&+lDqªh»}(cid:154)#!zsZ[? ¿BC " ˙Mx}!# " (cid:128)(cid:129)$%)I•ZvAD%(cid:243)(cid:254)(cid:139)S(cid:201).EF+7 $"%(cid:137)G(cid:127)(cid:156)#e&»V(cid:137)˛#jG!«G%P!(cid:127)"(cid:192)(cid:229)G9(cid:134)(cid:230)(cid:254)(cid:139)S(cid:201).EF,E3.$+%7*(cid:229) " (cid:156)Ø!%P(cid:138)˛Z[’(cid:137)y*e(cid:230)»V(cid:137)˛%G!«G# (cid:139)!’AD(cid:134)(cid:230)(cid:254)(cid:139)S(cid:201).EF,E3.$+(cid:229)G!’ " P!ZZ[’(cid:137)y*e(cid:230)M$+!+!+!#%(cid:137)˛+G!Z[&"6!"AD(cid:134)(cid:230)(cid:254)(cid:139)S(cid:201).EF,E3.$+."-$ (cid:137)y*e(cid:230)M&!%!+(cid:137)˛#G!Z[&(cid:137)y,, "!0123" " %¨nI(cid:201)?h†d8{u(cid:201)D&+?«ªh " ! »!<=&+X[D " (cid:153)"v(cid:128)]XI?TU!(cid:254)ßv(cid:128)]XI# !01?>" (cid:254)ßv(cid:128)]XI# !@AB8" ¯"˘˙ v(cid:128)]XI!!!!!!!!!!!!!!!!!!!!!!!!!!!!!!!!!!!!!"˘˙ %#!!!!!"#!:defghS !01CD" "ª]XI¢j(cid:140)(cid:229)»’ " qrs!!*+#!*%tu!%&„v„’‚'“(cid:221)´] " &+”%OP(cid:148)˚&‡!%¨˝(cid:133)(cid:129)(cid:223)(cid:224)&v(cid:128)] " " !!#"d$ " XI# " !9:;<" " "$89q†v(cid:128)]XIt…z[$’ " !$56;efghiT%(cid:239)(cid:201)(cid:222)(cid:211)/0$ " &+89~67&(cid:155)Æ")(cid:160)"’(cid:160)"(cid:128)(cid:149)"#6! " " "$Dwz¶HI;efghiT$ " «_# " #$(cid:128){;efghiT0(cid:155)(cid:156)+zcd%X#(cid:219)" #$WXv(cid:128)]XI# " (cid:138)+(cid:138)(cid:150)(cid:220)./0>(cid:246)2”.(cid:140)(cid:141)$ " 3qŒv(cid:128)]XI0l>…z-&¯¿’ $5(cid:223) " +$S«•+(cid:138)._;A@%>vw’¶hi–C " " ¥ƒ!ƒ;(cid:244)ı% " ˘0.DE,(cid:253)¨$ " +$w›·@]XI‰v(cid:128)]XI?d5’ " !01=>" " v(cid:128)]XIQ(cid:216)i@({F(cid:201)-2?Ł/•uu " "v# ¶E;efghiT%(cid:128)(cid:143){T0(cid:213)J+(cid:138)(cid:150)(cid:220) " " %$(cid:137)(cid:192)|‘+.(cid:224)d‘(cid:131)v(cid:128)]XI?*˜’ (cid:135)(cid:136).=V$ " " !01?>" "$)*(cid:137)flI"+P?•(cid:201)I_!%¨(cid:236)(cid:229)(cid:201)E¿I(cid:236)% " " M#UVT% HI;efghiT$ " " !$%£(cid:224)(cid:148)!*%#!*&⁄-”i”.# !01EF" " " " (cid:148)"Æ(cid:254)ßv(cid:128)]XI?h(cid:228)&›˜"(cid:155)-"(cid:217)(cid:128)# G#7QIJ " "%¨(cid:236)˘(cid:181)(cid:144)(cid:201)"*!"6"*!+(cid:129)(cid:254)ß(cid:128)(cid:148)!(cid:231)*&+7 !$%¨(cid:229)(cid:201)d!0!))(6"*"!(cid:129)?$(cid:132)P(cid:219)-" " (cid:136)Ø|(cid:129)(cid:229)(cid:201)¥ƒ# ?]Xu# " " " "$%£(cid:224)=(cid:151)(cid:150)(cid:254)§(cid:148)!#"Æ# "$‡8&q(cid:226)u§(cid:159)(cid:151)(cid:153)‚g»’ ‚(cid:239)(cid:240)’ " "W#@NOP #$¨&(cid:159)(cid:151)‡D(cid:143)(cid:148)(cid:216)?a˚!—(cid:219)(cid:220)(cid:192)(cid:236)(cid:237)n" " (cid:127)(cid:128)qߢ?&(cid:151)!ºt(cid:239)(cid:240)(cid:252)(cid:253)’ (cid:239)(cid:240)h(cid:228)(cid:212)u(cid:201)’ $·@]XI% " " !0123" " +$%¨˘(cid:181)(cid:229)(cid:201)·@]XI!3Y…ºQ(cid:253)l… " " ! z¯¿’ " " ! %¨(cid:181)¶&+bt# " " K#&LH- " ! " " ! !$%¨(cid:229)(cid:201)Ø|?v(cid:128)]XI# " " qj]XI‰·@]XIt(cid:239)(cid:240)45’ % ºQf $ q!!!" !!""#!idefghS !01CD" " #$89w›fi†v(cid:128)]XI‰#†v(cid:128)]XI! " qrs!!*’#!*(tu"‚'“(cid:221)´]!##’" (cid:150)xt(cid:239)(cid:240)45˜’ " d$ &+t‘(cid:132)(cid:133)D&fi†v(cid:128)]XI(cid:236)(cid:237)w›({ " !9:;<" "{w›DIG-2?•u(cid:255)(cid:210)!,ßVfi†v(cid:128)]X " !$56jefghiT%(cid:140)(cid:141)¨jefghiT"I˙![›(cid:127)^DId(cid:129)n45?(cid:128)(cid:149)(cid:137)(cid:147)(cid:217)eu(cid:201) " (cid:224)Æ+(cid:138).«/%’¶jefghiT.>K%(cid:216)(cid:217)H" IG-2?˜# " IjefghiT.4H%(cid:239)(cid:128)(cid:137)(cid:138)jefghiT +$%¨(cid:181)¶&+67%£(cid:224)(cid:148)!*(⁄d"?8 " >(cid:246)_;A@#2”(cid:140)(cid:141)$ "Æ# " "$–•´#A@#HI.˘W0%xyzC$%#"M#UVT% " (cid:224)Æ#A@+(cid:138).(cid:128)(cid:129)%(cid:155)?zC.hi$…$ " =(cid:151)(cid:150)(cid:254)§(cid:148)##’Æ# #$SThi(cid:151)(cid:146)%>vw’¶hiF(cid:156)oC˘. " !$(cid:148)#Æ# " (cid:181)¡%•dzCmFhi˘W."#%-‚FLˆ2(cid:253)" (cid:133)Hp"qI{Y»V(cid:190)-?fi†v(cid:128)]XI!& " (cid:254)(cid:255).D6$ "(cid:151)(cid:137)flfi†v(cid:128)]XIP’?¯¿!3(cid:132)(cid:143)(cid:213)pqI " !01=>" " {?45(cid:190)flT˜!5˙(cid:127)(cid:128)~Ij8Æ;(cid:223)]XI "y(cid:213)<8Æ?Vn#12pqI{?(cid:190)flT˜!NO jefghiT./¤%(cid:216)(cid:217)HIjefghi " "p{w›(cid:209)Hh.?+!#-(cid:254)i.(cid:222)(cid:247)^˙˚q{J T.4H$ " p{/˝!F8(cid:131)iz0i˜?1:# !01?>" " " "$(cid:148)+Æ# HIjefghiT$ " " (cid:127)(cid:128)=Iw›”g-{(cid:146)’#!%2?3"4+» !01EF" " "V4·„,(cid:152)•(cid:129)5?ŁØ(cid:132)Ł·!(cid:246)!#2(cid:190)~4+ G#$%IJ " ?4·Ł!(cid:255)]»6!Ł!’«[w3+?’«7# " !$Yߢ!(cid:219)(cid:220)(cid:153)"(cid:143)v(cid:128)]XI!v(cid:128)]XI " (cid:148)(cid:150)j8Æ)¸ˆ†?!*&+(cid:127)(cid:128)y(cid:148)(cid:216)4·‰» t(cid:239)(cid:240)*˜’ (cid:238)(cid:226)(cid:254)ßv(cid:128)]XI’ " "VF?w›!;(cid:223)>]Xy+.?|‘(cid:176)¶(cid:127)(# &+67!%¨(cid:181)¶&+66# " " #$(cid:148)%Æ# v(cid:128)]XI(cid:236)(cid:237)@fl?u(cid:201)D-(cid:160)?Ł/•u(cid:176) " (cid:136)(cid:137)(cid:229)¸˝Gt‘!12-2(cid:224)!?45(cid:176)–!´ –#,(cid:254)ßv(cid:128)]XI˙[›(cid:127)i›$›˜%"(cid:150)(cid:155)$(cid:155) " " øNn(cid:209)z?]XI!\i¤(cid:146)v·@]XI‰v(cid:128) -(cid:229)%"m(cid:217)$(cid:217)(cid:128)%# " "]XI?45T˜# "$(cid:217)(cid:218)!(cid:219)(cid:220)9:&(cid:151)v(cid:128)]XI?t¿’(#" " +$(cid:148)&"’Æ# $%¨(cid:223)(cid:224)&fi†v(cid:128)]XI% " q"Æ(cid:236)¤7&+V‚˘%˝{## K#&LH- " "W#@NOP (cid:229)(cid:201)d"(cid:176)(cid:135)I(cid:239)Ijv(cid:128)]XI# " " (cid:127)(cid:128)qߢ?&(cid:151)!ºt(cid:239)(cid:240)(cid:252)(cid:253)’ !$q(cid:226)4æ({w›D+P(cid:219)-S(cid:138),P(cid:219)-" " !0123" ?(cid:176)–!(cid:238)(cid:226)w›hfi˜’ " &+(cid:134)(cid:243)!(cid:129)(cid:211)D(cid:236)(cid:237)>Ij#†v(cid:128)]XIH" ! " ! (cid:129)˛ij# " " ! "$¨+¯5Ø˛fi†v(cid:128)]XI!(cid:129)n˘(cid:181)(cid:229)(cid:201) " " ! ]XI# " %¨n(cid:201)x˘(cid:181)fg^I?(cid:128)(cid:148)#$D+ % P(cid:219) % -!!!" ! " S(cid:138),P(cid:219)-?(cid:217)(cid:128)(cid:236)(cid:237)(cid:137)(cid:147)n45w(cid:221)(cid:212)u(cid:201)% "( ’>?@###ABC ! !0456" "#$%&(cid:215)(cid:155))B&+(cid:132)(cid:133)*u?-&(cid:134)O!‡·&+t(cid:134)(cid:137)flS(cid:213)<8Æ?QR#%a0F[(cid:237)-ª ?<.qiUV./‚8;!*&+(cid:127)(cid:128)89"^_"|(cid:130)_h†(cid:146)v(cid:213)<8Æ9(cid:212)?'(cid:226)(cid:147)!,5(cid:157)(cid:158)Y!(cid:127)(cid:128) (cid:134)(cid:135)"‘a?h(cid:228);(cid:223);n*u9(cid:212)(cid:213)<8Æ?t(cid:134)(cid:147)!(cid:146)v-&?:R#%a0?IjdÆfg(cid:143)˝GHV &(cid:151)?(cid:176)(cid:135)![r&+(cid:127)(cid:128)˝G./bc(cid:213)<8Æ?h(cid:228)#%&’(›2;g-&(cid:156)"?JKB(cid:214)!‘{-& (cid:134)(cid:135)?i–(cid:128)(cid:148)!•RJK&+(cid:213)<-&8Æ?(cid:127)"SQR#dÆ?(cid:137)flh(cid:228)h2£--&u.!D˚};>„ P!˚T(cid:142)>i–?-&(cid:137)fl(cid:220)†!JK&+;]b(cid:222)8Æ?(cid:134)(cid:135) (cid:213)<8Æ?'ª9(cid:212)# !9:;<" !$(cid:127)(cid:128)89"^_"|(cid:130)"‘a_./!;(cid:223)(cid:213)<8Æ9(cid:212)?'(cid:226)(cid:147)(cid:239);n*u?h(cid:228)(cid:213)<8Æ?t(cid:134)(cid:147)# "$(cid:146)v>-&,j(cid:155)+.0?”˜Fn!ØOn-&?h(cid:228)(cid:212)(cid:213)<|‘+.0?(cid:154)#8Æ!^¤JK&+ ?Fn(cid:127)"S(cid:213)<|‘8Æ?QR# !01=>" [r&+(cid:140)Q89"^_"|(cid:130)"‘a?(cid:134)(cid:135)(cid:128)(cid:148)!(cid:134)(cid:135)D(cid:213)<8Æ?}*9(cid:212)!<\&+K˛=](cid:134)(cid:243)!; ]b(cid:222)?9># !01?>" ?¶|:!@=(cid:149)(cid:217)<=(cid:137)fl-ª?<.?8Æ# !@AB8" ¯!˘˙ ª?¢ªD(cid:212)!(cid:219)(cid:220)> " cd=N.|—M‚V¨>(cid:220).4Habcd.(cid:230)O q¥8Æ(cid:226)”ª?<#$(cid:223)(cid:224)˘Æ% " M$ " "$(cid:229)(cid:201)d"# " "$˚9(cid:139)+z–˜fC˘0.:;†¨%PQ¨" $!%&+(cid:137)flt‘# " +z.4Hkabo8C˘0._;cd%Dwxy" *&+(cid:237)YP‚ij˝Gt‘!s~>(cid:133)(cid:230)(cid:237), zC.†¨D6,abo8cd.(cid:128)(cid:129)$ "%£(cid:224)!!#⁄u0# " !01=>" " $"%(cid:244)ı¥ƒ#$(cid:229)(cid:201)&+(cid:237)?u#% " ’¶abcd=N.|—M‚V¨>(cid:220).4Ha" (cid:137)˛?Z- «Z?-(cid:160) (cid:138)˛[Æ??- " bcd.(cid:230)OM$ " + $"!"!"!"% # !01?>" " " " $+!+% # ¨>(cid:220).+z(cid:151)(cid:146)4Habo8cd$ " " # $#!#!"% " !01EF" " G#7QIJ " " !!$#%89u#!(cid:238)(cid:226)(cid:137)ªD? ) " (cid:238)?F[(cid:155)R)˚4H#5(cid:181)(cid:181)¢?#(cid:236)˛(cid:252)#(cid:209)(cid:130)"j5(cid:181)»V(cid:137)˛#Z!ªD? P_:<(cid:137)˛#Z*(cid:150))[(cid:137)l](cid:160)» &+(cid:244)ıh»&i¸j´-i-!nTIiI!n "V!Q(cid:216)»V(cid:137)?»V(cid:137)˛#Z!4Q»V(cid:137)?!xF " (cid:218)»Æ# " s(cid:133)'?‰˛?iZE´!#% " $"%(cid:148)Fb(cid:222)!n(cid:218)»ª?(cid:157)"h(cid:228)# " M#UVT% !%¨(cid:181)¶&+b(cid:222)`n(cid:218)»ª?"&I<&(cid:151)?(cid:156)"\](cid:192)]"?…{|a‰fi(cid:151)!<=&+ig{a(cid:213)SWX<&?g N"X[(cid:228)Z"uv(cid:147)(cid:156)"!(cid:133)&+?-&gN"LM8N"]X8N\i¤”(cid:229)!HH;n(cid:156)"?QRSFn(cid:127) "xl>Ł‘!?…§>"&I" (cid:148)F(cid:151)a(cid:156)"!@˛(cid:148)(cid:216)?(cid:153)(cid:156)(cid:133)W# !01?>" (cid:152)flSa(cid:213)(cid:156)"(cid:190)M?(cid:146)(cid:147)S(cid:137)(cid:192)# !@AB8" ¯%˘˙ R-SS-!!!!!!!!!!!!!!!!!!!!!!!!!!!!!!!!!!!!!!˘˙ (cid:137)-?(cid:127)(S(cid:147)V!!!!!!!!!!!!!!!!!!!!!!!!!!!!!!!!!!!˘˙ (cid:137)-?Ø(cid:228)S/(cid:228)!!!!!!!!!!!!!!!!!!!!!!!!!!!!!!!!!!!˘˙ LM‰I@!!!!!!!!!!!!!!!!!!!!!!!!!!!!!!!!!!!!!!˘˙ ]X‰|U!!!!!!!!!!!!!!!!!!!!!!!!!!!!!!!!!!!!!!˘˙ %(!!!!!"#!)*+,* !01CD" " $#%!)V-»’ )H-»’ qrs!!!&t!!d%'“(cid:221)´ı!!#+d$" %¨(cid:176)¶&+fi(cid:151)# " !9:;<" K#c(cid:131)T% " !$(cid:223)zC>vw”a*+F-+.‘E%(cid:216)(cid:217)*" !$¯D#&? vw”a1+,2+.‘E%(cid:239)(cid:128)7£fi" %¨,ƒ;(cid:218)o˙‘{&[MB(cid:214)¯# fl$ " "$3$…YŒº(cid:236)0(cid:153)DmŒ!M[rG˛m6 +$S«j“%(cid:128)(cid:155)(cid:156)(cid:133)R.\4%(cid:239)Z(cid:190)”a$ "-# " !01=>" " *!%!(!’ (cid:236)(cid:209)S”(cid:201)6%U1(cid:236)(cid:231).5(cid:201)%!$ " $!%r- !# " !01?>" $"%q- !# " (cid:130)@,”a(cid:201)6(cid:159)=.(cid:147)6,(cid:181)¡$ " $#%%?S- !# !01EF" " $+%#?S- !# G#-q(cid:137)" " $%%(cid:228))"?S-l)%?S- !# " !0R-SS-# " $&%(cid:228))"?S-l)#?S- !# $!%(cid:239)(cid:240))R-’ (cid:239)(cid:240))S-’ (cid:210)(cid:224)d(cid:211)`# " $’%)""#"%?S- !# e&!",#-+ " #$67$(cid:210)8Æ# #S+)!"?R-!!")#S+?S-#$˚& " $!%(cid:148)s-0!c(cid:143)r-!(cid:134)$?iø)H-»’ " +(cid:224)d(cid:211)`!(cid:247)%¨(cid:224)d&+(cid:211)`% " ‚(cid:239)(cid:240)’ (cid:210)(cid:224)d(cid:211)`# $"%ºyR-SS-(cid:192)t…z(cid:143)(cid:213)’ " $"%(cid:148)s-0!c(cid:143)H-!(cid:134)$?iø)V-»’ %¨(cid:181)¶&+•2(cid:211)>—j8Æ# "‚(cid:239)(cid:240)’ (cid:210)(cid:224)d(cid:211)`# " !ij-?}˝R-)!!}(cid:159)R-)¢"4* " $#% vw”a(cid:239)(cid:216)(cid:217)A+.DE,M1% " %¨‡8& (cid:128)(cid:137)(cid:138)A+.DE,M1abvBcd$ " " $!%(cid:239)(cid:240))fR-’ (cid:239)(cid:240))}(cid:159)fR-’ (cid:238)(cid:226)r "$‹'>(cid:246)QA,SA%56QA#SA.:; "Ij-?}(cid:159)fR-’ M1$ " #$DwU1T(cid:224)FU(cid:151).D6$ " $"%(cid:239)(cid:240))S-’ (cid:239)(cid:240))}˝fS-’ (cid:238)(cid:226)rI "j-?}˝fS-’ !01=>" " &+(cid:224)d67!%¨(cid:176)¶# A+DE,M1.”aFV¨$ " " D˙=(cid:151)& !01?>" " r!"S!("%S#*?}(cid:159)fR-S}˝fS-# xyzC(cid:236)(cid:209)j“F·”.D6,(cid:128)(cid:129)$ " " %$fi(cid:151)ˇ(cid:137)"(cid:127)(cid:137)# !01EF" " %¨‡8& " G#-q!" " $!%(cid:239)(cid:240)(cid:226)”ˇ(cid:137)’ ˇ(cid:137)?12)(cid:239)(cid:240)’ !$fi(cid:151)(cid:137)-?(cid:127)(# " $"%(cid:239)(cid:240))}(cid:154)(cid:137)-’ %¨‡8& " " $#%(cid:239)(cid:240)(cid:226)”(cid:127)(cid:137)’ (cid:127)(cid:137)?12)(cid:239)(cid:240)’ $!%(cid:239)(cid:240)(cid:226)?-(cid:236)(cid:237)n(cid:137)-u(cid:201)’ " &+(cid:224)d67!%¨(cid:209)˙[o(cid:176)¶# $"%º(cid:238)(cid:226)a(cid:213)#6-!.’ " D˙=(cid:151)& " $#%(cid:239)(cid:240))(cid:137)-#6’ (cid:224)d(cid:211)`# " !E$…?(cid:137)-ˇ˛}(cid:154)(cid:137)-# &+(cid:224)d!%¨(cid:223)(cid:224)# " ( !+ "% "+ " !!! !!! !!! # $!!% + & !* !( e& ?(cid:137)-#6) !t$!!%jq(cid:226)?(cid:137)" % $!!% " "E$(cid:210)«G(cid:137)-(cid:127)(cid:137)!(cid:211)i(cid:211)rf(cid:137)(cid:216)?h(cid:228)# -#6# " # " ! % % ’ " S !! S !! S $+%(cid:211)i(cid:211)(cid:137)-‰c(cid:228)?¿(cid:192)# % ’ + !" !" !& " “c(cid:228) " &$fi(cid:151)(cid:137)-S˝-?hu# (cid:223)(cid:224)&“c-,c-- c- " %¨‡8& " "$fi(cid:151)(cid:214)(cid:137)-SD(cid:137)-# " $!%(cid:238)(cid:226)>˝-u˛(cid:137)-’ }~(cid:133)(cid:230)[›(cid:127)(cid:239)(cid:240)’ %¨‡8& " &+67!%¨(cid:209)z(cid:176)¶# $!%(cid:239)(cid:240)(cid:226)?-)(cid:214)(cid:137)-’ (cid:214)(cid:137)-?(cid:159)˝TU) " " $"%(cid:238)(cid:226)>(cid:137)-u˛˝-’ (cid:137)´c(cid:237)(cid:137)(cid:216)c4] (cid:239)(cid:240)’ "˙(cid:238)(cid:240)Q’ $"%(cid:239)(cid:240)(cid:226)?-)D(cid:137)-’ D(cid:137)-?(cid:159)˝TU)" D˙=(cid:151)& " (cid:239)(cid:240)’ " !>*0&"*0*""*0+’"*0!"%u˛(cid:137)-# $#%(cid:239)(cid:240)(cid:226)?-)+(cid:137)-’ D(cid:137)-e(cid:209)u˛+(cid:137)" # !’ ) + " "> " " " u˛˝-# -’ !*!***"% ’ " &+(cid:224)d67!%¨(cid:223)(cid:224)# " (cid:211)i(cid:211)(cid:137)-u˛˝-?—ªT(cid:142)(cid:176)–# " D˙=(cid:151)& K#UVT% " $!%ªiª!(cid:237)i(cid:237)# " %£(cid:224)=(cid:151)(cid:150)(cid:254)(cid:149)(cid:148)%#(Æ# " % # % # ( !! !! M#@NOP ! ! ! ! ! ! " ’ ( + # ) !* !" " (cid:127)(cid:128)qߢ?fi(cid:151)!ºt(cid:239)(cid:240)(cid:136)?(cid:252)(cid:253)’ "!0123" " " ! " ! " $"%uiu!=i=# " ! " % !% ! > " u˛+(cid:137)-# &*!!!" + ( " ! #$fi(cid:151)(cid:137)-?(cid:157)"(cid:147)V# "!#"#!@*-YG+ZG !01CD" " $+%(cid:154)fi;[# qrs!!)t'“(cid:221)´ı!)#!*d$ " |-Ø(cid:228)?¥¡v"(cid:133)Hvy](cid:137)-Ø(cid:228)5(cid:226)(cid:209) " !9:;<" n# " !$>vw”aA+Z[H.DE,i^H†%(cid:128)" (cid:133)Hv&$!/"%/#-!/$"/#% ‹'\>(cid:246)A+Z[Hi^%7£\a›(cid:230)(cid:160)A+Z " " e&$ + / " %/ # ’ ) ’ [H.†¨d$ " + # " "$¶V¨ZH.V^V(cid:129)>(cid:246)_‘i^$ " -$ / %/ !01=>" " ’ ’ ) " " Œ',(cid:144)(cid:145)zC.i^(cid:128)(cid:129)%xyzC.†¨D" !!-!/ ) 6,(cid:128)(cid:129)$ " " !01?>" "!!-! ) " xyzC._^D6,†¨(cid:128)(cid:129)$ "K#c(cid:131)T% !01EF" " !$(cid:219)[$(cid:210)0Æ#$(cid:133)(cid:230)n}(cid:154)(cid:137)-u(cid:201)% " G#-q!" ! + + " + ’ + ! " / ! / ! / ! 6 %¨‡8&,(cid:137)-?Ø(cid:228)S/(cid:228)qi#$0„P" ) ) ’ ’ !% !% % % ’t…z’(’ º&>(cid:143)…z(cid:156)"’ " % # ! ’ ’ % + ! 6 ! / ! 6 ! 6 " !! !! ( ( ( ( ) ) &+678Æ!%¨<=|a# " "$[i[#$Q(cid:154)fiX[?[(cid:154)fiX[% !$(cid:137)-Ø"/(cid:228)?’(# " % ! # ! % % Ø(cid:228)&Ij-H(cid:129)˛ij-?;[# " / !! / !! / /(cid:228)&s(cid:156)IjØ-?S‰k0ijØ-!r(cid:139)i " ’ & !* !% !& !" " ) ’ ! & ’ % jØ-?;[# 6 !! 6 !! 6 " !* !% " !# ) !" "$X[h(cid:228)(cid:247)¤,# " % # " % ! ! $!%5(cid:137)(cid:216)(cid:137)-Ø"/(cid:228)# " ’ / ( / ’ !! & 6$ # / " % " h(cid:228)&(cid:137)(cid:216)4•!(cid:137)´EØ/# " =(cid:151)˙!%¨[¢£˘z!”g8Æ(cid:239)˙[o# e& # : " - #:" "M#UVT% ) ) ) " =(cid:151)(cid:150)(cid:254)(cid:149)(cid:148))"!*Æ# $"%d(cid:137)(cid:216)(cid:137)-Ø"/(cid:228)# " W#@NOP " h(cid:228)&!(cid:127)(cid:137)# " (cid:127)(cid:128)(cid:217)(cid:218)?&(cid:151)!ºt(cid:239)(cid:240)(cid:136)?(cid:252)(cid:253)’ (cid:192)t(cid:239)(cid:240) "(cid:137)(cid:216)4•!(cid:137)´EØ/# "\8!‡D(cid:212)(cid:219)(cid:220)i¢(cid:213)<# e& " : ! - ".+ : !.# - ( : # " " !\]^_" # + !" !" !" !" " A+.ZH,[H $#%(cid:137)-Ø"/|H;[# " Z[H.‘E) !4+Q˚?&M3œ>(cid:138)?B(cid:214)X[# " ZH)(cid:226)(cid:190)+2(cid:239)1v(cid:190)+.V^$ e& % 6 ! / ! —& % 6 ! / ! " " [H)W(cid:201)(cid:226)(cid:190)Z+.,F(cid:211)0v(cid:190)Z+%‰(cid:215)v(cid:190)Z+ & # + & # + .V^$ " - % 6 " / ! - % 6 + / # " XAYA+Z#[H)AY(cid:133)(cid:150)%A¤§Z#[$ & & + & !" !" " $ \AYA+Z#[H)!łSA$"AY(cid:133)(cid:150)% # ! % ’ " !!!!!!!! A¤§Z#[$ - / !!- 6 & + & !" " i A+Z (cid:133)(cid:218)˙X.)œ{Y(cid:139)Z.%ºi^$ " $ & # !* ’ ^ []2 (cid:218)˙X.)ł^˙X(cid:201)9.%(cid:255)^˙ - / - 6 " # !" !" !" !" 4#V^ % X39.$ " ) # # ! "H _‘i^)·+ZH(cid:254)(cid:149)(cid:129)#%2(cid:129)•PA - - - - !" + !" + " !!!! +ZHX—9¨$ "+Q˚?&L[Q˚˙…?!(cid:231)[Q˚%…?#" (cid:254)(cid:149)(cid:129))!/"-"/! " ! ! " %%2(cid:129))!!/""/#-!/!"/#" e& # /$ " 6 + % " " !0123" " " ! " ! !!- /$ 6 % # + + " ! " " ! ! !!- / " # + &!!!!" ! !!- !! " ! !" "!+"#!m vw”a,(cid:216)(cid:217)34’,74’./0$ " %¨`nY…?I(cid:181)¶&+67D& " ”a89:#’:,@:.DE$ " ;(cid:141)-!0"0%-&% +$”a,(cid:216)(cid:217)34’#74’89:#’:¯i" $+%fi(cid:151);(cid:141)#6# ^Pe%¶†¨Pea›(cid:230)(cid:160)cd$ " %¨‡8&(cid:155)n?;(cid:141)#6t…z’ " !01=>" " &+(cid:236)QE<&?;(cid:141)#6„(cid:211)D(cid:212)&kh(cid:159)"k ”a(cid:201)6=.(cid:228)–(cid:181)¡%V¨(cid:134)z(cid:201)6abo8 "h(cid:137)(cid:159)"kh˝(cid:159)"(cid:252)"(cid:253)(cid:252)$2#"12#"32#"4"24%# " cd$ " ¨&i–(cid:176)–$!4"24)n](cid:239)(cid:240)#6’ (cid:133)&+ !01?>" "`´4S24i–n]((cid:141)#6# " ¨&(cid:211)i(cid:211)º<(cid:143)(cid:213)?;(cid:141)#6M?\y# (cid:247)2V¨(cid:134)z(cid:201)6abo8cd$ " !01EF" " +&E¨;(cid:141)#6M?\y)!***# "K#UVT% G#$%b- " !$fi(cid:151)89:;# " =(cid:151)(cid:150)(cid:254)(cid:149)(cid:148)!!#!#Æ# " !$(cid:148)!!Æ# $!%==(cid:138)~?I@!(cid:137)(cid:147))3…jh689> " 5Æ)›fi!h;Soh;u…(cid:141)S;(cid:141)f†? ?’ " "(cid:151)Æ#(cid:224)Æ˙!*&+(cid:231)?(cid:211)(cid:211)u…(cid:141)S;(cid:141)?(cid:146)(cid:147)# " "$(cid:148)!"Æ# " 5Æ)*&+(cid:137)(cid:192)+.|‘!(cid:224)d(cid:211)(cid:211)!32#" " "!12#"!2#?(cid:159)˝(cid:239)!4"!24?J(cid:159)ˇt'˛#=(cid:151) " $"%12º3ˇ…"œ…"Y…=>?I@!Ci ˙!*&+,YP˝G0hE(cid:211)i(cid:211)!s~?((cid:224)Æ# " C!i¯Z[$!!%j˝oh;# ",#6\y¡[Æ(cid:215)?(cid:224)Æ˙![*&+(cid:211)(cid:211)(cid:213)Æ(cid:134) "o# " #$(cid:148)!#Æ# " " 5Æ)t¿!h;?u…(cid:141)S((cid:141)?|‘Fn? " "$fi(cid:151)I@?;/$m% " 8Æ#=(cid:151)˙!%¨[(cid:181)¶&+m@Æ(cid:127)#e(cid:230)&+ $!%(cid:239)(cid:240))(cid:158)@gP’ (cid:224)d(cid:211)`# "4Qd8{=Ds!h;?!"x"·!%¨(cid:236)*&+ $"%(cid:158)@I@}t(cid:239)(cid:240)(cid:226)?TUS(cid:147)V# "M(cid:255)(cid:224)Y?I(cid:154)iŒ(cid:149)viv!==(cid:238)(cid:226)>¢v˛i " jt]?!h;!s~ªªqj!h;?!"x"·(cid:137) #$fi(cid:151)!h;Soh; " $!%(cid:210)&+(cid:211)i(cid:211)!h;Soh;?TU# "(cid:147))'˛!}~(cid:213)<Æ0?8Æ# " (cid:181)¶&+3˜"…"(cid:129)h…›‡# " +$(cid:148)!+#!’Æ# $"%fi(cid:151)u…(cid:141)# " q+Æ(cid:236)¤7&+V‚˘%=(cid:151)# "M#@NOP " (cid:127)(cid:128)qߢfi(cid:151)!ºt(cid:239)(cid:240)(cid:252)(cid:253)’ " "!0123" " " ! !(cid:211)(cid:211)qj!h;«j…?!"x"…(cid:141)(cid:137)(cid:147))' " ! " ˛’ ! " "qj!h;?u…(cid:141))&!!!!# " ! &"!!!" $e(cid:230)qj!h;(cid:215)´¤t]´!—(cid:240)[(cid:240)c… ! " j…?…(cid:141)’ Z[ao?…(cid:141))'˛’ "!%"#!ghEno !01CD" " !$oh;?(cid:219)(cid:221)8Æ# " qrs!!’t!+d%'“(cid:221)´ı!!(#!)d$" n(cid:129)!‚!32?˝oh;B˛ij(cid:129)!‚’?(cid:159) " !9:;<" oh;!(cid:129)Eqj(cid:159)oh;?u…(cid:219)(cid:221)!m…"I…"i " !$S«j“%‡zC>vw(cid:216)(cid:217)hi.DE$ " " …(cid:239)¤t(cid:219)(cid:221)?˝oh;0t'˛N’ " &+(cid:244)ı!%¨(cid:223)(cid:224)& "$xyzC{1]+(cid:138),hi80(cid:213)J=V. " D6,(cid:128)(cid:129)$ " m…(cid:219)(cid:221)?N-&( " #$S«j“%xyzC†¨hiDw(cid:201)6.(cid:128)(cid:129)" I…(cid:219)(cid:221)?N-&!"$’6"% " ,V¨>(cid:220).(cid:151)(cid:146)abC˘0.o8cd$ " i…(cid:219)(cid:221)?N-&$’6"%" " !01=>" ¤t(cid:219)(cid:221)?N-&$’6"%# " " "$fi(cid:151)-(cid:238)(cid:226)(cid:127)(cid:156)}&.8Æ# ‹'(cid:216)(cid:217)L;(cid:181).(cid:201)6,4H$ " " $!%(cid:217)(cid:129)?-§i.ub(cid:223)Y!˝c“de{fg !01?>" " "-mg.&+ehÆ˚#‚(cid:143)Eqj´,(cid:231)Ł(cid:142)(cid:142)"æ •1]+(cid:138).‚”,{hi80(cid:213)J2”.+^ " =V$ " æ"ii"LL"%fS%j$Y(˙M!&j4,i " ¢%!ºEe(cid:209)<˝cWXDn˙}˛?(cid:127)(cid:156)h»˜’ !01EF" " "$(cid:236)(cid:237)^(cid:201)(cid:127)Iu(cid:201)!«(cid:127)(cid:156)ijPZi(cid:137)y% G#$%(cid:138)(cid:139)(cid:140)_( " " $"%&+(cid:242)kØ˛!ƒ;(cid:218)o# !$˘(cid:181)fg%£(cid:224)!!’⁄(cid:148)+Æ# " " $#% &+ØOØ˛!ƒ;(cid:218)o!*&+`´#†v(cid:128)] " " XI?*˜(cid:236)(cid:237)(cid:224)!iG-2?Ł/•u(cid:176)–!(cid:132)fi " †v(cid:128)]XIfi](cid:219)(cid:220)w›IG-2?•u(cid:255)(cid:210)#," " #$fi(cid:151)ª?<8Æ# ßVfi†v(cid:128)]XI˙4R[i›$›˜%"(cid:150)(cid:155)$(cid:155)-" " $!%ª?}*h(cid:228)‹(cid:212)(cid:211)i(cid:211)# (cid:229)%"m(cid:217)(cid:128)!(cid:192)[›(cid:127)^DId!(cid:129)n45?(cid:128)(cid:149)(cid:137)(cid:147)" " $"%i)E:;(cid:137)˛#Z*(cid:150))Q»V(cid:137)?[»V (cid:217)eu(cid:201)IG-2?˜# " "(cid:137)˛#Z!4Q»V(cid:137)?!'?‰˛?iZ[E´!# "$ØOßVfi†v(cid:128)]XI# " " $#%t!%k(cid:247)l!k0ij(cid:247)l!%8S(cid:214)?i $!%%¨D(cid:201)Æ(cid:215)’(# " (cid:226)!(cid:221))Dlw(cid:214)lLi˜#ºQ,(cid:218)»Y4nJK J(cid:129)!#&YZ§^_D " " Æ#?!(cid:221)>DlªD(cid:212)»’!&k˜’ (cid:211)(cid:211)=# ;"S-‰R-?Ehij?¿(cid:192)!(cid:131)H&+?(cid:153)(cid:156)T ˜# !""#!)*+,*!"" "ß’(),&+sWX(cid:143)R-"S-_gN?(cid:157)(cid:158)Y\]?#(cid:136)˘?%&(cid:137)Ij@(cid:137)\]&(cid:148)i@(cid:137)% &rij-?R-?h(cid:228)$(cid:137)IV&(cid:223)nƒHIu(cid:201)ij-?R-*,=(cid:151)?(cid:157)(cid:158)Y*&+&(cid:223)(cid:134)(cid:135)rR-? h(cid:228)(cid:129)”gij-?R-?T˜%!(cid:148)(cid:150)@(cid:137)%&rij-?S-?h(cid:228)$x(cid:137)IV&*&+WXªij-?S -?h(cid:228)*(cid:134)(cid:135)ªS-?h(cid:228)(cid:239)S-?T˜%# "$"!%!#%$" !!"#!"#%-,*-./ !$|ߢ&+(cid:140)Q(cid:143)-89"/T"”guv"(cid:130)(cid:131)uv"lD(cid:133)‘";nuv.?(cid:128)(cid:148)#¶¸(cid:143)&+?&(cid:151) ./!&+?”(cid:229)E)L0pq# "$"ߢ&+?&(cid:151)£⁄`F‡·!&(cid:151)(cid:134)(cid:230)›g# !""#!#-,*-./ !$rsV\!(cid:148)st(cid:159)#"ߢ¸‹!%¨‡8""%?S-?TU!*&+(cid:211)`!˚5(cid:181)D(cid:143)#?S-?T U!\(cid:132)(cid:181)˙(cid:136)˘!¡”(cid:143)&+br(cid:156)"?uv# "$bc(cid:136)(cid:156)!(cid:141)mF/!,%&(cid:136)˘˙!%¨[(cid:181)¶&+(cid:148)Fbr!(cid:127)(cid:128)(cid:219)i(cid:219)!=i=!OiO!(cid:130)i(cid:130)_ wß!x(cid:214)(cid:145)\{*&+(cid:215)‰>&(cid:151)0(cid:212)# #$›fiy=!\i¤(cid:130)(cid:131)#%¨(cid:127)(cid:128)y=(cid:212)(cid:130)(cid:131)(cid:133)‘?(cid:236)S(cid:147)!3(cid:132)(cid:133)&+z¯(cid:133)‘?o´(cid:147)!;(cid:130)>(cid:143) &(cid:151)-&?(cid:224)⁄# &$!!!#$("#)" !!"#!0*+1*!!" %&V-‰H-˙!Lfi(cid:151)(cid:143)R-?gN!s~(cid:231)*&+ªD!#"*0-? { ˛!(cid:132)(cid:157)(cid:192)(cid:223)VDo´Kv# !""#!0*+1*!"" "ߢ(cid:127)(cid:128)fi(cid:151)r-Sq-(cid:212)¶˙(cid:136)˘+++-?rq(cid:147)#,%&0!(cid:219)E%a0?G(cid:229)|‡£W‚&+ (cid:146)£⁄?„H./#&+?&(cid:151)(cid:141)m(cid:147)“(cid:136)(cid:137){{/¢(cid:212)!§>(cid:143)(cid:246)O?%&(cid:215)?!¢>(cid:143)‹Æ}S?%&(cid:134) (cid:230)# *!*+$(,+$ !$*+,#-+,%&’ !!"#!23’-45 !$(cid:136)(cid:137)`n˘(cid:181)\]d8(cid:147)%&!¡”(cid:143)&+?&(cid:151)£⁄#(cid:127)(cid:128)&+/TUV"|U!*&+(cid:148)(cid:216)(cid:146)~! h;?…"(cid:129)"(cid:130)˜(cid:237)(cid:239)!"x"·?TU# "$,-&&(cid:151)./0!HV¥ƒ)&+(cid:253)(cid:153)(cid:156)"?2[h†!,&+t(cid:143)iø?(cid:146)(cid:147)(cid:153)"(cid:190)~!(cid:132)(cid:133)!h ;?TU!,5wßWX(cid:143)˝G¥ƒ./!*&+(cid:136)(cid:137)¥ƒ(cid:148)(cid:216)(cid:242)>?”g# #$,|ߢ? &(cid:151)?(cid:224)⁄S˛(cid:221)(cid:146)!(cid:136)(cid:137);g(cid:143)-(cid:237)&+‚".?%(cid:127)aN# !""#!63’-45 !$Lfi(cid:151)(cid:143)!h;?TU!*&+>&(cid:151)!h;?TU?h(cid:228)t(cid:159)>&(cid:151)oh;?TUY(cid:212)!(cid:133)&+l& lg{WXoh;?TU# "$>^OSb(cid:222)|UNm(cid:133)H!(cid:228)(cid:236)(cid:237)(cid:128)(cid:129)&+?£(cid:136)9>!l*(cid:137)(cid:220)(cid:130)v^O˛}?´(cid:131)!iQ”%(cid:137) (cid:220)?£⁄R!5˙-w›oh;S!h;?d5.?8Æx(cid:221)(cid:132)(cid:133)(cid:132)(cid:213)!}~¨+¯5y(cid:253)l?(cid:156)"\](cid:134)(cid:135)| a# "$*+,#-+,%./0 !!"#!23’+63’-789!!" !$`n(cid:154)_(cid:154)!h;Soh;(cid:149)(cid:150)!(cid:133)&+d8{(cid:146)v>k;I@(cid:229)¸ˇS(cid:229)¸~?•u!t`]&+L MOPQR?JK# "$›(cid:127)(cid:127)(cid:128)89"UV"^O"X["¥ƒ_-&./!(cid:133)&+WX(cid:157)"?-&(cid:156)"SGQ# #$,%&u…(cid:141)X[˙!(cid:133)&+(cid:156)(cid:145)(cid:236)(cid:237)(cid:127)(cid:128)'ªh(cid:228)(cid:213) +.?LM! 2£g|(cid:144)(cid:145)0t¿;(cid:141)S((cid:141)#6?8Æ!>¢(cid:220)V‚%&?(cid:157)(cid:158)# "$;g/ˇ-&+++D-&%&./u#,(cid:153)"2#"12#"32#˙!*&+(cid:127)(cid:128)4~?‹:(cid:146)v;(cid:141)#6 ?(cid:159)˝!@˛0ª;(cid:141)#6?uP!(cid:129)Q"(cid:147)¢!3(cid:132)JK(cid:143)&+^¤?LM8N# !""#!’9+’9:;!"" !$fi(cid:151);(cid:141)S;(cid:141)#6!›fi&+wx0s@˛?uP# "$&+,˘z&(cid:151)0(cid:132))(cid:141)v(cid:148)(cid:216))(cid:156)"?”gx!R‚(cid:137)(cid:220)Z[(cid:237)5(cid:212)(cid:253)(cid:153)˛}?;(cid:130)!3(cid:132)l>(cid:150)¨ S5&?(cid:142)O# #$(cid:127)(cid:128)&+?UV|U./!*&+(cid:156)Q-”-&.?(cid:128)(cid:148)!(cid:141)(cid:142)-&./?(cid:140)(cid:130)!”(cid:229)&+?LMgNS ‘aQR# !#"#!’9+’9:;!#" !$&+F/(cid:140)Q‘¶(cid:128)(cid:148)!`n!h;?;(cid:141)-!.x.·S!h;?(cid:222)…(cid:141)‘¶D!h;?;(cid:141)-(cid:222) …(cid:141).·!,‘Doh;?;(cid:141)-(cid:222)…(cid:141).·˙!(cid:144)(cid:143)‘aQØ˛‘¶#R‚oh;}t!h;? %&;(cid:141)#6(cid:190)M?\y˙!%¨L*&+(cid:211)D(cid:155)n?;(cid:141)#6t…z!(cid:231)n(cid:129)!‚!12?oh;(cid:220)(cid:221)! *&+(cid:211)D¢?;(cid:141)!12(cid:129)!!12‰!32(cid:190)M?¿(cid:192)!3(cid:132)‘¶D!12#-!***32#!(cid:129)nE5?h(cid:228)*&+ ‘¶D!2#-!***12#!s~(cid:132)(cid:133)D&E¨?Ij;(cid:141)#6(cid:190)M?\y„)!***#}~!%¨(cid:192)[E!«#6" …(cid:141)#6";(cid:141)#6\]w›!*&+(cid:156)(cid:145)¢(cid:220)E¨Ij#6M?\y?(cid:146)(cid:147)# !%"#!?9+?9:;!!" !$fi(cid:151)¶˙!L)(cid:181)¶&+ys&?;(cid:141)(cid:156)"\]fi(cid:151)!‚(cid:136)˘?†f¢(cid:129)(cid:141)Vn# "$¯5bc!(cid:127)(cid:128)|:(cid:144)(cid:201)!*&+(cid:146)(cid:156)-((cid:141).S-;(cid:141).qIjgN?(cid:146)(cid:147)‰(cid:137)(cid:192)!(cid:133)&+,(cid:144)(cid:201)|(cid:130)0 ‘¶D-(cid:252).‰-(cid:253)(cid:252).(cid:190)M?\y!}~(cid:127)(cid:128)(cid:181)¶&+nÆ"(cid:137)fl"ØO(cid:213)7!JK&+(cid:148)(cid:216)&(cid:151)S;n<&(cid:156)" (cid:213)7|‘8Æ?QR# !&"#!?9+?9:;!"" ,%&˙!%¨(cid:127)(cid:128)fi(cid:151)a@((cid:141)‰;(cid:141)?(cid:146)(cid:147)‰(cid:137)(cid:192)#(cid:231)(cid:181)˙˘Ær4uZ:;?;(cid:141)!*&+(cid:229)¸t ‘¥ƒ|(cid:130)lD-nJ(cid:228).!q(cid:226)*&+a(cid:213)(cid:143)4uZ:;?r(cid:228)!(cid:129)Qn<&?(cid:156)"(cid:213)<+.0?8Æ!JK &+,|U0?F•QR# &1&2!!!#34 "ߢy!h;Soh;qj#$?(cid:156)"\](cid:143)(cid:192)]|aSfi(cid:151)!(cid:127)(cid:128)|aSfi(cid:151)!>ˇ…(cid:137)G&(cid:151)?(cid:156)"Ø(cid:237)(cid:151)a!Ø(cid:237)(cid:134)(cid:135)!‡D[˜!*&+,fi(cid:151)?5˙!Ø‘=(cid:151)›fi!}(cid:146)§>(cid:143)(cid:246)I?fi(cid:151)(cid:134)(cid:230)# 5678 !$"ߢbLfi(cid:151)(cid:143)oh;?TU!‚b(cid:222)oh;?(cid:219)(cid:221)8Æ”(cid:129)(cid:141)# "$qߢ?%&!‰&+(cid:140)(cid:155)¸?¸}+++(cid:147)h(cid:137)(cid:192),i¢!¡¢&+?£⁄#&+ªm…(cid:219)(cid:221)?˝oh ;,oh;(cid:130)˜Y!t(j#(cid:132)I…(cid:219)(cid:221)!i…(cid:219)(cid:221)S¤t(cid:219)(cid:221)?˝oh;4(cid:216)d8#q˙(cid:209)˙\]'(cid:143);(cid:144) (cid:201)*&+l>(cid:143)d8(cid:146)v!@({ª>¢(cid:220)<,?67Suv!qߢ?%&(cid:215)(cid:155)fi(cid:132)(cid:133)(cid:132)(cid:213)(cid:143)# +!-’./0(12 !$9"%:; !!"#!@*-AB+CD *&+(cid:127)(cid:128)(cid:136)(cid:137)?(cid:148)F./(cid:140)Q(cid:137)-C+?(cid:128)(cid:148)!3(cid:159)(cid:160)?};|d0|;(cid:146)(cid:156)(cid:137)-?(cid:127)(!@˛(cid:137)-? gN#%&0!%¨WX(cid:143)Y“I!oh@I!(cid:128)(cid:149)I_!n'ªh(cid:228)*&+`´#6-!.!(cid:237)(cid:239)(cid:127)(cid:128)-”i”.` ´(cid:137)-#6qIjgN!,%&˙!%¨›(cid:127)EgN3};>„P!(cid:133)&+ie(cid:255){a(cid:213)S>X(cid:137)-gN!wk -(cid:146)# !""#!@*EFG!!" qߢ?2˜)a(cid:213)(cid:137)-‰c(cid:228)?¿(cid:192)!(cid:238)˜)nc(cid:228)(cid:127)(a(cid:213)(cid:137)-(cid:127)(#*&+(cid:127)(cid:128)"ߢ?&(cid:151)!a (cid:213)(cid:137)-‰c(cid:228)?¿(cid:192)!(cid:223)n(cid:137)-(cid:212)u(cid:201)I-Ec?§!Q;n(cid:137)-‰c(cid:228)?¿(cid:192)!(cid:213) - @(cid:133)H!<=&+a(cid:213)qzgN?(cid:127)(!(cid:129)Qo´;n# !""#!H@*+I@*!"" !$-@(cid:133)H!<=&+wWgN(cid:127)(#,%&0!(cid:136)(cid:137);n&}"'(cid:143);˘(cid:181)_!<=&+(cid:150)(cid:151)(cid:238)˜# "$iø[*f&+(cid:136)(cid:137)?|ULM!a‘(cid:212)(cid:134)]|U(cid:129)·]|U!(cid:246)}(cid:146)ˆE‚|U<(cid:209)(cid:130)!,d8"@P ?aoxł)ao!(cid:129)4)&+?(cid:156)"QR!&+łt(cid:156)Q/T"/(cid:219)"/x?(cid:128)(cid:148)!¿Q‡D\](cid:148)(cid:216)?”g" DW!¿Q(cid:136)(cid:137)(cid:130)(cid:131)!lD(cid:133)‘!-(cid:213)<(cid:132)~t(cid:159).?(cid:215)?¿Q§˛# #$9"%>?@( !!"#& !@’!!!*-JKL0!!" !$3&+?(cid:153)(cid:156)”(cid:229)Sst?(cid:157)(cid:158)(cid:156)"\]%&!i¸‹(cid:221)fi(cid:151)(cid:143)§4•?(cid:147)V!‚(cid:136)(cid:156)?&(cid:151)V(cid:143)`´?(cid:152)(cid:201)!&+,~…?&(cid:151)0(cid:221)hLo{12§4•?(cid:147)VS(cid:137)-‰c(cid:228)?¿(cid:192)‘D(cid:137)-?(cid:157)"(cid:147)V# "$*&+¯DiG(cid:159)˝E_?(cid:137)-!(cid:129)OQ(cid:228)(cid:131)`!q(cid:226)?(cid:246)a£⁄(cid:143)(cid:209)H&+?%(cid:127)h(cid:228)!f(cid:143)&+h (cid:159)?b(cid:222)LM!*&+,(cid:148)(cid:216)?LM˙‘(cid:153)!+\!(cid:130)(cid:131)!30(cid:217)(cid:154)D(cid:134)(cid:135)?(cid:155)(cid:139)!”g(cid:137)-?(cid:157)"(cid:147)Vx(cid:221)J >{˛(cid:143)# !""#!@*-JKL0!"" !$fi(cid:151)(cid:148)(cid:156)"!(cid:136)W-(cid:148)(cid:181)(cid:136)?(cid:156)(cid:157)#‚(cid:143)ig{§>-(cid:151)(cid:148)(cid:156)"?(cid:215)?!WX(cid:143)fi(cid:151)(cid:137)-(cid:157)"(cid:147)V?’ (!&+,5(cid:157)(cid:158)YØe(cid:143)y(cid:137)-(cid:157)"(cid:147)V?‚P!‚(cid:181)(cid:136)¢>(cid:143)hg?(cid:129)(cid:141)S(cid:156)(cid:157)?Vn# "$Tx(cid:129)n!,|U0e˙(cid:146)(cid:156)(cid:137)-!,5(cid:128)(cid:148)0!&+,/T?|U(cid:128)(cid:148)0/x(cid:134)(cid:243)!h&{(cid:150)(cid:151)(cid:143)2(cid:238) ˜!(cid:153)l(cid:143)hg?(cid:134)(cid:230)# #$›fi=(cid:151)!_fi0•!,WX=(cid:151)?(cid:128)(cid:148)0!%¨WX(cid:143)NOÆ!(cid:237)LÆ!NN_fi•%&(cid:215)(cid:155)!\(cid:153)'ª @†fg!&+,&(cid:224)?(cid:190)n0&(cid:151)(cid:143)(cid:136)(cid:156)# +$A!9 !!"#!MNO)*!!" ,%&0!%¨2£*&+(cid:140)QR-S}(cid:159)fR-gN?@˛(cid:128)(cid:148)!(cid:127)(cid:128)&+?UV./Q;(cid:223)fR-? |‘(cid:141)(cid:135)!Øey„PgN?a(cid:213)!xt`](cid:230)(cid:158)&(cid:151)h†!fi]&+(cid:127)(cid:128)UVS¥ƒ&(cid:151)!<(cid:237)!&+?&(cid:151) £⁄(cid:154)(cid:155)e0!&(cid:151)(cid:134)(cid:230)xh`F# !""#!MNO)*!"" "ߢ(cid:219)(cid:181)¶&+n<&(cid:156)"(cid:213)<+.0?|‘8Æ!&+?&(cid:151)(cid:141)m(cid:147)›·!˘z(cid:190)n›.r!&+& lLo"(cid:159)|#5%!,&(cid:151)(cid:128)(cid:148)0!(cid:219)(cid:158)](cid:181)¶&+(cid:134)(cid:243)!›2&+M?¥ƒ!*&+n(cid:148)(cid:216)?u(cid:226)u‡(cid:148)(cid:216) ?”g# !#"#!P!@ !$(cid:181)¶&+F/b(cid:222)!*?;&+(cid:127)(cid:128)89"bc"(cid:229)(cid:201)"¥ƒ"˝(cid:133)_./!,u(cid:154)(cid:137)-?};(cid:128)(cid:148)0„P Dˇ(cid:137)?gN#&+x,ˇ(cid:137)?bc&(cid:151)0Eh¥ƒ(cid:143)(cid:148)(cid:216)?O(cid:228)S”(cid:228)#(cid:127)(cid:128)HV¥ƒ<\(cid:143)&+yˇ(cid:137) h(cid:228)?a(cid:213)SWX# "$_fi2˜=(cid:151)›fi(cid:136)(cid:156)!˘z=(cid:151)mn(cid:143)Cy(cid:147)h‘?=(cid:151)Æ(cid:212)›fi<&(cid:156)"# %$B!9 !!"#!MQO,*!!" !$%&(cid:128)(cid:148)0(cid:136)(cid:137);g(cid:143)*&+(cid:148)Fbc?&(cid:151)(cid:128)(cid:148)!(cid:136)(cid:137)”%(cid:143)&+?F;Vn!fS-S}˝fS- ?gN„˚&+b(cid:222)lD# "$‹|(cid:131)`!z(cid:159)(cid:160)(cid:140)Q(cid:143)n(cid:210)(cid:224)(cid:228)ª}˝fS-?(cid:128)(cid:148)~!,T(cid:142)(cid:176)–$ª}˝fS-?(cid:154)fih(cid:228)qj wß0!&+?(cid:134)(cid:135)(cid:154)(cid:155).r!(cid:214)o(cid:229)gD(cid:143)45(cid:134)(cid:135)V??&+?45”(cid:229)# #$¸ˆ(cid:134)o!(cid:181)¶&+n'ªh(cid:228)r}˝fS-# !""#!MQO,*!"" %&WX(cid:150)D(cid:143)+.u?%(cid:127)aN!˚(cid:213)<+.0?|‘8Æ¡”(cid:143)&+?&(cid:151)(cid:141)m(cid:147)!*&+(cid:214)o(cid:146)v >}˝fS-,|‘+.0?EF# !& #"(#!!!!R!@ !$fi(cid:151)(cid:137)-#6(cid:239)w›5(cid:137)(cid:216)(cid:137)-S5(cid:137)´(cid:137)-?(cid:159)˝!‚w›d(cid:137)(cid:216)(cid:137)-?(cid:159)˝”(cid:143)hg?(cid:129)(cid:141)#"$›(cid:127)JK&+£&?&(cid:151)h(cid:228)!*&+>w›(cid:137)-(cid:159)˝?h(cid:228)\](cid:143)(cid:192)]|a!(cid:127)(cid:128)(cid:137)¥"(cid:224)d"w›_ ./!E%a0(cid:133)W(cid:252)(cid:160)?uZ@u˛(cid:143)‰&+wx0?(cid:156)"(cid:133)WE(cid:209)F?!fi]&+!¡~jS(cid:152)˙‡(cid:153)? (cid:156)"# &$9"#C"%DE (cid:219)(cid:136)(cid:137)`2&+?j(cid:147)´d!3&+st?(cid:156)"(cid:141)(cid:135)D”!B(cid:137)(cid:220)‡n¥ƒ0(cid:148)O(cid:228)?(cid:142)(cid:223)!(cid:127)(cid:128)¥ƒ* &+(cid:148)FNO(cid:209)H(cid:148)(cid:216)?h(cid:228)#,w›(cid:137)-‰˝-(cid:159)˝˙!&+3'j45?“«J(cid:134)(cid:243)!(cid:136)(cid:137);g(cid:143)&+) &(cid:151)?FP# 12#34 %¨,qߢ0!(cid:127)(cid:128)+¢&+y};Æ(cid:215)?(cid:137)flSbc!(cid:133)&+yqi#$?’(Ø?WX!(cid:223)(cid:242)kØ ˛%¨¤7?(cid:230)Ø!(cid:127)(cid:128)q(cid:226)ij(cid:148)F=(cid:151)?(cid:128)(cid:148)!(cid:133)&+&>(cid:136)?(cid:156)"(cid:129)(cid:157)Q(cid:216)a=;n(cid:156)"!5˙JK(cid:143) &+(cid:137)flbc?QRS;n(cid:156)"(cid:213)<8Æ?QR# ,!34.56!%" !!"#!ST-UV!("!!" !$(cid:237)˘(cid:181)Aˆ/^(cid:176)(cid:135)?h†(cid:181)˙˘Æ!&+?£⁄h·# "$,%&0!(cid:237)&+‚F;!(cid:136)(cid:137)>X&+(cid:176)–!(cid:181)¶&+”g(cid:158)@?m[$!Ł‘(cid:143)&+?˛(cid:221)(cid:146)#*& +‹(cid:146)(cid:237)ijb(cid:222)x"”gx?“(cid:221)(cid:212)˙&(cid:151)./0!(cid:133)&+&l·(cid:134)"&le˙"&l££# !""#!ST-UV!("!"" !$(cid:127)(cid:128)¡¢¶˙(cid:136)˘!(cid:228){/(cid:143)&+&(cid:151)(cid:141)m(cid:147)!lJK(cid:143)&+(cid:146)v:?QR# "$,%&^I˙!EI@?(cid:158)@@u‚(cid:128)(cid:149)?(cid:158)@!ł[ª8¿(cid:228)#(cid:128)(cid:149)(cid:158)@~?67!D(cid:236)u(cid:238)‚{!¢ >-‹Æ}S.?%&(cid:134)(cid:230)# !#"#!ST-UV!("!#" ˚]"ߢ%afg?I@•¡’()i(cid:145)HH(cid:147)?8Æ!«jI@?•¡„t'??UV(cid:128)(cid:148)!&+& ¢(cid:212)(cid:192))tiø?(cid:238)«# -!-’.78(98 !$F9G9"H!IJ !!"#!W@X@*Y#ZG!!" !$fi(cid:151)(cid:137)-#6!‚‘¶(cid:137)-Ø/(cid:228)[a‰|-Ø/(cid:228)[aE5V(cid:129)(cid:141)!‡·&+?t(cid:159)¥‘QR# "$›2y[a?(cid:137)fl!(cid:237)[a(cid:181)˙[(cid:228)!%&˙!(cid:127)(cid:128)89"(cid:134)(cid:243)"¥ƒ_./!*&+(cid:140)Qn[a(cid:181)˙[(cid:228) ?2[(cid:128)(cid:148)# !""#!W@X@*Y#ZG!"" "ߢ)5(cid:137)(cid:216)(cid:137)-Ø"/(cid:228)?=(cid:151)!(cid:127)(cid:128)qߢ?=(cid:151)˘<=&+›fi(cid:143)<&(cid:156)"!”(cid:229)&+⁄R!(cid:129)@ ˛(cid:213)ÆGr#,=(cid:151)0!(cid:127)(cid:128)&+(cid:148)(cid:216)(cid:219)7"5(cid:223)HV"/x^__wß!*&+,=(cid:151)0a(cid:213)(cid:156)"!(cid:140)(cid:229)(cid:134)(cid:135)# "$K9G9"H!IJ !!"#![@X@*Y#ZG!!" d(cid:137)(cid:216)(cid:137)-Ø"/(cid:228),|‘X[0(cid:140)(cid:155)S & >!) ) (cid:137)!!!-Ø"/(cid:228)%&?2˜!,%&0!(cid:219)”>(cid:143)(cid:237)$—˜& !$¿›&+?(cid:176)(cid:146);(cid:130)!£WxoS¥?&(cid:151)n_!(cid:239)˙”g(cid:129)CD&+!*(cid:137)(cid:220);(cid:130)>(cid:143)-&&(cid:151)?&(cid:224)# "$*&+(cid:148)Fb(cid:222)d(cid:137)(cid:216)(cid:137)-Ø/(cid:228)?X[(cid:128)(cid:148)!(cid:129)*&+@˛¯"!(cid:137)-#645?(cid:137)-EØ"/![L (cid:127)(cid:137)!(cid:231)M5(cid:137)(cid:216)EØ"/?h(cid:228)\]X[!q(cid:226)u(cid:136)(cid:156)‚(cid:148)(cid:156)!&+?&(cid:151)£⁄l>(cid:143)h(cid:159)?‡·# !""#![@X@*Y#ZG!"" !$£W(cid:176)~!¡”£⁄# &+,=(cid:151)˘0({C+ƒm(cid:176)§S¤'Aˇ!<(cid:237)=(cid:151)WX[›(cid:127)&+?•a!£W(cid:176)~!‡·&(cid:151)? £⁄# "$=(cid:151)WX“x&+?(cid:153)(cid:156)uv# ˘(cid:148)(cid:155)8[r9•WX=(cid:151)!”>˚«˙e!tV?!t‹«!%&ß›`"˘(cid:127)(cid:128)'V??=(cid:151)!(cid:133) &+,(cid:154)#;n"HH;n"8Æ(cid:213)<"(cid:140)(cid:229)£(cid:136)?(cid:128)(cid:148)0!a(cid:213)SWX(cid:156)"!&(cid:151)QRl>(cid:143)”(cid:229)# #$(cid:153)(cid:214)fi(cid:152)%a!a(cid:213)Sn(cid:127)I!ng«i(cid:145)=(cid:151)Æ# `´(cid:148)i(cid:145)(cid:151)Æ?VnS}Q!12((cid:130)TUS&+(cid:156)"J»?´d!y%a0?(cid:151)Æ[r”(cid:209)z{|! ”%«i(cid:145)(cid:151)Æ?EF# #$9"HIL)MN !!"#!@*YZ\1U] !$˚+.8Æ˙T!(cid:181)D(cid:137)-Ø/|H;[!*&+Q;(cid:223)>¢?g|(cid:127)(!,’(?WXY!˚ffl0(cid:146) (cid:176)?‰{…(cid:141)˙T(cid:181)Dbc’(!|j%&_fiqj(cid:176)~<‡n?¯¿(cid:229)¸!(cid:133)&+(cid:146)v>%&(cid:221),4~!5 ˙x¡”(cid:143)&(cid:151)£⁄# "$f&+(cid:136)(cid:137)?(cid:134)(cid:243)LM!(cid:138)´(cid:220)?(cid:134)(cid:135)“i¸!])iz45?h(cid:228)!,(cid:138)´(cid:220)?wx0E9C+!*& +,(cid:213)<8Æ?(cid:128)(cid:148)0;(cid:223)(cid:143)yw?g(cid:246)!4RWX(cid:143)(cid:213)<8Æ?45ol!(cid:132)(cid:157)xWX(cid:143)|H;[?X[h (cid:228)‰B(cid:214)# !""#!@*YZ^_U] !$fi(cid:151)(cid:148)(cid:156)!‚(cid:136)(cid:156)V(cid:129)(cid:141)#(cid:137)-Ø/|H;[S(cid:237)ˇ<&?|-Ø(cid:228);[vt•m(cid:157)?(cid:137)(cid:192)!*&+(cid:137) (cid:192)(cid:148)(cid:156)"(cid:212)&(cid:151)(cid:136)(cid:156)"# "$(cid:127)(cid:128)yw!*&+;(cid:223);[v?*(cid:247)(cid:147)!‡·(cid:143)&+&(cid:151)-&?£⁄# #$(cid:148)Fb(cid:222)!@˛gN#,%&?(cid:128)(cid:148)0!(cid:237)&+‚F!(cid:150)¨ł)(cid:209)z{(cid:181)¶!q(cid:226)&+&(cid:151)(cid:156)"&le (cid:255)!(cid:132)(cid:157)*&+;(cid:223)>(cid:143)˛}?–(cid:131)# !#"#!‘abc "ߢ)t¿(cid:137)-(cid:156)"?|‘;n!(cid:228)R(cid:239)>(cid:137)-?(cid:127)(+++ª#6!"(cid:137)-?(cid:157)"(cid:147)V!lR(cid:239)>(cid:137)-? (cid:157)";[#&+a(cid:213)tiø?(cid:238)«!Z[@=I(cid:201)<=&+Øea(cid:213)# OPBQRS qߢ?%&(cid:128)(cid:148)(cid:221))&+(cid:156)Qbc"(cid:148)F|U?(cid:128)(cid:148)#˘z0%¨ł)(cid:209)z˜†"(cid:181)¶!(cid:132)*&+(cid:127)(cid:128) ˝G‡V"?(HVy(cid:148)(cid:216)?h»\](cid:137)fl"t‘"¥ƒ!(cid:149)¤a@(cid:134)o!§˛¯"#|ߢ_fi-Fæ˝(cid:242)?(cid:242) !E(cid:230)Ø(cid:127)(cid:156)>!%(cid:140)(cid:242)(cid:243).(cid:229)¸!&+(cid:140)Q(cid:143)3d8(cid:153)">a(cid:147)(cid:134)(cid:243)?(cid:128)(cid:148)!(cid:141)(cid:142)(cid:143)3‹-&./?(cid:140)(cid:130)!(cid:156) ""QR"(cid:176)(cid:146)„l>(cid:143)5¤”(cid:229)# .’!: *!!! ;<=3 !!"#!:defghS,%&"ߢ˙!(cid:219)›2(cid:143)(cid:237)$—jh…& !$3+.0(cid:181)Dv(cid:128)]XI# "$,(cid:146)(cid:156)v(cid:128)]XIT˜Y;n(cid:143)w›9(cid:212)# #$›2,(cid:137)fl‰(cid:246)_0;(cid:223)]X?(cid:127)(SVn# !""#!idefghS ,%&0(cid:127)(cid:128)¨+HVEIj#†v(cid:128)]XIH‚fi†v(cid:128)]XI!(cid:129)(cid:181)¶&+89w›¢(cid:220)?45(cid:190) (cid:246)#(cid:127)(cid:128)yw!(cid:133)&+`´Id?Vn!(cid:143)(cid:213)fi†v(cid:128)]XI?^(cid:228)!;(cid:223)fi†v(cid:128)]XIfi]w›?T˜# /!’>?@###ABC jkl !$£W(cid:176)~!(cid:181)˙(cid:136)˘!(cid:146)v?·(cid:181)!¡”&+ª?£⁄!@=&+?st(cid:140)(cid:130)!{/&+F/(cid:215) ‰&(cid:151)?(cid:141)m(cid:147)# "$,%&(cid:128)(cid:148)0!›2;g-&(cid:156)"?JKB(cid:214)!‘{-&(cid:134)(cid:135)?i–(cid:128)(cid:148)!•RJK&+(cid:213)<-&8Æ ?(cid:127)"SQR!*&+(cid:140)Q˚'(cid:226)u(cid:128)¶>*u?(cid:134)(cid:135)(cid:128)(cid:148)# 0!DEF !!"#!)*+,* q??fi(cid:151))(cid:157)]&+y(cid:156)"?a(cid:213)J»!"•`2&+?(cid:155)Z!(cid:237)&+‚F;!•;2˜"(cid:238)˜!WXt V??(cid:151)Æ!(cid:224)i(cid:224)m!{/&+?&(cid:151)(cid:141)m(cid:147)!4r(cid:151)Æ?'(cid:226)‚fl!(cid:246)r¡.«j&+?(cid:134)(cid:135)#(cid:181)¶&+, (cid:148)&0&(cid:223)”g!,„”0&(cid:223)a(cid:213)!,t‘0&(cid:223)(cid:134)(cid:152)# !""#!@*-CD+L0 (cid:127)(cid:128)qߢ?fi(cid:151)!<=&+@˛(cid:156)"#»!(cid:133)(cid:156)"(cid:192)]u!<=&+wk(cid:156)";(cid:192)"›fiy(cid:137)-?(cid:157)"g N"(cid:157)"(cid:147)V?a(cid:213)"‡·&+yqz(cid:156)"?WXJ»!Ł‘(cid:213)<8Æ?QR!*45?&+l>45?”(cid:229)# !#"#!@*-YG+ZG ,"ßfi(cid:151)˘Y!(cid:219)S&+i¢66(cid:143)(cid:137)-?Ø(cid:228)S/(cid:228)q@(cid:137)(cid:156)"(cid:239)Z[›(cid:127)?{h!(cid:129),«iwßY „\](cid:143)EF?=(cid:151)*&+&(cid:151)?(cid:141)m(cid:147)h·!;(cid:130)>&(cid:151)-&?EF!(cid:229)(cid:201)(cid:143)&+?j(cid:147)!(cid:129)(cid:146)v>fi(cid:151)˘? :R&Ww-&(cid:156)"?ij(cid:135)(cid:136)!…„-&h(cid:228)?i·F(cid:128)!;g-&(cid:134)O?ij·«# !+"#!m -&(cid:156)"(cid:212)(cid:134)]+.! 5˙lFn]+.0!‡·(cid:143)&+&(cid:151)-&?(cid:141)m(cid:147)# !%"#!ghEno "ߢ(cid:181)¶&+fi(cid:151)(cid:143)v(cid:128)]XI(cid:239)n*u?(cid:134)O(cid:213)<+.0?|‘8Æ$oh;?(cid:219)(cid:221)8Æ"(cid:238)(cid:226)(cid:127)(cid:156) }&"ª?<%#R‚qz„‰(cid:219)(cid:220)?j(cid:155)+.m(cid:157)E¿!&+&(cid:151)(cid:141)m(cid:147)·!(cid:213)<-&8Æ˙!&+w›(cid:148)¯! t˛(cid:221)(cid:146)# ’!!!!