当前位置:首页>文档>2023年高考生物二轮复习(全国版)第1篇专题突破专题10考点3 生物组织中的有效成分的提取_通用版(老高考)复习资料_2023年复习资料_二轮复习_2023年高考生物二轮复习讲义(全国版)

2023年高考生物二轮复习(全国版)第1篇专题突破专题10考点3 生物组织中的有效成分的提取_通用版(老高考)复习资料_2023年复习资料_二轮复习_2023年高考生物二轮复习讲义(全国版)

  • 2026-04-28 13:53:24 2026-04-28 13:53:24

文档预览

2023年高考生物二轮复习(全国版)第1篇专题突破专题10考点3 生物组织中的有效成分的提取_通用版(老高考)复习资料_2023年复习资料_二轮复习_2023年高考生物二轮复习讲义(全国版)
2023年高考生物二轮复习(全国版)第1篇专题突破专题10考点3 生物组织中的有效成分的提取_通用版(老高考)复习资料_2023年复习资料_二轮复习_2023年高考生物二轮复习讲义(全国版)
2023年高考生物二轮复习(全国版)第1篇专题突破专题10考点3 生物组织中的有效成分的提取_通用版(老高考)复习资料_2023年复习资料_二轮复习_2023年高考生物二轮复习讲义(全国版)
2023年高考生物二轮复习(全国版)第1篇专题突破专题10考点3 生物组织中的有效成分的提取_通用版(老高考)复习资料_2023年复习资料_二轮复习_2023年高考生物二轮复习讲义(全国版)
2023年高考生物二轮复习(全国版)第1篇专题突破专题10考点3 生物组织中的有效成分的提取_通用版(老高考)复习资料_2023年复习资料_二轮复习_2023年高考生物二轮复习讲义(全国版)
2023年高考生物二轮复习(全国版)第1篇专题突破专题10考点3 生物组织中的有效成分的提取_通用版(老高考)复习资料_2023年复习资料_二轮复习_2023年高考生物二轮复习讲义(全国版)
2023年高考生物二轮复习(全国版)第1篇专题突破专题10考点3 生物组织中的有效成分的提取_通用版(老高考)复习资料_2023年复习资料_二轮复习_2023年高考生物二轮复习讲义(全国版)
2023年高考生物二轮复习(全国版)第1篇专题突破专题10考点3 生物组织中的有效成分的提取_通用版(老高考)复习资料_2023年复习资料_二轮复习_2023年高考生物二轮复习讲义(全国版)
2023年高考生物二轮复习(全国版)第1篇专题突破专题10考点3 生物组织中的有效成分的提取_通用版(老高考)复习资料_2023年复习资料_二轮复习_2023年高考生物二轮复习讲义(全国版)

文档信息

文档格式
docx
文档大小
0.697 MB
文档页数
5 页
上传时间
2026-04-28 13:53:24

文档内容

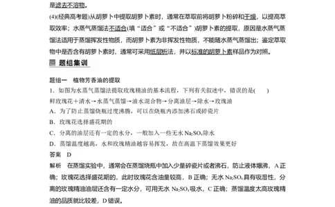
考点三 生物组织中的有效成分的提取 1.植物有效成分的提取方法 提取方法 方法步骤 适用范围 适用于提取玫瑰油、薄荷油等挥发性 蒸馏法 水蒸气蒸馏→分离油层→除水过滤 强的芳香油 石灰水浸泡→漂洗→压榨、过滤、 适用于柑橘、柠檬等易焦糊原料的提 压榨法 静置→再次过滤 取 适用范围广,要求原料的颗粒要尽可 萃取法 粉碎、干燥→萃取、过滤→浓缩 能细小,能充分浸泡在有机溶剂中 2.提取植物有效成分的实例 (1)玫瑰精油的提取 (2)橘皮精油的提取 (3)胡萝卜素的提取 (经典高考题)下列是与芳香油提取相关的问题,请回答:(1) 玫 瑰 精 油 适 合 用 水 蒸 气 蒸 馏 法 提 取 , 其 理 由 是 玫 瑰 精 油 具 有 __________________________的性质。蒸馏时收集的蒸馏液__________(填“是”或“不 是 ” ) 纯 的 玫 瑰 精 油 , 原 因 是 ______________________________________________________________________________。 (2)当蒸馏瓶中的水和原料量一定时,蒸馏过程中,影响精油提取量的主要因素有蒸馏时间 和 _______________________________________________________________________________。 当原料量等其他条件一定时,提取量随蒸馏时间的变化趋势是________________________ ______________________________________________________________________________。 (3)如果蒸馏过程中不进行冷却,则精油提取量会____________,原因是________________ ______________________________________________________________________________。 (4)密封不严的瓶装玫瑰精油保存时最好存放在温度_____________的地方,目的是 _______________________________________________________________________________。 (5)某植物花中精油的相对含量随花的不同生长发育时期的变化趋势如下图所示。提取精油 时采摘花的最适时间为______天左右。 (6)从薄荷叶中提取薄荷油时________(填“能”或“不能”)采用从玫瑰花中提取玫瑰精油的 方法,理由是___________________________________________________________________。 答案 (1)易挥发、难溶于水、化学性质稳定 不是 蒸馏时玫瑰精油随水蒸气一起蒸馏出来,得到的是油水混合物 (2)蒸馏温度 一定时间内 提取量随蒸馏时间的延长而增加,一定时间后提取量不再增加 (3)下降 部分精油会随水 蒸气的蒸发而散失 (4)较低 减少挥发(或防止挥发) (5)a (6)能 薄荷油与玫瑰精油化学 性质相似 解析 (1)水蒸气蒸馏法利用了玫瑰精油易挥发、难溶于水、化学性质稳定的特性,蒸馏时 由于玫瑰精油随水蒸气一起蒸馏出来,因此得到的是油水混合物,不是纯的玫瑰精油,需经 分液、除水、过滤后才能得到纯的玫瑰精油。(5)采摘花的最适时间是花中精油含量最高时, 由图可知,a天左右时花中精油含量最高,因此采摘花的最适时间为a天左右。 思维延伸——填充 (1)(2017·全国Ⅲ,37节选)绿色植物甲含有物质W,该物质为无色针状晶体,易溶于极性有 机溶剂,难溶于水,且受热、受潮易分解。在其提取时,最好应选用的一种原料是晾干(填“高温烘干”“晾干”或“新鲜”)的植物甲,不宜选用其他两种的原因是 高温烘干过程中 , 植物甲中的物质 W 易被破坏;新鲜的植物甲含水量高,用于提取的极性有机溶剂会被稀释 , 进而降低对物质 W 的提取效果 。 (2)(2015·全国Ⅱ,39节选)现有乙醇和乙酸乙酯两种溶剂,应选用其中的乙酸乙酯作为胡萝 卜素的萃取剂,不选用另外一种的理由是萃取胡萝卜素的有机溶剂应不与水混溶,而乙醇属 于水溶性有机溶剂,影响萃取效果。 (3)(经典高考题)从胡萝卜中提取胡萝卜素时,干燥过程应控制好温度和时间以防止胡萝卜素 分解;萃取过程中宜采用水浴方式加热以防止温度过高;萃取液浓缩前需进行过滤,其目的 是滤去不溶物。 (4)(经典高考题)从胡萝卜中提取胡萝卜素时,通常在萃取前将胡萝卜粉碎和干燥,以提高萃 取效率;水蒸气蒸馏法不适合(填“适合”或“不适合”)胡萝卜素的提取,原因是水蒸气蒸 馏法适用于蒸馏挥发性物质,而胡萝卜素为非挥发性物质,不能随水蒸气蒸馏出;鉴定萃取 物中是否含有胡萝卜素时,通常可采用纸层析法,并以标准的胡萝卜素样品作为对照。 题组一 植物芳香油的提取 1.如图为水蒸气蒸馏法提取玫瑰精油的基本流程,下列有关叙述中,错误的是( ) 鲜玫瑰花+清水→水蒸气蒸馏→油水混合物→分离油层→除水→玫瑰油 A.为了防止蒸馏烧瓶过度沸腾,可以在烧瓶内添加沸石或碎瓷片 B.玫瑰花选择盛花期的 C.分离的油层还有一定的水分,一般加入一些无水NaSO 除水 2 4 D.蒸馏温度越高,水和玫瑰精油越容易挥发,故在高温下蒸馏效果更好 答案 D 解析 在蒸馏实验中,通常会在蒸馏烧瓶中加入少量碎瓷片或者沸石,防止液体爆沸,A正 确;玫瑰花选择盛花期的,此时玫瑰花含油量较高,B正确;无水NaSO 具有吸湿性,分 2 4 离的玫瑰精油油层还含有一定水分,可用无水 NaSO 吸水,C正确;蒸馏温度太高玫瑰精 2 4 油的品质就比较差,D错误。 2.(2022·安徽淮南高三二模)植物组织中存在许多有机物,不同有机物的提取和鉴定方法不 尽相同。回答下列与植物有效成分相关的问题: (1)植物芳香油的组成成分主要包括______________,其共同特点有___________________(至 少答出两点)。 (2)利用水蒸气蒸馏法提取玫瑰精油时,收集到乳白色的油水混合物,之后应先后加入 ______________________两种物质。若选取的玫瑰花瓣比较优质,但蒸馏后发现玫瑰油的品 质较差,原因可能是_____________________________________________________________。 (3)通常采用压榨法提取橘皮精油,不能使用水中蒸馏法的原因是_______________________。压榨橘皮得到的油水混合物经过滤、离心、静置分层后,橘皮油分布于乳状液上层的原因是 _____________________________________________。 (4)利用萃取法提取胡萝卜素时,影响因素除原料的因素外,还有_____________________。 答案 (1)萜类化合物及其衍生物 挥发性强、易溶于有机溶剂等 (2)NaCl、无水NaSO 2 4 蒸馏温度过高或蒸馏时间太短 (3)会产生原料焦糊且有效成分易水解 橘皮油的密度比水 小 (4)萃取剂的性质和使用量、萃取的温度和时间等 解析 (1)植物芳香油的组成成分主要包括萜类化合物及其衍生物,植物芳香油的化学本质 是脂,其表现出的共同特点为挥发性强、易溶于有机溶剂等。(2)利用水蒸气蒸馏法提取玫 瑰精油时,收集到乳白色的油水混合物,之后应先后加入 NaC1、无水NaSO 两种物质,其 2 4 中前者的作用是促进油水分层,后者的作用是吸收芳香油中的水分。若选取的玫瑰花瓣比较 优质,但蒸馏后发现玫瑰油的品质较差,可能是蒸馏温度过高或蒸馏时间太短,导致提取的 玫瑰油含量少。(3)使用水中蒸馏法提取橘皮精油会产生原料焦糊和有效成分水解的问题, 因此,通常采用压榨法提取橘皮精油。压榨橘皮得到的油水混合物经过滤、离心、静置分层 后,由于橘皮油的密度比水小,因此,橘皮油会分布于乳状液上层。(4)利用萃取法提取胡 萝卜素时,原料本身的含水量、颗粒的大小、紧密程度、萃取剂的性质和使用量、萃取的温 度和时间等均会影响胡萝卜素的萃取效率。 题组二 胡萝卜素的提取 3.β-胡萝卜素是一种常用的食用色素,广泛用作食品、饮料、饲料的添加剂。还可以用于 治疗夜盲症、干皮症等疾病。回答下列问题。 (1)夜盲症是由机体缺乏维生素A导致的,β-胡萝卜素具有治疗夜盲症的功能,由此推测β- 胡萝卜素的作用机理可能是______________________________________________________。 (2)胡萝卜中富含β-胡萝卜素,从胡萝卜中提取胡萝卜素的流程如下: 胡萝卜→粉碎→干燥→A→过滤→B→胡萝卜素 ①该流程中“A”和“B”步骤分别表示________________________。 ②该流程中“B”步骤经冷凝管冷却后收集的是____________(填“β-胡萝卜素”或“萃取 剂”)。 (3)酵母菌中有些菌株(A菌)能产生β-胡萝卜素,与固体培养基相比,液体培养基更有利于A 菌的生长繁殖,原因是__________________________________________________________。 (4)将收集的A菌菌体处理后,用有机溶剂萃取β-胡萝卜素。选用氯仿和石油醚而不选用乙 醇 和 丙 酮 进 行 萃 取 , 不 选 用 乙 醇 和 丙 酮 的 原 因 是 ________________________________________。 (5)用固定化细胞技术固定的A菌发酵,和一般的发酵相比,其优点是____________,且利 于产物的纯化。固定化A菌细胞常用______法,鉴定A菌代谢产物中是否含有β-胡萝卜素 的方法叫______________。 答案 (1)β-胡萝卜素在人体内可以转化成维生素A (2)①萃取、浓缩 ②萃取剂 (3)菌体 与液体培养基接触更充分,利于菌体获取营养 (4)乙醇和丙酮为水溶性有机溶剂,会与水混溶 (5)可重复利用 包埋 纸层析法 解析 (1)一分子β-胡萝卜素在人体内可以转化成两分子维生素 A,可用于治疗机体因缺乏 维生素A而导致的夜盲症。(2)②胡萝卜素的挥发性差,而有机溶剂易挥发,所以该流程中 “B”步骤经冷凝管冷却后收集的是萃取剂。(4)萃取胡萝卜素的有机溶剂应该具有较高的沸 点,能够充分溶解胡萝卜素,并且不与水混溶,乙醇和丙酮为水溶性有机溶剂,会与水混溶, 因此萃取β-胡萝卜素时不选用乙醇和丙酮。