当前位置:首页>文档>504050114-审判监督程序-196956_军队文职(1)_01.军队文职真题-专业课_(全)版本一(历年真题+章节练习+模拟题)_法学(军队文职)_章节练习_纯题目

504050114-审判监督程序-196956_军队文职(1)_01.军队文职真题-专业课_(全)版本一(历年真题+章节练习+模拟题)_法学(军队文职)_章节练习_纯题目

  • 2026-03-08 07:47:14 2026-01-28 21:39:16

文档预览

504050114-审判监督程序-196956_军队文职(1)_01.军队文职真题-专业课_(全)版本一(历年真题+章节练习+模拟题)_法学(军队文职)_章节练习_纯题目
504050114-审判监督程序-196956_军队文职(1)_01.军队文职真题-专业课_(全)版本一(历年真题+章节练习+模拟题)_法学(军队文职)_章节练习_纯题目
504050114-审判监督程序-196956_军队文职(1)_01.军队文职真题-专业课_(全)版本一(历年真题+章节练习+模拟题)_法学(军队文职)_章节练习_纯题目
504050114-审判监督程序-196956_军队文职(1)_01.军队文职真题-专业课_(全)版本一(历年真题+章节练习+模拟题)_法学(军队文职)_章节练习_纯题目
504050114-审判监督程序-196956_军队文职(1)_01.军队文职真题-专业课_(全)版本一(历年真题+章节练习+模拟题)_法学(军队文职)_章节练习_纯题目
504050114-审判监督程序-196956_军队文职(1)_01.军队文职真题-专业课_(全)版本一(历年真题+章节练习+模拟题)_法学(军队文职)_章节练习_纯题目

文档信息

文档格式
pdf
文档大小
0.122 MB
文档页数
6 页
上传时间
2026-01-28 21:39:16

文档内容

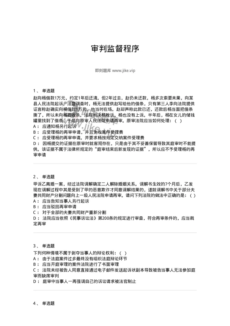
审判监督程序 即刻题库 www.jike.vip 1 、 单选题 赵向杨借款1万元,约定1年后还清。但2年过去,赵仍未还款,杨多次索要未果,向某 县人民法院起诉。法庭调查时,杨无法提供赵写给他的借条,只有第三人李向法院提供 证言称赵确实向杨借款1万元,他当时在场。赵却声称此款已还,还款后杨当面把借条 撕了,所以未向杨要收条。法院判决杨败诉,杨也没有上诉。半年后,杨在女儿的储钱 罐里找到了借条,于是向原审人民法院申请再审。原审法院应当如何处理:( ) A : 应通知杨另行起诉 B : 应受理杨的再审申请,并且免收案件受理费 C : 应受理杨的再审申请。并要求杨按规定交纳案件受理费 D : 因杨提交的证据在原审时就客观存在,只是由于其不妥善保管导致其庭审时不能提 供。该证据不属于法律所规定的“庭审结束后新发现的证据”,所以应不予受理杨的再 审申请 2 、 单选题 甲诉乙离婚一案,经过法院调解确定二人解除婚姻关系。调解书生效的7个月后,乙发 现在调解过程中其是受到了甲的恶意欺诈才同意调解结果的,遂就调解书中关于部分夫 妻共同财产分割问题向上一级人民法院申请再审。请问下列法院的做法中正确的是:() A : 应当告知当事人另行起诉 B : 应当驳回再审申请 C : 对于全部的夫妻共同财产重新分割 D : 法院应当依照《民事诉讼法》第200条的规定进行审查,符合再审条件的,应当裁 定再审 3 、 单选题 下列何种情境不属于剥夺当事人的辩论权利:( ) A : 由于法庭案件过多最终没有组织法庭辩论环节 B : 应当开庭审理的案件法院进行了书面审理 C : 法院未经被告人同意直接通过电子邮件发送起诉状副本导致被告当事人无法参加庭 审而缺席审判 D : 庭审中当事人一再强调自己的诉讼请求被法官制止 4 、 单选题高坤诉天伦集团劳动合同纠纷案,甲市A区法院适用简易程序审理,法院用电子邮件的 方式向双方当事人发送了开庭通知,但天伦集团未回复。开庭当天,天伦集团无正当理 由未到庭,法院缺席判决天伦集团向高坤支付拖欠的劳动报酬5万元。判决书生效后, 高坤申请强制执行,但在执行程序启动后天伦集团向法院申请再审。关于本案,下列说 法中正确的是哪一个? A : 天伦集团可以违法缺席判决为由向甲市A区法院申请再审 B : 天伦集团可以送达方式违法为由向甲市中级法院申请再审 C : 如果天伦集团向甲市中级法院申请再审,则法院应当适用二审程序进行再审 D : 若法院认为天伦集团的再审申请符合法律规定而裁定再审,则应当裁定中止原判决 的执行 5 、 单选题 甲因买卖合同纠纷起诉乙,法院依照小额诉讼程序审理并判决甲败诉,现甲准备申请再 审,就此,下列说法正确的是:( ) A : 甲可以不应按小额诉讼案件审理为由向上一级法院申请再审 B : 甲可以适用法律错误为由向原审法院申请再审 C : 甲如以不应按小额诉讼案件审理为由申请再审的,再审判决、裁定作出后不可上诉 D : 甲以适用法律错误为由申请再审的,再审判决、裁定作出后可以上诉 6 、 单选题 在审查再审申请期间,下列说法正确的是:( ) A : 人民法院根据审查案件的需要决定是否询问当事人,新的证据可能推翻原判决、裁 定的,人民法院应当询问当事人 B : 再审申请人申请人民法院委托鉴定、勘验的,人民法院经审查后,作出是否准许的 决定 C : 再审申请人撤回再审申请的,人民法院应当准许 D : 撤回再审申请或者按撤回再审申请处理后,再审申请人再次申请再审的,经审查符 合再审条件的,人民法院应当受理 7 、 单选题 贾彬诉黄亮侵犯名誉权一案经A省M市中级人民法院二审作出生效判决后,黄亮以法院 违反回避制度的相关规定为由申请再审。关于本案,下列说法中错误的是哪一个? A : 黄亮应当向A省高级人民法院提出再审申请,法院应当裁定中止执行 B : 如果法院在对黄亮的再审申请进行审查期间,检察院对该案提出了抗诉,法院应当 直接裁定再审 C : 如果法院裁定驳回了黄亮的再审申请,其可以向检察院申请抗诉或再审检察建议 D : 黄亮可以向M市中级人民法院申请再审 8 、 单选题 根据我国《民事诉讼法》的规定,人民检察院对民事案件进行抗诉,正确的是:( ) A : 人民法院应当对人民检察院的抗诉书进行审查 B : 情况紧急的,可以不制作抗诉书C : 应当向上级人民检察院备案 D : 再审审理期间,人民检察院撤回抗诉的,人民法院可以裁定终结再审程序 9 、 单选题 下列有关审判监督程序的特点中说法正确的是:( ) A : 启动审判监督程序的主体只能是当事人、人民法院和人民检察院 B : 当事人、人民法院和人民检察院启动审判监督程序应当在判决、裁定、调解书生效 后的6个月内提出 C : 审判监督程序不是一个独立的审级 D : 在审判监督程序中进行再审审理的法院只能是原审法院的上级法院 10 、 多选题 再审申请审查期间,法院的做法正确的是:( ) A : 再审申请人死亡,其承继人声明放弃再审申请,法院裁定终结审查 B : 在民间借贷纠纷案中,债务人因车祸死亡,无可供执行的财产,也没有继承人,法 院裁定终结审查 C : 当事人达成和解协议且已履行完毕的,且协议未约定双方之间申请再审的权利,法 院裁定终结审查 D : 发现申请人曾向其他人民法院提出再审申请并被驳回,法院裁定终结审查 11 、 多选题 下列哪些案件不应当再审:( ) A : 二审法院于2013年2月1日当庭判决解除张某与李某的婚姻关系。3月1日,张某向 上级法院申请再审 B : 二审法院于2010年6月1日判决张某赔偿李某2万元。2011年10月5日,张某以原判 决认定事实的证据未经质证为由向上级法院申请再审 C : 上级检察机关于2010年10月对2005年5月下级法院所作的终审判决提起抗诉 D : 上级法院于2010年10月对2005年5月下级法院所作的终审判决按审判监督程序提审 12 、 多选题 关于检察建议,下列说法正确的有:( ) A : 人民检察院依法对损害国家利益、社会公共利益的发生法律效力的判决、裁定、调 解书经人民检察院检察委员会讨论决定提出再审检察建议的,人民法院应予受理 B : 人民检察院依照《民事诉讼法》规定对人民法院逾期未对再审申请作出裁定提出再 审检察建议的,人民法院应予受理 C : 人民法院收到再审检察建议后,应当组成合议庭进行审查作出是否再审的决定 D : 人民法院审理因检察建议裁定再审的案件,但已经作出的驳回当事人再审申请裁定 的案件除外 13 、 多选题下列情形中,法院应当受理当事人再审申请的有哪些? A : 王某对甲区法院作出的除权判决不服,向甲区法院申请再审 B : 谭进与李欢离婚诉讼的判决生效后,李欢以财产分割违反法律规定为由向法院申请 再审 C : 甲公司与乙公司的商标权诉讼,一审法院适用小额诉讼程序审理并作出判决,乙公 司以原判决超出诉讼请求为由向法院申请再审 D : 李建与赵猛人身侵权诉讼的判决生效后,赵猛以一审法院管辖错误为由向法院申请 再审 14 、 多选题 下列关于被遗漏的共同必要诉讼人申请再审的情形,做法正确的是:( ) A : 甲对乙丙共有的房屋提起诉讼,人民法院未能成功通知丙,导致丙未能参加诉讼, 丙可以自应当收到乙寄来的判决书之日起6个月内申请再审 B : 人民法院因共同必要诉讼人的申请,对一审判决作出再审的裁定,原审法院应当追 加申请人为当事人,作出新的判决、裁定 C : 人民法院因共同必要诉讼人的申请,对二审判决作出再审的裁定,原二审人民法院 应当进行调解,调解不能达成协议的,应当撤销原判决,发回重审,重审时应追加申请 人为当事人 D : 丙对甲、乙关于一套房产的执行提出异议,执行法院审查后裁定驳回异议,丙认为 该判决损害自己的权益,在收到执行法院的裁定后,立即向房屋所在地的法院提出再审 申请 15 、 多选题 对于因人民法院行使审判监督权启动的再审,下列说法不正确的有:( ) A : 作出原审生效判决的法院,如果发现该判决确有错误,应当提交本法院院长决定是 否再审 B : 作出原审生效判决的法院发现判决确有错误决定再审的,除法律规定的案件以外可 立即裁定中止原判决的执行 C : 凡是适用审判监督程序再审的案件,都只能由作出再审裁定的法院再审 D : 法院发现生效裁判存在错误,经过当事人的同意后可以决定再审。但涉及国家、社 会公共利益和案外人利益的案件除外 16 、 多选题 张某因合同纠纷起诉齐某,一审法院判决张某胜诉,确认张某对齐某享有债权。双方在 上诉期内均未上诉。齐某一直未实现该债权。下列主体中,在满足法定条件下有可能启 动本案再审程序的有哪些:( ) A : 张某死亡后继承该债权的张小某 B : 在判决生效后受让该债权的吴某 C : 一审审理时被遗漏的必要共同原告王某 D : 在执行程序中提出执行异议被驳回的梁某 17 、 多选题甲公司诉乙公司合同纠纷案,南山市S县法院进行了审理并作出驳回甲公司诉讼请求的 判决,甲公司未提出上诉。判决生效后,甲公司因收集到新的证据申请再审。下列哪些 选项是正确的? A : 甲公司应当向S县法院申请再审 B : 甲公司应当向南山市中级法院申请再审 C : 法院应当适用一审程序再审本案 D : 法院应当适用二审程序再审本案 18 、 多选题 李某和田某从父辈开始就是世交生意伙伴,后因资金链断裂引发纠纷诉至法院,二审审 理终结后,下列哪些做法是错误的:( ) A : 田某收到判决书后一直不服,6个月后发现了李某伪造合同的证据,遂到法院申请 再审,被法院驳回 B : 该案已经进入执行程序,因田某申请再审,需停止执行程序待审理终结后再酌情而 定 C : 李某和田某均申请再审,李某向原审法院提出,田某向原审上一级法院提出,由于 案情标的额较大,应由上一级法院受理 D : 如田某依旧不服再审裁判,还可以继续申请再审,但只能向审理法院的上一级法院 提出申请 19 、 多选题 对于下列再审申请,法院的处理正确的是:( ) A : 周某与孙某离婚一案中,周某在败诉后以管辖错误为由提起再审申请,法院不予受 理 B : 检察院针对钱某的申请作出不予提出检察建议的决定后,钱某向法院提起再审申请, 法院不予受理 C : 谭某申请法院宣告其子谭小某失踪,在失踪宣告判决生效一年后,谭小某重新出现, 谭某遂向作出失踪宣告判决的法院提出再审申请,法院不予受理 D : 张某在诉李某返还不当得利二审败诉后,立即以该案法官可能存在枉法裁判的嫌疑 为由提起再审申请,法院裁定再审 20 、 多选题 我国《民事诉讼法》对审判监督程序的适用范围做了严格规定,下列表述错误的是:() A : 只有符合法定事由的判决书、裁定书才能适用再审程序,而周某和康某达成的调解 书系双方当事人意思自治,不能再审 B : 判决解除婚姻关系的案件不得再审,刘某、章某经诉讼解除婚姻关系后,对于财产 分割部分如果不服可以申请再审 C : 董某诉雷某合同纠纷案经再审维持原判,董某不服,可以再次提起再审 D : 李某向法院申请再审被驳回又再次提出申请,法院告知其向检察院申请检察建议或 者抗诉 21 、 多选题下列案件中,当事人可以申请再审的有:( ) A : 一审中被告发现了新的证据,但隐匿未交,待判决生效后,被告将该新证据提交法 院,同时申请再审 B : 因发现原判决认定事实的主要证据系伪造,当事人甲于判决生效后1年申请再审的 C : 当事人因客观原因不能搜集主要证据,书面申请人民法院调查收集。人民法院经调 查,未收集到的 D : 某案件判决乃依前一生效判决为主要依据而作出,后案判决生效3年后,前案判决 被撤销。当事人知道此事项1个月后申请再审 22 、 多选题 对于审判监督程序中检察院的职权,下列说法中正确的有:( ) A : 检察院的抗诉必然会引起再审程序的发生 B : 当事人再次向人民检察院申请抗诉,检察院应当直接作出不予提出抗诉的决定 C : 检察院有权接受当事人的申请,并决定是否提出抗诉 D : 检察院因履行监督职责,可以向当事人或者案外人调查核实有关情况 23 、 不定项选择题 小兰与小米因交通事故损害赔偿纠纷诉至D市K区法院,法院适用简易程序审理该案,并 用打电话的方式向双方当事人通知了开庭时间。一审法院作出判决后,小米不服向D市 中级法院提出上诉,经过双方当事人的同意,二审法院继续适用简易程序对案件进行了 审理,并判决驳回上诉、维持原判。关于本案,下列选项中说法正确的有? A : K区法院在适用简易程序审理该案时,应当先行调解 B : 法院以打电话的方式向当事人通知开庭时间的做法违法 C : 二审法院适用简易程序审理案件的做法违法 D : 当事人可以程序违法为由,向D市中级法院申请再审 24 、 不定项选择题 胡素娟诉沈志平保证合同纠纷一案,经过广东省甲市B区法院和甲市中级法院审理均判 决支持原告胡素娟的诉讼请求。沈志平不服,向法院申请再审。再审中胡素娟无正当理 由未参加开庭审理。关于本案,下列说法中正确的有? A : 沈志平应当向广东省高级法院申请再审,法院受理再审申请后,应当中止执行 B : 法院应当适用二审程序进行再审,但不得有陪审员参与组庭,作出的再审判决不得 上诉 C : 因为胡素娟未到庭,法院应视为撤回起诉 D : 胡素娟无正当理由未到庭,法院可以缺席判决
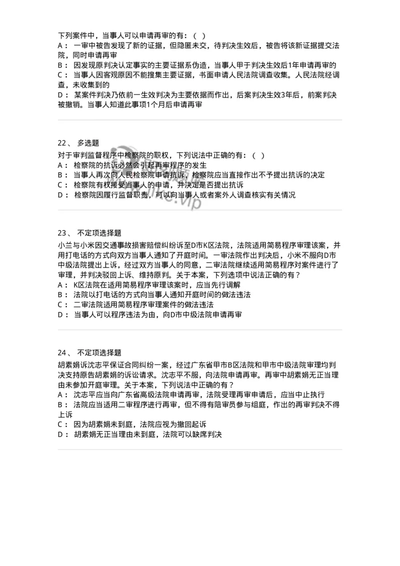
基本 文件 流程 错误 SQL 调试
  1. 请求信息 : 2026-03-09 18:31:47 HTTP/1.1 GET : https://www.yeyulingfeng.com/wendang/64383.html
  2. 运行时间 : 0.176707s [ 吞吐率:5.66req/s ] 内存消耗:5,440.22kb 文件加载:144
  3. 缓存信息 : 0 reads,0 writes
  4. 会话信息 : SESSION_ID=4ef96163ef0e3d10d2228d45c6a601fd
  1. /yingpanguazai/ssd/ssd1/www/wwww.yeyulingfeng.com/public/index.php ( 0.79 KB )
  2. /yingpanguazai/ssd/ssd1/www/wwww.yeyulingfeng.com/vendor/autoload.php ( 0.17 KB )
  3. /yingpanguazai/ssd/ssd1/www/wwww.yeyulingfeng.com/vendor/composer/autoload_real.php ( 2.49 KB )
  4. /yingpanguazai/ssd/ssd1/www/wwww.yeyulingfeng.com/vendor/composer/platform_check.php ( 0.90 KB )
  5. /yingpanguazai/ssd/ssd1/www/wwww.yeyulingfeng.com/vendor/composer/ClassLoader.php ( 14.03 KB )
  6. /yingpanguazai/ssd/ssd1/www/wwww.yeyulingfeng.com/vendor/composer/autoload_static.php ( 6.05 KB )
  7. /yingpanguazai/ssd/ssd1/www/wwww.yeyulingfeng.com/vendor/topthink/think-helper/src/helper.php ( 8.34 KB )
  8. /yingpanguazai/ssd/ssd1/www/wwww.yeyulingfeng.com/vendor/topthink/think-validate/src/helper.php ( 2.19 KB )
  9. /yingpanguazai/ssd/ssd1/www/wwww.yeyulingfeng.com/vendor/ralouphie/getallheaders/src/getallheaders.php ( 1.60 KB )
  10. /yingpanguazai/ssd/ssd1/www/wwww.yeyulingfeng.com/vendor/topthink/think-orm/src/helper.php ( 1.47 KB )
  11. /yingpanguazai/ssd/ssd1/www/wwww.yeyulingfeng.com/vendor/topthink/think-orm/stubs/load_stubs.php ( 0.16 KB )
  12. /yingpanguazai/ssd/ssd1/www/wwww.yeyulingfeng.com/vendor/topthink/framework/src/think/Exception.php ( 1.69 KB )
  13. /yingpanguazai/ssd/ssd1/www/wwww.yeyulingfeng.com/vendor/topthink/think-container/src/Facade.php ( 2.71 KB )
  14. /yingpanguazai/ssd/ssd1/www/wwww.yeyulingfeng.com/vendor/symfony/deprecation-contracts/function.php ( 0.99 KB )
  15. /yingpanguazai/ssd/ssd1/www/wwww.yeyulingfeng.com/vendor/symfony/polyfill-mbstring/bootstrap.php ( 8.26 KB )
  16. /yingpanguazai/ssd/ssd1/www/wwww.yeyulingfeng.com/vendor/symfony/polyfill-mbstring/bootstrap80.php ( 9.78 KB )
  17. /yingpanguazai/ssd/ssd1/www/wwww.yeyulingfeng.com/vendor/symfony/var-dumper/Resources/functions/dump.php ( 1.49 KB )
  18. /yingpanguazai/ssd/ssd1/www/wwww.yeyulingfeng.com/vendor/topthink/think-dumper/src/helper.php ( 0.18 KB )
  19. /yingpanguazai/ssd/ssd1/www/wwww.yeyulingfeng.com/vendor/symfony/var-dumper/VarDumper.php ( 4.30 KB )
  20. /yingpanguazai/ssd/ssd1/www/wwww.yeyulingfeng.com/vendor/guzzlehttp/guzzle/src/functions_include.php ( 0.16 KB )
  21. /yingpanguazai/ssd/ssd1/www/wwww.yeyulingfeng.com/vendor/guzzlehttp/guzzle/src/functions.php ( 5.54 KB )
  22. /yingpanguazai/ssd/ssd1/www/wwww.yeyulingfeng.com/vendor/topthink/framework/src/think/App.php ( 15.30 KB )
  23. /yingpanguazai/ssd/ssd1/www/wwww.yeyulingfeng.com/vendor/topthink/think-container/src/Container.php ( 15.76 KB )
  24. /yingpanguazai/ssd/ssd1/www/wwww.yeyulingfeng.com/vendor/psr/container/src/ContainerInterface.php ( 1.02 KB )
  25. /yingpanguazai/ssd/ssd1/www/wwww.yeyulingfeng.com/app/provider.php ( 0.19 KB )
  26. /yingpanguazai/ssd/ssd1/www/wwww.yeyulingfeng.com/vendor/topthink/framework/src/think/Http.php ( 6.04 KB )
  27. /yingpanguazai/ssd/ssd1/www/wwww.yeyulingfeng.com/vendor/topthink/think-helper/src/helper/Str.php ( 7.29 KB )
  28. /yingpanguazai/ssd/ssd1/www/wwww.yeyulingfeng.com/vendor/topthink/framework/src/think/Env.php ( 4.68 KB )
  29. /yingpanguazai/ssd/ssd1/www/wwww.yeyulingfeng.com/app/common.php ( 0.03 KB )
  30. /yingpanguazai/ssd/ssd1/www/wwww.yeyulingfeng.com/vendor/topthink/framework/src/helper.php ( 18.78 KB )
  31. /yingpanguazai/ssd/ssd1/www/wwww.yeyulingfeng.com/vendor/topthink/framework/src/think/Config.php ( 5.54 KB )
  32. /yingpanguazai/ssd/ssd1/www/wwww.yeyulingfeng.com/config/alipay.php ( 3.59 KB )
  33. /yingpanguazai/ssd/ssd1/www/wwww.yeyulingfeng.com/vendor/topthink/framework/src/think/facade/Env.php ( 1.67 KB )
  34. /yingpanguazai/ssd/ssd1/www/wwww.yeyulingfeng.com/config/app.php ( 0.95 KB )
  35. /yingpanguazai/ssd/ssd1/www/wwww.yeyulingfeng.com/config/cache.php ( 0.78 KB )
  36. /yingpanguazai/ssd/ssd1/www/wwww.yeyulingfeng.com/config/console.php ( 0.23 KB )
  37. /yingpanguazai/ssd/ssd1/www/wwww.yeyulingfeng.com/config/cookie.php ( 0.56 KB )
  38. /yingpanguazai/ssd/ssd1/www/wwww.yeyulingfeng.com/config/database.php ( 2.48 KB )
  39. /yingpanguazai/ssd/ssd1/www/wwww.yeyulingfeng.com/config/filesystem.php ( 0.61 KB )
  40. /yingpanguazai/ssd/ssd1/www/wwww.yeyulingfeng.com/config/lang.php ( 0.91 KB )
  41. /yingpanguazai/ssd/ssd1/www/wwww.yeyulingfeng.com/config/log.php ( 1.35 KB )
  42. /yingpanguazai/ssd/ssd1/www/wwww.yeyulingfeng.com/config/middleware.php ( 0.19 KB )
  43. /yingpanguazai/ssd/ssd1/www/wwww.yeyulingfeng.com/config/route.php ( 1.89 KB )
  44. /yingpanguazai/ssd/ssd1/www/wwww.yeyulingfeng.com/config/session.php ( 0.57 KB )
  45. /yingpanguazai/ssd/ssd1/www/wwww.yeyulingfeng.com/config/trace.php ( 0.34 KB )
  46. /yingpanguazai/ssd/ssd1/www/wwww.yeyulingfeng.com/config/view.php ( 0.82 KB )
  47. /yingpanguazai/ssd/ssd1/www/wwww.yeyulingfeng.com/app/event.php ( 0.25 KB )
  48. /yingpanguazai/ssd/ssd1/www/wwww.yeyulingfeng.com/vendor/topthink/framework/src/think/Event.php ( 7.67 KB )
  49. /yingpanguazai/ssd/ssd1/www/wwww.yeyulingfeng.com/app/service.php ( 0.13 KB )
  50. /yingpanguazai/ssd/ssd1/www/wwww.yeyulingfeng.com/app/AppService.php ( 0.26 KB )
  51. /yingpanguazai/ssd/ssd1/www/wwww.yeyulingfeng.com/vendor/topthink/framework/src/think/Service.php ( 1.64 KB )
  52. /yingpanguazai/ssd/ssd1/www/wwww.yeyulingfeng.com/vendor/topthink/framework/src/think/Lang.php ( 7.35 KB )
  53. /yingpanguazai/ssd/ssd1/www/wwww.yeyulingfeng.com/vendor/topthink/framework/src/lang/zh-cn.php ( 13.70 KB )
  54. /yingpanguazai/ssd/ssd1/www/wwww.yeyulingfeng.com/vendor/topthink/framework/src/think/initializer/Error.php ( 3.31 KB )
  55. /yingpanguazai/ssd/ssd1/www/wwww.yeyulingfeng.com/vendor/topthink/framework/src/think/initializer/RegisterService.php ( 1.33 KB )
  56. /yingpanguazai/ssd/ssd1/www/wwww.yeyulingfeng.com/vendor/services.php ( 0.14 KB )
  57. /yingpanguazai/ssd/ssd1/www/wwww.yeyulingfeng.com/vendor/topthink/framework/src/think/service/PaginatorService.php ( 1.52 KB )
  58. /yingpanguazai/ssd/ssd1/www/wwww.yeyulingfeng.com/vendor/topthink/framework/src/think/service/ValidateService.php ( 0.99 KB )
  59. /yingpanguazai/ssd/ssd1/www/wwww.yeyulingfeng.com/vendor/topthink/framework/src/think/service/ModelService.php ( 2.04 KB )
  60. /yingpanguazai/ssd/ssd1/www/wwww.yeyulingfeng.com/vendor/topthink/think-trace/src/Service.php ( 0.77 KB )
  61. /yingpanguazai/ssd/ssd1/www/wwww.yeyulingfeng.com/vendor/topthink/framework/src/think/Middleware.php ( 6.72 KB )
  62. /yingpanguazai/ssd/ssd1/www/wwww.yeyulingfeng.com/vendor/topthink/framework/src/think/initializer/BootService.php ( 0.77 KB )
  63. /yingpanguazai/ssd/ssd1/www/wwww.yeyulingfeng.com/vendor/topthink/think-orm/src/Paginator.php ( 11.86 KB )
  64. /yingpanguazai/ssd/ssd1/www/wwww.yeyulingfeng.com/vendor/topthink/think-validate/src/Validate.php ( 63.20 KB )
  65. /yingpanguazai/ssd/ssd1/www/wwww.yeyulingfeng.com/vendor/topthink/think-orm/src/Model.php ( 23.55 KB )
  66. /yingpanguazai/ssd/ssd1/www/wwww.yeyulingfeng.com/vendor/topthink/think-orm/src/model/concern/Attribute.php ( 21.05 KB )
  67. /yingpanguazai/ssd/ssd1/www/wwww.yeyulingfeng.com/vendor/topthink/think-orm/src/model/concern/AutoWriteData.php ( 4.21 KB )
  68. /yingpanguazai/ssd/ssd1/www/wwww.yeyulingfeng.com/vendor/topthink/think-orm/src/model/concern/Conversion.php ( 6.44 KB )
  69. /yingpanguazai/ssd/ssd1/www/wwww.yeyulingfeng.com/vendor/topthink/think-orm/src/model/concern/DbConnect.php ( 5.16 KB )
  70. /yingpanguazai/ssd/ssd1/www/wwww.yeyulingfeng.com/vendor/topthink/think-orm/src/model/concern/ModelEvent.php ( 2.33 KB )
  71. /yingpanguazai/ssd/ssd1/www/wwww.yeyulingfeng.com/vendor/topthink/think-orm/src/model/concern/RelationShip.php ( 28.29 KB )
  72. /yingpanguazai/ssd/ssd1/www/wwww.yeyulingfeng.com/vendor/topthink/think-helper/src/contract/Arrayable.php ( 0.09 KB )
  73. /yingpanguazai/ssd/ssd1/www/wwww.yeyulingfeng.com/vendor/topthink/think-helper/src/contract/Jsonable.php ( 0.13 KB )
  74. /yingpanguazai/ssd/ssd1/www/wwww.yeyulingfeng.com/vendor/topthink/think-orm/src/model/contract/Modelable.php ( 0.09 KB )
  75. /yingpanguazai/ssd/ssd1/www/wwww.yeyulingfeng.com/vendor/topthink/framework/src/think/Db.php ( 2.88 KB )
  76. /yingpanguazai/ssd/ssd1/www/wwww.yeyulingfeng.com/vendor/topthink/think-orm/src/DbManager.php ( 8.52 KB )
  77. /yingpanguazai/ssd/ssd1/www/wwww.yeyulingfeng.com/vendor/topthink/framework/src/think/Log.php ( 6.28 KB )
  78. /yingpanguazai/ssd/ssd1/www/wwww.yeyulingfeng.com/vendor/topthink/framework/src/think/Manager.php ( 3.92 KB )
  79. /yingpanguazai/ssd/ssd1/www/wwww.yeyulingfeng.com/vendor/psr/log/src/LoggerTrait.php ( 2.69 KB )
  80. /yingpanguazai/ssd/ssd1/www/wwww.yeyulingfeng.com/vendor/psr/log/src/LoggerInterface.php ( 2.71 KB )
  81. /yingpanguazai/ssd/ssd1/www/wwww.yeyulingfeng.com/vendor/topthink/framework/src/think/Cache.php ( 4.92 KB )
  82. /yingpanguazai/ssd/ssd1/www/wwww.yeyulingfeng.com/vendor/psr/simple-cache/src/CacheInterface.php ( 4.71 KB )
  83. /yingpanguazai/ssd/ssd1/www/wwww.yeyulingfeng.com/vendor/topthink/think-helper/src/helper/Arr.php ( 16.63 KB )
  84. /yingpanguazai/ssd/ssd1/www/wwww.yeyulingfeng.com/vendor/topthink/framework/src/think/cache/driver/File.php ( 7.84 KB )
  85. /yingpanguazai/ssd/ssd1/www/wwww.yeyulingfeng.com/vendor/topthink/framework/src/think/cache/Driver.php ( 9.03 KB )
  86. /yingpanguazai/ssd/ssd1/www/wwww.yeyulingfeng.com/vendor/topthink/framework/src/think/contract/CacheHandlerInterface.php ( 1.99 KB )
  87. /yingpanguazai/ssd/ssd1/www/wwww.yeyulingfeng.com/app/Request.php ( 0.09 KB )
  88. /yingpanguazai/ssd/ssd1/www/wwww.yeyulingfeng.com/vendor/topthink/framework/src/think/Request.php ( 55.78 KB )
  89. /yingpanguazai/ssd/ssd1/www/wwww.yeyulingfeng.com/app/middleware.php ( 0.25 KB )
  90. /yingpanguazai/ssd/ssd1/www/wwww.yeyulingfeng.com/vendor/topthink/framework/src/think/Pipeline.php ( 2.61 KB )
  91. /yingpanguazai/ssd/ssd1/www/wwww.yeyulingfeng.com/vendor/topthink/think-trace/src/TraceDebug.php ( 3.40 KB )
  92. /yingpanguazai/ssd/ssd1/www/wwww.yeyulingfeng.com/vendor/topthink/framework/src/think/middleware/SessionInit.php ( 1.94 KB )
  93. /yingpanguazai/ssd/ssd1/www/wwww.yeyulingfeng.com/vendor/topthink/framework/src/think/Session.php ( 1.80 KB )
  94. /yingpanguazai/ssd/ssd1/www/wwww.yeyulingfeng.com/vendor/topthink/framework/src/think/session/driver/File.php ( 6.27 KB )
  95. /yingpanguazai/ssd/ssd1/www/wwww.yeyulingfeng.com/vendor/topthink/framework/src/think/contract/SessionHandlerInterface.php ( 0.87 KB )
  96. /yingpanguazai/ssd/ssd1/www/wwww.yeyulingfeng.com/vendor/topthink/framework/src/think/session/Store.php ( 7.12 KB )
  97. /yingpanguazai/ssd/ssd1/www/wwww.yeyulingfeng.com/vendor/topthink/framework/src/think/Route.php ( 23.73 KB )
  98. /yingpanguazai/ssd/ssd1/www/wwww.yeyulingfeng.com/vendor/topthink/framework/src/think/route/RuleName.php ( 5.75 KB )
  99. /yingpanguazai/ssd/ssd1/www/wwww.yeyulingfeng.com/vendor/topthink/framework/src/think/route/Domain.php ( 2.53 KB )
  100. /yingpanguazai/ssd/ssd1/www/wwww.yeyulingfeng.com/vendor/topthink/framework/src/think/route/RuleGroup.php ( 22.43 KB )
  101. /yingpanguazai/ssd/ssd1/www/wwww.yeyulingfeng.com/vendor/topthink/framework/src/think/route/Rule.php ( 26.95 KB )
  102. /yingpanguazai/ssd/ssd1/www/wwww.yeyulingfeng.com/vendor/topthink/framework/src/think/route/RuleItem.php ( 9.78 KB )
  103. /yingpanguazai/ssd/ssd1/www/wwww.yeyulingfeng.com/route/app.php ( 3.82 KB )
  104. /yingpanguazai/ssd/ssd1/www/wwww.yeyulingfeng.com/vendor/topthink/framework/src/think/facade/Route.php ( 4.70 KB )
  105. /yingpanguazai/ssd/ssd1/www/wwww.yeyulingfeng.com/vendor/topthink/framework/src/think/route/dispatch/Controller.php ( 4.74 KB )
  106. /yingpanguazai/ssd/ssd1/www/wwww.yeyulingfeng.com/vendor/topthink/framework/src/think/route/Dispatch.php ( 10.44 KB )
  107. /yingpanguazai/ssd/ssd1/www/wwww.yeyulingfeng.com/app/controller/Index.php ( 9.69 KB )
  108. /yingpanguazai/ssd/ssd1/www/wwww.yeyulingfeng.com/app/BaseController.php ( 2.05 KB )
  109. /yingpanguazai/ssd/ssd1/www/wwww.yeyulingfeng.com/vendor/topthink/think-orm/src/facade/Db.php ( 0.93 KB )
  110. /yingpanguazai/ssd/ssd1/www/wwww.yeyulingfeng.com/vendor/topthink/think-orm/src/db/connector/Mysql.php ( 5.44 KB )
  111. /yingpanguazai/ssd/ssd1/www/wwww.yeyulingfeng.com/vendor/topthink/think-orm/src/db/PDOConnection.php ( 52.47 KB )
  112. /yingpanguazai/ssd/ssd1/www/wwww.yeyulingfeng.com/vendor/topthink/think-orm/src/db/Connection.php ( 8.39 KB )
  113. /yingpanguazai/ssd/ssd1/www/wwww.yeyulingfeng.com/vendor/topthink/think-orm/src/db/ConnectionInterface.php ( 4.57 KB )
  114. /yingpanguazai/ssd/ssd1/www/wwww.yeyulingfeng.com/vendor/topthink/think-orm/src/db/builder/Mysql.php ( 16.58 KB )
  115. /yingpanguazai/ssd/ssd1/www/wwww.yeyulingfeng.com/vendor/topthink/think-orm/src/db/Builder.php ( 24.06 KB )
  116. /yingpanguazai/ssd/ssd1/www/wwww.yeyulingfeng.com/vendor/topthink/think-orm/src/db/BaseBuilder.php ( 27.50 KB )
  117. /yingpanguazai/ssd/ssd1/www/wwww.yeyulingfeng.com/vendor/topthink/think-orm/src/db/Query.php ( 15.71 KB )
  118. /yingpanguazai/ssd/ssd1/www/wwww.yeyulingfeng.com/vendor/topthink/think-orm/src/db/BaseQuery.php ( 45.13 KB )
  119. /yingpanguazai/ssd/ssd1/www/wwww.yeyulingfeng.com/vendor/topthink/think-orm/src/db/concern/TimeFieldQuery.php ( 7.43 KB )
  120. /yingpanguazai/ssd/ssd1/www/wwww.yeyulingfeng.com/vendor/topthink/think-orm/src/db/concern/AggregateQuery.php ( 3.26 KB )
  121. /yingpanguazai/ssd/ssd1/www/wwww.yeyulingfeng.com/vendor/topthink/think-orm/src/db/concern/ModelRelationQuery.php ( 20.07 KB )
  122. /yingpanguazai/ssd/ssd1/www/wwww.yeyulingfeng.com/vendor/topthink/think-orm/src/db/concern/ParamsBind.php ( 3.66 KB )
  123. /yingpanguazai/ssd/ssd1/www/wwww.yeyulingfeng.com/vendor/topthink/think-orm/src/db/concern/ResultOperation.php ( 7.01 KB )
  124. /yingpanguazai/ssd/ssd1/www/wwww.yeyulingfeng.com/vendor/topthink/think-orm/src/db/concern/WhereQuery.php ( 19.37 KB )
  125. /yingpanguazai/ssd/ssd1/www/wwww.yeyulingfeng.com/vendor/topthink/think-orm/src/db/concern/JoinAndViewQuery.php ( 7.11 KB )
  126. /yingpanguazai/ssd/ssd1/www/wwww.yeyulingfeng.com/vendor/topthink/think-orm/src/db/concern/TableFieldInfo.php ( 2.63 KB )
  127. /yingpanguazai/ssd/ssd1/www/wwww.yeyulingfeng.com/vendor/topthink/think-orm/src/db/concern/Transaction.php ( 2.77 KB )
  128. /yingpanguazai/ssd/ssd1/www/wwww.yeyulingfeng.com/vendor/topthink/framework/src/think/log/driver/File.php ( 5.96 KB )
  129. /yingpanguazai/ssd/ssd1/www/wwww.yeyulingfeng.com/vendor/topthink/framework/src/think/contract/LogHandlerInterface.php ( 0.86 KB )
  130. /yingpanguazai/ssd/ssd1/www/wwww.yeyulingfeng.com/vendor/topthink/framework/src/think/log/Channel.php ( 3.89 KB )
  131. /yingpanguazai/ssd/ssd1/www/wwww.yeyulingfeng.com/vendor/topthink/framework/src/think/event/LogRecord.php ( 1.02 KB )
  132. /yingpanguazai/ssd/ssd1/www/wwww.yeyulingfeng.com/vendor/topthink/think-helper/src/Collection.php ( 16.47 KB )
  133. /yingpanguazai/ssd/ssd1/www/wwww.yeyulingfeng.com/vendor/topthink/framework/src/think/facade/View.php ( 1.70 KB )
  134. /yingpanguazai/ssd/ssd1/www/wwww.yeyulingfeng.com/vendor/topthink/framework/src/think/View.php ( 4.39 KB )
  135. /yingpanguazai/ssd/ssd1/www/wwww.yeyulingfeng.com/vendor/topthink/framework/src/think/Response.php ( 8.81 KB )
  136. /yingpanguazai/ssd/ssd1/www/wwww.yeyulingfeng.com/vendor/topthink/framework/src/think/response/View.php ( 3.29 KB )
  137. /yingpanguazai/ssd/ssd1/www/wwww.yeyulingfeng.com/vendor/topthink/framework/src/think/Cookie.php ( 6.06 KB )
  138. /yingpanguazai/ssd/ssd1/www/wwww.yeyulingfeng.com/vendor/topthink/think-view/src/Think.php ( 8.38 KB )
  139. /yingpanguazai/ssd/ssd1/www/wwww.yeyulingfeng.com/vendor/topthink/framework/src/think/contract/TemplateHandlerInterface.php ( 1.60 KB )
  140. /yingpanguazai/ssd/ssd1/www/wwww.yeyulingfeng.com/vendor/topthink/think-template/src/Template.php ( 46.61 KB )
  141. /yingpanguazai/ssd/ssd1/www/wwww.yeyulingfeng.com/vendor/topthink/think-template/src/template/driver/File.php ( 2.41 KB )
  142. /yingpanguazai/ssd/ssd1/www/wwww.yeyulingfeng.com/vendor/topthink/think-template/src/template/contract/DriverInterface.php ( 0.86 KB )
  143. /yingpanguazai/ssd/ssd1/www/wwww.yeyulingfeng.com/runtime/temp/10a0c909b6afa23b5a52a2e2d58c3c0f.php ( 21.72 KB )
  144. /yingpanguazai/ssd/ssd1/www/wwww.yeyulingfeng.com/vendor/topthink/think-trace/src/Html.php ( 4.42 KB )
  1. CONNECT:[ UseTime:0.000859s ] mysql:host=127.0.0.1;port=3306;dbname=wenku;charset=utf8mb4
  2. SHOW FULL COLUMNS FROM `fenlei` [ RunTime:0.001396s ]
  3. SELECT * FROM `fenlei` WHERE `fid` = 0 [ RunTime:0.002657s ]
  4. SELECT * FROM `fenlei` WHERE `fid` = 63 [ RunTime:0.016448s ]
  5. SHOW FULL COLUMNS FROM `set` [ RunTime:0.001446s ]
  6. SELECT * FROM `set` [ RunTime:0.003011s ]
  7. SHOW FULL COLUMNS FROM `wendang` [ RunTime:0.001580s ]
  8. SELECT * FROM `wendang` WHERE `id` = 64383 LIMIT 1 [ RunTime:0.007194s ]
  9. UPDATE `wendang` SET `liulancishu` = 8 WHERE `id` = 64383 [ RunTime:0.010394s ]
  10. UPDATE `wendang` SET `lasttime` = 1773052307 WHERE `id` = 64383 [ RunTime:0.001197s ]
  11. SELECT * FROM `wendang` WHERE `id` < 64383 ORDER BY `id` DESC LIMIT 1 [ RunTime:0.001056s ]
  12. SELECT * FROM `wendang` WHERE `id` > 64383 ORDER BY `id` ASC LIMIT 1 [ RunTime:0.002920s ]
  13. SELECT * FROM `wendang` WHERE `id` <> 64383 ORDER BY `id` DESC LIMIT 10 [ RunTime:0.005408s ]
  14. SELECT * FROM `wendang` WHERE `id` <> 64383 ORDER BY `id` DESC LIMIT 10,10 [ RunTime:0.008984s ]
  15. SELECT * FROM `wendang` WHERE `id` <> 64383 ORDER BY `id` DESC LIMIT 20,10 [ RunTime:0.019477s ]
0.180811s