文档
办公文件
生活文档
学习资料
当前位置:
首页
>
文档
>2023.12英语六级真题第3套解析_大学英语四级+六级_六级真题_六级真题_2023年12月CET6题+解+音频新_03、答案解析
2023.12英语六级真题第3套解析_大学英语四级+六级_六级真题_六级真题_2023年12月CET6题+解+音频新_03、答案解析
2026-03-10 22:06:12
2026-01-29 20:14:20
文档预览
文档信息
文档格式
pdf
文档大小
21.362 MB
文档页数
12 页
上传时间
2026-01-29 20:14:20
下载文档
本文档来自网络内容,如有侵犯您的权益请联系我们删除,联系邮箱:wyl860211@qq.com。
上一篇
25秋新人教pep版六年级上册英语全册单词字帖练习_2025秋3-6年级英语字帖_2025秋六年级各版本英语字帖
下一篇
25秋沪教版(三年级起点)三年级上册单词课本同步字帖_2025秋3-6年级英语字帖_2025秋三年级各版本英语字帖
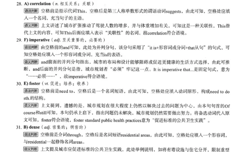
最新文档
专题11生态环境综合(原卷版)_9.2025地理总复习_2023年新高考复习资料_二轮复习_抓重点·破难点2023年高考地理二轮复习重难点突破高分训练营287547423
专题11生态环境与国家安全(讲义)-高频考点解密2023年高考地理二轮专题复习+分层训练(新高考专用)_9.2025地理总复习_2023年新高考复习资料_二轮复习
专题11生态环境与国家安全(分层训练)-高频考点解密2023年高考地理二轮复习课件+讲义+分层训练(新高考专用)(解析版)_9.2025地理总复习_2023年新高考复习资料_二轮复习
专题11生态环境与国家安全(分层训练)-高频考点解密2023年高考地理二轮复习课件+讲义+分层训练(新高考专用)(原卷版)_9.2025地理总复习_2023年新高考复习资料_二轮复习
专题11环境与发展-2023年高考地理一轮复习小题多维练(解析版)_9.2025地理总复习_2023年新高考复习资料_一轮复习_2023年高考地理一轮复习小题多维练(新高考专用)_环境与发展
专题11环境与发展-2023年高考地理一轮复习小题多维练(原卷版)_9.2025地理总复习_2023年新高考复习资料_一轮复习_2023年高考地理一轮复习小题多维练(新高考专用)_环境与发展
专题11欧洲与欧洲西部(专项训练)-必刷题2025年高考地理一轮复习区域地理专项训练(原卷版)_9.2025地理总复习_2025年新高考资料_一轮复习
F25暑假初一B11分式的概念和性质学生版_初中资料合集_2025年秋初中《789年级暑假数学讲义》含6升7衔接(学生+教师版)上海专版_初一_志高_学生版PDF
重难点01地球和地球仪(真题+新考法)(原卷版)_02中考总复习(2026版更新中)_09-地理-中考总复习_2025中考地理复习资料_2025中考地理二轮重点专题专练(全国通用)_重点专练
A42025版WW黑白卷道德与法治黑卷_初中资料合集_2025《万唯中考•黑白卷》多地方版(更30省)_2025《万唯中考•黑白卷》7科全套(福建)_2025版《WW中考黑白卷》(福建专版)(A4)
热门文档
专题11工业区位综合题答题技巧(解析版)_9.2025地理总复习_赠品通用版(老高考)复习资料_二轮复习_2023年高考地理毕业班二轮热点题型归纳与变式演练(全国通用)287360019
A42025版WW黑白卷道德与法治白卷(加深)_初中资料合集_2025《万唯中考•黑白卷》多地方版(更30省)_2025《万唯中考•黑白卷》7科全套(福建)_2025版《WW中考黑白卷》(福建专版)(A4)
专题11工业与服务业(解析版)_9.2025地理总复习_2023年新高考复习资料_专项复习_十年高考真题地理分项解析_十年高考真题地理分项解析(第7-12专题)
重难点01圆的综合题型(圆性质的应用、圆与四边形结合的动态探究、情景与应用题型、隐圆问题)(解析版)_02中考总复习(2026版更新中)_02-数学-中考总复习_2025中考复习资料
A42025版WW黑白卷道德与法治白卷(加深)(1)_初中资料合集_2025《万唯中考•黑白卷》多地方版(更30省)_2025《万唯中考•黑白卷》7科全套(福建)_2025版《WW中考黑白卷》(福建专版)(A4)
A42025版WW黑白卷道德与法治白卷(1)_初中资料合集_2025《万唯中考•黑白卷》多地方版(更30省)_2025《万唯中考•黑白卷》7科全套(福建)_2025版《WW中考黑白卷》(福建专版)(A4)
A42025版WW黑白卷语文黑卷_初中资料合集_2025《万唯中考•黑白卷》多地方版(更30省)_2025《万唯中考•黑白卷》7科全套(福建)_2025版《WW中考黑白卷》(福建专版)(A4)
专题11工业与服务业(原卷版)_9.2025地理总复习_2023年新高考复习资料_专项复习_十年高考真题地理分项解析_十年高考真题地理分项解析(第7-12专题)
A42025版WW黑白卷语文白卷_初中资料合集_2025《万唯中考•黑白卷》多地方版(更30省)_2025《万唯中考•黑白卷》7科全套(福建)_2025版《WW中考黑白卷》(福建专版)(A4)
A42025版WW黑白卷英语黑卷_初中资料合集_2025《万唯中考•黑白卷》多地方版(更30省)_2025《万唯中考•黑白卷》7科全套(福建)_2025版《WW中考黑白卷》(福建专版)(A4)
随机文档
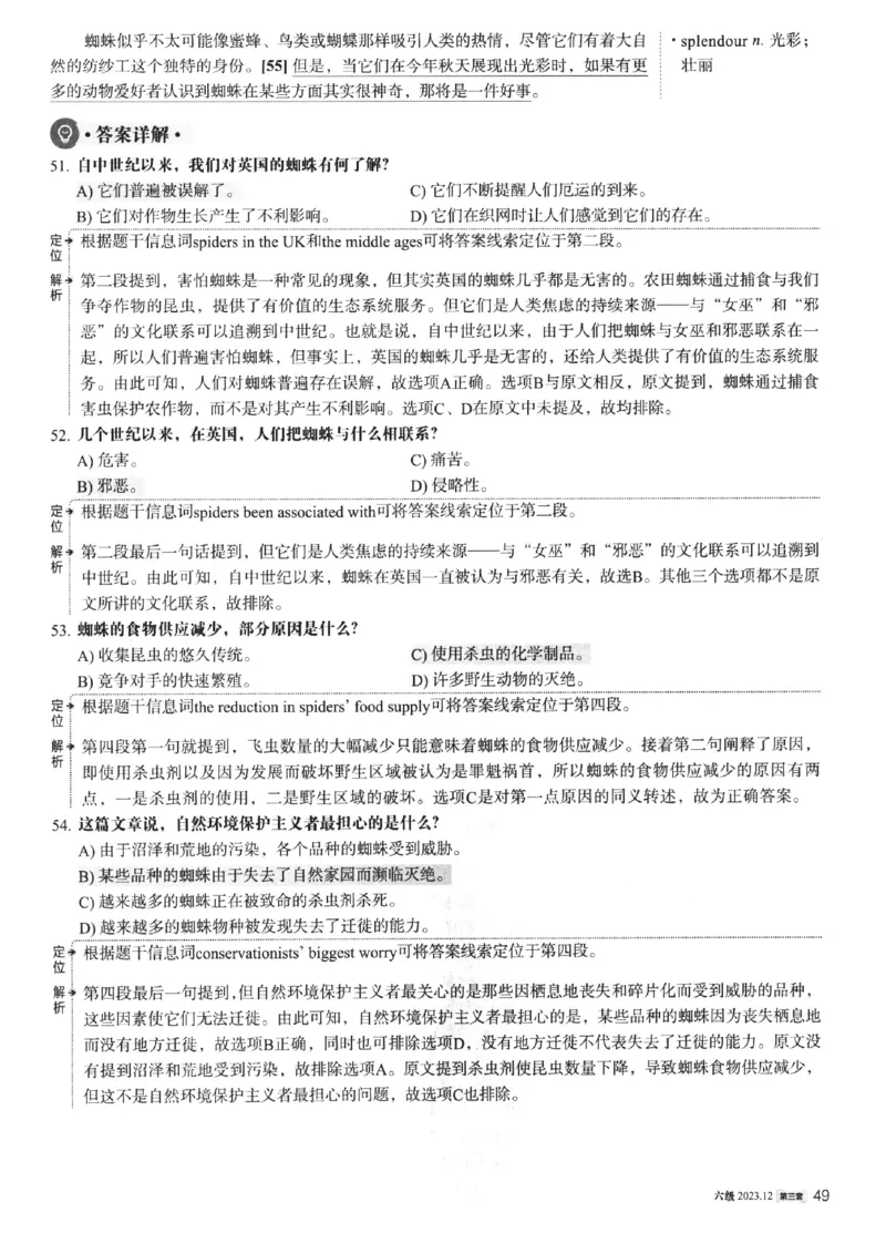
重难点01圆的综合题型(圆性质的应用、圆与四边形结合的动态探究、情景与应用题型、隐圆问题)(原卷版)_02中考总复习(2026版更新中)_02-数学-中考总复习_2025中考复习资料
专题11地理事物的分布描述(解析版)_9.2025地理总复习_2024年新高考资料_2.2024二轮复习_2024年高考地理二轮热点题型归纳与变式演练(新高考通用)
A42025版WW黑白卷英语白卷_初中资料合集_2025《万唯中考•黑白卷》多地方版(更30省)_2025《万唯中考•黑白卷》7科全套(福建)_2025版《WW中考黑白卷》(福建专版)(A4)
重难点01名句名篇默写(解析版)_02中考总复习(2026版更新中)_01-语文-中考总复习_2025年中考资料_2025年中考语文二轮重点专题专练
专题11地理事物的分布描述(原卷版)_9.2025地理总复习_2024年新高考资料_2.2024二轮复习_2024年高考地理二轮热点题型归纳与变式演练(新高考通用)
重难点01名句名篇默写(原卷版)_02中考总复习(2026版更新中)_01-语文-中考总复习_2025年中考资料_2025年中考语文二轮重点专题专练
A42025版WW黑白卷生物黑卷(加深)_初中资料合集_万唯2025万唯中考《黑白卷-地生》多地版本(已更12省)_2025《万唯中考•黑白卷》地生(福建)_2025版《WW中考黑白卷》(FJ专版)生地
专题11区域联系与区域发展(讲义)(解析版)_9.2025地理总复习_2024年新高考资料_2.2024二轮复习_2024年高考地理二轮复习讲练测(新教材新高考)
重难点01代数式规律题与代数式求值(解析版)_02中考总复习(2026版更新中)_02-数学-中考总复习_2024年中考复习资料_三轮冲刺资料_完2024年中考数学复习冲刺过关(全国通用)
A42025版WW黑白卷生物黑卷_初中资料合集_万唯2025万唯中考《黑白卷-地生》多地版本(已更12省)_2025《万唯中考•黑白卷》地生(福建)_2025版《WW中考黑白卷》(FJ专版)生地