文档
办公文件
生活文档
学习资料
当前位置:
首页
>
文档
>2026年小升初数学知识总结大全_7-2026小升初数学复习资料
2026年小升初数学知识总结大全_7-2026小升初数学复习资料
2026-03-07 19:41:07
2026-01-30 03:46:32
文档预览
文档信息
文档格式
pdf
文档大小
8.357 MB
文档页数
61 页
上传时间
2026-01-30 03:46:32
下载文档
文档内容
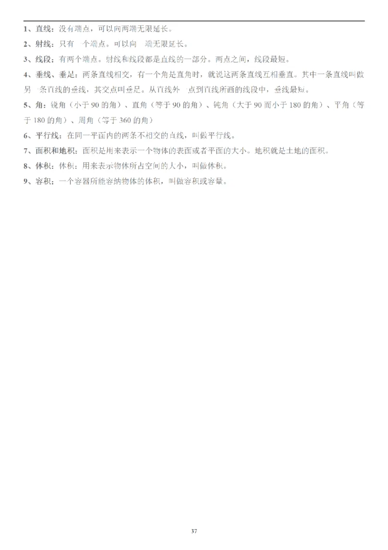
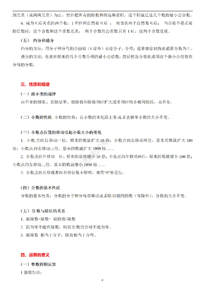
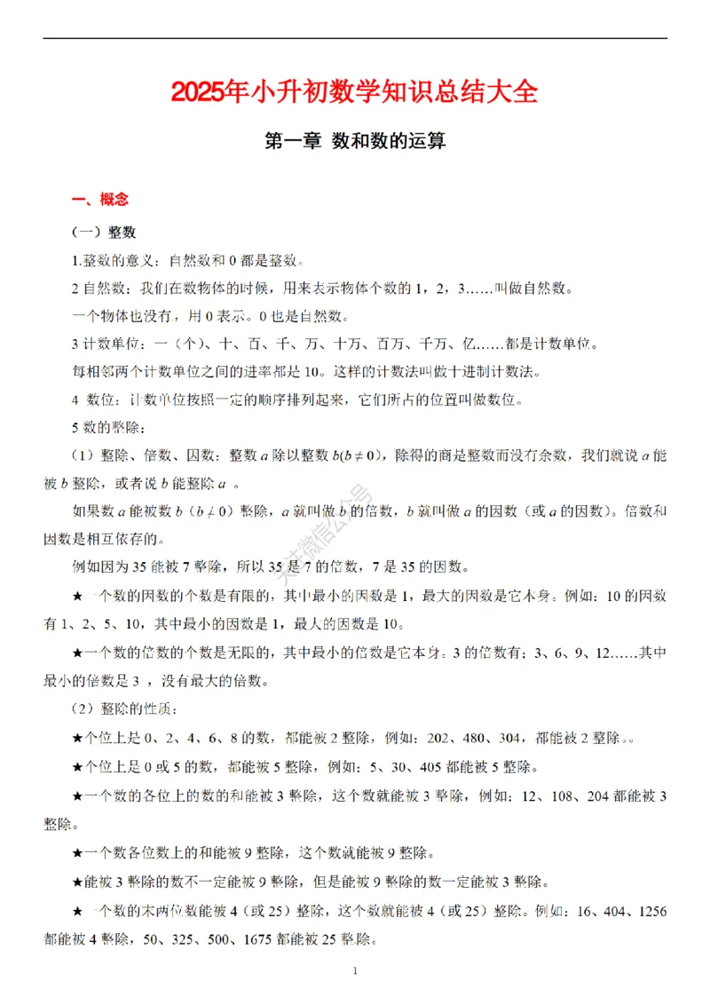
2025年小升初数学知识总结大全
本文档来自网络内容,如有侵犯您的权益请联系我们删除,联系邮箱:wyl860211@qq.com。
上一篇
2022年高考英语试卷(全国乙卷)(解析卷)_英语历年高考真题_新·PDF版2008-2025·高考英语真题_英语(按省份分类)2008-2025_2008-2025·(河南)英语高考真题
下一篇
2025从化区中考一模道德与法治试题(参考答案)_广州九上月考+期中+期末+一模二模+中考真题_广州2025年中考一模_2025年11区中考一模_从化区
最新文档
2023年高考地理二轮复习(新高考版)第1部分专题突破专题11综合提升练11_9.2025地理总复习_2023年新高考复习资料_二轮复习_2023年高考地理二轮复习讲义+课件(新高考版)
2023年高考地理二轮复习(新高考版)第1部分专题突破专题11微专题21 微笑曲线与哭泣曲线_9.2025地理总复习_2023年新高考复习资料_二轮复习_2023年高考地理二轮复习讲义(新高考版)
专题11阅读理解之记叙文-2024年高考英语二轮热点题型归纳与变式演练(新高考通用)(原卷版)_3.2025英语总复习_2024年新高考资料_2.2024二轮复习
专题11阅读理解之主旨大意题——逆转思维(解析版)_3.2025英语总复习_赠品通用版(老高考)复习资料_二轮复习_2023年高考英语毕业班二轮热点题型归纳与变式演练(全国通用)
2025《万唯中考•云南定心卷》语文_00_初中资料合集_万唯2025版万唯中考《定心卷》全国地方版实时更新(已更11省)_2025万唯中考《定心卷》7科(云南)
专题06基本不等式及应用(原卷版)_2.2025数学总复习_2024年新高考资料_2.2024二轮复习_2024年高三数学二轮优化提优专题训练
专题11阅读理解之主旨大意题——逆转思维(原卷版)_3.2025英语总复习_赠品通用版(老高考)复习资料_二轮复习_2023年高考英语毕业班二轮热点题型归纳与变式演练(全国通用)
2025《万唯中考•云南定心卷》英语_00_初中资料合集_万唯2025版万唯中考《定心卷》全国地方版实时更新(已更11省)_2025万唯中考《定心卷》7科(云南)
2025《万唯中考•云南定心卷》生物试卷_初中资料合集_万唯2025版万唯中考《定心卷》地生-实时更新(已更4省)_2025万唯中考《定心卷》地生(云南)
2025《万唯中考•云南定心卷》生物答题卡_初中资料合集_万唯2025版万唯中考《定心卷》地生-实时更新(已更4省)_2025万唯中考《定心卷》地生(云南)
热门文档
2023年高考地理二轮复习(新高考版)第1部分专题突破专题10考点3 资源枯竭型城市的转型发展_9.2025地理总复习_2023年新高考复习资料_二轮复习
第24课人民解放战争的胜利(原卷版)_02中考总复习(2026版更新中)_06-历史-中考总复习_2024年中考复习资料_专项复习资料_完三年(2021-2023)中考历史真题分项汇编(全国通用)
2025《万唯中考•云南定心卷》物理_00_初中资料合集_万唯2025版万唯中考《定心卷》全国地方版实时更新(已更11省)_2025万唯中考《定心卷》7科(云南)
2025《万唯中考•云南定心卷》数学_00_初中资料合集_万唯2025版万唯中考《定心卷》全国地方版实时更新(已更11省)_2025万唯中考《定心卷》7科(云南)
2025《万唯中考•云南定心卷》政治_00_初中资料合集_万唯2025版万唯中考《定心卷》全国地方版实时更新(已更11省)_2025万唯中考《定心卷》7科(云南)
2023年高考地理二轮复习(新高考版)第1部分专题突破专题10考点1 北方农牧交错带的荒漠化_9.2025地理总复习_2023年新高考复习资料_二轮复习_2023年高考地理二轮复习讲义(新高考版)
2025考研政治真题_考研(政治)历年真题(1994-2025)_1.真题及解析
2023年高考地理二轮复习(新高考版)第1部分专题突破专题10综合提升练10_9.2025地理总复习_2023年新高考复习资料_二轮复习_2023年高考地理二轮复习讲义+课件(新高考版)
2023年高考地理二轮复习(新高考版)第1部分专题突破专题10微专题19 盐碱化_9.2025地理总复习_2023年新高考复习资料_二轮复习_2023年高考地理二轮复习讲义+课件(新高考版)
2023年高考地理二轮复习(新高考版)第1部分专题突破专题10微专题18 湿地_9.2025地理总复习_2023年新高考复习资料_二轮复习_2023年高考地理二轮复习讲义+课件(新高考版)
随机文档
2023年高考地理二轮复习(新高考版)教师目录_9.2025地理总复习_2023年新高考复习资料_二轮复习_2023年高考地理二轮复习讲义+课件(新高考版)_2023年高考地理二轮复习讲义(新高考版)
2023年高考地理二轮复习(全国版)第4部分题型攻略题型2 技法6 地理实践类_9.2025地理总复习_赠品通用版(老高考)复习资料_二轮复习_2023年高考地理二轮复习讲义(全国版)
2023年高考地理二轮复习(全国版)第4部分题型攻略题型2 技法5 观点理由类_9.2025地理总复习_赠品通用版(老高考)复习资料_二轮复习_2023年高考地理二轮复习讲义(全国版)
2023年高考地理二轮复习(全国版)第4部分题型攻略题型2 技法4 区位评价类_9.2025地理总复习_赠品通用版(老高考)复习资料_二轮复习_2023年高考地理二轮复习讲义(全国版)
专题06名句默写-2021年高考语文真题和模拟题分专题训练(教师版含解析)_1.2025语文总复习_2023年新高考资料_一轮复习_2023年新高考大一轮复习讲义
2023年高考地理二轮复习(全国版)第4部分题型攻略题型2 技法3 原因措施类_9.2025地理总复习_赠品通用版(老高考)复习资料_二轮复习_2023年高考地理二轮复习讲义(全国版)
专题06名句默写-2021年高考语文真题和模拟题分专题训练(学生版)_1.2025语文总复习_2023年新高考资料_一轮复习_2023年新高考大一轮复习讲义_赠2021年高考语文真题与模拟题分类训练
2023年高考地理二轮复习(全国版)第4部分题型攻略题型2 技法2 过程分析类_9.2025地理总复习_赠品通用版(老高考)复习资料_二轮复习_2023年高考地理二轮复习讲义(全国版)
2023年高考地理二轮复习(全国版)第4部分题型攻略题型2 技法1 分布特征类_9.2025地理总复习_赠品通用版(老高考)复习资料_二轮复习_2023年高考地理二轮复习讲义(全国版)
2023年高考地理二轮复习(全国版)第4部分题型攻略题型1 技法6 文字材料类_9.2025地理总复习_赠品通用版(老高考)复习资料_二轮复习_2023年高考地理二轮复习讲义(全国版)