文档
办公文件
生活文档
学习资料
当前位置:
首页
>
文档
>2025年12月高三T8联考政治试卷_@高三模考真题_2025年12月高三T8联考试卷及答案
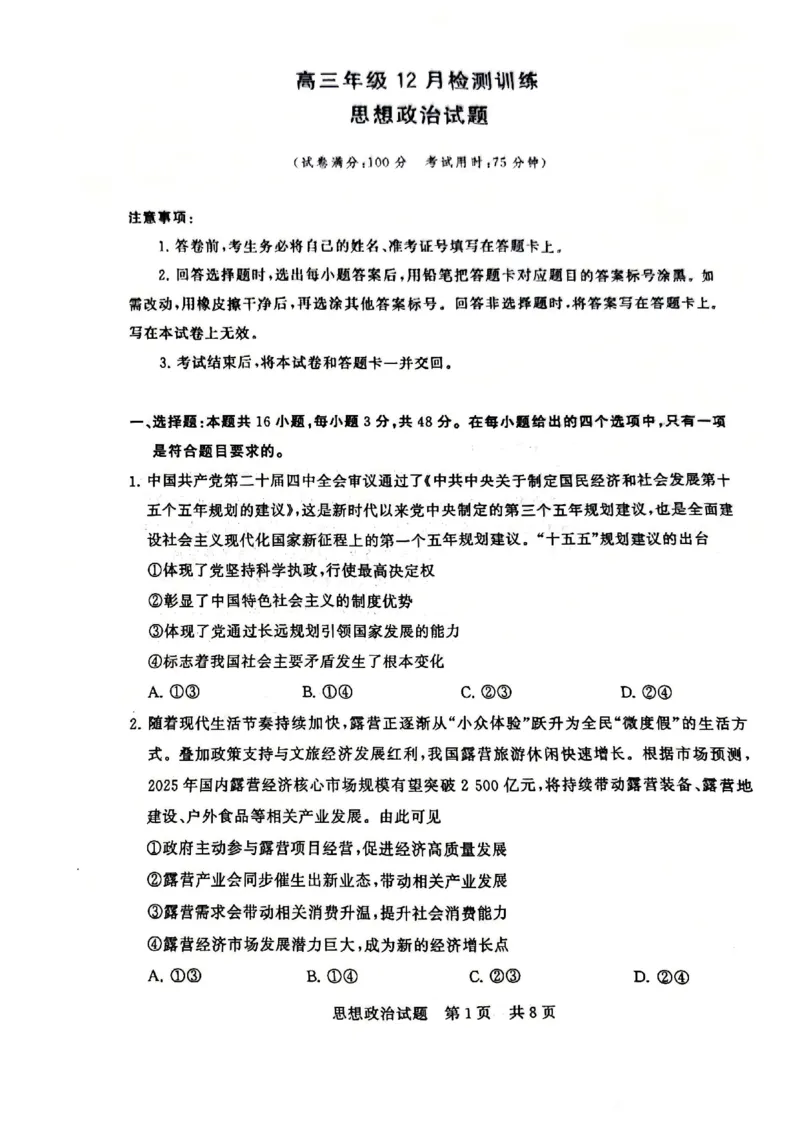
2025年12月高三T8联考政治试卷_@高三模考真题_2025年12月高三T8联考试卷及答案
2026-03-11 08:14:33
2026-01-30 04:37:53
文档预览
文档信息
文档格式
pdf
文档大小
7.446 MB
文档页数
8 页
上传时间
2026-01-30 04:37:53
下载文档
本文档来自网络内容,如有侵犯您的权益请联系我们删除,联系邮箱:wyl860211@qq.com。
上一篇
2022年高考语文试卷(上海)(春考)(空白卷)_语文历年高考真题_新·PDF版2008-2025·高考语文真题_语文(按省份分类)2008-2025_2008-2024·(上海)语文高考真题
下一篇
2022年高考语文试卷(上海)(春考)(空白卷)_语文历年高考真题_新·PDF版2008-2025·高考语文真题_语文(按试卷类型分类)2008-2025_自主命题卷·语文(2008-2025)
最新文档
专题42应用文写作之申请信和告知信-2023年高考英语一轮复习《考点•题型•技巧》精讲与精练高分突破系列(通用)(解析版)_3.2025英语总复习_2023年新高考资料_一轮复习
专题10复数及其应用(解析版)_2.2025数学总复习_2024年新高考资料_1.2024一轮复习_2024年高考数学一轮复习知识清单(新高考专用)
专题42完形填空满分策略(讲案)解析版_3.2025英语总复习_2025年新高考资料_一轮复习_2025年高考英语一轮复习知识清单
专题10复数及其应用(原卷版)_2.2025数学总复习_2024年新高考资料_1.2024一轮复习_2024年高考数学一轮复习知识清单(新高考专用)
专题10复数及其应用(4知识点+2重难点+6方法技巧+3易错易混)(解析版)_2.2025数学总复习_2025年新高考资料_一轮复习_2025年高考数学一轮复习知识清单_知识必备·夯基础
专题10复数及其应用(4知识点+2重难点+6方法技巧+3易错易混)(原卷版)_2.2025数学总复习_2025年新高考资料_一轮复习_2025年高考数学一轮复习知识清单_知识必备·夯基础
专题42完形填空满分策略(练案)解析版_3.2025英语总复习_2025年新高考资料_一轮复习_2025年高考英语一轮复习知识清单
专题42完形填空满分策略(练案)原卷版_3.2025英语总复习_2025年新高考资料_一轮复习_2025年高考英语一轮复习知识清单
专题42.名词性从句考点运用(教师版)---2023届高三英语总复习(人教版2019)_3.2025英语总复习_2023年新高考资料_专项复习_2023届高三英语总复习
专题42.名词性从句考点运用(学生版)---2023届高三英语总复习(人教版2019)_3.2025英语总复习_2023年新高考资料_专项复习_2023届高三英语总复习
热门文档
专题41阅读理解之主旨大意题(讲案)解析版_3.2025英语总复习_2025年新高考资料_一轮复习_2025年高考英语一轮复习知识清单
专题41阅读理解之主旨大意题(讲案)原卷版_3.2025英语总复习_2025年新高考资料_一轮复习_2025年高考英语一轮复习知识清单
第30讲中国国家发展战略举例(讲义)(原卷版)_9.2025地理总复习_2024年新高考资料_1.2024一轮复习_2024年高考地理一轮复习讲练测(新教材新高考)
第30讲中国国家发展战略举例(练习)(解析版)_9.2025地理总复习_2024年新高考资料_1.2024一轮复习_2024年高考地理一轮复习讲练测(新教材新高考)
第30讲中国国家发展战略举例(练习)(原卷版)_9.2025地理总复习_2024年新高考资料_1.2024一轮复习_2024年高考地理一轮复习讲练测(新教材新高考)
专题41阅读理解之主旨大意题(练案)解析版-副本_3.2025英语总复习_2025年新高考资料_一轮复习_2025年高考英语一轮复习知识清单
第2部分热点4生态文明_9.2025地理总复习_赠品通用版(老高考)复习资料_二轮复习_2023年高考地理二轮复习讲义+课件(全国版)_2023年高考地理二轮复习讲义(全国版)_学生版
第2部分热点3海洋与国家安全_9.2025地理总复习_赠品通用版(老高考)复习资料_二轮复习_2023年高考地理二轮复习讲义+课件(全国版)_2023年高考地理二轮复习讲义(全国版)_学生版
第2部分热点2耕地与粮食安全_9.2025地理总复习_赠品通用版(老高考)复习资料_二轮复习_2023年高考地理二轮复习讲义+课件(全国版)_2023年高考地理二轮复习讲义(全国版)_学生版
第2部分热点1能源安全_9.2025地理总复习_赠品通用版(老高考)复习资料_二轮复习_2023年高考地理二轮复习讲义+课件(全国版)_2023年高考地理二轮复习讲义(全国版)_学生版
随机文档
第2部分2素养4 地理实践力_9.2025地理总复习_2023年新高考复习资料_二轮复习_2023年高考地理二轮复习讲义+课件(新高考版)_2023年高考地理二轮复习讲义(新高考版)_学生版
第2部分2素养3 区域认知_9.2025地理总复习_2023年新高考复习资料_二轮复习_2023年高考地理二轮复习讲义+课件(新高考版)_2023年高考地理二轮复习讲义(新高考版)_学生版
第2部分2素养2 综合思维_9.2025地理总复习_2023年新高考复习资料_二轮复习_2023年高考地理二轮复习讲义+课件(新高考版)_2023年高考地理二轮复习讲义(新高考版)_学生版
第2部分2素养1 人地协调观_9.2025地理总复习_2023年新高考复习资料_二轮复习_2023年高考地理二轮复习讲义+课件(新高考版)_2023年高考地理二轮复习讲义(新高考版)_学生版
第2部分1能力3 论证和探讨地理问题_9.2025地理总复习_2023年新高考复习资料_二轮复习_2023年高考地理二轮复习讲义+课件(新高考版)_2023年高考地理二轮复习讲义(新高考版)_学生版
第2部分1能力2 描述和阐释地理事物_9.2025地理总复习_2023年新高考复习资料_二轮复习_2023年高考地理二轮复习讲义+课件(新高考版)_2023年高考地理二轮复习讲义(新高考版)_学生版
第2部分1能力1 获取和解读地理信息_9.2025地理总复习_2023年新高考复习资料_二轮复习_2023年高考地理二轮复习讲义+课件(新高考版)_2023年高考地理二轮复习讲义(新高考版)_学生版
第2课时气旋和反气旋、锋面气旋_9.2025地理总复习_赠品通用版(老高考)复习资料_一轮复习_2023年高考地理一轮复习讲义+课件(全国版)_2023年高考地理一轮复习讲义(全国版)
专题41阅读理解之主旨大意题(练案)原卷版_3.2025英语总复习_2025年新高考资料_一轮复习_2025年高考英语一轮复习知识清单
第2课时正午太阳高度的变化、四季和五带_9.2025地理总复习_赠品通用版(老高考)复习资料_一轮复习_2023年高考地理一轮复习讲义+课件(全国版)_赠补充习题_第二章行星地球