当前位置:首页>文档>2025-48-第3篇-第18章-18.1-工程总承包计价原理-18.5-工程总承包项目结算与支付_2026年一级建造师_2026年一建经济_2025年一建经济SVIP_02-基础精讲✿高端面授✿深度强化_董航_讲义

2025-48-第3篇-第18章-18.1-工程总承包计价原理-18.5-工程总承包项目结算与支付_2026年一级建造师_2026年一建经济_2025年一建经济SVIP_02-基础精讲✿高端面授✿深度强化_董航_讲义

  • 2026-04-11 04:26:57 2026-01-30 08:26:45

文档预览

2025-48-第3篇-第18章-18.1-工程总承包计价原理-18.5-工程总承包项目结算与支付_2026年一级建造师_2026年一建经济_2025年一建经济SVIP_02-基础精讲✿高端面授✿深度强化_董航_讲义
2025-48-第3篇-第18章-18.1-工程总承包计价原理-18.5-工程总承包项目结算与支付_2026年一级建造师_2026年一建经济_2025年一建经济SVIP_02-基础精讲✿高端面授✿深度强化_董航_讲义
2025-48-第3篇-第18章-18.1-工程总承包计价原理-18.5-工程总承包项目结算与支付_2026年一级建造师_2026年一建经济_2025年一建经济SVIP_02-基础精讲✿高端面授✿深度强化_董航_讲义
2025-48-第3篇-第18章-18.1-工程总承包计价原理-18.5-工程总承包项目结算与支付_2026年一级建造师_2026年一建经济_2025年一建经济SVIP_02-基础精讲✿高端面授✿深度强化_董航_讲义
2025-48-第3篇-第18章-18.1-工程总承包计价原理-18.5-工程总承包项目结算与支付_2026年一级建造师_2026年一建经济_2025年一建经济SVIP_02-基础精讲✿高端面授✿深度强化_董航_讲义
2025-48-第3篇-第18章-18.1-工程总承包计价原理-18.5-工程总承包项目结算与支付_2026年一级建造师_2026年一建经济_2025年一建经济SVIP_02-基础精讲✿高端面授✿深度强化_董航_讲义

文档信息

文档格式
pdf
文档大小
0.181 MB
文档页数
3 页
上传时间
2026-01-30 08:26:45

文档内容

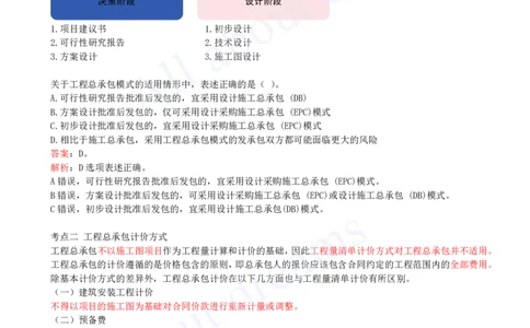
[注:天一文化专有版权,未经许可不可转发或复印传播] 第18章 工程总承包计价 18.1 工程总承包计价原理 考点一 工程总承包模式的类型与适用情形 (一)类型: 1.设计采购施工总承包(EPC):设计、采购、施工 2.设计施工总承包(DB):设计、施工 (二)适用情形 ①可行性研究报告批准后发包:宜采用设计采购施工总承包(EPC)模式 ②方案设计批准后发包:可采用设计采购施工总承包(EPC)或设计施工总承包(DB)模式 ③初步设计批准后发包:宜采用设计施工总承包(DB)模式 决策阶段 设计阶段 1.项目建议书 1.初步设计 2.可行性研究报告 2.技术设计 3.方案设计 3.施工图设计 关于工程总承包模式的适用情形中,表述正确的是( )。 A.可行性研究报告批准后发包的,宜采用设计施工总承包 (DB) B.方案设计批准后发包的,仅可采用设计采购施工总承包 (EPC)模式 C.初步设计批准后发包的,宜采用设计采购施工总承包 (EPC)模式 D.相比于施工总承包,采用工程总承包模式的发承包双方都可能面临更大的风险 答案:D。 解析:D选项表述正确。 A错误,可行性研究报告批准后发包的,宜采用设计采购施工总承包 (EPC)模式。 B错误,方案设计批准后发包的,可采用设计采购施工总承包 (EPC)或设计施工总承包 (DB)模式。 C错误,初步设计批准后发包的,宜采用设计施工总承包(DB)模式。 考点二 工程总承包计价方式 工程总承包不以施工图项目作为工程量计算和计价的基础,因此工程量清单计价方式对工程总承包并不适用。 工程总承包的计价遵循的是价格包含的原则,即总承包人的报价应该包含合同约定的工程范围内的全部费用。 除基本计价方式的差异外,工程总承包计价在以下几方面也与工程量清单计价有所区别。 (一)建筑安装工程计价 不得以项目的施工图为基础对合同价款进行重新计量或调整。 (二)预备费 工程总承包项目的预备费应根据下列规定使用: (1)工程总承包为可调总价合同,已签约合同价中的预备费应由发包人掌握使用,如有余额,应归发包人所 有; (2)工程总承包为固定总价合同,预备费可作为风险包干费用,在合同专用条件中约定,预备费归承包人所 有。 工程总承包为可调总价合同,已签约合同价中的预备费应由( )掌握使用,如有余额,应归( )所有;工 程总承包为固定总价合同,预备费可作为风险包干费用,在合同专用条件中约定,预备费归( )所有。 A.承包人、发包人、发包人 B.发包人、发包人、发包人 C.发包人、承包人、发包人 D.发包人、发包人、承包人[注:天一文化专有版权,未经许可不可转发或复印传播] 答案:D。 解析:工程总承包项目的预备费应根据下列规定使用: 工程总承包为可调总价合同,已签约合同价中的预备费应由发包人掌握使用,如有余额,应归发包人所有; 工程总承包为固定总价合同,预备费可作为风险包干费用,在合同专用条件中约定,预备费归承包人所有。 故本题选择D。 考点三 工程总承包费用项目构成及项目清单 根据发承包阶段的不同,工程总承包费用项目清单可分为可行性研究或方案设计后清单和初步设计后清单两 种。 根据《建设项目工程总承包计价规范》,发包人对工程费用项目清单可只提供项目清单格式不列工程数量,由 承包人根据招标文件和发包人要求填写工程数量并报价。 18.2 工程总承包最高投标限价与投标报价编制 考点一 工程总承包最高投标限价编制 发包人采用工程总承包模式招标发包时,可自行决定是否选择设置最高投标限价进行招标。 标人应自主确定工程费用和工程总承包其他费用的投标报价,但投标报价不得低于成本。 (一)项目清单 发包人提供的工程费用项目清单应仅作为投标报价的参考,投标人按下列规定进行投标报价: 1.对项目清单内容可增加或减少; 2.对项目应进行细化,原项目下填写投标人认为需要的施工项目和工程数量及单价。 项目清单中需要填写技术参数等产品品质的项目,投标人应列明符合条件的潜在供应商。 (二)预备费 工程总承包采用可调总价合同的,预备费应按招标文件中列出的金额填写,不得变动,并应计入投标总价中; 采用固定总价合同的,预备费由投标人自主报价,合同价款不予调整。 投标人应依据发包人要求和初步设计文件、详细勘察文件进行投标报价编制,下列表述正确的是( )。 A.对项目清单内容仅可减少,不可增加 B.项目清单中需要填写技术参数等产品品质的项目,招标人应列明符合条件的潜在供应商 C.工程总承包采用可调总价合同的,预备费变动不得超过限值 D.采用固定总价合同的,预备费由投标人自主报价,合同价款不予调整 答案:D。 解析: D表述完全正确。 A错误,对项目清单内容可增加或减少。 B错误,项目清单中需要填写技术参数等产品品质的项目,投标人应列明符合条件的潜在供应商。 C错误,工程总承包采用可调总价合同的,预备费应按招标文件中列出的金额填写,不得变动,并应计入投标 总价中。 18.3 工程总承包合同价款约定 考点一 合同价格形式 工程总承包最适宜采用的合同方式应为总价合同。在总价合同中,除工程变更外,工程量不予调整。 18.4 工程总承包合同价款调整与索赔 工程总承包项目承包人索赔特点 工程总承包模式下承包人的索赔机会更少,索赔的难度也更大。 18.5 工程总承包项目结算与支付 考点一 进度款结算与支付[注:天一文化专有版权,未经许可不可转发或复印传播] 支付方式 1.按月计量付款 2.里程碑付款 期中结算的要求 进度款支付比例不应低于80%。 里程碑相邻节点之间超过一个月的,发包人应按照下一里程碑节点的工程价款,按 月以约定比例预支付人工费。 进度款 承包人应在实际完成进度计划的里程碑节点到期后的 支付申请 7天内向发包人提出进度款支付申请,支付申请的内 容应符合合同的约定。 审核支付 与施工总承包的相似。 下列关于进度款结算与支付的表述中,错误的是( )。 A.进度款支付方式分为按月计量付款及里程碑付款 B.进度款支付比例不应低于80% C.里程碑相邻节点之间超过一个月的,发包人应按照下一里程碑节点的工程价款,按月以约定比例预支付人 工费 D.承包人应在实际完成进度计划的里程碑节点到期后的14天内向发包人提出进度款支付申请 答案:D。 解析:承包人应在实际完成进度计划的里程碑节点到期后的7天内向发包人提出进度款支付申请。 考点二 竣工结算与支付 竣工结算价可依据合同形式按照下列规定计算: 可调总价合同的 签约合同价-预备费±合同约定调整价款和索赔的金 竣工结算价 额 固定总价合同的 签约合同价±索赔金额 竣工结算价 某工程签订可调总价合同,其签约合同价为350万元,预备费为20万元,在竣工后办理结算时,合同约定调 增合同价格,调增部分为15万元,本工程未发生索赔金额,则该工程可调总价合同的竣工结算价为( )万 元。 A.385 B.345 C.365 D.370 答案:B。 解析:可调总价合同的竣工结算价=签约合同价-预备费±合同约定调整价款和索赔的金额=350-20+15=345万 元,故本题选择B。