当前位置:首页>文档>04《四个太阳》导学案_一年级语文下册(统编版)_老课标资料_教案反思+导学案_表格式_1版表格式导学案

04《四个太阳》导学案_一年级语文下册(统编版)_老课标资料_教案反思+导学案_表格式_1版表格式导学案

  • 2026-03-16 11:51:34 2026-01-30 14:46:08

文档预览

04《四个太阳》导学案_一年级语文下册(统编版)_老课标资料_教案反思+导学案_表格式_1版表格式导学案
04《四个太阳》导学案_一年级语文下册(统编版)_老课标资料_教案反思+导学案_表格式_1版表格式导学案
04《四个太阳》导学案_一年级语文下册(统编版)_老课标资料_教案反思+导学案_表格式_1版表格式导学案
04《四个太阳》导学案_一年级语文下册(统编版)_老课标资料_教案反思+导学案_表格式_1版表格式导学案
04《四个太阳》导学案_一年级语文下册(统编版)_老课标资料_教案反思+导学案_表格式_1版表格式导学案
04《四个太阳》导学案_一年级语文下册(统编版)_老课标资料_教案反思+导学案_表格式_1版表格式导学案

文档信息

文档格式
docx
文档大小
0.892 MB
文档页数
3 页
上传时间
2026-01-30 14:46:08

文档内容

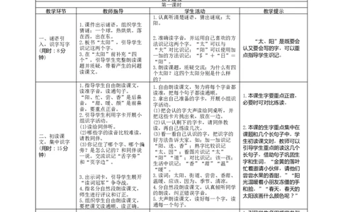
4 四个太阳 导学案设计 课题 四个太阳 课型 新授课 1.认识“太、阳”等13个生字和舌字旁、页字边2个偏旁;会写“太、阳”等7个字和横撇弯钩1 个笔画。 教学目标 2.正确、流利地朗读课文。 3.读懂课文,能从文中找出明显信息,感受“我”的美好心愿。 教学重点 读好长句的停顿和问句。能结合文中明显信息,感受“我”的美好心愿。 1.制作多媒体课件;制作学生活动卡;准备四幅画。(教师) 课前准备 2.制作本课的生字卡片;准备彩笔。(学生) 课时安排 2课时 教学过程 第一课时 教学环节 教师指导 学生活动 教学提示 1.认真听清楚谜语,猜出谜底:太 1.课件出示谜语,组织学生 阳。 猜谜:一个球,热烘烘。落 一、谜语引 在西,出在东。 2.准确读字音,并运用自己喜欢的方 入,识字写字 2.板书“太阳”,引导学生 法识记这两个字。“太”可以与 “太、阳”是既要会 (用时:8分 识记这两个字。 “大”对比识记;“阳”可以使用加 认又要会写的字,可以重 钟) 3.在“太阳”前补充“四 一加的方法识记:“阝”+“日”= 点指导学生识记。 个”,引导学生完整朗读课 “阳”。 题并质疑,带着产生的问题 3.朗读课题,质疑交流:为什么有四 读课文。 个太阳?这四个太阳分别是什么样 的? 1.指导学生自由朗读课文, 1.自由朗读课文,努力将每个字音都 读准字音,读通句子。 读准,把每个句子都读通顺。 “阳、忙、尝、香”是后鼻 2.拿出自己准备的字卡,开展小组识 1.本课生字要重点正音, 音,“甜、暖、颜”是前鼻 字活动。 必要时可对比练读。 音,要重点正音。 (1)把会认的字大声读给同桌听,并 2.引导学生利用字卡开展小 把这些卡片挑出来,放在一边。 组识字活动。 (2)认一认剩下的字卡,请同伴教 (1)读给同伴听。 读,再自己练读几次。 2.本课的生字重点集中在 二、初读课 (2)哪些字的读音比较难读, (3)看一看自己认识的字,把识字的 课题和几个长句子中,学 文,集中识字 请教同伴。 好方法告诉大家。如:加一加识记 生初读课文时,教师可以 (3)你记住了哪个字、哪个偏 “阳、送、香”;熟字比较识记 (用时:15分 旁?是怎么记的?和同伴说 “太、因”;看图片识记“太” 引导学生重点朗读这几个 钟) 一说。交流识记“舌字旁” “阳”“道”;对比识记:该—孩; 长句子,借助句子巩固生 和“页字边”。 生活中识记:“香”“甜”“温” 字和生词。“金黄的落叶 “暖”。 忙着邀请小伙伴,请他们 3.出示词卡,引导学生展开 3.读词:太阳、街道、尝尝、香甜、 尝尝水果的香甜。”“阳 “读词冠军”争夺战。 温暖、应该、因为、季节、清凉。 光温暖着小朋友冻僵的手 4.指名分自然段朗读课文, 4.分自然段朗读课文,认真倾听同学 和脸。”“春天,春天的 师生进行评议和订正。 的朗读,纠正错误字音。 太阳该画什么颜色呢?” 5.组织学生自由朗读课文, 5.大声朗读课文,读好每一个字,读 要把课文读通顺、读正确。 通每一个句子。 1.引导学生多用感官参与 学习活动,用眼睛看,用 1.指导学生默读课文,围绕 “小画家画了四个什么样的 1.默读课文,每读完一个自然段,就 嘴读,用手画,用心思 想一想这个自然段中,小男孩画了什 太阳呢?”展开思考,找到 考,让学生对文本的理解 么样的太阳,画出相关句子后,再多 三、再次读 相关句子画下来,再读一 读一读。 由浅入深,更有层次性和 文,整体感知 读。 2.交流汇报:小男孩分别画了绿绿的 目的性。 2.组织学生进行汇报交流, (用时:5分 太阳、金黄的太阳、红红的太阳、彩 依次在黑板上对应贴出四个 钟) 色彩不同的太阳。 色的太阳。 2.透过四个太阳,“我” 3.最喜欢哪个太阳,就练读哪个自然 3.引导学生选择最喜欢的那 分别看到了哪些美好的情 段,注意抓住重点词句,读出自己的 个太阳,有感情地朗读相关 喜爱之情。 景?引导学生分别从文中 的段落。 找出明显的信息。通过朗 读表达出来。 四、观察交 1.引导学生观察并交流写字 1.观察生字的结构和每一个笔画的书 这五个字要注意突出表中“校、金、秋、因、 写方法,然后大胆说一说。 为”五个字。 2.认真倾听老师的讲解,仔细看清老 2.针对学生交流的困难之处 师的书写方法。“校”和“秋”都是 重点,不要平均用力。教 流,指导写字 进行补充,并范写这五个 左右结构,左窄右宽;“金”撇、捺 (用时:10分 字。“因”字形简单,可让 要舒展。 师可采用示范书写,学生 书空的方式,帮助学生掌 钟) 学生进行观察书写。“金” “为”的笔顺是难点。 3.在写字表中先描红,再练写。 握笔顺。 3.组织学生练习书写。 4.观察同学的作品,说出优点和不 4.组织学生评议交流。 足。 作业: 完成作业: 教师可以让学有余力 五、布置作 1.将课文大声、流利地读给 1.努力将课文读熟,听取家人的意 的同学一边读字卡一边组 业,巩固知识 家人听。 见,再次练读。 词语,可以和熟字组成常 (用时:2分 2.把字卡逐一读给家人听, 钟) 请他们为你纠错,并教你认 2.请家人出示字卡,学生认读,针对 用的词语,读读、记记、 家长的纠错再多读几次。 读。 写写。 第二课时 教学环节 教师指导 学生活动 教学提示 透过题目,我们的眼 1.板书课题《四个太阳》, 引导学生展开交流:看到题 1.朗读课题,交流:我的眼前出现了 中会出现什么样的太阳? 一、课题引 一个绿色的大太阳,颜色很鲜艳,很 目,你的眼前出现了一个什 学生的思维是活跃的,教 入,谈话激情 好看,等等。 么样的太阳? 师要给予学生充分的交流 (用时:5分 2.朗读全文,然后交流:这四个太阳 钟) 2.以“这到底是怎样的四个 分别是绿绿的太阳、金黄的太阳、红 时间,以此拓展学生的想 太阳呢?”引导学生朗读全 红的太阳、彩色的太阳。 象力,丰富学生的语言表 文,并汇报交流。 达。 1.在深入阅读课文的过程 中,让学生说说为什么会 画“绿绿(金黄、红红、彩 1.组织学生展开小组合作: 色)的太阳”。交流中引导 1.小组合作学习。 (1)小组选择其中一个太阳, 学生发现作者对于这几个 (1)小组同伴商议,选择一个大家都 读一读相关的段落。 喜欢的太阳,用心朗读这个自然段。 季节描述的角度是不同 (2)小组讨论:小男孩为什么 (2)小组同伴积极交流,把自己的想 的,夏天偏重于清凉感; 要画这个太阳? 法大胆地表达出来。 秋天侧重于瓜果的丰收; 2.组织汇报交流,重点围绕 2.汇报,小组成员可以相互补充,把 冬天则写了人物、阳光带 以下几个方面进行引导。 观点说清楚。 (1)围绕第1自然段交流夏天 给小朋友的温暖;春天突 (1)朗读第1自然段并交流:小朋友 的特点,想象夏天里高山、 出了色彩斑斓的特点。 在夏天里画了一个绿绿的太阳,因为 田野、街道、校园的景象。 2.学生在交流中遇到一些 夏天到处都很热。如果太阳是绿色 二、小组合 再想一想,有了绿太阳之 的,到处一片清凉,那多舒服哇! 不理解的词语,可以结合 后,这些地方发生的变化。 作,品读课文 具体语句,采用直观手段 (2)围绕第2自然段交流秋天 (用时:15分 进行理解。如“金黄的落 的特点,联系生活经历,交 (2)朗读第2自然段,交流:小朋友 钟) 流自己在秋天里能见到哪些 在秋天画了一个金黄的太阳。秋天, 叶忙着邀请小伙伴,请他 金色的事物,并有感情地朗 叶子、玉米、大豆、稻子、鸭梨等都 们尝尝水果的香甜”中 读课文。 变成金黄的了。 “邀请”一词,可以创设 (3)围绕第3自然段交流冬天 情境进行表演,让学生扮 的特点,联系冬天里自己的 (3)朗读第3自然段,交流:冬天天 演“落叶”,去邀请朋 感受说出小朋友画红太阳的 气很冷,小朋友都穿得厚厚的,但还 友。通过语言、动作来直 原因。 (4)围绕第4自然段交流春天 是被冻红了脸,手也冻僵了。 观理解“邀请”的意思。 (4)朗读第4自然段,交流:春天的 的特点,并举出具体例子或 3.学习第3自然段时,可 桃花是粉色的,柳树是绿色的,花儿 展示图片说出春天的特点, 让学生联系生活谈谈“冻 是彩色的,风筝也是彩色的,等等。 有感情地朗读。 僵”的感觉,再联系冬天 在太阳底下“温暖”的感 觉,从而理解词语“温 暖”。 1.利用课件出示自编儿歌, 引导学生朗读儿歌,总结全 1.朗读儿歌:小画家,画太阳。画个 在交流愿望的时候, 三、总结全 绿太阳,夏天真清凉;画个金太阳, 文。 教师不要给学生过多的限 文,拓展活动 秋天瓜果香;画个红太阳,冬天暖洋 2.引导学生想象交流:你想 制,要让学生表达真实想 (用时:8分 洋;画个彩太阳,春天真漂亮。 钟) 画太阳吗?画个什么样的太 2.自由交流,表达自己的想法。 法,同时予以积极的鼓 阳? 3.动手创作。 励。 送给谁?表达什么心愿?3.组织学生动手画太阳。 1.引导学生观察并交流写字 表中剩下的两个字“太” “阳”。 2.出示课件,演示“太” 1.观察生字的结构和每一个笔画的书 “阳”两个字的书写要点, 写方法,然后大胆说一说。 四、观察交 引导学生观察并练写,重点 2.观察字的结构和每一个笔画在田字 流,指导写字 引导学生写好横撇弯钩这个 格中的占位,观察后先在写字表中描 横撇弯钩是本课新学 (用时:10分 笔画:下笔写短横,转折处 红,再练写两个。 的笔画,要重点指导。 钟) 略顿后写短撇,接着笔尖不 3.在写字表中先描红,再练写。 离纸写小弯钩,钩的方向往 4.观察同学的作品,说出优点和不 左上。 足。 3.组织学生练习书写。 4.组织学生评议交流。 五、布置作 学生在朗读这些词语 布置作业:回家后读一读课 业,巩固练习 完成作业:准确读出每一个词 的时候,教师可引导学生 后词。选择喜欢的词语练习 (用时:2分 语,说句子的时候要通顺、完整。 反复发现词语的特点,分 说一句话。 钟) 类积累。