当前位置:首页>文档>7怎么都快乐_一年级语文下册(统编版)_老课标资料_教案反思+导学案_文本式_3版文本式教案含反思

7怎么都快乐_一年级语文下册(统编版)_老课标资料_教案反思+导学案_文本式_3版文本式教案含反思

  • 2026-04-02 11:46:00 2026-01-30 16:47:10

文档预览

7怎么都快乐_一年级语文下册(统编版)_老课标资料_教案反思+导学案_文本式_3版文本式教案含反思
7怎么都快乐_一年级语文下册(统编版)_老课标资料_教案反思+导学案_文本式_3版文本式教案含反思
7怎么都快乐_一年级语文下册(统编版)_老课标资料_教案反思+导学案_文本式_3版文本式教案含反思
7怎么都快乐_一年级语文下册(统编版)_老课标资料_教案反思+导学案_文本式_3版文本式教案含反思
7怎么都快乐_一年级语文下册(统编版)_老课标资料_教案反思+导学案_文本式_3版文本式教案含反思
7怎么都快乐_一年级语文下册(统编版)_老课标资料_教案反思+导学案_文本式_3版文本式教案含反思
7怎么都快乐_一年级语文下册(统编版)_老课标资料_教案反思+导学案_文本式_3版文本式教案含反思
7怎么都快乐_一年级语文下册(统编版)_老课标资料_教案反思+导学案_文本式_3版文本式教案含反思
7怎么都快乐_一年级语文下册(统编版)_老课标资料_教案反思+导学案_文本式_3版文本式教案含反思

文档信息

文档格式
docx
文档大小
0.971 MB
文档页数
5 页
上传时间
2026-01-30 16:47:10

文档内容

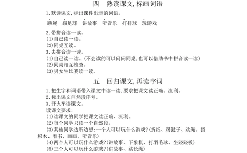
1.会认“怎、独”等12个生字,读准多音字“得”,会写“玩、很”等7 个生字。 教学 2.联系上下文理解“独自、静悄悄、有劲”等词语的意思,积累“跳 要求 绳、踢足球、讲故事、听音乐、打排球”一类的词语。 3.能流利地朗读儿歌,并在朗读中体会生活中处处有快乐。 1.学会生字, 能流利地朗读课文。积累“跳绳、踢足球、讲故事、听音 重点 乐、打排球”一类的词语。 难点 2. 体会生活中处处有快乐。 教学 两课时。 课时 1.能正确、流利地朗读课文。 2.认识本课的生字,初步体会生活中处处有快乐。 3.能正确、美观地书写本课的“玩、很、当、音、讲、行、许”7个生字。 教学课件。 一 创设情境,激发兴趣 1.播放歌曲《如果感到幸福你就拍拍手》,让孩子们边唱边做拍手游戏。 2.板书题目,学生齐读题目。(板书:7 怎么都快乐) 3.同学们,你们喜欢几个人在一起玩?其实,一个人玩很好,两个人玩也很好, 三个以上的人玩更好。 二 初读课文,标出生字 1.借助拼音自读课文。 2.把要求会写及会认的生字标出来。 3.检查自学效果。 会写字:玩 很 当 音 讲 行 许 会认字:怎 独 跳 绳 羽 球 戏 排 篮 连 运 多音字:得 三 再读课文,认识生字 1.再读课文,把标出的生字重点读一读。2.检查自学效果。 (1)带拼音读一读。 正音:“玩、很、音、怎、篮、连、运”是前鼻音,“当、讲、行、绳、 连”是后鼻音,“怎”是平舌音。 “得”是个多音字,在本文中读děi;另外,还读de,如“听得认真”;dé,如 “得到”。 (2)争当小老师带拼音领读。 (3)去拼音读一读。 (4)去拼音领读。 (5)开火车读一读。 四 熟读课文,标画词语 1.默读课文,标出课件出示的词语。 跳绳 踢足球 讲故事 听音乐 打排球 玩游戏 2.带拼音读一读。 (1)自己读一读。 (2)同桌互读。 3.去拼音读一读。 (1)自己读一读。(不会读的可以问问同桌,也可以借助书中拼音读一读) (2)同桌相互检查。 (3)男女生比赛读一读。 五 回归课文,再读字词 1.把生字和词语带入课文中读一读,要求把课文读正确、流利。 2.标出课文自然段序号。 3.开火车读课文。 读课文要求: (1)读课文的同学把课文读正确、流利。 (2)每个同学只读一个自然段。 (3)其他同学边听边想:一个人可以玩什么游戏?(折纸、踢毽子、跳绳、搭 积木、看书、画画、听音乐) (4)两个人可以玩什么游戏?(讲故事、下象棋、打羽毛球、坐跷跷板) (5)三个人可以玩什么游戏?(讲故事、跳长绳) (6)许多人可以玩什么游戏?(拔河、打排球、打篮球、踢足球、老鹰捉小 鸡) 六 识记字形,指导书写 课文读得好,字也要写得好。 1.出示生字卡片,巩固生字读音。 2.指导写字。 玩 很 当 音 (1)观察生字,说说你发现了什么。“玩、很”是左右结构的字,写时要注意左窄右宽。“当、音”是上下结构 的字。 (2)谁来说一说“很”的偏旁是什么?(彳)还有哪些字的偏旁也是“彳”? (行、得) 3.学习字的笔顺。 4.反馈检查“当、很”的笔顺。 5. 指导写字。 (1)教师范写“很”字,学生描红、临写。 (2)学生写剩余的生字。 七 当堂作业,反馈检查 把下面的字和对应的读音连在一起。 生字教学扎实有效。生字是低年级教学的重点,从字的音、形、义三个方面 进行教材设计,认读、识记、书写相结合,达到较好的效果。 1.能正确、流利地朗读课文,积累“跳绳、踢足球、讲故事、听音乐、打排 球”等词语。 2.在朗读中体会生活中处处有快乐。 3.能正确、美观地书写本课的“玩、很、当、音、讲、行、许”7个生字。 教学课件。 一 复习导入 1.出示词语。 跳绳 踢足球 讲故事 听音乐 打排球 打篮球 怎么 运动会 独自 指名读,开火车读,齐读。 2.朗读课文。 (1)指名读。 (2)齐读。 检查课下学习的情况。 二 理解课文内容1.学习第一小节。 (1)指名读第一小节。 (2)一个人可以玩哪些游戏?全班一起来读读这些游戏的名字。 (折纸、踢毽子、跳绳、搭积木、看书、画画、听音乐) (板书:一个人玩很好) (3)除了这些游戏,你还独自玩过什么游戏?(滑旱冰、玩魔方) (4)一个人玩游戏时,你有什么感受? (5) (出示:静悄悄)谁会读这个词?(朗读时声音要轻轻的,突出“静”) 你知道类似的词语吗?(亮晶晶、金灿灿、水灵灵) (6)练习有感情地朗读这一小节。 (“一个人”重读,突出一个人玩的快乐。“正好”“还有”重读,表示可以 玩的游戏或做的事情很多,体现一个人玩的快乐) 2.学习第二小节。 (1)一个人玩游戏很快乐,但有些游戏两个人一起做会更好。同桌两个人,想 不想来做个读书的游戏?两人商量一下,怎样才能把第二小节读好。 (2)同桌合作读。 “你讲我听,我讲你听”这句话可以分开读,一人读“你讲我听”,一人读 “我讲你听”。其余的句子齐读。 “两个”重读,读出两个人玩的快乐。“下象棋、打羽毛球、坐跷跷板”, 词语之间要注意停顿。 (板书:两个人玩很好) 3.学习第三小节。 (1)指名读,齐读。 (2)为什么讲故事多个人听更有劲? (因为听众多了,自己更有成就感,也会努力把故事讲得更好) (板书:三个人玩很好) (3)朗读时,“三个”“多个”“更有劲”重读,读出三个人玩的快乐。 (4)男女生比赛读。 4.学习第四小节。 (1)自由读。 (2)许多人玩什么?玩得怎样? (拔河、老鹰捉小鸡、打排球、打篮球、踢足球……连开运动会也可以。玩 得更快乐) (3)为什么说“许多人玩,更好”?为什么不说“许多人玩,最好”?(板书:许 多人玩更好) 这里的“更好”是相对前面的“很好”来说的。意思是一个人玩,两个人玩, 三个人玩,许多人玩都很好,只是人多的时候,玩起来会更有趣,更有意思,更快乐。 (4)齐读第四小节。 三 识记字形,指导书写 1. 出示生字:讲、行、许。 观察字形,找出相同点。(都是左右结构的字)写时左窄右宽。 2.指导书写:关键笔画写到位。 3.教师指导,范写,学生描红,临写,展评。四 联系生活,课外扩展,感情升华 说说你有什么新玩法。 学生交流自己的新玩法。 感受游戏的快乐和大家分享的快乐。 朗读指导很充分,在理解课文内容的基础上进行有感情的朗读,让学生在读 中感悟。 7 怎么都快乐 折纸 { { } 一个人玩 踢毽子 跳绳 搭积木 看书 画画 听音乐 怎么都快乐 两个人玩{讲故事 生活处处有快乐 下象棋 打羽毛球 坐跷跷板 三个人{讲故事 跳长绳 许多人 什么游戏都能玩