当前位置:首页>文档>第02讲 仲裁制度_2026年一建法规_2025年一建法规SVIP_02-基础精讲✿高端面授✿深度强化_05-法规《基础精讲班》张小强JG_第十章 建设工程争议解决法律制度

第02讲 仲裁制度_2026年一建法规_2025年一建法规SVIP_02-基础精讲✿高端面授✿深度强化_05-法规《基础精讲班》张小强JG_第十章 建设工程争议解决法律制度

  • 2026-03-24 09:28:32 2026-01-30 22:03:36

文档预览

第02讲 仲裁制度_2026年一建法规_2025年一建法规SVIP_02-基础精讲✿高端面授✿深度强化_05-法规《基础精讲班》张小强JG_第十章 建设工程争议解决法律制度
第02讲 仲裁制度_2026年一建法规_2025年一建法规SVIP_02-基础精讲✿高端面授✿深度强化_05-法规《基础精讲班》张小强JG_第十章 建设工程争议解决法律制度
第02讲 仲裁制度_2026年一建法规_2025年一建法规SVIP_02-基础精讲✿高端面授✿深度强化_05-法规《基础精讲班》张小强JG_第十章 建设工程争议解决法律制度
第02讲 仲裁制度_2026年一建法规_2025年一建法规SVIP_02-基础精讲✿高端面授✿深度强化_05-法规《基础精讲班》张小强JG_第十章 建设工程争议解决法律制度
第02讲 仲裁制度_2026年一建法规_2025年一建法规SVIP_02-基础精讲✿高端面授✿深度强化_05-法规《基础精讲班》张小强JG_第十章 建设工程争议解决法律制度
第02讲 仲裁制度_2026年一建法规_2025年一建法规SVIP_02-基础精讲✿高端面授✿深度强化_05-法规《基础精讲班》张小强JG_第十章 建设工程争议解决法律制度
第02讲 仲裁制度_2026年一建法规_2025年一建法规SVIP_02-基础精讲✿高端面授✿深度强化_05-法规《基础精讲班》张小强JG_第十章 建设工程争议解决法律制度
第02讲 仲裁制度_2026年一建法规_2025年一建法规SVIP_02-基础精讲✿高端面授✿深度强化_05-法规《基础精讲班》张小强JG_第十章 建设工程争议解决法律制度
第02讲 仲裁制度_2026年一建法规_2025年一建法规SVIP_02-基础精讲✿高端面授✿深度强化_05-法规《基础精讲班》张小强JG_第十章 建设工程争议解决法律制度

文档信息

文档格式
pdf
文档大小
0.186 MB
文档页数
5 页
上传时间
2026-01-30 22:03:36

文档内容

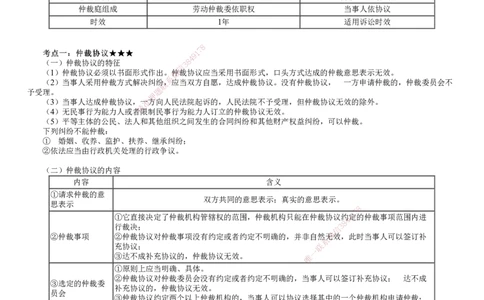
二建、监理、一建、一造、二造、安全、消防、咨询、检测课程押题联系QQ/微信:3849178 10.2 仲仲裁裁制制度度 【总述】【仲裁VS诉讼】(补充) 仲裁 诉讼 ①自愿性(仲裁协议) ②专业性(“中介”) ①强制性(对比仲裁自愿性) ③独立性(非官)仲裁机构与权力机关、行政机关、司法机关都没有 ②公权性(对比仲裁独立性) 隶属关系 ③公开性 ④保密性(不公开审理) ④程序性(对比仲裁快捷性)(两审终审 ⑤快捷性(一裁终局) 制) ⑥执行的强制性和域外执行力(司法强制性) 【总述】【劳动纠纷仲裁VS民事纠纷仲裁】(补充) 劳动纠纷 民事纠纷 (不完全平等) (完全平等) 程序 先裁后审 或裁或审 申请和受理 无需仲裁协议 需书面仲裁协议 仲裁庭组成 劳动仲裁委依职权 当事人依协议 时效 1年 适用诉讼时效 8 7 考考点点一一::仲仲裁裁协协议议★★★★★★ 1 9 4 (一)仲裁协议的特征 3 8 信 (1)仲裁协议必须以书面形式作出。微仲裁协议应当采用书面形式,口头方式达成的仲裁意思表示无效。 系 (2)当事人采用仲裁方式解决纠纷联,应当双方自愿,达成仲裁协议。没有仲裁协议, 一方申请仲裁的,仲裁委员会不 予受理。 题 押 (3)当事人达成仲裁协议,一准方向人民法院起诉的,人民法院不予受理,但仲裁协议无效的除外。 精 (4)无民事行为能力人或者限制民事行为能力人订立的仲裁协议无效。 (5)平等主体的公民、法人和其他组织之间发生的合同纠纷和其他财产权益纠纷,可以仲裁。 下列纠纷不能仲裁: ① 婚姻、收养、监护、扶养、继承纠纷; ②依法应当由行政机关处理的行政争议。 (二)仲裁协议的内容 内容 含义 ①请求仲裁的意 双方共同的意思表示;真实的意思表示。 思表示 8 7 1 ①它直接决定了仲裁机构管辖权的范围,仲裁机构只能在仲裁协议约9定的仲裁事项范围内进 4 8 行裁决; 信 3 ②仲裁事项 ②仲裁协议对仲裁事项没有约定或者约定不明确的,并非自然微无效,此时当事人可以签订补 系 充协议; 联 一 ③达不成补充协议的,仲裁协议无效。 唯 ①原则上应当明确、具体。 ②仲裁协议对仲裁委员会没有约定或者约定不明确的,当事人可以签订补充协议; 达不成 ③选定的仲裁委 补充协议的,仲裁协议无效。 员会 ③仲裁协议约定两个以上仲裁机构的,当事人可以协议选择其中的一个仲裁机构申请仲裁; 当事人不能就仲裁机构选择达成一致的,仲裁协议无效 【注】这三项内容必须同时具备,仲裁协议才能有效。 (三)仲裁协议的效力 (1)仲裁协议对当事人的效力 由于仲裁协议以纠纷的解决方式为内容,对当事人的拘束力主要为当就仲裁事项发生争议时,任何一方均无权选择仲裁以 外的救济途径,而只能向仲裁机构申请仲裁。 仲裁协议对当事人的效力范围通常仅限于签订仲裁协议的当事人,而不及于第三人。 (2)仲裁协议对仲裁机构的效力 没有仲裁协议,一方申请仲裁的,仲裁委员会不予受理。同时,仲裁协议也限制仲裁的范围,仲裁庭只能对当事人在仲裁 协议中约定的仲裁事项进行仲裁,对仲裁协议约定范围之外的其他争议无权仲裁。 (3)仲裁协议对法院的效力 ①仲裁协议同样对法院具有拘束力,具体表现为排除法院对仲裁事项的诉讼管辖权。 ②当事人达成仲裁协议,一方向人民法院起诉未声明有仲裁协议,人民法院受理后,另一方在首次开庭前提交仲裁协议 的,人民法院应当驳回起诉,但仲裁协议无效的除外。 ③当事人在仲裁庭首次开庭前没有对仲裁协议的效力提出异议,而后向人民法院申请确认仲裁协议无效的,人民法院不予 名师面授精华、央企内训、考点串讲、习题模考、考前三页纸、绝密押题联系QQ/微信:3849178二建、监理、一建、一造、二造、安全、消防、咨询、检测课程押题联系QQ/微信:3849178 受理。 ④仲裁协议对法院管辖权的排除效力还表现在,仲裁实行一裁终局的制度。裁决作出后,当事人就同一纠纷再申请仲裁或 者向人民法院起诉的,仲裁委员会或者人民法院不予受理。 (4)仲裁协议的独立性 仲裁协议独立存在,合同的变更、解除、终止或者无效,以及合同成立后未生效、被撤销等,均不影响仲裁协议的效力。 当事人在订立合同时就争议解决达成仲裁协议的, 合同未成立也不影响仲裁协议的效力。 有下列情形之一的,仲裁协议无效: ①约定的仲裁事项超出法律规定的仲裁范围的; ②无民事行为能力人或者限制民事行为能力人订立的仲裁协议; ③一方采取胁迫手段,迫使对方订立仲裁协议的。 (5)仲裁协议效力的确认 ①当事人对仲裁协议效力有异议的,应当在仲裁庭首次开庭前提出。 ②当事人既可以请求仲裁委员会作出决定,也可以请求人民法院裁定。一方请求仲裁委员会作出决定,另一方请求人民法 院作出裁定的,由人民法院裁定。 ③当事人向人民法院申请确认仲裁协议效力的案件,由仲裁协议约定的仲裁机构所在地的中级人民法院管辖;仲裁协议约 定的仲裁机构不明确的,由仲裁协议签订地或者被申请人住所地的中级人民法院管辖。 【民事合同vs劳动合同vs仲裁协议】 民事合同 劳动合同 仲裁协议 适用法律 《民法典∙合同编》 《劳动合同法》 《仲裁法》 效力类型 有效、无效、效力待定、可撤销7 8 有效、无效 有效、无效 1 9 ①欺诈胁迫、乘人之危的民事8 4合同 ①欺诈胁迫、乘人之危的劳动合 信 3 ①胁迫签订的仲裁协议无效; 可撤销 微 同无效; 具体规定 ②限制民事行为能力人签订仲 ②限制民事行为能力人系订立的民事 ②16周岁以下童工签订劳动合同 联 裁协议无效 合同效力待定 题 违法无效 押 准 精 【例题-单选】关于仲裁协议的说法,正确的是( )。 A.当事人没有仲裁协议,一方申请仲裁的,仲裁委员会受理后可以要求双方达成仲裁协议 B.当事人达成仲裁协议,一方向人 民法院起诉的,人民法院受理后先审查仲裁协议的效力 C.申请仲裁必须以当事人依法订立的 仲裁协议为前提 D.合同无效的,合同中的仲裁条款也无效 『正确答案』C 『答案解析』选项A,没有仲裁协议,仲裁委员会不 予受理。选项B,仲裁协议合法有效,不能就该纠纷向人民法院提起诉 讼。选项D,仲裁协议独立存在。 【例题-多选】关于仲裁协议的说法,正确的有( ) 。 A.仲裁协议必须在纠纷发生前达成 1 7 8 B.当事人对仲裁协议效力有异议的,应当在仲裁庭首次开庭前 提出 8 4 9 C.仲裁协议可以采用口头形式,但需双方认可 信 3 微 D.合同解除后,合同中的仲裁条款仍然有效 系 E.仲裁协议约定两个以上仲裁机构,当事人不能就选择达成一致的, 可以由司法联行政主管部门指定 一 『正确答案』BD 唯 『答案解析』仲裁协议包括合同中订立的仲裁条款和其他以书面形式在纠纷发生 前或者纠纷发生后达成的请求仲裁的协议。仲 裁协议应当采用书面形式,口头方式达成的仲裁意思表示无效。仲裁协议约定两个以上仲裁机构的,当事人可以协议选择其中 的一个仲裁机构申请仲裁;当事人不能就仲裁机构选择达成一致的,仲裁协议无效。 【例题-单选】关于仲裁协议效力确认的说法,正确的是( )。 A.当事人对仲裁协议效力有异议的,应当在仲裁裁决作出前提出 B.当事人既可以请求仲裁委员会作出决定,也可以请求人民法院裁定 C.当事人对仲裁委员会就仲裁协议效力作出的决定不服的,可以向人民法院申请撤销该决定 D.当事人向人民法院申请确认仲裁协议效力的案件,只能由仲裁协议约定的仲裁委员会所在地的中级人民法院管辖 『正确答案』B 『答案解析』当事人对仲裁协议效力有异议的,应当在仲裁庭首次开庭前提出。A错误。当事人既可以请求仲裁委员会作出决 定,也可以请求人民法院裁定。一方请求仲裁委员会作出决定,另一方请求人民法院作出裁定的,由人民法院裁定。B正 确,C错误。当事人向人民法院申请确认仲裁协议效力的案件,由仲裁协议约定的仲裁机构所在地的中级人民法院管辖。D错 误。 考考点点二二::仲仲裁裁的的申申请请和和受受理理★★ (一)申请仲裁的条件 当事人申请仲裁应当符合下列条件: (1)有仲裁协议; (2)有具体的仲裁请求和事实、理由; 名师面授精华、央企内训、考点串讲、习题模考、考前三页纸、绝密押题联系QQ/微信:3849178二建、监理、一建、一造、二造、安全、消防、咨询、检测课程押题联系QQ/微信:3849178 (3)属于仲裁委员会的受理范围。 【考点对比】 ①有仲裁协议 申请仲裁条件 ②有具体的仲裁请求和事实、理由 ③属于仲裁委员会的受理范围 ①请求仲裁的意思表示 仲裁协议的内容 ②仲裁事项 ③选定的仲裁委员会 (二)仲裁的受理 仲裁委员会收到仲裁申请书之日起5日内,认为符合受理条件的应当受理,并通知当事人; 认为不符合受理条件的,应当书面通知当事人不予受理,并说明理由。 【例题-单选】当事人申请仲裁,应符合的条件不包括( )。 A.选定的仲裁委员会 B.有仲裁协议 C.属于仲裁委员会的受理范围 D.有具体的仲裁请求和事实、理由 『正确答案』A 『答案解析』当事人申请仲裁,应当符合的条件有:(1)有效的仲裁协议;(2)有具体的仲裁请求和事实、理由;(3)属 于仲裁委员会的受理范围。 8 7 1 9 4 8 3 考考点点三三::仲仲裁裁庭庭的的组组成成、、开开庭庭和和裁裁决决信★★★★★★ 微 (一)仲裁庭的组成 系 联 题 押 准 精 8 (1)合议仲裁庭: 1 7 9 根据仲裁规则的规定或者当事人约定由三名仲裁员组成仲裁 庭 的,应当各自选定或者 信 各3自8 4 委托仲裁委员会主任指定一名仲 裁员,第三名仲裁员由当事人共同选定或者共同委托仲裁委员会主任 指定。第三名仲裁员微是首席仲裁员。 (2)独任仲裁庭: 系 联 根据仲裁规则的规定或者当事人约定一名仲裁员成立仲裁庭的,应当由 当事人 唯 一共同选定或者共同委托仲裁委员会主任指 定仲裁员。但是,当事人没有在仲裁规定的期限内约定仲裁庭的组成方式或者 选 定仲裁员的,由仲裁委员会主任指定。 (3)仲裁员回避情形: 仲裁员有下列情形之一的,必须回避,当事人也有权提出回避申请: (1)是本案当事人或者当事人、代理人的近亲属; (2)与本案有利害关系; (3)与本案当事人、代理人有其他关系,可能影响公正仲裁的; (4)私自会见当事人、代理人,或者接受当事人、代理人的请客送礼的。 仲裁员是否回避,由仲裁委员会主任决定;仲裁委员会主任担任仲裁员时,由仲裁委员会集体决定。 (二)开庭 (1)仲裁应当开庭进行。当事人协议不开庭的,仲裁庭可以根据仲裁申请书、答辩书以及其他材料作出裁决。 (2)仲裁不公开进行。当事人协议公开的,可以公开进行,但涉及国家秘密的除外。 (3)申请人经书面通知,无正当理由不到庭或者未经仲裁庭许可中途退庭的,可以视为撤回仲裁申请。 被申请人经书面通知,无正当理由不到庭或者未经仲裁庭许可中途退庭的,可以缺席裁决。 (三)仲裁和解与调解 (1)和解 ①当事人申请仲裁后,可以自行和解。 ②达成和解协议的,可以请求仲裁庭根据和解协议作出裁决书,也可以撤回仲裁申请。 ③当事人达成和解协议,撤回仲裁申请后反悔的,可以根据仲裁协议申请仲裁。 (2)调解 ①仲裁庭在作出裁决前,可以先行调解。当事人自愿调解的,仲裁庭应当调解。调解不成的,应当及时作出裁决。 名师面授精华、央企内训、考点串讲、习题模考、考前三页纸、绝密押题联系QQ/微信:3849178二建、监理、一建、一造、二造、安全、消防、咨询、检测课程押题联系QQ/微信:3849178 ②调解达成协议的,仲裁庭应当制作调解书或者根据协议 的结果制作裁决书。调解书与裁决书具有同等法律效力。 ③调解书经双方当事人签收后,即发生法律效力。在调解书签收前当事人反悔的,仲裁庭应当及时作出裁决。 (四)仲裁裁决(具有强制执行效力) (1)裁决应当按照多数仲裁员的意见作出,少数仲裁员的不同意见可以记入笔录。仲裁庭不能形成多数意见时,裁决应 当按照首席仲裁员的意见作出。 【裁决情况总结】 ①独任庭C自己决定; ②A、B、C不一样,按照少数服从多数; ③A、B、C无法形成少数服从多数, 按C(首席仲裁员)的结论。 (2)仲裁庭仲裁纠纷时,其中一部分事实已经清楚,可以就该部分先行裁决。对裁决书中的文字、计算错误或者仲裁庭 已经裁决但在裁决书中遗漏的事项,仲裁庭应当补正;当事人自收到裁决书之日起30日内,可以请求仲裁庭补正。 (3)裁决书自作出之日起发生法律效力。 【例题-单选】根据《仲裁法》,关于仲裁庭组7 8 成的说法,正确的是( )。 1 9 A.仲裁庭必须由3名及3名以上的单数仲裁员8 4组成 3 B.仲裁庭可由当事人双方各选定两名仲裁信员组成 微 C.首席仲裁员可以由当事人双方共同系选定 联 D.首席仲裁员不可能由仲裁委员会题主任指定 『正确答案』C 押 准 『答案解析』仲裁案件一般采用精普通程序或者简易程序来审理。采用普通程序审理仲裁案件,由三名仲裁员组成合议仲裁庭; 采用简易程序审理仲裁案件,由一 名仲裁员组成独任仲裁庭。当事人另有约定的除外。3名仲裁员组成仲裁庭的,应当各自选 定或者各自委托仲裁委员会主任指定1名仲裁员,第3名仲裁员由当事人共同选定或者共同委托仲裁委员会主任指定,第3名仲 裁员是首席仲裁员。 【例题-单选】关于仲裁和解的说法,正确 的是( )。 A.当事人仲裁和解的,应当开庭进行 B.当事人自行达成和解协议的,仲裁庭应当制作撤案决定书 C.当事人达成和解协议撤回仲裁申请反悔的,需要 另行达成仲裁 D.当事人自行达成和解协议的,可以撤回仲裁申请 『正确答案』D 8 『答案解析』A错,当事人申请仲裁后,可以自行和解,不一定 开庭进行;BC错,达成和解协9议1 7 的,可以请求仲裁庭根据和解 8 4 协议作出裁决书,也可以撤回仲裁申请。当事人达成和解协议,撤 回仲裁申请后反悔的, 信 可3以根据仲裁协议申请仲裁。 微 系 【例题-单选】甲、乙、丙三人组成仲裁庭,甲为首席仲裁员,甲认为 应该支持申联请人的主张,乙、丙认为不应支持申请 一 人的主张,关于仲裁裁决的说法,正确的是( )。 唯 A.应按乙、丙的意见做出仲裁裁决 B.应该按甲的意见做出仲裁书 C.甲、乙、丙各自的意见全部列出交由仲裁委员会做出决定 D.按照甲的意见做出仲裁裁决,裁决书如实记载乙、丙意见 『正确答案』A 『答案解析』仲裁庭按少数服务多数的原则作出决议,不能形成多数意见时,应按首席仲裁员的意见作出。 考考点点四四::申申请请撤撤销销仲仲裁裁裁裁决决、、执执行行和和不不予予执执行行★★★★ (一)申请撤销仲裁裁决 (1)当事人提出证据证明裁决有下列情形之一的,可以向仲裁委员会所在地的中级人民法院申请撤销裁决: ①没有仲裁协议的; ②裁决的事项不属于仲裁协议的范围或者仲裁委员会无权仲裁的; ③仲裁庭的组成或者仲裁的程序违反法定程序的; ④裁决所根据的证据是伪造的; ⑤对方当事人隐瞒了足以影响公正裁决的证据的; ⑥仲裁员在仲裁该案时有索贿受贿,徇私舞弊,枉法裁决行为的。 (2)当事人申请撤销裁决的,应当在收到裁决书之日起6个月内提出。 (二)仲裁裁决执行 (1)对依法设立的仲裁机构的裁决,一方当事人不履行的,对方当事人可以向有管辖权的人民法院申请执行。 名师面授精华、央企内训、考点串讲、习题模考、考前三页纸、绝密押题联系QQ/微信:3849178二建、监理、一建、一造、二造、安全、消防、咨询、检测课程押题联系QQ/微信:3849178 (2)当事人申请执行仲裁裁决案件,由被执行人住所地或者被执行的财产所在地的中级人民法院管辖。 (3)申请执行的期间为2年。 (4)申请执行时效的中止、中断,适用法律有关诉讼时效中止、中断的规定。 (5)申请仲裁裁决强制执行的2年期间,自仲裁裁决书规定履行期限或仲裁机构的仲裁规则规定履行期间的最后1日起计 算。 仲裁裁决书规定分期履行的,从最后一期履行期限届满之日起计算。 仲裁裁决书未规定履行期间的,从仲裁裁决书生效之日起计算。 (三)不予执行仲裁裁决 【与“申请撤销裁决”基本一致】 (1)被申请人提出证据证明仲裁裁决有下列情形之一的,经人民法院组成合议庭审查核实,裁定不予执行: ①当事人在合同中没有订有仲裁条款或者事后没有达成书面仲裁协议的; ②裁决的事项不属于仲裁协议的范围或者仲裁机构无权仲裁的; ③仲裁庭的组成或者仲裁的程序违反法定程序的; ④裁决所根据的证据是伪造的; ⑤对方当事人向仲裁机构隐瞒了足以影响公正裁决的证据的; ⑥仲裁员在仲裁该案时有贪污受贿,拘私舞弊,枉法裁决行为的。 (2)仲裁裁决被人民法院裁定不予执行的,当事人可以根据双方达成的书面仲裁协议重新申请仲裁,也可以向人民法院 起诉。 (3)一方当事人申请执行裁决,另一方当事人申请撤销裁决的,人民法院应当裁定中止执行。 (4)人民法院裁定撤销裁决的,应当裁定终结执行。 (5)撤销裁决的申请被裁定驳回的,人民法院应当裁定恢复执行。 8 7 1 9 【例题-单选】发生法律效力的裁决,当事8人4可以向人民法院申请执行,该人民法院应当是( )。 3 A.终审人民法院 信 微 B.申请执行人所在地人民法院 系 联 C.被执行的财产所在地基层人民法题院 D.被执行人住所地或被执行财产 押 所在地中级法院 准 『正确答案』D 精 『答案解析』当事人申请执行仲裁 裁决案件,由被执行人住所地或者被执行的财产所在地的中级人民法院管辖。 【例题-单选】根据《仲裁法》,关 于仲裁裁决撤销的说法,正确的是( )。 A.违约金的计算不符合合同约定,当事 人可以申请撤销仲裁裁决 B.当事人需要申请撤销仲裁裁决时,可以向 财产所在地的中级人民法院申请 C.仲裁裁决被撤销后,当事人可以根据双方 重新达成的仲裁协议申请仲裁,不可以向人民法院起诉 D.仲裁的程序违反法定程序,当事人可以申请撤 销仲裁裁决 『正确答案』D 『答案解析』当事人提出证据证明裁决有下列情形之一的,可以向仲裁委员会所在地的中级人民法院申请撤销裁决:①没有仲 裁协议的;②裁决的事项不属于仲裁协议的范围或者仲裁委员 会无权仲裁的;③仲裁庭的组成或8者仲裁的程序违反法定程序 的;④裁决所根据的证据是伪造的;⑤对方当事人隐瞒了足以影 响公正裁决的证据的;⑥仲裁9员1 7 在仲裁该案时有索贿受贿,徇 私舞弊,枉法裁决行为的。C选项可以起诉。 信 3 8 4 微 系 【例题-多选】根据《仲裁法》,当事人有证据证明仲裁裁决存在( )情形下,联可以向人民法院申请撤销该仲裁裁决。 一 A.双方当事人均不满意仲裁结果 唯 B.没有仲裁协议 C.被申请人死亡 D.仲裁机构已被撤销 E.裁决事项超出仲裁委员会权限 『正确答案』BE 『答案解析』当事人提出证据证明裁决有下列情形之一的,可以向仲裁委员会所在地的中级人民法院申请撤销裁决:①没有仲 裁协议的;②裁决的事项不属于仲裁协议的范围或者仲裁委员会无权仲裁的;③仲裁庭的组成或者仲裁的程序违反法定程序 的;④裁决所根据的证据是伪造的;⑤对方当事人隐瞒了足以影响公正裁决的证据的;⑥仲裁员在仲裁该案时有索贿受贿,徇 私舞弊,枉法裁决行为的。 名师面授精华、央企内训、考点串讲、习题模考、考前三页纸、绝密押题联系QQ/微信:3849178