当前位置:首页>文档>课文13荷叶圆圆第2课时教案_一年级语文下册(统编版)_老课标资料_教案反思+导学案_表格式_6版表格教案(带三维目标)_第6单元

课文13荷叶圆圆第2课时教案_一年级语文下册(统编版)_老课标资料_教案反思+导学案_表格式_6版表格教案(带三维目标)_第6单元

  • 2026-04-05 07:18:54 2026-01-31 05:27:16

文档预览

课文13荷叶圆圆第2课时教案_一年级语文下册(统编版)_老课标资料_教案反思+导学案_表格式_6版表格教案(带三维目标)_第6单元
课文13荷叶圆圆第2课时教案_一年级语文下册(统编版)_老课标资料_教案反思+导学案_表格式_6版表格教案(带三维目标)_第6单元
课文13荷叶圆圆第2课时教案_一年级语文下册(统编版)_老课标资料_教案反思+导学案_表格式_6版表格教案(带三维目标)_第6单元
课文13荷叶圆圆第2课时教案_一年级语文下册(统编版)_老课标资料_教案反思+导学案_表格式_6版表格教案(带三维目标)_第6单元
课文13荷叶圆圆第2课时教案_一年级语文下册(统编版)_老课标资料_教案反思+导学案_表格式_6版表格教案(带三维目标)_第6单元
课文13荷叶圆圆第2课时教案_一年级语文下册(统编版)_老课标资料_教案反思+导学案_表格式_6版表格教案(带三维目标)_第6单元

文档信息

文档格式
doc
文档大小
0.048 MB
文档页数
3 页
上传时间
2026-01-31 05:27:16

文档内容

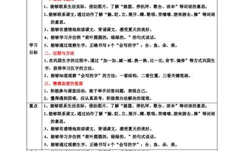
部编版小学语文一年级下册 13 荷叶圆圆 第二课时 教学设计(P70-72) 课题 13 荷叶圆圆 第二课时 单元 第六单元 学科 语文 年级 一年级 一、知识与能力 1、能够联系生活实际,借助图片,了解“摇篮、停机坪、歌台、凉伞”等词语的意思; 2、能够联系课文,通过动作了解“躺、眨、立、展开、蹲、歌唱、笑嘻嘻、游来游去、捧”等词语 的意思。 3、能够有感情地朗读课文,背诵课文,感受夏天的美好。 4、能够学习并仿照“荷叶圆圆的,绿绿的。”的句式说话。 学习 5、能够通过观察生字,正确书写4个“会写的字”:台、鱼、朵、美。 目标 二、过程与方法 1、在巩固生字的过程中,通过“加一加、减一减、换一换、比一比、音节、偏旁”等方式巩固生 字,获得学习汉字的方法。 2、能够知道观察“会写的字”的方法:一看结构,二看位置,三看关键笔画。 三、情感态度价值观 1、积极参与课堂活动,敢于举手回答问题,表现自己。 2、懂得遇到困难,应认真思考,积极想办法解决的道理。 重点 1、能够联系生活实际,借助图片,了解“摇篮、停机坪、歌台、凉伞”等词语的意思; 2、能够联系课文,通过动作了解“躺、眨、立、展开、蹲、歌唱、笑嘻嘻、游来游去、捧”等词语 的意思。 3、能够有感情地朗读课文,背诵课文,感受夏天的美好。 4、能够学习并仿照“荷叶圆圆的,绿绿的。”的句式说话。 5、能够通过观察生字,正确书写4个“会写的字”:台、鱼、朵、美。 难点 1、能够有感情地朗读课文,背诵课文,感受夏天的美好。 2、能够学习并仿照“荷叶圆圆的,绿绿的。”的句式说话。 3、能够通过观察生字,正确书写4个“会写的字”:台、鱼、朵、美。 教学过程 教学环节 教师活动 学生活动 设计意图 听读课文, 教师播放课件,呈现课文《荷 学生看视频,听读课文,回 观看课文动画视频, 回顾课文 叶圆圆》的文字视频,点击播放视 顾课文内容。 回顾课文内容。 频,要求学生看视频,听读课文,回顾课文内容。 朗读词语, 教师播放课件,呈现本课“会 学生看课件,朗读词语,巩 复习本课的“会认 巩固生字 认的字”的组词,要求学生看课 固生字。 的字”。 件,朗读词语,巩固生字。 朗读偏旁, 教师播放课件,呈现本课偏旁 学生看课件,朗读偏旁,巩 复 习 本 课 的 “ 偏 巩固偏旁 “身字旁”的内容,要求学生看课 固偏旁。 旁”。 件,朗读偏旁,巩固偏旁。 朗读笔顺, 教师播放课件,呈现本课的 学生看课件,朗读课件内 复习本课的“会写 巩固生字 “会写的字”的拼音、笔顺和词 容,复习本课的“会写的 的字”。 语,要求学生看课件,朗读课件内 字”。 容,复习本课的“会写的字”。 学习课文, 教师播放课件,逐步呈现任 学生学习课文,互动探究, (1)能够联系生活 互动探究 务,引导学生学习课文,互动探 完成学习任务。 实际,借助图片,了 究。 解“摇篮、停机坪、 歌台、凉伞”等词语 的意思;(2)能够 联系课文,通过动作 了解“躺、眨、立、 展开、蹲、歌唱、笑 嘻嘻、游来游去、 捧” 等词语的意思。(3) 能够有感情地朗读 课文,背诵课文,感 受夏天的美好。(4) 能 够 学 习 并 仿 照 “荷叶圆圆的,绿绿 的。”的句式说话。 观察生字, 教师播放课件,呈现4个“会 学生观察生字,了解一些书 能够通过观察生字, 书写生字 写的字”:台、鱼、朵、美,要求学 写规则。 正确书写4个“会写 生观察生字,了解一些书写规则。 的字”:台、鱼、朵、 美。 归纳总结, 教师播放课件,提出问题“这 学生在老师的引导下,回顾 小结本节课的核心 复习巩固 节课,我们主要学习了什么?”, 本节课的核心内容。 内容,系统巩固本节 与学生回顾本节课的核心内容。 课的核心知识。 课后任务, 教师播放课件,呈现任务。 学生登记任务,按时完成作 作业用于辅助学习, 巩固学习 业。 提出问题,引发思 考。 板书 13 荷叶圆圆 第二课时___________ 把荷叶当作 ___________。 小水珠 摇篮 小蜻蜓 停机坪 小青蛙 歌台 小鱼儿 凉伞 “台”的笔顺,(台风)(阳台) “鱼”的笔顺,(金鱼)(小鱼) “朵”的笔顺,(一朵)(花朵) “美”的笔顺,(美好)(美人)