乐于分享
好东西不私藏

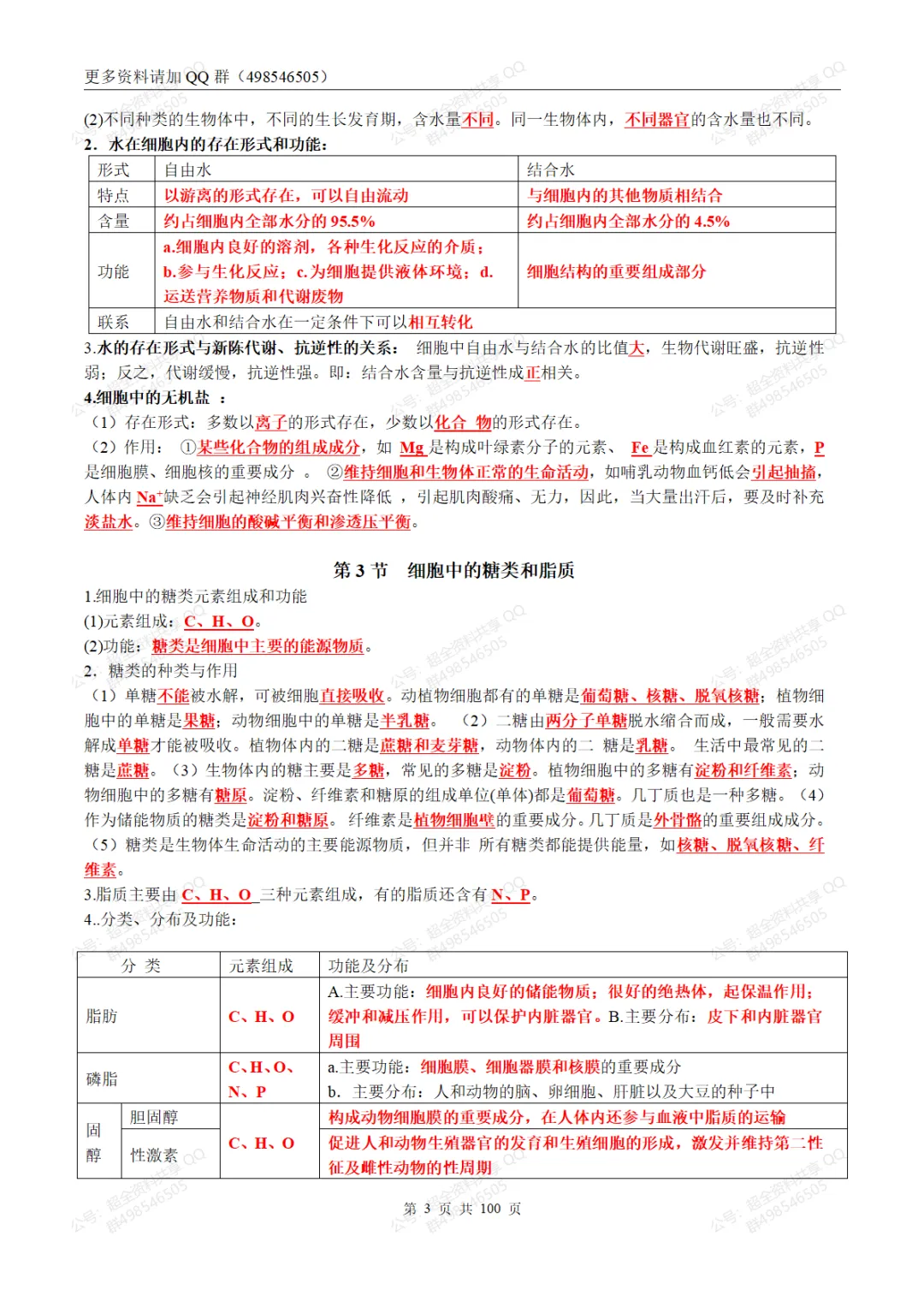
2026高中生物基础知识梳理(pdf分享)

2026高中生物基础知识梳理(pdf分享)

【最新试卷】

2024北京东城高三【一模】全科试题及答案(pdf分享)

2024北京西城高三【一模】全科试题及答案(pdf分享)

2024北京海淀高三【一模】全科试题及答案(pdf分享)

2025北京海淀区高一(上)期末卷合集及答案(pdf分享)

2025北京海淀区高二(上)期末卷合集及答案(pdf分享)

2025北京海淀区高三(上)期末卷合集及答案(pdf分享)

2025北京东城区高一(上)期末卷合集及答案(pdf分享)

2025北京东城区高二(上)期末卷合集及答案(pdf分享)

2025北京东城区高三(上)期末卷合集及答案(pdf分享)

2025北京朝阳区高一(上)期末卷合集及答案(pdf分享)

2025北京朝阳区高二(上)期末卷合集及答案(pdf分享)

2025北京朝阳区高三(上)期末卷合集及答案(pdf分享)

2025届高三八省八校联考(全九科)试题及答案(pdf分享)

看文末有获取打印版方式

(完整版100页,部分展示)

上文和下面资料在QQ群498546505下载
【高中生物知识总结】
1.人教版高中生物必修1知识点(pdf分享)
2.人教版高中生物必修2知识点(pdf分享)
3.人教版高中生物必修3知识点(pdf分享)
4.人教版高中生物选修1知识点(pdf分享)
5.人教版高中生物选修3知识点(pdf分享)
6.高中生物必修2基础知识点测试(附答案)(pdf分享)
7.高中生物全部知识盲点、错点大整合(pdf分享)
8.高一生物人教版必修二必背知识点清单(pdf分享)
9.高中生物课本“黑体字”整理(pdf分享)
10.高中生物实验归类(填空、含答案)(pdf分享)
11.高中生物核心知识点177个(pdf分享)
12.高三一轮复习生物知识点汇总(pdf分享)
13.高考生物必备专题知识清单+思维导图(pdf分享)
14.高中生物三年289个名词解释超全整理(pdf分享)
15.高考生物绝密知识点【必修一至必修三】
16.高中生物必修一二三课本重点(pdf分享)
17.高中生物高考失分要点汇总(pdf分享)
18.高考生物边角知识问题+答案汇总(pdf分享)
19.高中生物必修123+选修13名词解释汇总(pdf分享)
20.高中生物学考知识点总结(完整版)(pdf分享)
21.高中生物实验大全
22.高中生物必修一超全名词解释(pdf分享)
23.高中生物知识网络体系(全)(pdf分享)
24.新教材人教版高中生物必修一 《分子与细胞》 知识点
25.新教材人教版高中生物必修二 《遗传与进化》 知识点(pdf分享)
26.新教材人教版 高中生物选择性必修1《稳态与调节》 知识点(pdf分享)
27.新教材人教版高中生物选择性必修2《生物与环境》 知识点(pdf分享)
28.新教材人教版高中生物选择性必修3《生物技术与工程》 知识点(pdf分享)
29.高中生物20个实验重点知识汇总(共21页)(pdf分享)
30.高中生物105个基础知识点+22“特例”+18个高频考点(pdf分享)
31.高考生物边角知识问题汇总(含答案)(pdf分享)
32.高中生物实验题分类汇编+答题策略(pdf分享)
33.高中生物必备500个判断题集锦,涵盖高中全部知识点!(pdf分享)
34.高中生物80条常考结论(pdf分享)
35.高中生物学考知识点总结(完整版)(pdf分享)
36.高中生物教材必修1-3知识点总结(背诵版)(pdf分享)
37.高中生物学考知识点归纳整理(旧版教材)(pdf分享)
38-高中生物课本214条知识整理(pdf分享)
39.高二生物会考知识点归纳(pdf分享)
40.2023年高考生物易混知识点辨析与精练(pdf分享)
41.80条高中生物常考结论,背进脑子里,答题快准稳!(pdf分享)
42.高考生物长句子规范表述,教材资源分类解答(pdf分享)
43.高考生物高中三年必修1-3知识点大总结总(pdf分享)
44.高考生物核心知识点、送分结论、细枝末节、万能答题模板整理(pdf分享)
45.高中生物易混淆知识点辨析、易错知识点、常考结论总结(pdf分享)
46-高中生物超全(必修1-3)知识点汇总(pdf分享)
47.高中生物超全计算公式总结(pdf分享)
48.高中生物一轮超全复习宝典)(pdf分享)
49.高中生物基础100道好题(pdf分享)
50.高中生物实验易错点归纳(pdf分享)
51.高中生物教材实验知识点梳理(pdf分享)
52.高中生物精要知识点(必修123及选修1)(pdf分享)
53.(超详)高中生物知识点归纳汇总(pdf分享)
54.高中生物会考复习知识点(pdf分享)
55.北京市高考知识点梳理(生物)(pdf分享)
56.高中生物177条必备生物知识点汇总(pdf分享)
57.高三生物冲刺知识点总结(全)(pdf分享)
58.苏教版高中生物必修二知识点总结(pdf分享)
59.苏教版高中生物必修三知识点总结(pdf分享)
60.高中生物知识结构网络图(完整版)(pdf分享)
61.新教材人教版高中生物必修一《分子与细胞》知识点(pdf分享)
62.新教材人教版高中生物必修二《遗传与进化》知识点(pdf分享)
63.新教材人教版高中生物选择性必修1《稳态与调节》知识点(pdf分享)
64.新教材人教版高中生物选择性必修2《生物与环境》知识点(pdf分享)
65.新教材人教版高中生物选择性必修3《生物技术与工程》知识点(pdf分享)
66.高三生物必背知识点(pdf分享)
67.高中生物选修1-3知识点总结(详细)(pdf分享)
68.高中生物实验大全(pdf分享)
69.高中生物新教材知识点思维导图梳理(pdf分享)
70.清华北大附中理科学霸高中生物笔记(pdf分享)
71.高中生物实验中有关试剂的使用,十张表帮你搞定!(pdf分享)
72.2023高中生物专项训练103套(含答案解析)(pdf分享)
73.高中生物知识点概念图+核心知识点汇总(pdf分享)
74.高中生物全知识导图(pdf分享)
75.高中生物笔记大全(也适合高一高二高三)(pdf分享)
76.新教材人教版高中生物知识点梳理总结(pdf分享)
77.高考复习高中生物基础30练(附参考答案与解析)(pdf分享)
78.高考生物一轮复习新教材人教版高中生物知识点梳理总结(pdf分享)
79.人教版高中生物会考新教材高一生物(必修1,2)知识点梳理(pdf分享)
80.新教材人教版高中生物必修1分子与细胞知识框架图(pdf分享)
81.新人教高中生物必修一总复习练习题精选(pdf分享)
82.高中生物必背知识点口诀,背会再涨20分!(pdf分享)
83.高中生物思维导图(pdf分享)
84.2023高考第一轮复习新教材人教版高考生物知识点梳理总结(pdf分享)
85.2023高考一轮复习通用版高中生物常考必考题型总结及答案(共68个题型,165个母题)(pdf分享)
86.2023年高考生物易错题辨析与精炼(原卷版+解析版)(pdf分享)
87.高考复习生物大题分析与表达专项练习及答案解析(pdf分享)
88.人教版2023新教材高一生物必修1-2知识点梳理(pdf分享)
89.2023高考一轮复习新教材人教版高考生物知识点梳理总结(pdf分享)
90.高考生物复习《细胞的分子、结构基础及物质运输》专项练习及答案(pdf分享)
91.高考生物复习《细胞代谢》专项练习及答案(pdf分享)
92.高考生物复习《细胞的生命历程》专项练习及答案(pdf分享)
93.高考生物复习《遗传规律与伴性遗传(含人类遗传病)》专项练习及答案(pdf分享)
94.高考生物复习《遗传的分子基础》专项练习及答案(pdf分享)
95.高考生物复习《生物变异、育种与进化》专项练习及答案(pdf分享)
96.高考生物复习《个体稳态与调节》专项练习及答案(pdf分享)
97.高考生物复习《生物与环境》专项练习及答案(pdf分享)
98.高考生物复习《发酵工程》专项练习及答案(pdf分享)
99.高考生物复习《细胞工程和基因工程》专项练习及答案docx(pdf分享)
100.高考生物复习《实验与探究》专项练习及答案(pdf分享)
101.高中生物必背知识点汇总(pdf分享)
102.高中生物177个核心知识点总结(pdf分享)
103.高考生物365个高中生物判断题(pdf分享)
104.高中生物新教材必修1核心概念全归纳(pdf分享)
105.高中生物426个易错点总结(pdf分享)
106.高三生物二轮复习生物大概念重要概念次位概念(pdf分享)
107.高考生物知识总结快速记忆挖空版(共79页)(pdf分享)
108.高中生物涉及的主要生化反应方程式(pdf分享)
109.旧人教高考生物历年高频知识点汇总(pdf分享)
110.2024届高考生物《选择题》专项训练20套(pdf分享)
111.2024高中生物学业水平考试重点知识点归纳总结(复习必背)(pdf分享)
112.2024高考生物回归课本(pdf分享)
113.2024高考生物知识总结(通用版)(pdf分享)
114.高三生物查漏补缺题(pdf分享)
115.高中复习生物知识结构网络(全附图)(pdf分享)
116.高中生物必修一、必修二定义与概念汇总(pdf分享)
117.2025高中生物知识盲点、错点大整合(pdf分享)
118.2025届高考生物核心知识点逻辑顺序总结(pdf分享)
119.高中生物《必修1-3》教材重点知识填空(含答案)(pdf分享)
120.高二上学期生物知识清单(选修—)(pdf分享)
121.高二上学期生物知识清单(选修二)(pdf分享)
122.2025人教版高中生物易混易错知识点梳理(pdf分享)
123.2025高中生物易错知识点归纳(pdf分享)
124.2025年高考生物一轮复习高中生物知识点分类总结(pdf分享)
125.2024年高考真题和模拟题生物分类汇编(全国通用版)(含参考答案解析)(pdf分享)
126.高考生物近十年真题分类汇编(2015-2024)(含答案解析)(pdf分享)
127.人教版高中生物5本新教材新增知识点汇总(pdf分享)
128.高中生物20个实验重点知识汇总(pdf分享)
129.高考生物高频考点汇总(pdf分享)
130.高考生物知识点概念图+核心知识点汇编(pdf分享)
131.高三生物查缺补漏题及答案解析(pdf分享)
132.2025届高中生物回归教材盲点大排查(pdf分享)
133.2025高考生物重要易错概念及知识点汇总(pdf分享)
134.高中生物学考试知识点大全(pdf分享)
135.高中生物学15类实验总结(pdf分享)
136.高中生物三年知识点整理(75张表)(pdf分享)
137.高中生物500道判断题集锦解析(pdf分享)
138.高考生物长句表述类问题整理(必修+选修)(pdf分享)
139.高中生物学考纲规定的17个实验总结(pdf分享)
140.2025届高考生物知识总结快速记忆答案版(pdf分享)
141.2025高考生物长句表述类问题整理(必修+选修)(pdf分享)
142.2025高考生物考点速记思维导图(pdf分享)
143.2025高中生物学人教版必修1《分子与细胞》笔记(pdf分享)
144.人教版高中生物学业水平合格考考前必背(pdf分享)
145.2025高考生物考前必背知识点梳理(背诵版+默写版)(pdf分享)
146.高考生物考前强化记背知识点(pdf分享)
147.2025高中生物知识点精编(背诵版+默写版)(pdf分享)
148.高中生物基础100道好题(pdf分享)
149.2025高考生物(必修12+选修123)长句表达汇总(pdf分享)
150.2025高考生物复习易混易错知识总结(pdf分享)
151.2025高考生物复习真题分类汇编(含答案解析)(pdf分享)
152.高中生物答题模板精华汇编(pdf分享)
153.2025高考生物核心知识点归纳(pdf分享)
154.高中生物学(必修12+选修123)核心概念梳理(pdf分享)
155.高中生物学(必修1必修2)会考合格考复习资料(pdf分享)
156.高中生物150个必考核心考点(pdf分享)
157.高中生物必背知识清单(pdf分享)
158.2025年新版高中生物168条必背二级结论(pdf分享)
159.2025统编版高中生物(必修12+选修123)要点梳理(背诵版+默写版)(pdf分享)
160.2025统编版高考生物易错知识点梳理(pdf分享)
161.统编版高中生物(必修12+选修123)思维导图(pdf分享)
162.2025统编版高中生物思维导图(pdf分享)
163.统编版高一(上)生物期末汇编(含答案)(pdf分享)
164.高中生物合格考背诵清单(pdf分享)
165.高中生物学核心结论密码本(pdf分享)
166.2025高中生物合格考知识点复习资料(pdf分享)
167.高考生物易错题专项练习(含答案解析)(pdf分享)
168.2025高中生物必修1同步训练(含答案解析)(pdf分享)
169.2025高中生物必修2同步训练(含答案解析)(pdf分享)
170.2025高中生物选择性必修1同步训练(含答案解析)(pdf分享)
171.2025高中生物选择性必修2同步训练(含答案解析)(pdf分享)
172.高中生物学教材知识结论性语句总结(pdf分享)

初中资料群:242164346

高中资料群:498546505

长按二维码回复“高中资料”获取

给我一个【在看】可以吗?
本站文章均为手工撰写未经允许谢绝转载:夜雨聆风 » 2026高中生物基础知识梳理(pdf分享)

评论 抢沙发

6 + 9 =
  • 昵称 (必填)
  • 邮箱 (必填)
  • 网址
×
订阅图标按钮