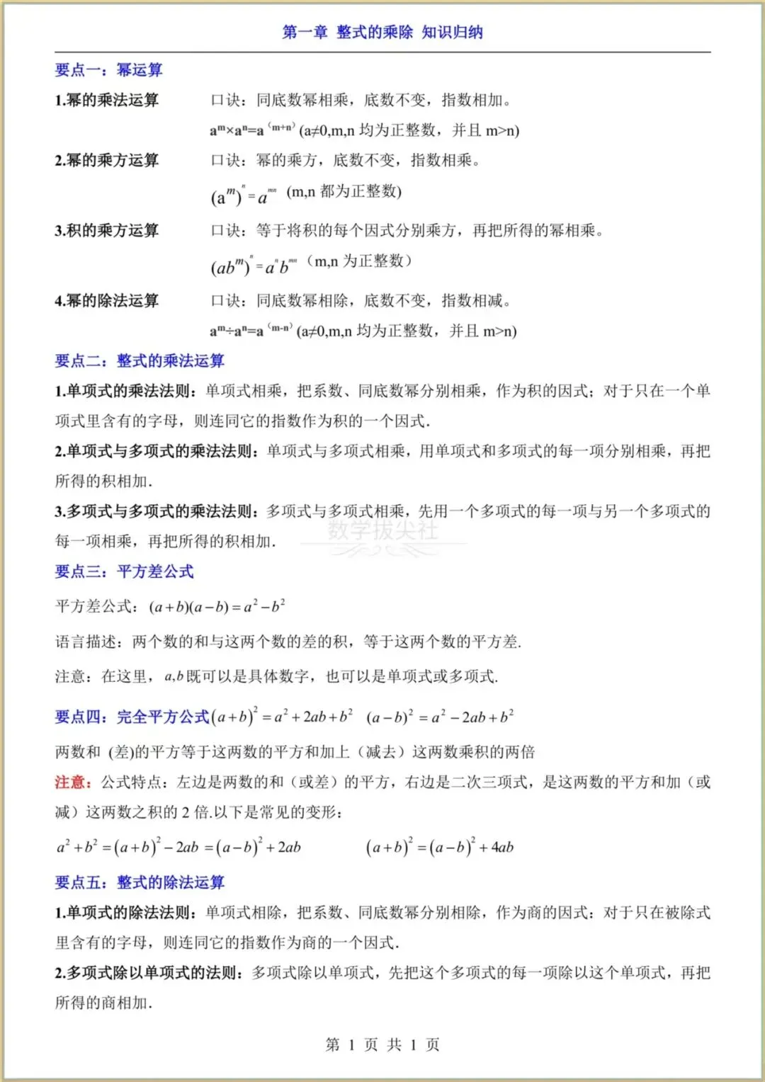
2026春【北师版】七年级下册〈数学〉知识归纳《整式的乘除》同步练习,有解析,可下载打印!

初中数学精品资料库
专注初中数学干货分享|知识点|题型|技巧|资料
助力基础巩固、方法提升、轻松学好初中数学。
用心整理,持续更新,做你身边的数学学习助手。
2026春【北师版】七年级下册〈数学〉知识归纳《整式的乘除》同步练习,有解析。
笔尖划过的每一道题,都是通往梦想的阶梯。熬过的每一个深夜,从盛夏到寒冬,从清晨到深夜,你的坚持从不是孤军奋战,每场考试,只管全力以赴!










领取完整电子版:
①:点一点右下角的“赞”和“在看”,感谢!
②:点击“关注”或在公众号对话框中回复:224
点击下方“公众号”关注,获取更多精品资料哦!
本微信公众账号分享的资源均通过网络等公共合法渠道获得,仅供试用!版权属于原出版机构或影像公司,本资源为电子载体,传播分享仅限于家庭使用与交流心得、参考和辅助购买决策,不得以任何理由在商业行为中使用,若喜欢此资源,建议购买实体产品。文章中的视频及图片均来自网络,版权归原作者或原出版社所有。如有侵权,请及时联系删除。
夜雨聆风
