26年春五年级下册人教部编版语文 《1-8单元拔尖测试卷》8套附答案,可打印
点击蓝字 关注我们




26年春五年级下册人教部编版语文 《1-8单元拔尖测试卷》8套附答案,电子版可打印,这套资料涵盖1~8单元基础拔尖培优测试,有期中、期末真题、专项突破、高频考点、易错题、常考易错点,帮助孩子夯实基础,及时查漏补缺,掌握解题思路,提高孩子应试能力,提升学习成绩需要的家长抓紧打印出来,让孩子在练一练吧
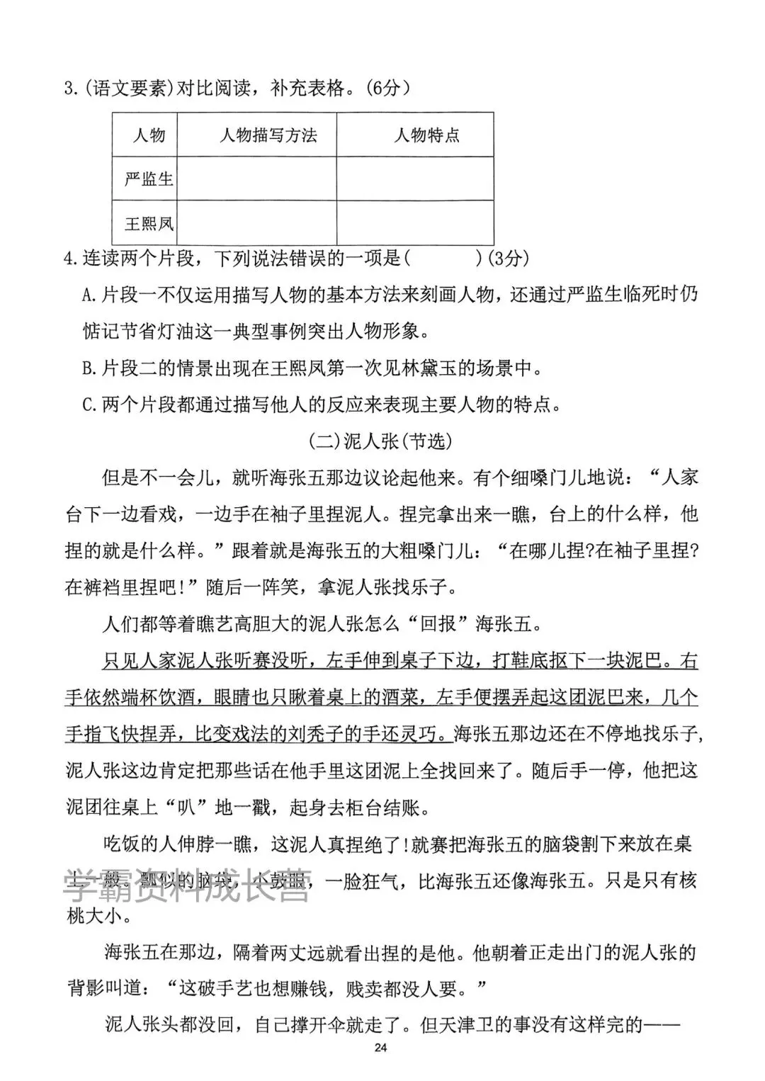
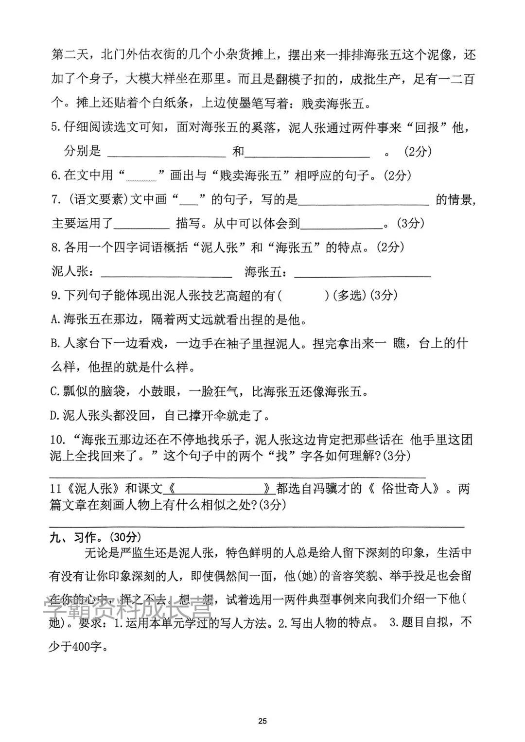
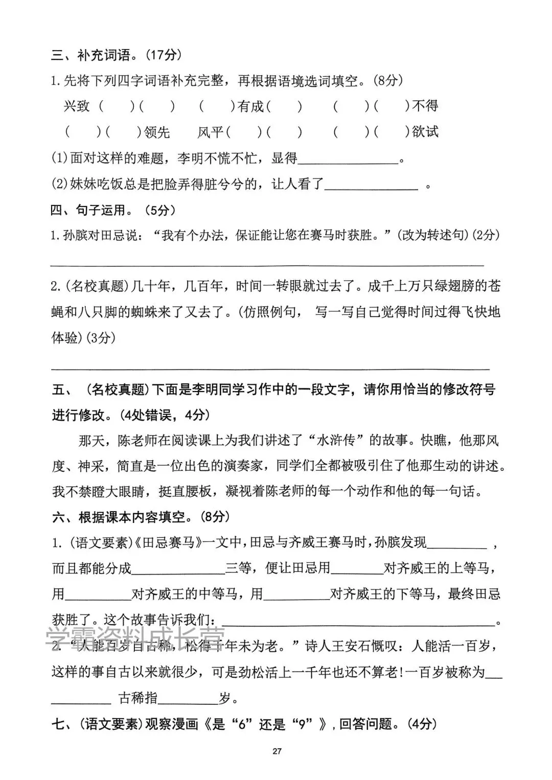
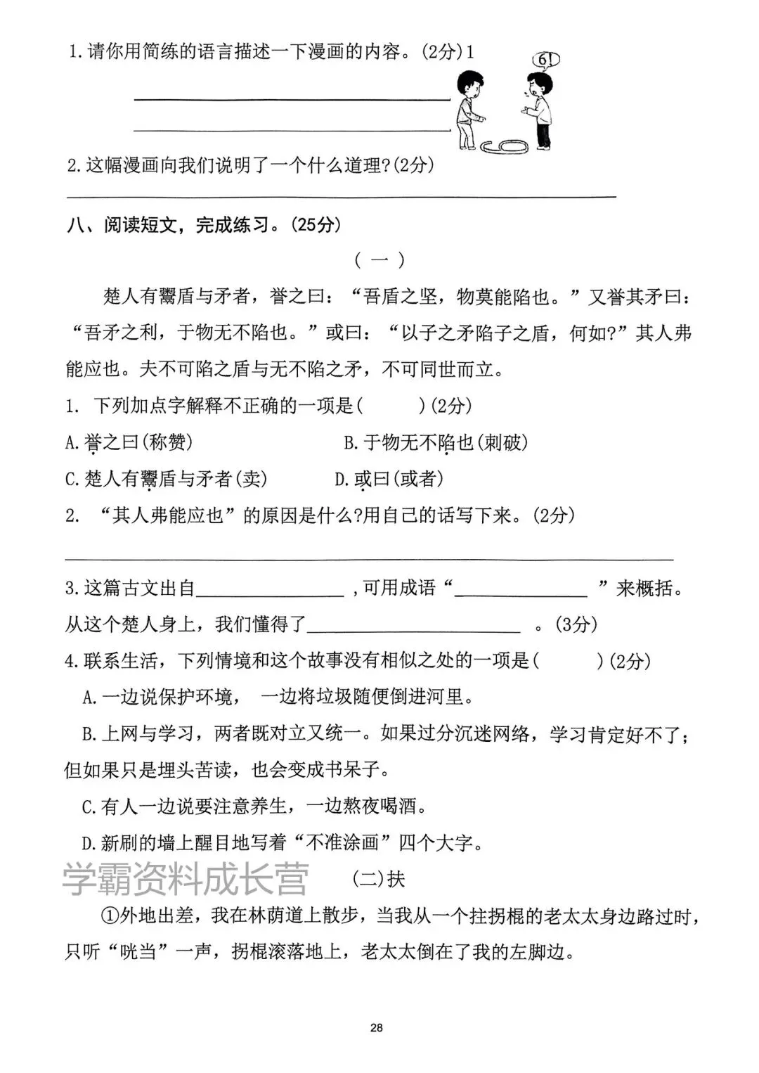
(温馨提示:文末有完整电子版领取方式)
































领取完整电子版
①:点一点右下角的“赞”和“在“看”,感谢!
②:在公众号对话框中回复:5315
本微信公众账号分享的资源均通过网络等公共合法渠道获得,仅供试用!版权属于原出版机构或影像公司,本资源为电子载体,传播分享仅限于家庭使用与交流心得、参考和辅助购买决策,不得以任何理由在商业行为中使用,若喜欢此资源,建议购买实体产品。文章中的视频及图片均来自网络,版权归原作者或原出版社所有。如有侵权,请及时联系删除
夜雨聆风