幼儿园春分节气素材合集(包含活动素材、春季食谱、宣传文案)
园长文案库上线“春分专区”,内含活动方案、春分健康指南、环境布置创意、春分食谱、活动报道公众号模板文章、朋友圈文案等,助力园长用低成本、高价值的节气活动打造差异化竞争力。

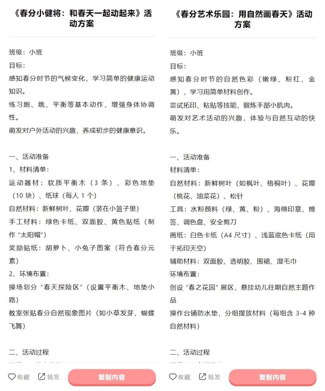
节气活动策划
从创意到教育的完整闭环






幼儿健康管理
用节气智慧守护春季健康







园长文案库为园长提供全方位工作支持
内含园长必备的文案、方案、培训等资源
有需要的园长可以进入专区直接去下载——
– END –
幼儿园春分节气素材合集(包含活动素材、春季食谱、宣传文案)
园长文案库上线“春分专区”,内含活动方案、春分健康指南、环境布置创意、春分食谱、活动报道公众号模板文章、朋友圈文案等,助力园长用低成本、高价值的节气活动打造差异化竞争力。

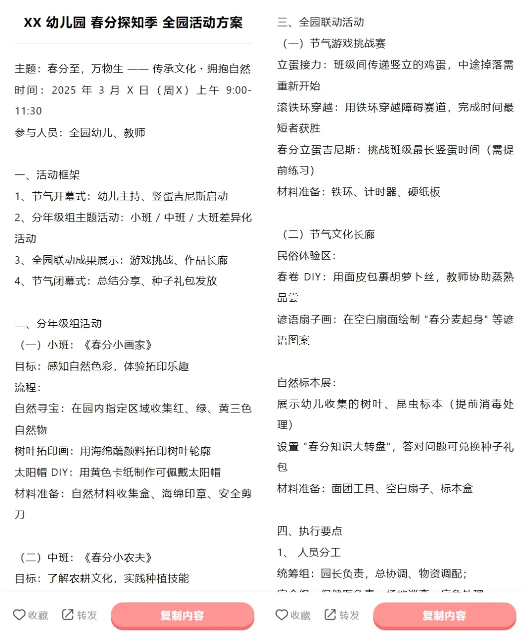
节气活动策划
从创意到教育的完整闭环






幼儿健康管理
用节气智慧守护春季健康







园长文案库为园长提供全方位工作支持
内含园长必备的文案、方案、培训等资源
有需要的园长可以进入专区直接去下载——
– END –