2026幼升小入学必备!广州11区小学招生地段最新最全汇总!
关注星火幼小衔接指导 幼小衔接没烦恼

全文预计阅读约2分钟
马上要2026年幼升小了,有没有家长还不清楚自己对口的小学是哪一家?为了帮助各位幼升小家长了解升学政策和情况,小小君整理了2025年广州各区公办小学地招生地段范围,一起来看看吧↓
以下招生地段范围皆为2025年官方政策,2026年以最新通知为准!
(阅读顺序:越秀→天河→海珠→荔湾→白云→番禺→黄埔→花都→增城→南沙→从化)
越秀区


▲上下滑动即可完整观看,点击可放大查看
天河区

▲上下滑动即可完整观看,点击可放大查看
不清楚自己是对口还是统筹?
想了解学校优势?


可以添加糯米老师咨询
或扫码进2026广州幼升小交流群
海珠区

▲上下滑动即可完整观看,点击可放大查看
荔湾区

▲上下滑动即可完整观看,点击可放大查看
不清楚自己是对口还是统筹?
想了解学校优势?


可以添加糯米老师咨询
或扫码进2026广州幼升小交流群
白云区

▲上下滑动即可完整观看,点击可放大查看
番禺区

▲上下滑动即可完整观看,点击可放大查看
不清楚自己是对口还是统筹?
想了解学校优势?


可以添加糯米老师咨询
或扫码进2026广州幼升小交流群
黄埔区

▲上下滑动即可完整观看,点击可放大查看
花都区

▲上下滑动即可完整观看,点击可放大查看
不清楚自己是对口还是统筹?
想了解学校优势?


可以添加糯米老师咨询
或扫码进2026广州幼升小交流群
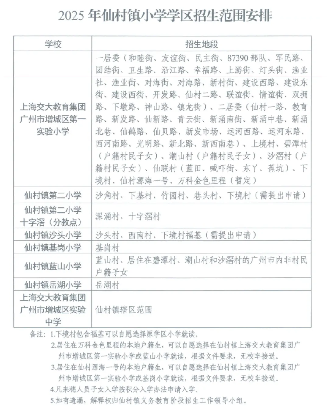
增城区














▲上下滑动即可完整观看,点击可放大查看
南沙区

▲上下滑动即可完整观看,点击可放大查看
从化区


▲上下滑动即可完整观看,点击可放大查看
2026幼升小在即
家长们对升学有什么疑问
都可以添加糯米老师咨询
或者在评论区留言
今晚19:30搞幼升小摸查讲座开讲!
大班家长注意❗广州已有4区发布2026幼升小摸查通知‼️
今晚19:30,我们邀请了广州幼升小政策专家麦麦老师来和大家一次性聊透:
🔸 广州小学摸查知多少?——时间节点、材料清单、2026摸查节奏一览
🔸 传说中的“上门”是真的吗?——哪些人会被上门摸查?
🔸 分班内幕:摸查结果和“漂亮班”有关吗?
感兴趣的家长可立即扫码预约↓

1元5节课开搞定50以内进退位!
学前娃计算练不动,不是娃不行😫是缺两样东西:一本能下笔的纸质题册➕一个会带练的老师👩🏫
这次直接一次性配齐啦!快跟着牙牙老师一起来把50以内进退位给啃下来💪
3人拼团仅需1⃣元,转发给身边朋友一起拼:
https://siopw.xetslk.com/s/1LmbcR

夜雨聆风