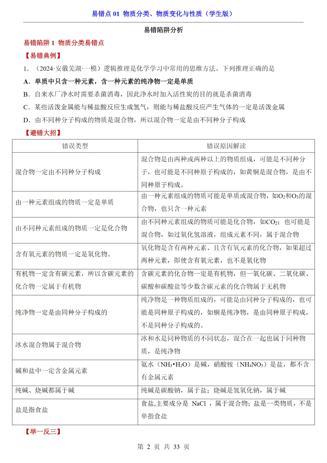
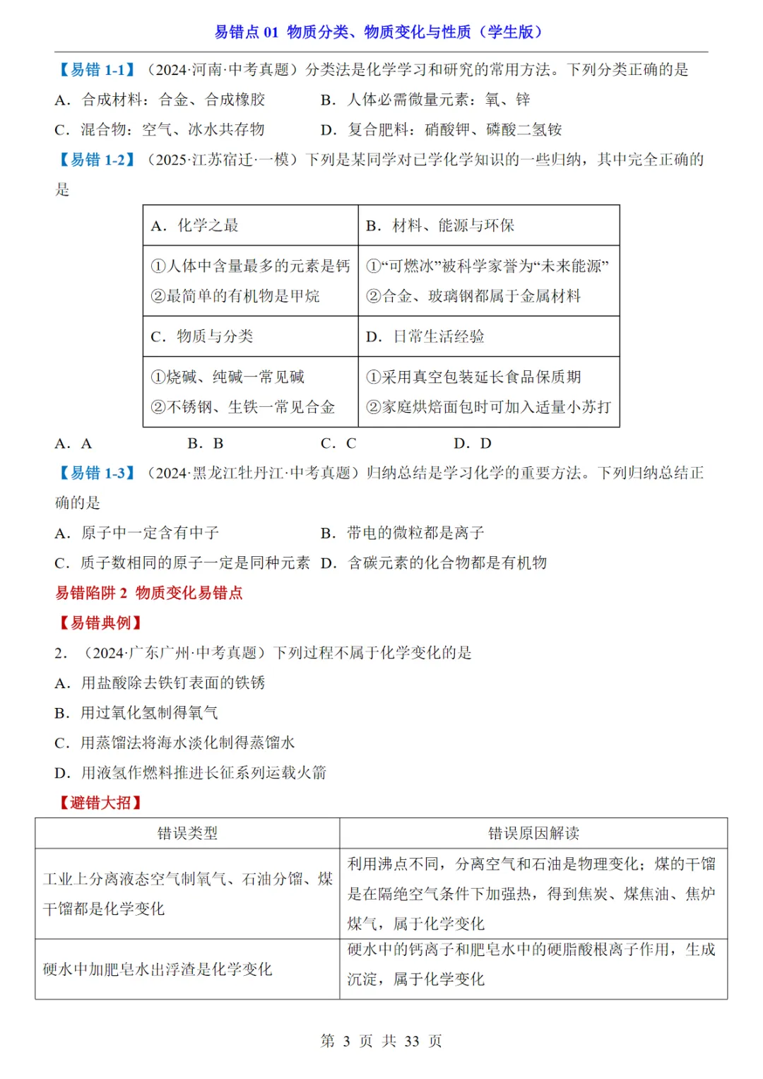
【免费下载】中考专项化学易错点01 物质分类、物质变化与性质 电子版
部分资源和谐较快,不想错过各种免费资源干货,关注我们,以便第一时间看到最新文章,最快获取资源。
↓↓↓
或者把公众号【设为星标★】
也可第一时间获取各种资源
-
复制上边链接,微信里发给自己,即可点击保存
-
点击文末“阅读原文”自动跳转网盘链接下载



版面所限,此处仅展示部分内容
更多内容请自行下载观看
▼
公众号持续更新中,关注下方公众号
获取更多往期资料!
1.加微信:Edubook25,备注“社群资料”获取2026年最新教辅资料
2.点一点右下角的“👍”和“❤️”!分享给更多的家长老师和孩子们!
3.如果您觉得对您有帮助,感谢您微信小赏一下给予支持!

更多电子版资料可订阅
秘塔知识库直接下载


本账号分享的资源均来自网络合法渠道,仅供试用,版权归原出版方或创作方所有。资源为电子形式,仅限家庭交流、参考及辅助购买决策,严禁商业使用。若您喜爱,建议购买正版实体产品。文章中的音视频、图片均源于网络,版权属于原作者或相关机构,如有侵权,请及时联系删除。

单击阅读原文直接获取下载地址
夜雨聆风