26春五年级下册(教科版科学)《同步练习+单元测试卷+期中测试卷+期末测试卷》共5套(附答案)高清可打印


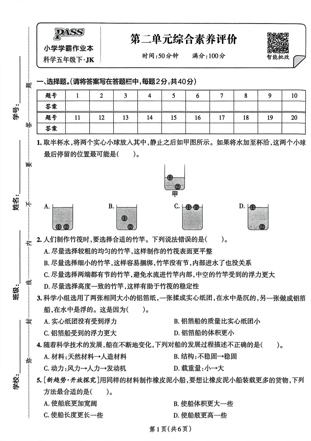
🌟今天给家长们分享的是26春五年级下册(教科版科学)《同步练习+全册单元测试卷+期中测试卷+期末测试卷》共5套(附答案)高清电子版可打印,通过做科学测试卷,能让孩子熟悉考试题型和答题方法,像选择题要仔细比较选项,判断题要认真分析对错依据,这样考试时就能快速准确地答题,需要的家长抓紧领取一份给孩子打印🖨️出来,让孩子练一练吧✍🏻欢迎分享到班级群或朋友圈,方便家长打印出来助力孩子高效学习!
(温馨提示:文末有完整电子版领取方式)








































领取完整电子版:
①:点一点右下角的“赞”和“❤”,感谢
!
②:关注下方“智慧伴学营”公众号,点“发消息”,
在公众号对话框中回复:318
请直接复制关键词噢,以免输入错误~





本微信公众账号分享的资源均通过网络等公共合法渠道获得,仅供试用!版权属于原出版机构或影像公司,本资源为电子载体,传播分享仅限于家庭使用与交流心得、参考和辅助购买决策,不得以任何理由在商业行为中使用,若喜欢此资源,建议购买实体产品。文章中的视频及图片均来自网络,版权归原作者或原出版社所有。如有侵权,请及时联系删除。
夜雨聆风

