和君十九届·投资实战班·招生说明

办学背景
投资实战班(二级方向)
和君商学院最有特色的主题班之一,已经连续举办三期,三期累计招募优秀学员300多名。
往期学员:

班级师资:
本班级深度聚焦股票投资,由和君商学院王明夫院长总指导,多位一线投资大咖担任班主任,汇集明星基金经理但斌老师、多位超级牛散等授课。
班级愿景:
用10年时间,培养1000名优秀学员!我们一起走十年!

班级规划
招生对象:
-
上市公司董秘,投融资部负责人等高管;
-
公募、私募基金经理,研究员等;
-
券商研究所分析师等;
-
其他金融行业/企业资本部门从业者;
-
对二级投资感兴趣的机构或者个人。
教学周期:
周期一年,2026年6月-2027年5月;
现在报名 即可参加学习。
教学方式:
线上线下相结合的教学方式;
课程可以在线也可以选择现场学习,设有班级,班级组织丰富的班级活动。
教学地点:
在北京(华北),上海(华东),深圳(大湾区)三地设有班级;
部分课程及活动会去和君小镇及各地的投资机构、上市公司。

拥有万亩森林与竹海,林泉飞瀑、田园生活、宜居宜业、天人合一
投资实战班 三大教学模块
模块一:
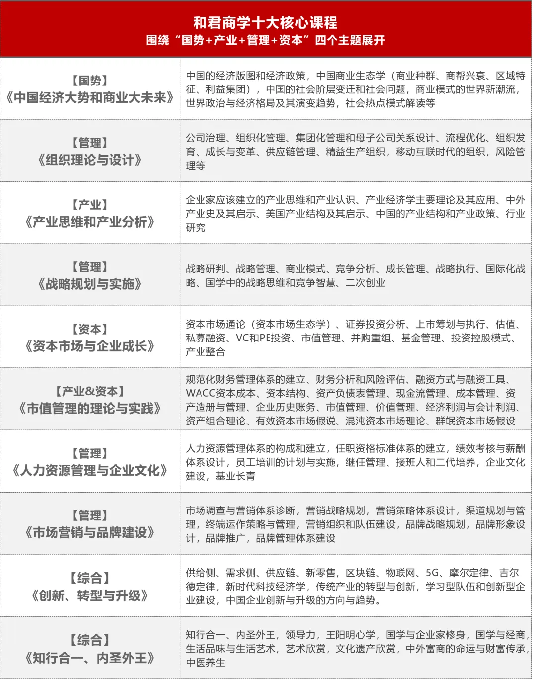
“国势(宏观)+ 产业(中观)+ 管理(微观) + 资本(产融互动)” 核心知识体系

模块二:
投资实战班班级导师专业分享

模块三:
上市公司调研、投资班会与闭门策略会

投资实战班 班主任
杨德龙 老师
前海开源首席经济学家、基金经理
熊 园 老师
国盛证券首席经济学家 和君商学四届毕业生
王明贵 老师
资深投资人、多家上市公司前十大流通股东
投资实战班 往期授课老师

班级活动呈现(部分)
投资实战班 大咖授课
东方港湾创始人但斌老师授课




投资实战班 上市公司调研
(累计已调研120多家上市公司)




投资实战班 闭门投资交流会



投资实战班 投资策略会




投资实战班学员评价(部分)
秦坤,科源制药董秘
在和君投资实战班的星辰大海中,每位导师都是照亮资本迷雾的灯塔,有首席经济学家以深邃视野勾勒时代脉搏,有实战派牛散以刀锋智慧剖析市场玄机。与上市公司高管、投资机构精英并肩研修,用思维碰撞形成破局之力。新一期启航,邀您共赴这场理性与情怀交织的修行,洞见未来,执掌价值。
李旭,天地在线董秘
于和君投资实战班一期启航,专业课程如灯塔照亮前路,多元同窗似繁星汇聚智慧,温暖情谊满溢,诚邀加入,共赴投资新程。回溯一期,和君投资实战班用专业底蕴雕琢投资思维,以多元交流碰撞思想火花,靠团结氛围凝聚奋进力量,盼君同赴精彩。
宋成展,茂硕电源董秘
加入和君投资实战班,是我在投资生涯中最明智的选择。授课老师都是行业内的中流砥柱,理论深厚,实战经验丰富,所授经验实战性强。和上市公司高管、投资界翘楚一起学习、交流,拓宽了视野,提高了认知。来和君,开启投资新征程。
杨晨,聚贝堂投资创始人、基金经理
和君投资实战班汇聚了大量的优质师资,学员主体来自于上市公司高管、基金经理及公司创始人,实战性强,师生间交流充分,具有市场前瞻性,业内难得!收获可以用六个字形容—超预期。
杨丽萍,首都在线董秘
参加和君投资实战班,我收获颇丰。商学课程系统、全面,二级实战老师都是顶级牛散,实战经验丰富。通过学习,我提升了选股、择时技巧,行业基本面分析能力,提升了风险控制能力。同时也结交了一群志同道合的同学、朋友。这里不仅有知识,更有实战智慧,是投资者成长的摇篮,强烈推荐!
陈文娟,劲拓股份董秘
摩拳擦掌迎牛市,投资实战来和君!知名基金经理+上市公司高管+牛散+投资机构的师生圈子,大课+调研+同学活动+线上交流的互动学习,抓紧报名,和君同行,共赴前程。
胡湘香,睿沃德基金经理
和君投资实战班,值得您拥有,强烈推荐。一,老师好,实操经验丰富,业绩好,排名靠前。二,同学好,质量高,基本是上市高管、基金经理、投资人。三,氛围好,同学们非常真诚,交流会活动多。
胡兵兵,丹寅投资投资经理
老师和同学们都非常优秀且友爱,课程质量极其高,主办方邀请了很多投资牛人分享,组织老师和同学间的相互交流会,堪称超级大脑投资智囊团。
马亚教,资深投资人
我对和君莲花文化与三度修炼理念深表认同。过往学习价值投资基本原理已颇有心得;现新增“产融互动与市值管理”新维度,更觉如虎添翼、受益无穷。不求当下获得多大回报,只要能帮助发现投资认知、体系及标的中哪怕一点“BUG”,便胜过学费无数倍。感恩和君商学院,感恩我的老师与同学。


夜雨聆风