【IPO案例】南方乳业-说明各牛只管理系统功能、实现方式、运行逻辑,对牛只成本核算、管理有效性的具体作用


点击蓝字
关注我们
本文根据南方乳业问询反馈整理,转载请注明来源。
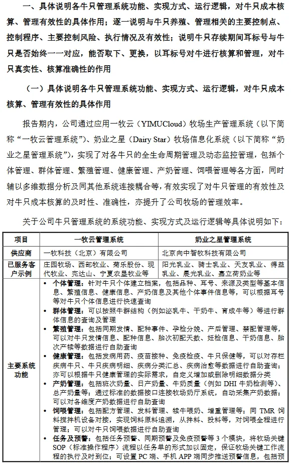
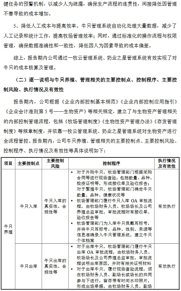
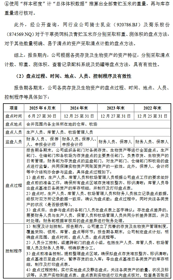
请发行人:(1)具体说明各牛只管理系统功能、实现方式、运行逻辑,对牛只成本核算、管理有效性的具体作用;逐一说明与牛只养殖、管理相关的主要控制点、控制程序、主要控制风险、执行情况及有效性;说明牛只存续期间耳标号与牛只是否始终一一对应,能否取下、更换,以耳标号对牛进行核算和管理,对牛只真实性、核算准确性的作用。(2)结合各类资产特征,说明采取计数、称重、测体积等盘点方法的有效性、盘点过程、时间、地点、人员、控制程序及有效性,对防范资产转移、替换采取的控制措施及有效性,资产权属识别方式及有效性,是否存在存放于第三方仓库的资产。盘点中对各类资产状态、毁损情况的识别方式及记录情况,减值测算时是否充分考虑,盘点过程是否完整记录。(3)区分资产类别说明盘点差异金额、原因、后续处理方式、会计处理合规性等,结合账实差异情况及原因,说明资产存管是否存在内控缺陷,整改是否有效(如有)。
回复:

















果米渡咨询:一家专业财税服务咨询机构,由前四大会计师事务所资深专家、上市公司高管等财税专家共同创立。
业务范围:上市辅导、内控体系建设、业财融合、财税顾问、研发费用合规咨询、代理记账等。
我们的宗旨:生意无大小,认真对待每一个客户,做一个值得信赖的财务顾问。
手机:13914089645
微信号:fangyuantalkshow

夜雨聆风