集团信息化战略规划建议书(满分word)

须知
公众号推文规则变了,读者会错过文章更新,点击上方 “企业数字化咨询“关注, 设为星标
微信公众号后台(非留言)回复“资料”可获得该文章Word资料获取方式~~~
加入会员服务可获取更敏捷服务

回复【数字化转型】,可下载《36个数据中台/数据治理PPT》








































点击阅读原文(文末)获取更多数智化解决方案···

免责声明:
本公众号所载文章为本公众号原创或根据网络搜索下载编辑整理,文章版权归原作者所有,仅供读者学习、参考,禁止用于商业用途。因转载众多,无法找到真正来源,如标错来源,或对于文中所使用的图片、文字、链接中所包含的软件/资料等,如有侵权,请跟我们联系删除(微信,chewen0426),谢谢!
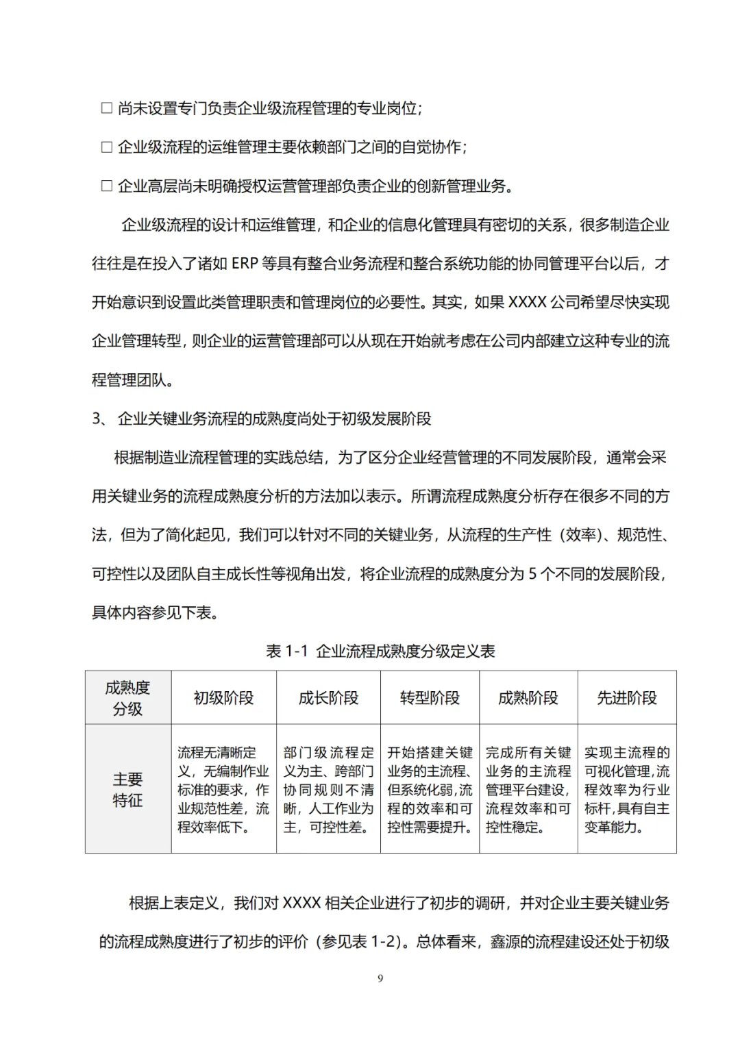
福利
定位:这是本人精心创建的知识社群,方向主要包含工业互联网、企业数字化、智能制造、大数据、工业4.0等领域,希望将该知识星球打造为一个大家频繁沟通、咨询与探讨行业问题的平台!
同时,会提供大量高价值的直播培训及培训视频回放,并免费给大家提供一些解决方案/行业报告/PPT模板/电子书等干货素材【目前10000+,并实时更新】敏捷的服务,并供大家交流、学习以及自我提升。
欢迎加入知识社群(扫下方二维码)~~~

热门文章
了解更多精彩内容

长按,识别二维码,关注我们吧!
企业数字化咨询
工业互联网/数字化转型/智能制造/大数据/工业4.0解决方案、行业发展

联系小编

扫码加入技术群
为方便查看信息化/数字化/智能化最干货内容,可应用公众号设置星标功能


夜雨聆风