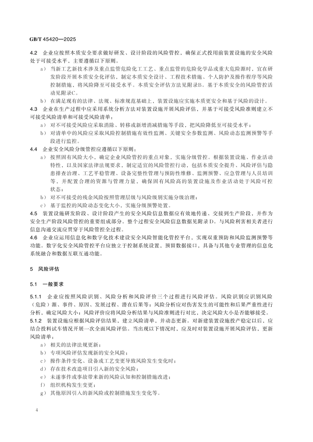
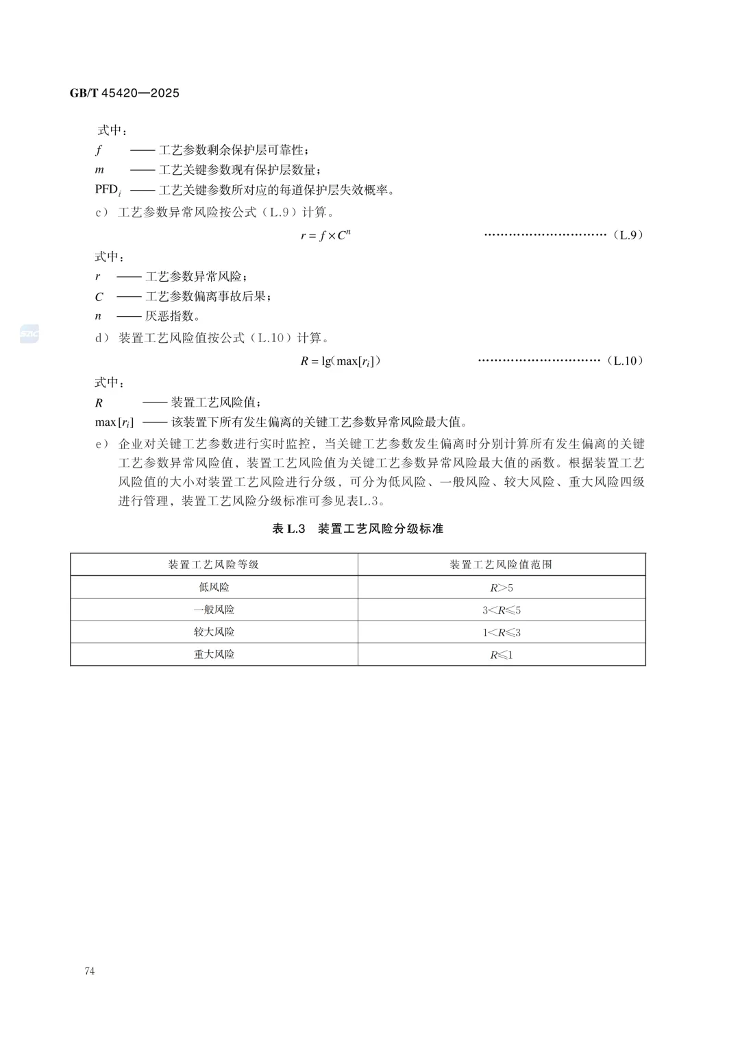
免费下载!GBT 45420-2025 危险化学品安全生产风险分级管控技术规范












































































以下两种方式均可免费下载
方式一:
第1步:点击公众号名片关注
第2步:首页点击最下方的“键盘”图标,切换至输入模式输入关键词 45420点击发送即可

(关键字的回复位置)
注:关键字写错的话,系统是无法识别出你要什么的,所以大家一定要正确的回复关键字,一个字不要多一个字不要少,不要有空格,不要打任何标点符号。如果回复后没有弹出资源链接,大家一定要仔细对照是不是书写错了。
30天有效,大家抓紧下载!
方式二:
扫描下方二维码添加小编微信,通过后微信留言即可;

添加微信留言

●免费下载!2025年安全生产工作总结参考模板汇编附2026全套安全工作计划范本
●免费下载!《中华人民共和国安全生产法》释义全文附新《安全生产法》贯宣、八不伤害视频
●免费下载!新安法宣传片:生命至上 铭法于心 附违反《安全生产法》典型案例剖析与警示宣教片(上、下)
●应急管理部令第18号!《安全生产违法行为行政处罚办法》公布!2026年2月1日起施行,文末下载!
●免费下载!2025年12·2全国交通安全日宣讲PPT附2025《道路交通事故案例警示片》请给驾驶员观看!
●最新消息!已致146人遇难,《香港惊天大火实录》免费下载!
●免费下载!2025年安全生产法宣传周专题宣讲PPT
●免费下载!2025年《安全生产法》宣传周宣教课件PPT(165页)
●免费下载!2025年典型重特大事故案例警示教育片《警钟》第七季(上、中、下)
●免费下载!【消防宣传月】新的国家标准《重大火灾隐患判定规则》开始实施!
●免费下载!新标准发布!全部替代GB/T33000《企业安全生产标准化基本规范》
●免费下载!小火快跑,大火关门!消防员用生命换来的逃生“八字真言”!2025年消防月组织全员观看
●免费下载!2025隐患直击—祸从违章来(十一)上、中、下集
*来源:网络,安全知识大百科 综合整理,转载请注明转载来源!
*部分视频及图片来源网络,本公众号所载内容仅供参考,读者不应单纯接受公众号信息而取代自身独立判断,应自主做出决策并自行承担风险。
*本公众号不对任何因使用本号所载内容所引致的损失承担任何责任。本号仅用于交流学习,若涉及版权问题,请及时联系删除。
*如发现政治性,事实性,技术性差错及版权问题等错误信息,请及时联系我们删除或更正.
方式一:
第1步:点击公众号名片关注

(关键字的回复位置)
注:关键字写错的话,系统是无法识别出你要什么的,所以大家一定要正确的回复关键字,一个字不要多一个字不要少,不要有空格,不要打任何标点符号。如果回复后没有弹出资源链接,大家一定要仔细对照是不是书写错了。
30天有效,大家抓紧下载!
方式二:


●免费下载!【消防宣传月】新的国家标准《重大火灾隐患判定规则》开始实施!
●免费下载!新标准发布!全部替代GB/T33000《企业安全生产标准化基本规范》
●免费下载!2025隐患直击—祸从违章来(十一)上、中、下集

夜雨聆风