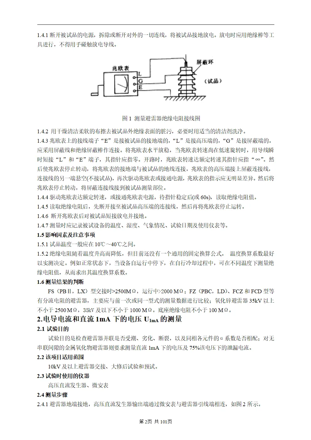
乐于分享
好东西不私藏

【免费下载】Word版可编辑,很全面的电气试验标准化作业指导书(101页)

【免费下载】Word版可编辑,很全面的电气试验标准化作业指导书(101页)

点击蓝色字获取更多资料!

领取方式见文末

完整资料

下方领取

目前已有436人领取

  资料领取方式

👇👇👇

来源:互联网

如有冒犯,请联系删除