乐于分享
好东西不私藏

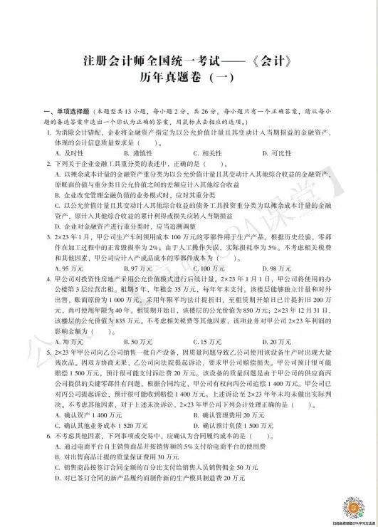
《CPA》历年真题卷.pdf,打印直接刷!

《CPA》历年真题卷.pdf,打印直接刷!

正在备考2026年CPA的同学是不是越学越慌? 
书看了一遍又一遍,知识点好像都懂,一做题就错;
不知道考试考什么、怎么考,盲目刷题纯浪费时间。
刷对真题,比盲目看十遍书都管用
✅ 知道考点长什么样,不再死背不考的内容

✅ 清楚题型和分值,复习有侧重,不平均用力

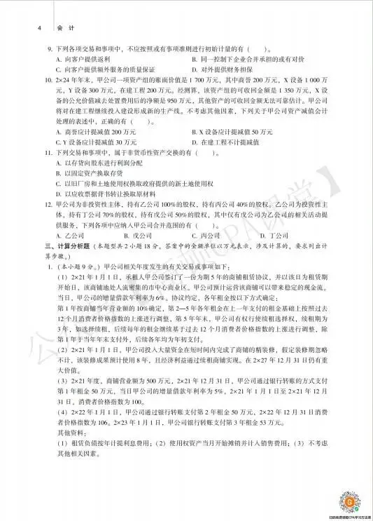
✨《CPA6科历年真题卷》-会计篇

 0元进群领《CPA6科历年真题卷》
高清彩色!可直接打印

👇👇👇

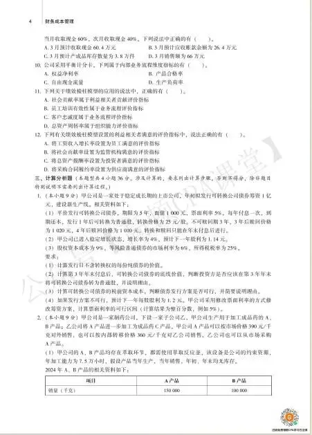
✨《CPA6科历年真题卷》-财务管理篇

 0元进群领《CPA6科历年真题卷》
高清彩色!可直接打印

👇👇👇

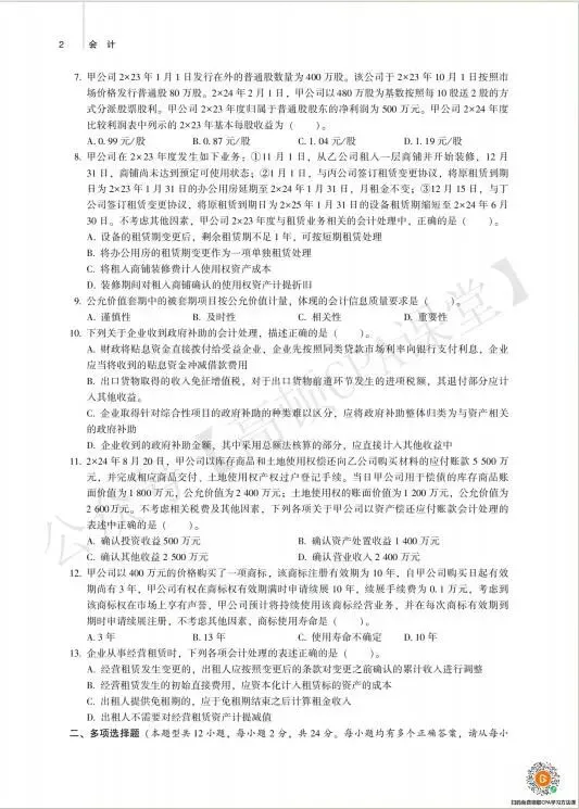
 0元进群领《CPA6科历年真题卷》
高清彩色!可直接打印

👇👇👇