【pdf】GB 4452-2026 室外消火栓
本期资料已上传至【安全资料柜】,欢迎大家加入下载。
免费获取方式:见公众号主页
本期资料为pdf格式,共23页,1MB
GB 4452-2026 室外消火栓,代替旧版GB 4452-2011系统规定了室外消火栓及配套扳手的分类、型号、技术要求、试验方法、检验规则、标志和包装。
主要技术内容包括:
-
分类:按安装方式分为地上式、地下式、折叠式;按用途分为普通型、泡沫型、防撞型、调压型、减压稳压型、智能型等。
-
关键性能要求:明确开关方向(顺时针关、逆时针开)、开启高度、密封性、水压强度、排放余水能力、消防接口规格等。
-
智能消火栓新增要求:具备倾斜角度(≥30°报警)、压力监测(偏差≤±0.01MPa)、阀门开启、位置显示、流量监测(偏差≤±5%)等功能,并需通过耐高低温、湿热、振动、外壳防护(IP68)、静电放电及射频电磁场抗扰度等环境与电磁兼容试验。
-
消火栓扳手:规定了地上、地下扳手的尺寸、材料、硬度、外观及质量要求。
-
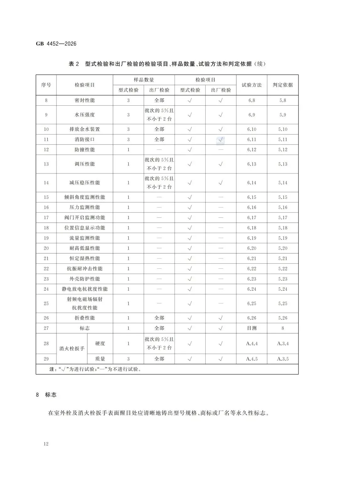
检验规则:明确型式检验和出厂检验的抽样数量、项目及合格判定准则。




















*免责声明:本公众号所载内容仅供参考,读者不应单纯接受公众号信息而取代自身独立判断,应自主做出决策并自行承担风险。
本公众号不对任何因使用本号所载内容所引致的损失承担任何责任。

夜雨聆风